
找工作的朋友看过来
今天又是一期好单位好岗位介绍!
深圳机场社招、校招近10个岗位
招若干人;
深职大招辅导员、教师、行政等187人;
坪山人民医院招文员岗位13人;
还有政府部门招文秘、宣传岗;
学校招小车司机、生活老师、财务等;
国企招新媒体运营、市场专员等岗位
开头先来看看
深圳国企近期招聘总表

PS:本文只介绍部分招聘哦
更多招聘可以按照上图所说的方式获取!
深圳机场招聘
1️⃣社会招聘
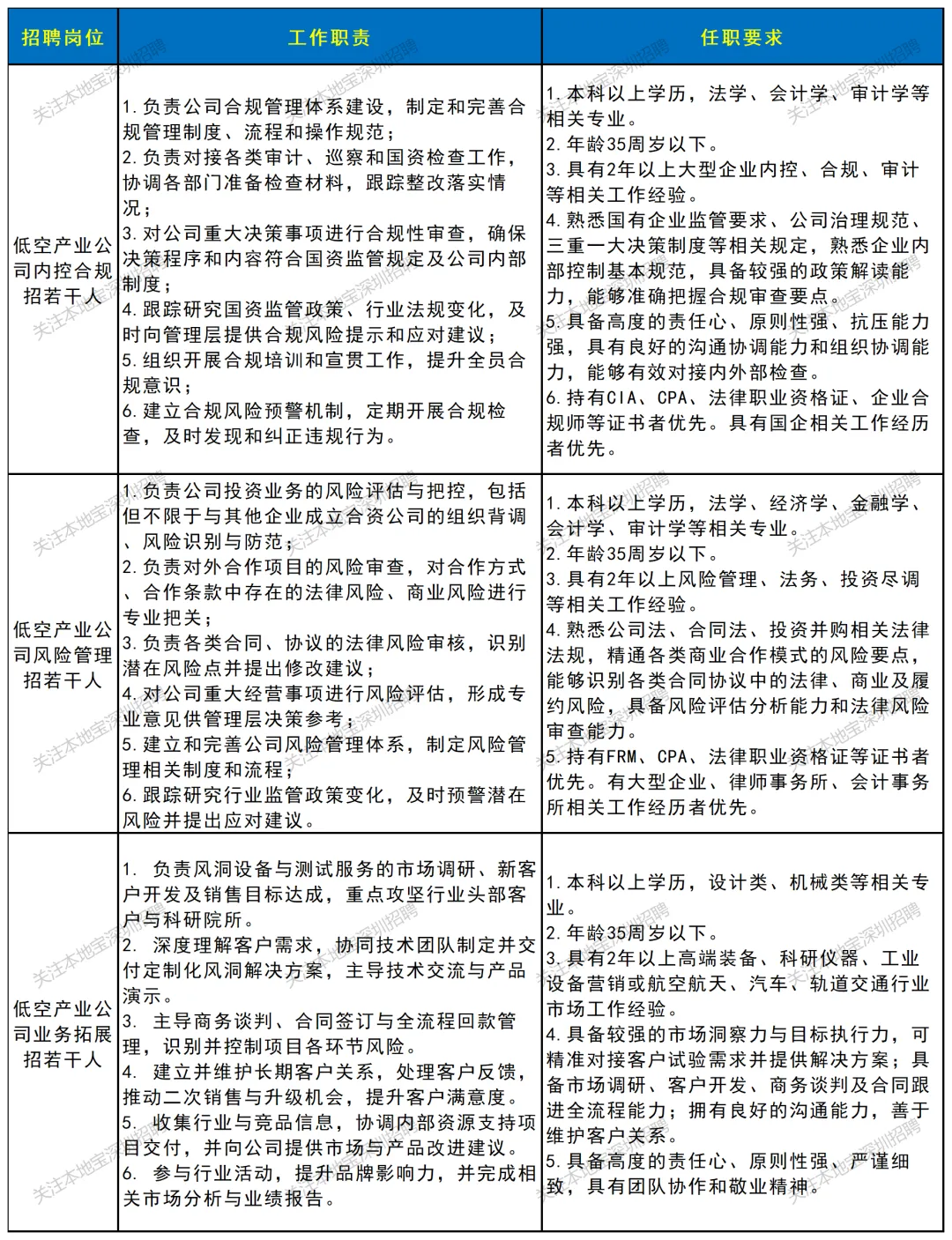
✅招聘岗位:内控合规、风险管理、业务拓展,3个岗位,均是3月17日发布的岗位,招若干人,岗位展示及要求如下2图所示


2️⃣校园招聘
✅招聘对象:虽然招聘页面没有说明,不过一般都是面向应届毕业生,以实际情况为准
✅招聘岗位:
3月3日发布的岗位有:安全应急管理、党建宣传(含文秘)、经营管理、机坪管制员;
2月28日发布的岗位有:电气工程技术管理、IT工程师
招若干人,岗位展示如下图1所示。后续如果有上新的话,招聘页面会显示。以页面实际情况为准;部分岗位要求如下图2所示


(点击图片,查看大图)
3️⃣报名详情
电脑端:
https://wecruit.hotjob.cn/SU60b79f9bbef57c1189691f8b/pb/index.html#/
(进入后,点击页面上方社会招聘、校园招聘,即可看到岗位列表。选择你想投递的岗位投递即可)
👉手机端:扫描下面二维码即可进入简历投递页面

⭐推荐服务:以上是深圳机场官方发布的岗位,另外还有国企劳务公司也有发布深圳机场的岗位招聘哦,扫描下面二维码,关注【本地宝深圳招聘】公众号,发送【机场】,即可持续获取深圳机场校招、社招最新招聘公告、报名入口、岗位查询等

坪山人民医院招聘
✅招聘岗位
招聘文员健康管理中心文员3人、招标采购中心文员1人、超声医学科文员1人、儿科文员1人、收费员3人、门诊文员2人、泌尿外科文员1人、肾内科文员(血透室)1人,一共13人,全部中专、大专岗,具体要求如下图所示

(点击图片,查看大图)
✅薪资待遇
1、税前薪资5500元-6000元/月
2、上班时间:一周六天工作制;
3、提供享受医院食堂就餐补助。
✅报名详情
报名时间:公告是3月19日下午发布的,应该是招满即止
报名方式↓
第一步:在线填写登记表
登记表填写网址:
https://docs.qq.com/form/page/DTkJ2V0hyRGRnQUxS#/fill
第二步:下载应聘报名表
第三步:进入报名网址链接,按提示要求报名
报名网址:
https://wecruit.hotjob.cn/SU68f73ea3b7da1347a9d3dd64/pb/social.html?postTypeCode=0%2F1227%2F111901
(小编提示:公告里没有说明报名截止时间,如果进入报名网址链接,找不到对应岗位的话,证明已经招满下架)
扫描下面二维码
查看公告全文+下载所需材料

⭐推荐服务:点击下方卡片,关注【本地宝深圳招聘】公众号,回复【医院】,即可获取深圳十区医院官方报名入口、报名公告、职位表、报名材料下载
司机+文员+生活老师+信息管理员招聘
1️⃣南方科技大学附属中学招聘
✅招聘岗位:校车司机1人,要求有C1驾照哦!具体要求如下图所示
✅薪资及福利待遇:招聘的岗位系以“教育购买服务”的形式,与第三方签订劳动合同,按学校相关薪资标准发放,并按规定购买五险一金及提供相关福利保障
✅招聘程序:递交简历-学校初审-通知初审合格者面试-按相应流程办理
✅报名时间:未说明截止时间,应该是招满即止。公告是2026年3月18日发布的
✅报名方式:登录学校招聘网站报名。进入报名网址后,填写信息、上传简历附件
✅报名网址:
https://nankedafuzhong.wjx.cn/vm/PIomIPG.aspx
扫描下面二维码
查看公告全文


(点击图片,查看大图)
2️⃣深圳市龙岗区南湾街道中心幼儿园招聘
✅招聘岗位:信息管理员1名,岗位人员性质为非在编合同人员,具体要求如下图所示
✅报名时间:公告发布之日起至2026年3月25日12:00截止
✅报名方式:报名材料请一起打包压缩,发送至邮箱。压缩文件包统一命名为“姓名+岗位+手机号码”,邮箱主题统一命名为“姓名+岗位+手机号码”。面试现场所有材料收复印件、验原件
✅报名邮箱:
nwjdzxyey2020@lg.gov.cn(南湾街道中心幼儿园)
✅公告原文+所需材料下载:点此查看

(点击图片,查看大图)
3️⃣深圳科学高中招聘
✅招聘岗位:生活老师1名,不限学历,具体要求如下图所示
✅聘用方式:以购买服务方式(通过第三方人力资源公司监管)签订劳动合同,工资待遇按照深圳科学高中岗位设置的工资标准享受薪酬和有关福利待遇
✅招聘程序:递交简历-资格审查-通知初审合格者-按相应流程办理
✅报名时间:2026年3月25日12:00截止
✅简历投递方式:关注“科高智云” 公众号-点击其公众号菜单栏“快捷通道”→“人事管理”→“我的”→完善“个人资料”(上传附件文件类型均为JPG格式)后,在“主页”提交岗位申请
✅面试时间:初定2026年3月26日,具体以微信公众号“科高智云”通知为准(请报名后及时留意查看微信公众号“科高智云”通知)
✅面试地点:深圳科学高中坂田校区
扫描下面二维码
查看公告全文+下载所需材料


(点击图片,查看大图)
4️⃣深圳市宝安区西乡街道中心幼儿园(集团)君悦府幼儿园招聘
✅招聘岗位:招聘短期教师、文员各1名,具体要求如下图所示
✅报名时间:公告发布之日起至招满为止(公告是3月19日发布的)
✅报名方式:按照材料序号,将报名材料整理为一个文件夹,打包后统一命名为:姓名+应聘岗位+联系电话,将报名材料上传至接龙管家。
✅公告原文+所需材料下载:点此查看
扫描下面二维
进入报名页面上传材料


(点击图片,查看大图)
⭐推荐服务:扫描下方二维码,关注【本地宝深圳招聘】公众号,回复【事业单位】,即可持续获取深圳事业单位招聘最新公告、报名入口、岗位查询、报名材料下载

深圳市规划和自然资源局宝安管理局招聘
✅招聘岗位
招聘文秘岗1名、宣传岗1名,具体要求如下图所示

(点击图片,查看大图)
✅聘用说明
聘用形式:以上岗位均属于派遣性质,与鹏劳公司签订劳动合同
工作地点:深圳市宝安区
薪酬福利
1.综合薪资6k-12k元/月,具体面议;
2.入职即缴纳五险一金,周末双休,按规定提供食宿
✅报名详情
报名时间:2026年3月31日之前
报名方式:简历发送至邮箱,邮件里简历名称请备注“对应岗位名称+本人姓名”
报名邮箱:297345815@qq.com
扫描下面二维码
查看公告全文+下载所需材料

⭐推荐服务:点击下方卡片,关注【本地宝深圳招聘】公众号或者在【本地宝APP】,回复【政府】,即可持续获取深圳政府部门招聘最新公告、报名入口、岗位查询、报名材料下载
深圳职业技术大学招聘
✅招聘岗位
(一)校本部
1.博士或副高以上选聘岗位:95人,其中专任教师80人、专职研究人员12人、教辅人员3人。详见《校本部2026年招聘选聘岗位》(附件1)。
2.硕士等其他公开招考岗位:29人,其中专任教师2人、辅导员22人、行政教辅人员5人。详见《校本部2026年招聘公开招考岗位》(附件2、附件3)。
附件1-3岗位表如下图所示(一共3张图,点击图片可查看大图,具体岗位有教师、研究人员、辅导员、行政秘书、审计、招生管理专员、实训室技术人员等)



(二)深汕校区
1.博士或副高以上选聘岗位:16人,其中专任教师15人、教辅人员1人。详见《深汕校区2026年招聘选聘岗位》(附件4)。
2.硕士等其他公开招考岗位:47人,其中专任教师2人、辅导员4人、行政教辅人员41人。详见《深汕校区2026年招聘公开招考岗位》(附件5、附件6)。
附件4-6岗位表如下图所示(一共3张图,点击图片可查看大图,具体岗位包括教师、临床医生、辅导员、实训室技术人员、综合行政教学管理人员、质量管理岗专员、公共卫生人员、药师、检验师、宣传管理人员、资产管理人员、采购管理人员、安全管理人员、会计、食堂运营管理人、水电运行管理人员、消防管理人员、网络技术人员、等)



✅聘用说明
(一)用人方式。本次招聘的教师全部为员额制人员,其中专任教师和专职研究人员按预聘-长聘制聘用管理,行政教辅人员和辅导员按聘任制聘用管理。
(二)薪酬待遇。学校提供具有竞争力的薪酬待遇,具体薪酬以学校相关规定为准,按照学校同类人员标准执行,学校具有完备的薪酬年度晋升机制。
(三)提供租金优惠的公租房、保租房等校内外周转住房,符合条件者可享受深圳市人才房政策。
(四)拟聘人员符合深圳市有关人才补贴申领条件的,可按照深圳市有关规定申请相关补贴,具体以上级有关政策规定与要求为准。
✅报名详情
报名时间:本次招聘岗位为学校2026年度人员招聘计划,岗位有效期至2026年12月31日截止。首批报名时间为2026年3月17日9:00至2026年3月27日17:00。后续采取滚动招聘方式,学校根据每批次招聘结果动态更新岗位需求,未完成的招聘计划可继续投递简历,学校视报名情况不定期组织面试。
报名方式:网上报名。应聘者注册并登录以下报名网址报名
报名网址:https://sign.2eju.com
公告全文详见:深圳职业技术大学招聘187人!
⭐推荐服务:扫描下面二维码,关注【本地宝深圳招聘】公众号回复【深职大】,即可获取深圳职业技术大学招聘公告全文内容、直达报名入口、下载岗位表及报名材料查看报名及考试指南、咨询电话等

两所高校招聘
1️⃣北京大学深圳研究生院招聘
✅招聘岗位:国际项目办公室专员1人,具体要求如下图所示
✅工作地点:深圳西丽大学城
✅报名时间:招满即止,公告是3月18日发布的
✅报名方式:请将中英文双语简历(含照片)和双语求职信发送电子邮件至邮箱,邮件主题请注明“应聘国际项目办公室专员+姓名+最高学历+毕业院校”
✅报名邮箱:hr@stl.pku.edu.cn

(点击图片,查看大图)
2️⃣深圳理工大学招聘
✅招聘岗位:财务资产处-财务综合管理岗1人,具体要求如下图所示
✅报名时间:应该是招满即止。公告是3月19日发布的
✅报名方式:将个人简历及其他证明材料(包括但不限于:最高学历、学位证书;其他相关工作经历及成果证明等)以邮件形式发送至邮箱;邮件以“应聘岗位+姓名”为主题。学校将根据招聘程序进行资格初审,审查合格者,将以邮件或电话等形式通知初试。面试未通过或未录用者,应聘材料不再退回
✅报名邮箱:liqr@suat-sz.edu.cn

(点击图片,查看大图)
⭐推荐服务:关注【本地宝深圳招聘】公众号,回复【大学招聘】,即可查看深圳所有高校/技校招聘公告查询入口,查看完整公告+投递方式
深圳世界之窗招聘
✅招聘岗位
招聘市场部宣传室负责人、市场部策划室负责人、五洲艺术团中方表演室负责人、五洲艺术团外籍表演室负责人、五洲艺术团综合管理室负责人,具体要求如下图所示

(点击图片,查看大图)
✅薪资信息
1.具体薪酬面议;
2.面试通过人员将统一参与公司公开竞聘,具体安排届时以邮件通知为准。
✅报名详情
报名时间:应该是招满即止,公告是3月19日下午发布的
报名方式:将简历、学历学位证及验证报告、资格证书等相关材料的扫描件发送至邮箱,文件命名格式统一为:应聘岗位+姓名
报名邮箱:mengxin01@chinaoct.com
扫描下面二维码
查看公告全文+下载所需材料

深圳歌剧舞剧院招聘
✅招聘岗位
招聘市场专员1名、演出经纪2名、舞美技术岗2名、高级财务主管1名、新媒体运营岗2名,大专有岗,具体要求如下图所示

(点击图片,查看大图)
✅聘用说明
拟聘人选将在深圳歌剧舞剧院微信公众号公示,公示时间为5个工作日。公示期满,没有异议或者异议不影响聘用的,发放录用通知,拟聘人选携带《入职通知书》规定的资料,按约定的时间到人事部办理入职手续,签订聘用合同。剧院将按照规定实行试用期考核管理,试用期包括在聘用合同期限内,试用期满不合格的,取消聘用;试用合格的,予以转正。
✅报名详情
报名时间:自公告发布之日起至2026年3月25日
报名材料:按顺序扫描为PDF形式,发送至公司报名邮箱
报名邮箱:szgjwjy@szodt.cn
扫描下面二维码
查看公告全文+下载所需材料

⭐推荐服务:扫描下方二维码,关注【本地宝深圳招聘】公众号,回复【国企】,即可获取深圳国企招聘最新公告+岗位详情、报名入口、岗位查询


✅灵活用工群✅
最近我们开始组建灵活用工群
想找兼职的伙伴
扫描下方二维码即可进群

✅求职者✅
点击下方图片即可跳转
【最新招聘】入口
实时获取最新招聘信息
✅企业老板/HR✅
可以点击下方小程序填写岗位信息
公司通过审核即可免费发布招聘信息
右下角,您点赞+在看
小编工资涨1毛

小编有话说
猜你需要:
至少招36000人!深圳本周招聘会汇总来了!(3.23-3.29)
回复【政府】即可获取深圳政府部门招聘公告及入口
➤小tips:
可以在微信公众号首页下方菜单栏点击获取你想看内容


▌说明:本文由深圳本地宝整理发布,未经允许请勿转载!
如涉及侵权或对版权有疑问,请邮件联系xiesx@bendibao.com删除处理
▌信息来源:各招聘官方平台
▌编辑:水娃(谢水霞)
▌商务合作:电话:4009999087 QQ:4009999087
点击查看:合作微信
注:手机QQ添加时,若无法找到,请选择“找公众号”即可添加

▼点击【阅读原文】获取深圳人找工作实用攻略