
每周五大厂/民营企业工作推荐!
今天带来
拼多多、盒马、字节跳动
三家企业招聘
想找工程师、设计、运营类工作的
那就绝对不要错过了
事不宜迟,马上来分享

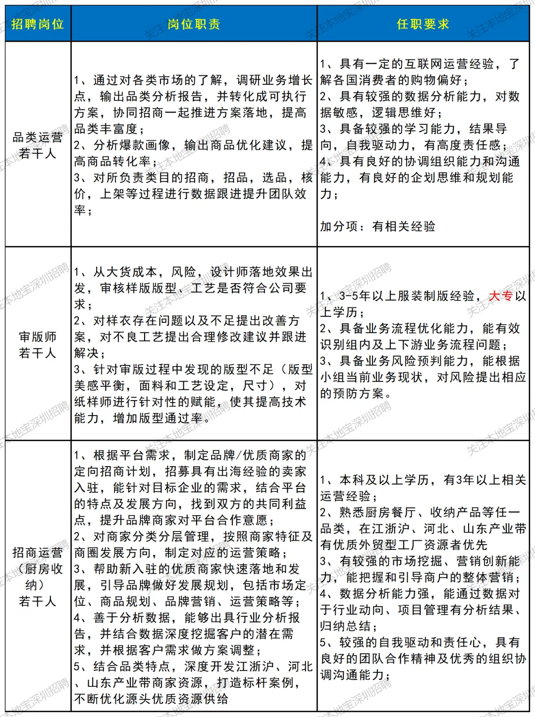
拼多多社招
✅招聘岗位
招聘招商运营、运营助理、质量工程师、供应链物流孕育、合规工程师、审版师等14个岗位(均是1月29日-30日发布的岗位),岗位展示如下图所示


✅部分岗位要求如下

✅投递入口
👉电脑端:
https://careers.pddglobalhr.com/jobs
(进入后,所在城市选择深圳,即可看到)
👉手机端:扫描下面二维码即可进入查看岗位+投递简历

⭐推荐服务:扫描下面二维码,关注【本地宝深圳招聘】公众号,回复【拼多多】关键词,即可获拼多多社招/校招官方报名入口、职位表查询

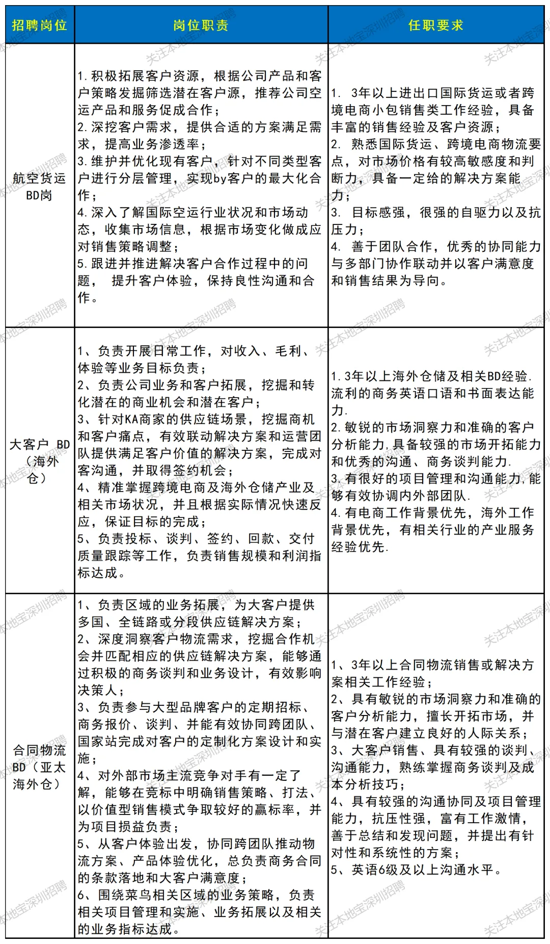
菜鸟集团社招
✅招聘岗位
招聘BD岗4个岗位(均是1月30日发布的岗位)。岗位展示如下图所示

✅部分岗位要求如下

(点击图片,查看大图)
✅投递入口
👉电脑端:
https://talent.cainiao.com/social-recruitment
(进入后,在页面左侧工作地点选择深圳,即可看到深圳的岗位)
👉移动端:扫描下方二维码进入

⭐推荐服务:点击下方卡片,关注【本地宝深圳招聘】公众号,回复【阿里】,即可获取阿里旗下阿里云、淘天、菜鸟等业务集团招聘入口,还可以查看支付宝/天猫居家兼职最新岗位+报名入口
字节跳动社招
✅招聘岗位
招聘招聘AI产品经理、工程师、UX设计师、运营专家、数据分析师等岗位,部分岗位展示如下


✅部分岗位要求

(点击图片,查看大图)
✅投递入口
👉电脑端:
https://jobs.bytedance.com/experienced/position/list?keywords=
(在页面选择工作地点为深圳,即可看到)
👉手机端:扫描下方二维码,即可进入投递

⭐推荐服务:如果你想了解更多大厂招聘,扫描下方二维码,关注【本地宝深圳招聘】公众号,回复【大厂】,即可获比亚迪、小米、华为、苹果等企业的招聘社招+校招入口


✅灵活用工群✅
最近我们开始组建灵活用工群
想找兼职的伙伴
扫描下方二维码即可进群

✅求职者✅
点击下方图片即可跳转
【最新招聘】入口
实时获取最新招聘信息
✅企业老板/HR✅
可以点击下方小程序填写岗位信息
公司通过审核即可免费发布招聘信息
-END-
右下角,您点赞+在看
小编工资涨1毛

小编有话说
猜你需要:
深圳市政集团招人!生活老师/业务/保管员岗位也上新!(大专多岗)

▌说明:本文由深圳本地宝整理发布,未经允许请勿转载!
如涉及侵权或对版权有疑问,请邮件联系xiesx@bendibao.com删除处理
▌信息来源:各招聘官方平台
▌编辑:水娃(谢水霞)
▌商务合作:电话:4009999087 QQ:4009999087
注:手机QQ添加时,若无法找到,请选择“找公众号”即可添加

▼点击【阅读原文】获取深圳人找工作实用攻略