
4月3日,深圳市规划和自然资源局、市住建局联合发布《深圳市既有非居住建筑物功能转换实施办法》,正式打通商业、办公、厂房、研发用房、仓库等非居住建筑功能转换通道,一揽子解决低效空间利用难题。

一、政策起草的背景是什么?
(一)贯彻落实国家、深圳市工作部署需要
171号文鼓励利用存量房产等空间资源发展国家支持产业和行业,允许以5年为限,享受不改变用地主体和规划条件的过渡期支持政策,并要求健全存量资源转换利用机制,探索存量建筑用途转换方法,完善相关审批事项办理程序。
(二)促进既有建筑物空间资源高效利用的需要
随着我市不断发展和产业转型升级等客观要求变化,部分建筑物功能与当下实际使用需求不匹配问题凸显。现行建筑用途管理规定难以满足市场需求变化,需要通过建筑用途管理松绑,来促进存量资源优化配置。
(三)完善我市存量资源转换利用机制需要
近期我市已发布“既有非居住房屋改保障性租赁住房”“既有房屋改养老服务设施”等存量资源转换利用政策文件,但覆盖范围有限,有必要进一步补充完善。
二、哪些既有非居住房屋可申请用途转换?
商业、办公、旅馆业、厂房、研发用房、仓库、物流、公共服务设施、市政和交通设施等用途,且具有不动产权属证书或者由市、区政府及相关部门管理并通过竣工验收的建筑物,可申请用途临时转换。其中涉及历史风貌区和历史建筑、不可移动文物、非居住房屋改保障性租赁住房、政府或事业单位空置房屋改养老服务设施等国家、省、市另有规定的,按照有关规定执行。
三、申请用途转换需满足哪些条件?
满足下列条件的,申请人可以提出申请:
(一)原则上应以幢(栋)、层登记单元为单位;其他特殊情形的,应进行专题论证;
(二)功能转换部分不存在预告、查封、异议登记,不存在已预售备案、法院或者仲裁委员会涉及物权变动的生效法律文书;
(三)功能转换部分不存在违法建设行为,或者已完成整改并取得相关执法机构处置意见;
(四)未纳入或者经程序已调出城市更新单元计划、土地整备计划和房屋征收计划。
(五)不涉及对公共环境有严重干扰、污染或者安全隐患的工业用地和存放易燃、易爆和剧毒等危险品的仓储用地上的建筑物。
(六)剩余土地年期不少于6年;
(七)符合独立使用要求,不影响剩余建筑物的正常使用,且不得改变原停车库、设备用房、人防工程等配套设施的公共服务功能;需对公共空间进行改造以满足功能转化后项目基本运营需求等特殊情形的,应当专题论证;
(八)符合消防安全、建筑结构安全、抗震设防和生态环保等管控要求;
(九)对公共服务设施、市政和交通设施、厂房、研发用房、仓库、物流进行建筑物功能转换的,需取得原行业主管部门事先同意;转换为中、高等院校统一管理的宿舍,或者用于发展生产性服务业、文化产业和旅游业的功能,需取得转换后功能的市级行业主管部门事先同意。
四、申请用途转换应遵循哪些原则?
(一)把“保民生”与盘活存量相结合。坚持把盘活的存量空间资源用于民生所需,补齐基础设施和公共服务设施短板。
(二)把“优结构”与盘活存量相结合。重点关注闲置商业办公、研发用房等既有建筑物的盘活再利用。
(三)把“促发展”与盘活存量相结合。坚持把盘活的存量空间资源用于实体经济发展所需,优先发展国家支持的产业和行业,保障产业项目落地和转型升级。
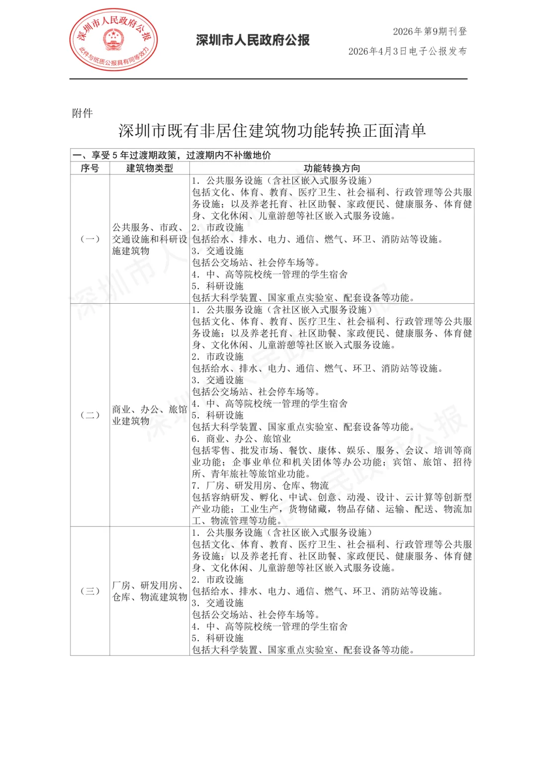
五、哪些情形可申请用途转换?
(一)公共服务、市政、交通设施和科研设施建筑物功能转换为文化、体育、教育、医疗卫生、社会福利、行政管理等公共服务设施(含社区嵌入式服务设施)、市政和交通设施,以及中、高等院校统一管理的学生宿舍,或者转换为符合国家、省、市产业发展要求的科研设施。
(二)商业、办公、旅馆业建筑物功能转换为文化、体育、教育、医疗卫生、社会福利、行政管理等公共服务设施(含社区嵌入式服务设施)、市政和交通设施,以及中、高等院校统一管理的学生宿舍,或者转换为符合国家、省、市产业发展要求的科研设施、商业、办公、旅馆业、厂房、研发用房、仓库、物流。
(三)厂房、研发用房、仓库、物流建筑物功能转换为文化、体育、教育、医疗卫生、社会福利、行政管理等公共服务设施(含社区嵌入式服务设施)、市政和交通设施,以及中、高等院校统一管理的学生宿舍,或者转换为符合国家、省、市产业发展要求的科研设施、厂房、仓库、物流、用于发展生产性服务业、文化产业和旅游业。
(四)各类既有非居住建筑物转换为其他国家、省、市支持的产业和行业。
(五)公共服务设施、市政设施、交通设施转换为符合土地混合使用比例规定的商业或厂房、仓库、物流。
(六)厂房、研发用房、仓库、物流建筑物功能转换为符合土地混合使用比例规定的商业。
六、用途转换项目可以享受哪些政策优惠?
《深圳市既有非居住建筑物功能转换正面清单》内享受5年过渡期政策的项目,5年有效期内无需补缴土地价款。
七、申请用途转换需要提交哪些材料?
(一)申请表;
(二)申请人身份材料;
(三)建筑物权属文件,即不动产权证书,或者土地权属及竣工验收文件;
(四)改变专有部分功能且存在两个及以上共有人的,应提交所有共有人同意的书面意见;涉及改变共有部分功能的,应同时提交法律规定比例的业主同意的书面意见;涉及相关业主利益的,应提交相关业主同意的书面意见;
(五)存在抵押登记等他项权益的,提交所有他项权益人的身份材料及同意建筑物功能转换的书面意见;
(六)由原设计单位(具有相应资质的设计单位)编制的建筑物功能转换方案。方案应明确改造范围、改造内容、改造可行性分析、结构安全、抗震设防要求等内容,并符合相关标准规范,因场地客观条件限制无法满足,但确有必要进行功能转换的,应征得相关行业主管部门同意;
(七)房屋安全鉴定报告或者原设计单位(具有相应资质等级的设计单位)对拟改建房屋原结构设计满足改建后房屋安全使用要求的书面意见;
(八)按照《深圳市建设用地土壤污染状况调查与风险评估工作指引》要求开展土壤污染状况调查的,应提交用地土壤污染状况初步调查报告;
(九)涉及第五条第九项的,应提交相关行业主管部门同意的书面意见;
(十)既有非居住建筑物功能转换承诺书;
(十一)法律法规规定的其他材料。
八、用途转换项目如何办理?
(一)受理与初审。派出机构统一受理本辖区的建筑物功能转换项目申请。
(二)联合审查。区人民政府组织本辖区规划和自然资源、产业、生态环境、住房建设、城市更新、土地整备、交通、教育、民政、文体、卫健等有关部门以及相关执法机构和不动产登记机构进行联合审查及审定。涉及重大利益关系的,应当在联合审查前,依据相关规定开展公示。
(三)实施与验收。联合审查通过后,由派出机构向申请人出具既有非居住建筑物功能转换审查意见(以下简称审查意见),同时抄送相关执法机构,并嘱托不动产登记机构。
申请人取得准予功能转换的审查意见后,应向区住房建设部门申请建设工程施工许可,属于限额以下小型工程的应向信息登记受理单位办理信息登记。属于特殊建设工程的应向区住建部门申请消防设计审查和消防验收;其他建设工程应报各区住建部门消防验收备案。竣工后,申请人应向区住房建设部门申请办理竣工联合验收,属限额以下小型工程的应申报完工注销。
(四)使用与退出。建筑物功能转换项目应在取得审查意见之日起1年内完成竣工联合验收或者完工注销,因工程量较大等确有必要延期的,可以申请延期1次,最多不超过1年。建筑物功能转换项目有效期为5年,自完成竣工联合验收或者完工注销之日起算。有效期届满未取得续期或者土地用途变更批准的,应恢复原建筑物功能。
九、用途转换项目如何办理建设工程施工许可?
根据《深圳市社会投资建设项目报建登记实施办法》(市政府令第329号)规定,申请人向辖区住房和建设主管部门办理建设工程施工许可手续,辖区住房和建设主管部门按规定组织开展施工图设计文件抽查工作。根据《深圳市社会投资建设项目报建登记实施办法》(市政府令第329号)、《深圳市限额以下小型工程和零星作业安全生产纳管办法》(深府办规〔2025〕3号)规定,限额以下小型工程免于办理施工许可,需向信息登记受理部门办理信息登记。
十、用途转换项目如何验收?
建筑物功能转换项目竣工后,申请人应向区住房建设部门申请办理竣工联合验收,属限额以下小型工程申报完工注销。未通过竣工联合验收或未完成完工注销的,不得投入使用。
十一、用途转换项目能否续期?
有效期届满后确需续期的,应当在符合结构安全、消防安全、抗震设防等要求的前提下,在有效期届满前3个月向派出机构申请续期,经区政府批准后实施,续期时间不超过10年;有效期届满后确需长期使用的,应当在符合城市规划、产业发展方向和履约监管要求的前提下,在有效期或续期届满前6个月,按照转换后的功能向派出机构申请完善土地用途变更手续。










信息来源:
深圳市规划和自然资源局 深圳市住房和建设局关于印发《深圳市既有非居住建筑物功能转换实施办法》的通知
https://www.sz.gov.cn/zfgb/2026/gb1408/content/post_12722485.html
欢迎扫描下方二维码入群交流
↓↓↓

如需了解更多深圳城市更新、土地整备投资机会,欢迎垂询。(添加好友请备注公司、职务和姓名,中介勿扰!)


合一城市更新集团,广东省三旧改造协会副会长单位,深圳市城市更新协会副会长单位,深圳市城市规划学会副会长单位,深圳市商业联合会副会长单位,深圳市房地产租赁行业协会副会长单位。合一城市更新集团创始于2013年,致力于成为专业领先的策略型城市更新产业运营全流程服务商。集团业务聚焦于将城市更新、产业运营以及政策智库进行高度融合发展,我们致力于通过“旧改+运营”、“园区+基金”双引擎驱动模式,为中国城市高质量发展提供系统性的解决方案。
合一业务范围包括为政府提供城市更新产业升级政策课题咨询以及产业发展规划顾问服务、为国央企及村集体等市场主体提供城市更新项目全过程咨询+实施服务(投资可研与开发策划顾问、项目全流程开发管理及融资并购等)、为银行业金融机构提供城市更新项目融资贷款可研与贷后监管服务、为工改工产业园区项目方提供策划招商运营等全过程专业服务。合一城市更新集团立足深圳面向湾区,已正式成立东莞、惠州等地区公司,参与操盘和服务的项目覆盖深圳本土十个区、以及粤港澳大湾区两岸七城。集团于2017年、2019年荣获中国地产年会年度城市更新运营大奖。2020年,广东省三旧改造协会行业发展研究工作站设立于合一城市更新集团总部。



本公众号所发布的内容均根据现行有效的国家法律法规与地方城市更新政策规定,按照行业专业标准原创而成,所用数据基于合一城市更新集团的市场监测以及对公开信息进行的综合整理与分析,力求公正客观的反映城市更新行业发展现状与趋势。因数据统计时间与统计口径的差异,合一城市更新集团不保证公众号所载内容的完全准确性与完整性,如后续发布内容与前期内容存在差异,合一城市更新集团可随时更改且不予特别通知。本公众号所载内容均不构成对任何机构或个人的建议,仅供大家决策参考,任何机构或个人使用本公众号所载内容,请自行判断是否符合特定事实与前提。
本公众号所载内容的知识产权归合一城市更新集团所有,未经书面同意,任何机构或个人不得更改或以任何方式翻版、复制、转发或引用本公众号所载内容。未经授权私自转载或者转发本公众号所载内容的,所引起的一切后果和法律责任由私自转载或转发者承担,合一城市更责任的权利。
