3.1 | 识别了法定图则与城市设计陆海统筹核心导控要素
新一轮国土空间总体规划要求全域全要素编制,各省市国土空间总体规划均将海域范围作为规划编制的重要组成部分,规划用地用海功能分区也统一了颗粒度,在总体规划层面已基本达成了落实陆海统筹需求的共识。但在详细规划层面,海岸带地区受陆海空间管理责权划分、陆海发展需求不同、规划编制周期差异等影响,城市陆海详细规划将陆海空间划分为不同的空间单元。将陆域空间单元的划定为生态单元、农业单元、城镇标准单元等,进而进行陆域详细规划的编制;将海域空间单元按照实际海域利用需求进行划分,编制海域详细规划。陆海详细规划原则上边界不交叉,范围不重叠,陆海统筹的详细规划形成了“相互条件”“互为参照”的情况。因此,在详细规划层面编制滨海法定图则亟须使用导则进行导控。另外,涉海重点地区的城市设计重点关注空间营造,也需要导则进行重点管控,以免忽略陆海统筹要素。
法定图则的导控内容主要侧重滨海功能布局、滨海道路交通、配套设施布置、海岸带空间管控。对陆海图则管控进行探索,陆域详细规划图表中的海域管控内容采用虚位方式表达。海域部分可单独统计,生成“用海指标一览表”,明确用海功能、海域利用管控要求和陆海衔接要求。滨海地区城市设计的导控内容主要侧重生态化的岸线空间设计、海岸带生态景观廊道设计、滨海人文活化设计、亲水空间设计、滨海建筑风貌和空间的退线。
3.2 | 基于刚性与弹性相结合原则制定陆海统筹规划设计关键指标
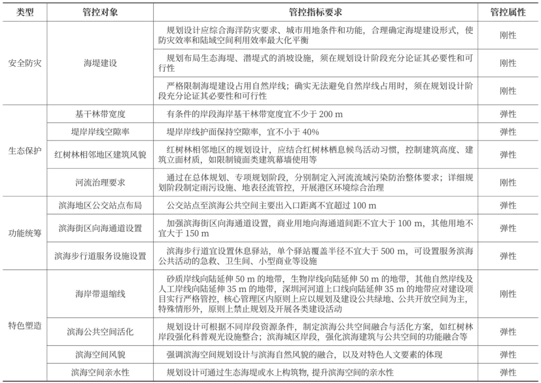
深圳市充分考虑标准准则及相关实践案例,从滨海用地安全、功能统筹和特色塑造几个方面为各类空间规划布局提供实施指引(见表1)。在滨海用地安全方面,主要采用对海堤建设形式,在与陆域衔接等方面保障海堤防灾安全;在生态保护方面,主要规定海岸基干林带宽度和岸堤岸线空隙率等,保障海岸带生态多样性;功能统筹主要控制海岸带滨海公共空间的主入口与公交站的距离和滨海街区通道间距,保障海岸带空间的功能和设施的合理性;在特色塑造方面,提出海岸带退缩线要求、休闲驿站服务半径和滨海公共空间的广场规模等指标,一方面保障市民的便捷游览,另一方面保障塑造尺度宜人的公共空间。
考虑指标的重要性和后续可实施性,将指标分为刚性指标和弹性指标两类。刚性指标主要是保障海岸带连贯性和公共性的海岸带退缩线指标和部分需进行论证和设计工作的管控要求。海岸带退缩线指标已在相关已批专项规划中进行法定性确认,其他刚性要求则是需要进行相关工作的深化和论证,保障海岸带规划建设的严谨性和合理性,均为底线管控。弹性指标是支撑海岸带高质量规划和设计的经验性指标,部分规划和开发场景可能由于空间等因素限制不能达成,不作强制性要求。
表1 陆海统筹规划设计导控部分管控指标表
Tab.1 Guidelines for indicators of land and sea integrated planning and design guidance and control
3.3 | 陆海统筹核心思想转译为空间规划设计的管控语言
陆海统筹的理念在规划设计编制和管理领域已出现多年,但在具体编制成果中难以具象,其理念仍停留在规划原则等层面的文字描述。为使海陆统筹的相关理念更具操作性和可理解性,深圳市将相关文字表述进行了空间模式的可视化,以作为工具箱为规划设计和管理人员提供模块式参考(见图5)。主要提供的空间模块包括不同滨海条件公共空间的选型、海堤建设的选型、泊岸形式的选择、生态修复方式的选择和环海通道的选择。采用图纸模式的转译形式有利于规划设计和管理人员更清晰地了解各种规范和控制要求,为相关设计工作的开展提供明确的指引。


图5 滨海空间陆海统筹规划设计指引工具模块示意
Fig.5 Schematic diagram of land-sea integrated planning and design guidance tool module for coastal space
资料来源:作者自绘
3.4 | 实践过程中面临的难点及存在的不足
深圳市实践的主要难点在于现行技术规范大部分为海陆分治的体系,具有针对性的陆海统筹要素参考和指引性不足。例如,《国土空间规划编制指南》《深圳市城市规划标准与准则》等技术规范的大部分内容仅适应现有陆域和海域规划体系。《导则》提出的统筹管控指标,需要结合相关技术规范的修订,多途径逐步落实。不足之处如下:一方面,针对通则性导则管控无法进行具体多场景的模拟,陆海空间的开发利用,受生态环境、资源条件、社会经济活动和灾害等多要素作用,未来可能存在多种发展场景,因此相关规划编制需要针对《导则》要求开展细化论证工作,对规划编制的专业分工、技术创新和成本均提出了更高要求;另一方面,缺乏相关法规制度的管控和支撑,后续实施过程中弹性管控要素执行力度有所削弱,《导则》管控指标的落实主要通过国土空间规划总体规划、详细规划(陆域与海域)、专项规划编制,以及行政审批过程中的主动衔接,尚缺乏相关法规制度的支撑。
陆海统筹是协调陆域及海域的规划管理领域的先进理念。针对传统规划中对陆域、海域两类空间的分治问题,本文基于陆海统筹理念,从海岸带资源要素现状、规划技术编制层面梳理了陆海统筹规划设计编制的必要性,选取深圳市的实践作为实证,总结了海岸带陆海统筹规划设计编制的经验。实证研究的价值在于,通过识别陆海统筹核心导控要素、基于刚性与弹性结合原则设计关键指标,将陆海统筹核心思想转化为空间规划设计的管控语言的方式,以期促进海岸带陆海统筹详细规划和城市设计编制以及设施改造的功能转型。
陆海统筹是一个从资源约束到系统思维,从空间分治到系统统筹,逐渐走向全域全要素和谐发展的过程。国土空间规划体系建立是解决长期以来陆海割裂问题的重要契机。随着陆海统筹理念理解的不断深入,未来海岸带的规划设计编制和管理将会更加完善,通过不断地实践优化,陆海统筹将成为实际规划中的指导原则,推动陆海空间和谐共生。