感谢您关注“深圳优秀家长论坛”。想了解高考资讯的,请关注“深圳高中理科”。想了解中考资料的,请关注“春雨深学指导”。每日更新,与您不见不散!
今天,蒋老师给大家梳理下2026年深圳体育中考政策,附各项目评分标准、考试要求和演示视频!
体育考试时间一般安排在4月,初三生趁着寒假时间,把决定选考的项目练起来,争取拿满分!
2026年开始,体育考试由现场统一考试(36分)和过程性评价(体育测试9分,体育课和大课间参与表现2分,体育和健康通识2分)两部分构成,总分为50分。
其中,现场统一考试由原本的考2项变成考3项,考生须在以下三类考试项目中各选择一项参加考试:
一类项目(12分)
中长跑(女生800米跑/男生1000米跑)、200米游泳(不限泳姿)、4分钟跳绳(三选一)
二类项目(12分)
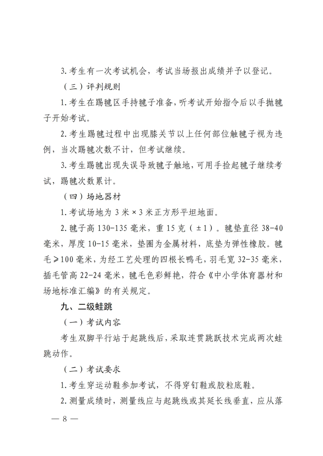
100米跑、50米游泳(不限泳姿)、投掷实心球、1分钟跳绳、1分钟踢毽子、二级蛙跳、10米×4折返跑(七选一)
三类项目(12分)
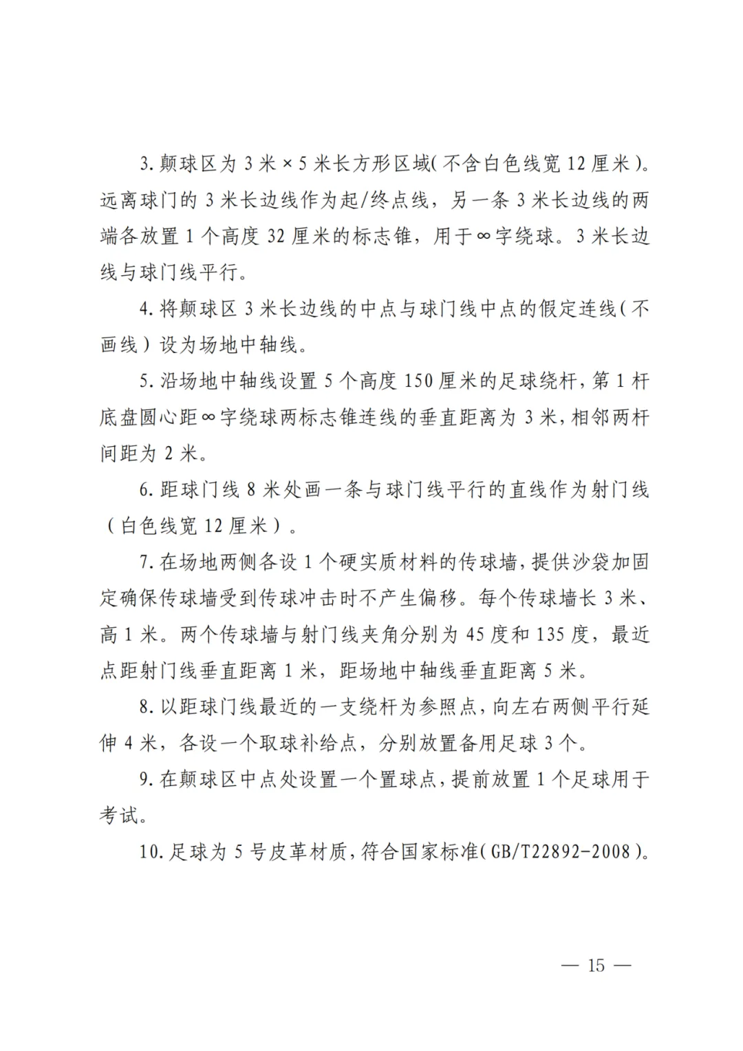
足球、篮球、排球、乒乓球、羽毛球、网球(六选一)
2026年中考体育单项满分由原本的120分,变成了100分。需要学生三项都要拿满分,现场考核才能满分。
三类项目考试成绩的平均分计为现场统一考试成绩,按0.36的权重(36分)计入初中毕业生升学体育考试总成绩。
举个例子:假如A同学体育中考一类项目得100分,二类项目得90分,三类项目得80分。三类项目考试成绩的平均分就是90分,现场考核成绩就是90×0.36=32.4分。
注意:复读生需重新参加体育中考,但是不计算过程分,只计算现场考核分。比如,A同学是复读生,那么他的体育成绩就是90×0.5=45分。
以下是2026年体育中考各项目评分标准:
与往年相比,26年体育评分标准比较宽松,比如1000米这个项目,25体育中考拿100分,需要3:45,26年体育中考则只需要4:05。
1、身体存在重大残疾,丧失运动能力,平时不能正常参与学校体育活动的残疾学生,可免考,按中考体育成绩满分计算。
2、身体存在重大疾病,不能参加体育活动者,在初中阶段已办理免修体育实践课手续的学生,可免考,按全市中考体育成绩平均分计算。
3、严重营养不良及肥胖症、畸形,以及影响正常体育活动的其他身体发育异常情况,但平时仍上体育实践课的学生,现场统一考试可选择只参加一个项目考试,根据实际得分按单项满分36分折算。
4、临时有伤病及女生例假等不能参加现场统一考试的学生,可申请缓考,缓考期间仍未康复的学生,可申请免考。申请免考全部考试项目的,按现场统一考试满分的80%计算;申请部分项目免考的,按该项目满分的80%计算,其他项目按参加考试实际得分计算。
注意:以上特殊情况均须严格按程序办理,通过审核后方可执行相关免考、择考、缓考。(一般需要到医院开具证明,教育局批准后才可以。)
因公众号文章最多放10个视频,本篇文章仅有:中长跑、50米和200米游泳、1分钟和4分钟跳绳、100米跑、足球、篮球、排球、乒乓球、羽毛球、网球的标准示范视频。
中长跑
🔴如何免费领取资料?🔴
第一步:点击公众号春雨深学指导名片关注,已关注的,此步省略
(关键字的回复位置)
获取更多升学咨询,学习资料欢迎加入我们的家长群,需备注年级~

▼
回复【高一新教材】得高一新教材
回复【高中数学必刷题】得高中数学必刷题
回复【新高一分班考】得高一上学期开学考试题
回复【08081】得北师大版数学7-9年级上册《拔尖专训》(24秋)
回复【08082】初中全科7-9年级上册《初中必刷题》(2025版)
回复【选科】,获取2024选科要求
回复【道法必刷上】,获取《初中道法•必刷题+狂K重点》8-9年级上册(RJ)
回复【53历史同步上】,获取得53历史上册历史人教版8-9年级上册(RJ)
回复【53物理同步上】,获取得53物理上册历史人教版8-9年级上册(RJ)
回复【竞赛经典试题】,获取《初中数学•历届全国数学竞赛经典试题》
回复【24初三开学】,获取初三开学试题
回复【24初二开学数学】,获取初二开学数学试题
回复【初中思维导图】,获取初中全科思维导图全汇总
回复【24初一开学】,获取初一开学试题
回复【英语语汇语法】获取《初中英语•语法全解、语汇默写与速记、核心短语与语法大全》
回复【物理大视野】,获取《初中物理•学科精英大视野》8-9年级(RJ)
回复【解题关键思维】,获取《初中数学•解题关键思维》
回复【英语语汇语法】获取《初中英语•语法全解、语汇默写与速记、核心短语与语法大全》
回复【几何入门】,获取《《初中数学•几何入门》4讲常用技巧
回复【勤学早】,获取初中物理化学九年级全册《勤学早练•同步大培优》
回复【辅助线2】,获取搞定平面几何:辅助线是怎么想出来的
回复【春如金卷英语】,获取《春如金卷●中考英语总复习》
回复【48压轴题】,获取2025年中考数学一轮复习48道压轴题汇编较难含答案
回复【新思维】,获取探究应用新思维数学物理化学
回复【辅助线新考法】,获取2025版初中数学《几何辅助线与中考新考法》
回复【化学上册】,获取初三化学上册讲义
回复【初中物理100】,获取学而思初中物理100大模型
回复【常见辅助线】,获取2025版初中数学《常见辅助线做法归纳》
回复【重难点新考法】,获取2025版《中考真题与重难题新考法》数学2重难题新考法
回复【初三开学考】获取广东省深圳市2024—2025学年九年级上学期开学考试试题
回复【月考1】,获取广东省深圳市2023-2024学年九年级上学期月考试题汇总
回复【数学培优3】获取 中考数学培优教程丛书(全套3册)
回复【奥数举一反三】,获取《初中数学•奥数举一反三》7-9年级 王牌例题
回复【25物理压轴新考法】获取 【2025版】《初中物理•压轴题与新考法》分点练+综合练 第6版
回复【物理攻克难点微专题】,获取《初中物理•以题型精炼攻克难点亮点小微专题》60个
回复【文言文考法】获取2025版《中考•课外文言文阅读与新考法》电子版
声明:电子版并不是让大家全本打印出来的,毕竟页数很多,费时费力。电子版主要是让家长们先看看,对书的内容、难易程度、跟自家娃的水平是否匹配等多个维度做个判断,感觉OK的话再给娃买实体书学习,这样避免书买回来才发现不好用而在书架上落灰。此外,少数章节或习题有帮助的话,也可以选择性打印给娃练习。(电子版资料全部为网上获取资源,仅供参考,侵权即删,觉得资料不错的可自行购买实体书,感谢理解~)
整理资料不易,喜欢就帮忙点赞、分享吧!点击上方 “春雨深学指导” → 点击右上角“...” → 点选“设为星标 ★ ”