当前位置:首页>深圳>深圳小学生期末考试堪比公务员行测?热搜第一,全网家长“吵翻”了!

深圳小学生期末考试堪比公务员行测?热搜第一,全网家长“吵翻”了!

  • 2026-03-13 15:07:16
深圳小学生期末考试堪比公务员行测?热搜第一,全网家长“吵翻”了!

“我问我家娃考得怎么样,她叫我别问……”

"My kid told me not to ask how the exam went when I inquired…" 

“我娃四年级,昨晚哭着说‘妈妈,我连作文都看不懂’!”

"My fourth-grader cried last night, saying, 'Mom, I couldn't even understand the essay prompt!'"

最近,“深圳小学期末考试被称堪比公务员行测”话题冲上微博本地热搜第一。

Recently, the topic "Shenzhen primary school final exams dubbed comparable to civil service administrative aptitude tests" surged to the top of the local Weibo hot search list in Shenzhen.

南山区四年级语文试卷直接“杀疯”,全卷以“APEC深圳特刊小记者”为主线,穿插大量深圳新闻,6页纸、4000多字,还要在100分钟完成。

The fourth-grade Chinese language exam paper from Nanshan District was particularly sensational. Structured entirely around the theme of being a "young reporter for the APEC Shenzhen Special Issue," it was interspersed with numerous news items about Shenzhen. The paper spanned 6 pages, contained over 4000 characters, and had to be completed within 100 minutes.

有家长吐槽:“自己看三分钟都有点头晕,更别说十岁孩子要做完了。”这样的期末考试是命题人为迎接新课标的有益尝试,理应鼓励?还是不考虑当下小学生实际,徒增孩子们的负担与家长焦虑的做法,理应摒弃?

Some parents complained: "Just looking at it for three minutes makes me dizzy, let alone expecting a ten-year-old to finish it." Is such a final exam a commendable attempt by exam setters to adapt to the new curriculum standards? Or is it an impractical approach that merely increases the burden on children and parental anxiety, and should therefore be discarded?

到底是怎样的试卷

让深圳家长“叫苦连天”?

What kind of exam paper has caused such an uproar among Shenzhen parents?

话题登顶后,大事君专门找来了试卷一探究竟。实际上,“堪比公务员行测”还是略有夸张,不过却恰恰反映了家长们最难理解的三个争议点。

After the topic topped the charts, DaShiJun specifically obtained a copy of the exam paper to investigate. In reality, the comparison to "civil service aptitude tests" is slightly exaggerated, but it precisely reflects the three most contentious points that parents find hardest to understand.

第一个就是,阅读量太大。

The first is the excessive reading load.

左右滑动查看

一眼看过去,最直观的感受就是——文字太密了,让人喘不过气来!6页纸,1倍多的行间距,没有一丝缝隙,甚至有一页多达千字

At first glance, the most immediate impression is—the text is too dense, leaving no room to breathe! Six pages, with line spacing barely over 1.0, no gaps, and even one page containing over a thousand characters.

因此,材料字数过多也成了家长吐槽“试卷难”的直接原因。

Therefore, the excessive word count of the materials became the direct reason parents cited for the exam's difficulty.

题目都读不完,更别说写完试卷了。

If students can't even finish reading the questions, how can they be expected to complete the paper?

第二个则是,“考公味”太浓。

The second point is the strong resemblance to "civil service exam style." 

最典型的就是试卷中的“APEC”

The most typical example is the inclusion of "APEC" in the paper. 

有家长直言,“四年级孩子懂什么是APEC?”

Some parents bluntly stated, "Do fourth graders even know what APEC is?"

再者,整张试卷看下来,基本每段材料都不离“深圳怎么怎么样”,被指新闻材料堆砌,宣传过剩

Furthermore, looking through the entire paper, almost every passage of material revolves around "how Shenzhen is doing this or that," leading to accusations of news material overload and excessive promotional content.

针对争议,南山区教育局回应称,该区未开展全区统一考试,区教科院提供试题供中小学自行选择使用,学校自主组织考试、阅卷。

In response to the controversy, the Nanshan District Education Bureau stated that the district does not conduct unified exams across all schools. The District Education Science Research Institute provides test papers for primary and secondary schools to choose from voluntarily, and schools independently organize the exams and grading.

不过,也有不少声音理性支持这场教育变革,认为这恰恰是撕开“伪减负”遮羞布、回归教育本质的尝试。

However, there are also many voices offering rational support for this educational shift, viewing it as an attempt to tear off the "façade of superficial burden reduction" and return to the essence of education.

一部分外地网友还有一种“似曾相识”的感觉,足以见得这并非深圳孤例。

Some netizens from other cities even expressed a sense of déjà vu, indicating this is not an isolated case in Shenzhen.

此外,还有一个争议点,就是情境与跨学科创新。如先前火出圈的福田语文试卷“公园连线”题,要求将紫花风铃木实景照片与四个公园相连;罗湖区围绕丙午马年“驭马探文趣”活动展开,融入传统文化元素。

Additionally, another point of contention is the innovation in contextualization and interdisciplinary integration. For example, the previously viral Futian District Chinese exam question "Park Matching," which required connecting photos of Tabebuia rosea blossoms with four different parks; or the Luohu District exam centered around the "Exploring Literature Fun with Horseback Riding" activity for the Year of the Horse, integrating traditional cultural elements.

不过大事君发现,上海、北京、浙江等地的小学中高年级试卷,早已出现“长材料+跨学科+情境任务”的命题模式:

However, DaShiJun discovered that exam papers featuring "long materials + interdisciplinary elements + situational tasks" have already appeared in upper primary grades in cities like Shanghai, Beijing, and Zhejiang:

    上海某区五年级语文卷,曾以“进博会志愿者”为主线,要求学生阅读多篇经济、文化类材料并撰写宣传稿;

    A fifth-grade Chinese paper from a district in Shanghai once used the theme of "CIIE (China International Import Expo) volunteers," requiring students to read multiple economic and cultural materials and write a promotional piece.

     北京海淀区一份四年级试题,曾融入“冬奥会场馆设计”与数学统计结合的综合题;

南京有学校期末卷直接选用《人民日报》时评片段作为阅读理解材料。

   A fourth-grade test paper from Beijing's Haidian District incorporated integrated questions combining "Winter Olympics venue design" with mathematical statistics.

“一石千浪”的背后,是一场静悄悄的教育评价转向。

A school in Nanjing directly used excerpts from a People's Daily commentary as reading comprehension material in its final exam.

“刷题没用,得看书!”

角色转变比单纯辅导更重要

Behind this "single stone causing a thousand ripples" lies a quiet shift in educational assessment. "Rote drilling is useless; one must read books!" Shifting roles is more important than mere tutoring.

俗话说,外行看热闹。比如出圈的那道“公园连线题”,实际上是一道听力题,即使没实地去过深圳公园,根据关键词也能作答。

As the saying goes, outsiders watch the spectacle. For instance, the viral "Park Matching" question was actually a listening comprehension exercise. Even without having visited the Shenzhen parks in person, students could answer based on keywords.

有网友直言,很多家长其实没有能力分辨卷子难不难,只知道看卷子字数多不多。

Some netizens pointed out that many parents actually lack the ability to judge whether an exam paper is truly difficult; they only know to look at the word count.

虽然字数多也是难度(阅读速度与理解能力)的表现之一,但最核心的考点并未超纲。最重要的是,阅读能力,同样也是义教段新课标下的核心要求之一!

Although word count is indeed one indicator of difficulty (reading speed and comprehension), the core tested knowledge did not exceed the syllabus. Most importantly, reading ability is also a core requirement under the new curriculum standards for compulsory education!

2022年,教育部印发《义务教育课程方案和课程标准(2022年版)》,大事君掐指一算,政策落实之初的那批一年级孩子,如今正好到四年级了

In 2022, the Ministry of Education issued the Compulsory Education Curriculum Plan and Curriculum Standards (2022 Edition). DaShiJun calculates that the first cohort of first-graders when these policies were initially implemented would now be in fourth grade.

对照300字/分钟的阅读标准,4000多字的考试材料,好像也仅占考试时间的一成之多

Measured against the reading speed standard of 300 characters per minute, the 4000+ characters of exam material seem to account for only a fraction of the exam time?

不仅如此,作为命题依据的“新课标”,在“增加阅读量”“注重真实情境”等方面也有相对应的要求,现在考试所增加的字量,其实是将要求具体化而已。

Moreover, the "new curriculum standards," which serve as the basis for exam setting, also have corresponding requirements regarding "increasing reading load" and "emphasizing real-world contexts." The increased word count in current exams is simply a concretization of those requirements.

对阅读的要求,更是直接从“课时设置”体现了出来。

The emphasis on reading is even directly reflected in "class hour allocation."

去年开学深圳家长就曾为“课时”吵翻,原因是二年级语文课一周7节,远远大于英语课(1节/周)

At the beginning of last semester, Shenzhen parents argued over "class hours" because second-grade Chinese classes had 7 periods per week, far exceeding English classes (1 period/week). 

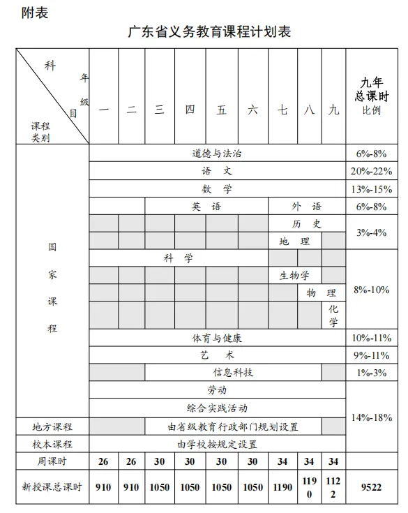
依据相关政策文件,语文占据了义务教育阶段的最高总课时比例。

According to relevant policy documents, Chinese occupies the highest total class hour proportion in the compulsory education stage.

有家长也许会疑惑,这些应该是学校老师的职责,关家长什么事呢?

Some parents might wonder, shouldn't these be the responsibilities of school teachers? What does it have to do with parents?

就在今年的2月1日,《全民阅读促进条例(草案)》正式实施,该条例将全民阅读从“倡导”升级为“法定责任”。其中规定:

On February 1st this year, the Regulations on Promoting National Reading (Draft) officially came into effect, upgrading national reading from an "advocacy" to a "statutory responsibility." It stipulates:

未成年人的父母或者其他监护人应当发挥言传身教作用,开展力所能及的家庭阅读、亲子阅读等,帮助未成年人养成良好阅读习惯。

The parents or other guardians of minors shall play an exemplary role, engage in family reading, parent-child reading, etc., within their capability, to help minors develop good reading habits.

从学校到老师,再到家长,都正在被卷入这场教育改革——不能只满足于知识的机械复现,而是要提升对孩子信息获取、筛选整合、批判思考与创新应用等高阶认知能力。

From schools to teachers, and then to parents, everyone is being drawn into this educational reform—it's no longer sufficient to settle for the mechanical reproduction of knowledge. Instead, the focus is on enhancing children's higher-order cognitive abilities like information acquisition, screening and integration, critical thinking, and innovative application.

深圳家长们不妨问问自己,我们焦虑的,究竟是试卷本身,还是孩子尚未准备好迎接这种挑战的阅读与思维习惯,亦或是教育改革的大趋势?

Perhaps Shenzhen parents should ask themselves: What are we truly anxious about? Is it the exam paper itself, or that our children are not yet prepared with the reading and thinking habits to meet this challenge? Or is it the broader trend of educational reform?

面对这份指向未来的“新考卷”,大家不必被试卷的长篇幅或新名词吓住,可以试着去理解改革的方向——它更关注孩子会不会思考、能不能应用。

Facing this "new exam paper" pointing toward the future, there's no need to be intimidated by its length or new terminology. We can try to understand the direction of the reform—it places greater emphasis on whether children can think and apply knowledge.

家长们或许要把对“难不难”的担忧,转化为对孩子“怎么想”的关注。

Perhaps parents should shift their concern from "how difficult it is" to focusing on "how their children think."

最新文章

随机文章

基本 文件 流程 错误 SQL 调试
  1. 请求信息 : 2026-04-21 20:23:09 HTTP/2.0 GET : https://c.460.net.cn/a/474389.html
  2. 运行时间 : 0.088703s [ 吞吐率:11.27req/s ] 内存消耗:4,543.57kb 文件加载:140
  3. 缓存信息 : 0 reads,0 writes
  4. 会话信息 : SESSION_ID=4ca08f0609a6eec16ef6138d81e79936
  1. /yingpanguazai/ssd/ssd1/www/c.460.net.cn/public/index.php ( 0.79 KB )
  2. /yingpanguazai/ssd/ssd1/www/c.460.net.cn/vendor/autoload.php ( 0.17 KB )
  3. /yingpanguazai/ssd/ssd1/www/c.460.net.cn/vendor/composer/autoload_real.php ( 2.49 KB )
  4. /yingpanguazai/ssd/ssd1/www/c.460.net.cn/vendor/composer/platform_check.php ( 0.90 KB )
  5. /yingpanguazai/ssd/ssd1/www/c.460.net.cn/vendor/composer/ClassLoader.php ( 14.03 KB )
  6. /yingpanguazai/ssd/ssd1/www/c.460.net.cn/vendor/composer/autoload_static.php ( 4.90 KB )
  7. /yingpanguazai/ssd/ssd1/www/c.460.net.cn/vendor/topthink/think-helper/src/helper.php ( 8.34 KB )
  8. /yingpanguazai/ssd/ssd1/www/c.460.net.cn/vendor/topthink/think-validate/src/helper.php ( 2.19 KB )
  9. /yingpanguazai/ssd/ssd1/www/c.460.net.cn/vendor/topthink/think-orm/src/helper.php ( 1.47 KB )
  10. /yingpanguazai/ssd/ssd1/www/c.460.net.cn/vendor/topthink/think-orm/stubs/load_stubs.php ( 0.16 KB )
  11. /yingpanguazai/ssd/ssd1/www/c.460.net.cn/vendor/topthink/framework/src/think/Exception.php ( 1.69 KB )
  12. /yingpanguazai/ssd/ssd1/www/c.460.net.cn/vendor/topthink/think-container/src/Facade.php ( 2.71 KB )
  13. /yingpanguazai/ssd/ssd1/www/c.460.net.cn/vendor/symfony/deprecation-contracts/function.php ( 0.99 KB )
  14. /yingpanguazai/ssd/ssd1/www/c.460.net.cn/vendor/symfony/polyfill-mbstring/bootstrap.php ( 8.26 KB )
  15. /yingpanguazai/ssd/ssd1/www/c.460.net.cn/vendor/symfony/polyfill-mbstring/bootstrap80.php ( 9.78 KB )
  16. /yingpanguazai/ssd/ssd1/www/c.460.net.cn/vendor/symfony/var-dumper/Resources/functions/dump.php ( 1.49 KB )
  17. /yingpanguazai/ssd/ssd1/www/c.460.net.cn/vendor/topthink/think-dumper/src/helper.php ( 0.18 KB )
  18. /yingpanguazai/ssd/ssd1/www/c.460.net.cn/vendor/symfony/var-dumper/VarDumper.php ( 4.30 KB )
  19. /yingpanguazai/ssd/ssd1/www/c.460.net.cn/vendor/topthink/framework/src/think/App.php ( 15.30 KB )
  20. /yingpanguazai/ssd/ssd1/www/c.460.net.cn/vendor/topthink/think-container/src/Container.php ( 15.76 KB )
  21. /yingpanguazai/ssd/ssd1/www/c.460.net.cn/vendor/psr/container/src/ContainerInterface.php ( 1.02 KB )
  22. /yingpanguazai/ssd/ssd1/www/c.460.net.cn/app/provider.php ( 0.19 KB )
  23. /yingpanguazai/ssd/ssd1/www/c.460.net.cn/vendor/topthink/framework/src/think/Http.php ( 6.04 KB )
  24. /yingpanguazai/ssd/ssd1/www/c.460.net.cn/vendor/topthink/think-helper/src/helper/Str.php ( 7.29 KB )
  25. /yingpanguazai/ssd/ssd1/www/c.460.net.cn/vendor/topthink/framework/src/think/Env.php ( 4.68 KB )
  26. /yingpanguazai/ssd/ssd1/www/c.460.net.cn/app/common.php ( 0.03 KB )
  27. /yingpanguazai/ssd/ssd1/www/c.460.net.cn/vendor/topthink/framework/src/helper.php ( 18.78 KB )
  28. /yingpanguazai/ssd/ssd1/www/c.460.net.cn/vendor/topthink/framework/src/think/Config.php ( 5.54 KB )
  29. /yingpanguazai/ssd/ssd1/www/c.460.net.cn/config/app.php ( 0.95 KB )
  30. /yingpanguazai/ssd/ssd1/www/c.460.net.cn/config/cache.php ( 0.78 KB )
  31. /yingpanguazai/ssd/ssd1/www/c.460.net.cn/config/console.php ( 0.23 KB )
  32. /yingpanguazai/ssd/ssd1/www/c.460.net.cn/config/cookie.php ( 0.56 KB )
  33. /yingpanguazai/ssd/ssd1/www/c.460.net.cn/config/database.php ( 2.47 KB )
  34. /yingpanguazai/ssd/ssd1/www/c.460.net.cn/vendor/topthink/framework/src/think/facade/Env.php ( 1.67 KB )
  35. /yingpanguazai/ssd/ssd1/www/c.460.net.cn/config/filesystem.php ( 0.61 KB )
  36. /yingpanguazai/ssd/ssd1/www/c.460.net.cn/config/lang.php ( 0.91 KB )
  37. /yingpanguazai/ssd/ssd1/www/c.460.net.cn/config/log.php ( 1.35 KB )
  38. /yingpanguazai/ssd/ssd1/www/c.460.net.cn/config/middleware.php ( 0.19 KB )
  39. /yingpanguazai/ssd/ssd1/www/c.460.net.cn/config/route.php ( 1.89 KB )
  40. /yingpanguazai/ssd/ssd1/www/c.460.net.cn/config/session.php ( 0.57 KB )
  41. /yingpanguazai/ssd/ssd1/www/c.460.net.cn/config/trace.php ( 0.34 KB )
  42. /yingpanguazai/ssd/ssd1/www/c.460.net.cn/config/view.php ( 0.82 KB )
  43. /yingpanguazai/ssd/ssd1/www/c.460.net.cn/app/event.php ( 0.25 KB )
  44. /yingpanguazai/ssd/ssd1/www/c.460.net.cn/vendor/topthink/framework/src/think/Event.php ( 7.67 KB )
  45. /yingpanguazai/ssd/ssd1/www/c.460.net.cn/app/service.php ( 0.13 KB )
  46. /yingpanguazai/ssd/ssd1/www/c.460.net.cn/app/AppService.php ( 0.26 KB )
  47. /yingpanguazai/ssd/ssd1/www/c.460.net.cn/vendor/topthink/framework/src/think/Service.php ( 1.64 KB )
  48. /yingpanguazai/ssd/ssd1/www/c.460.net.cn/vendor/topthink/framework/src/think/Lang.php ( 7.35 KB )
  49. /yingpanguazai/ssd/ssd1/www/c.460.net.cn/vendor/topthink/framework/src/lang/zh-cn.php ( 13.70 KB )
  50. /yingpanguazai/ssd/ssd1/www/c.460.net.cn/vendor/topthink/framework/src/think/initializer/Error.php ( 3.31 KB )
  51. /yingpanguazai/ssd/ssd1/www/c.460.net.cn/vendor/topthink/framework/src/think/initializer/RegisterService.php ( 1.33 KB )
  52. /yingpanguazai/ssd/ssd1/www/c.460.net.cn/vendor/services.php ( 0.14 KB )
  53. /yingpanguazai/ssd/ssd1/www/c.460.net.cn/vendor/topthink/framework/src/think/service/PaginatorService.php ( 1.52 KB )
  54. /yingpanguazai/ssd/ssd1/www/c.460.net.cn/vendor/topthink/framework/src/think/service/ValidateService.php ( 0.99 KB )
  55. /yingpanguazai/ssd/ssd1/www/c.460.net.cn/vendor/topthink/framework/src/think/service/ModelService.php ( 2.04 KB )
  56. /yingpanguazai/ssd/ssd1/www/c.460.net.cn/vendor/topthink/think-trace/src/Service.php ( 0.77 KB )
  57. /yingpanguazai/ssd/ssd1/www/c.460.net.cn/vendor/topthink/framework/src/think/Middleware.php ( 6.72 KB )
  58. /yingpanguazai/ssd/ssd1/www/c.460.net.cn/vendor/topthink/framework/src/think/initializer/BootService.php ( 0.77 KB )
  59. /yingpanguazai/ssd/ssd1/www/c.460.net.cn/vendor/topthink/think-orm/src/Paginator.php ( 11.86 KB )
  60. /yingpanguazai/ssd/ssd1/www/c.460.net.cn/vendor/topthink/think-validate/src/Validate.php ( 63.20 KB )
  61. /yingpanguazai/ssd/ssd1/www/c.460.net.cn/vendor/topthink/think-orm/src/Model.php ( 23.55 KB )
  62. /yingpanguazai/ssd/ssd1/www/c.460.net.cn/vendor/topthink/think-orm/src/model/concern/Attribute.php ( 21.05 KB )
  63. /yingpanguazai/ssd/ssd1/www/c.460.net.cn/vendor/topthink/think-orm/src/model/concern/AutoWriteData.php ( 4.21 KB )
  64. /yingpanguazai/ssd/ssd1/www/c.460.net.cn/vendor/topthink/think-orm/src/model/concern/Conversion.php ( 6.44 KB )
  65. /yingpanguazai/ssd/ssd1/www/c.460.net.cn/vendor/topthink/think-orm/src/model/concern/DbConnect.php ( 5.16 KB )
  66. /yingpanguazai/ssd/ssd1/www/c.460.net.cn/vendor/topthink/think-orm/src/model/concern/ModelEvent.php ( 2.33 KB )
  67. /yingpanguazai/ssd/ssd1/www/c.460.net.cn/vendor/topthink/think-orm/src/model/concern/RelationShip.php ( 28.29 KB )
  68. /yingpanguazai/ssd/ssd1/www/c.460.net.cn/vendor/topthink/think-helper/src/contract/Arrayable.php ( 0.09 KB )
  69. /yingpanguazai/ssd/ssd1/www/c.460.net.cn/vendor/topthink/think-helper/src/contract/Jsonable.php ( 0.13 KB )
  70. /yingpanguazai/ssd/ssd1/www/c.460.net.cn/vendor/topthink/think-orm/src/model/contract/Modelable.php ( 0.09 KB )
  71. /yingpanguazai/ssd/ssd1/www/c.460.net.cn/vendor/topthink/framework/src/think/Db.php ( 2.88 KB )
  72. /yingpanguazai/ssd/ssd1/www/c.460.net.cn/vendor/topthink/think-orm/src/DbManager.php ( 8.52 KB )
  73. /yingpanguazai/ssd/ssd1/www/c.460.net.cn/vendor/topthink/framework/src/think/Log.php ( 6.28 KB )
  74. /yingpanguazai/ssd/ssd1/www/c.460.net.cn/vendor/topthink/framework/src/think/Manager.php ( 3.92 KB )
  75. /yingpanguazai/ssd/ssd1/www/c.460.net.cn/vendor/psr/log/src/LoggerTrait.php ( 2.69 KB )
  76. /yingpanguazai/ssd/ssd1/www/c.460.net.cn/vendor/psr/log/src/LoggerInterface.php ( 2.71 KB )
  77. /yingpanguazai/ssd/ssd1/www/c.460.net.cn/vendor/topthink/framework/src/think/Cache.php ( 4.92 KB )
  78. /yingpanguazai/ssd/ssd1/www/c.460.net.cn/vendor/psr/simple-cache/src/CacheInterface.php ( 4.71 KB )
  79. /yingpanguazai/ssd/ssd1/www/c.460.net.cn/vendor/topthink/think-helper/src/helper/Arr.php ( 16.63 KB )
  80. /yingpanguazai/ssd/ssd1/www/c.460.net.cn/vendor/topthink/framework/src/think/cache/driver/File.php ( 7.84 KB )
  81. /yingpanguazai/ssd/ssd1/www/c.460.net.cn/vendor/topthink/framework/src/think/cache/Driver.php ( 9.03 KB )
  82. /yingpanguazai/ssd/ssd1/www/c.460.net.cn/vendor/topthink/framework/src/think/contract/CacheHandlerInterface.php ( 1.99 KB )
  83. /yingpanguazai/ssd/ssd1/www/c.460.net.cn/app/Request.php ( 0.09 KB )
  84. /yingpanguazai/ssd/ssd1/www/c.460.net.cn/vendor/topthink/framework/src/think/Request.php ( 55.78 KB )
  85. /yingpanguazai/ssd/ssd1/www/c.460.net.cn/app/middleware.php ( 0.25 KB )
  86. /yingpanguazai/ssd/ssd1/www/c.460.net.cn/vendor/topthink/framework/src/think/Pipeline.php ( 2.61 KB )
  87. /yingpanguazai/ssd/ssd1/www/c.460.net.cn/vendor/topthink/think-trace/src/TraceDebug.php ( 3.40 KB )
  88. /yingpanguazai/ssd/ssd1/www/c.460.net.cn/vendor/topthink/framework/src/think/middleware/SessionInit.php ( 1.94 KB )
  89. /yingpanguazai/ssd/ssd1/www/c.460.net.cn/vendor/topthink/framework/src/think/Session.php ( 1.80 KB )
  90. /yingpanguazai/ssd/ssd1/www/c.460.net.cn/vendor/topthink/framework/src/think/session/driver/File.php ( 6.27 KB )
  91. /yingpanguazai/ssd/ssd1/www/c.460.net.cn/vendor/topthink/framework/src/think/contract/SessionHandlerInterface.php ( 0.87 KB )
  92. /yingpanguazai/ssd/ssd1/www/c.460.net.cn/vendor/topthink/framework/src/think/session/Store.php ( 7.12 KB )
  93. /yingpanguazai/ssd/ssd1/www/c.460.net.cn/vendor/topthink/framework/src/think/Route.php ( 23.73 KB )
  94. /yingpanguazai/ssd/ssd1/www/c.460.net.cn/vendor/topthink/framework/src/think/route/RuleName.php ( 5.75 KB )
  95. /yingpanguazai/ssd/ssd1/www/c.460.net.cn/vendor/topthink/framework/src/think/route/Domain.php ( 2.53 KB )
  96. /yingpanguazai/ssd/ssd1/www/c.460.net.cn/vendor/topthink/framework/src/think/route/RuleGroup.php ( 22.43 KB )
  97. /yingpanguazai/ssd/ssd1/www/c.460.net.cn/vendor/topthink/framework/src/think/route/Rule.php ( 26.95 KB )
  98. /yingpanguazai/ssd/ssd1/www/c.460.net.cn/vendor/topthink/framework/src/think/route/RuleItem.php ( 9.78 KB )
  99. /yingpanguazai/ssd/ssd1/www/c.460.net.cn/route/app.php ( 1.72 KB )
  100. /yingpanguazai/ssd/ssd1/www/c.460.net.cn/vendor/topthink/framework/src/think/facade/Route.php ( 4.70 KB )
  101. /yingpanguazai/ssd/ssd1/www/c.460.net.cn/vendor/topthink/framework/src/think/route/dispatch/Controller.php ( 4.74 KB )
  102. /yingpanguazai/ssd/ssd1/www/c.460.net.cn/vendor/topthink/framework/src/think/route/Dispatch.php ( 10.44 KB )
  103. /yingpanguazai/ssd/ssd1/www/c.460.net.cn/app/controller/Index.php ( 4.81 KB )
  104. /yingpanguazai/ssd/ssd1/www/c.460.net.cn/app/BaseController.php ( 2.05 KB )
  105. /yingpanguazai/ssd/ssd1/www/c.460.net.cn/vendor/topthink/think-orm/src/facade/Db.php ( 0.93 KB )
  106. /yingpanguazai/ssd/ssd1/www/c.460.net.cn/vendor/topthink/think-orm/src/db/connector/Mysql.php ( 5.44 KB )
  107. /yingpanguazai/ssd/ssd1/www/c.460.net.cn/vendor/topthink/think-orm/src/db/PDOConnection.php ( 52.47 KB )
  108. /yingpanguazai/ssd/ssd1/www/c.460.net.cn/vendor/topthink/think-orm/src/db/Connection.php ( 8.39 KB )
  109. /yingpanguazai/ssd/ssd1/www/c.460.net.cn/vendor/topthink/think-orm/src/db/ConnectionInterface.php ( 4.57 KB )
  110. /yingpanguazai/ssd/ssd1/www/c.460.net.cn/vendor/topthink/think-orm/src/db/builder/Mysql.php ( 16.58 KB )
  111. /yingpanguazai/ssd/ssd1/www/c.460.net.cn/vendor/topthink/think-orm/src/db/Builder.php ( 24.06 KB )
  112. /yingpanguazai/ssd/ssd1/www/c.460.net.cn/vendor/topthink/think-orm/src/db/BaseBuilder.php ( 27.50 KB )
  113. /yingpanguazai/ssd/ssd1/www/c.460.net.cn/vendor/topthink/think-orm/src/db/Query.php ( 15.71 KB )
  114. /yingpanguazai/ssd/ssd1/www/c.460.net.cn/vendor/topthink/think-orm/src/db/BaseQuery.php ( 45.13 KB )
  115. /yingpanguazai/ssd/ssd1/www/c.460.net.cn/vendor/topthink/think-orm/src/db/concern/TimeFieldQuery.php ( 7.43 KB )
  116. /yingpanguazai/ssd/ssd1/www/c.460.net.cn/vendor/topthink/think-orm/src/db/concern/AggregateQuery.php ( 3.26 KB )
  117. /yingpanguazai/ssd/ssd1/www/c.460.net.cn/vendor/topthink/think-orm/src/db/concern/ModelRelationQuery.php ( 20.07 KB )
  118. /yingpanguazai/ssd/ssd1/www/c.460.net.cn/vendor/topthink/think-orm/src/db/concern/ParamsBind.php ( 3.66 KB )
  119. /yingpanguazai/ssd/ssd1/www/c.460.net.cn/vendor/topthink/think-orm/src/db/concern/ResultOperation.php ( 7.01 KB )
  120. /yingpanguazai/ssd/ssd1/www/c.460.net.cn/vendor/topthink/think-orm/src/db/concern/WhereQuery.php ( 19.37 KB )
  121. /yingpanguazai/ssd/ssd1/www/c.460.net.cn/vendor/topthink/think-orm/src/db/concern/JoinAndViewQuery.php ( 7.11 KB )
  122. /yingpanguazai/ssd/ssd1/www/c.460.net.cn/vendor/topthink/think-orm/src/db/concern/TableFieldInfo.php ( 2.63 KB )
  123. /yingpanguazai/ssd/ssd1/www/c.460.net.cn/vendor/topthink/think-orm/src/db/concern/Transaction.php ( 2.77 KB )
  124. /yingpanguazai/ssd/ssd1/www/c.460.net.cn/vendor/topthink/framework/src/think/log/driver/File.php ( 5.96 KB )
  125. /yingpanguazai/ssd/ssd1/www/c.460.net.cn/vendor/topthink/framework/src/think/contract/LogHandlerInterface.php ( 0.86 KB )
  126. /yingpanguazai/ssd/ssd1/www/c.460.net.cn/vendor/topthink/framework/src/think/log/Channel.php ( 3.89 KB )
  127. /yingpanguazai/ssd/ssd1/www/c.460.net.cn/vendor/topthink/framework/src/think/event/LogRecord.php ( 1.02 KB )
  128. /yingpanguazai/ssd/ssd1/www/c.460.net.cn/vendor/topthink/think-helper/src/Collection.php ( 16.47 KB )
  129. /yingpanguazai/ssd/ssd1/www/c.460.net.cn/vendor/topthink/framework/src/think/facade/View.php ( 1.70 KB )
  130. /yingpanguazai/ssd/ssd1/www/c.460.net.cn/vendor/topthink/framework/src/think/View.php ( 4.39 KB )
  131. /yingpanguazai/ssd/ssd1/www/c.460.net.cn/vendor/topthink/framework/src/think/Response.php ( 8.81 KB )
  132. /yingpanguazai/ssd/ssd1/www/c.460.net.cn/vendor/topthink/framework/src/think/response/View.php ( 3.29 KB )
  133. /yingpanguazai/ssd/ssd1/www/c.460.net.cn/vendor/topthink/framework/src/think/Cookie.php ( 6.06 KB )
  134. /yingpanguazai/ssd/ssd1/www/c.460.net.cn/vendor/topthink/think-view/src/Think.php ( 8.38 KB )
  135. /yingpanguazai/ssd/ssd1/www/c.460.net.cn/vendor/topthink/framework/src/think/contract/TemplateHandlerInterface.php ( 1.60 KB )
  136. /yingpanguazai/ssd/ssd1/www/c.460.net.cn/vendor/topthink/think-template/src/Template.php ( 46.61 KB )
  137. /yingpanguazai/ssd/ssd1/www/c.460.net.cn/vendor/topthink/think-template/src/template/driver/File.php ( 2.41 KB )
  138. /yingpanguazai/ssd/ssd1/www/c.460.net.cn/vendor/topthink/think-template/src/template/contract/DriverInterface.php ( 0.86 KB )
  139. /yingpanguazai/ssd/ssd1/www/c.460.net.cn/runtime/temp/a3df6b94aede6ebd0d2926ccdfcd20d5.php ( 11.98 KB )
  140. /yingpanguazai/ssd/ssd1/www/c.460.net.cn/vendor/topthink/think-trace/src/Html.php ( 4.42 KB )
  1. CONNECT:[ UseTime:0.000760s ] mysql:host=127.0.0.1;port=3306;dbname=c460;charset=utf8mb4
  2. SHOW FULL COLUMNS FROM `fenlei` [ RunTime:0.000932s ]
  3. SELECT * FROM `fenlei` WHERE `fid` = 0 [ RunTime:0.000332s ]
  4. SELECT * FROM `fenlei` WHERE `fid` = 63 [ RunTime:0.000290s ]
  5. SHOW FULL COLUMNS FROM `set` [ RunTime:0.000706s ]
  6. SELECT * FROM `set` [ RunTime:0.000238s ]
  7. SHOW FULL COLUMNS FROM `article` [ RunTime:0.000742s ]
  8. SELECT * FROM `article` WHERE `id` = 474389 LIMIT 1 [ RunTime:0.000758s ]
  9. UPDATE `article` SET `lasttime` = 1776774189 WHERE `id` = 474389 [ RunTime:0.000951s ]
  10. SELECT * FROM `fenlei` WHERE `id` = 64 LIMIT 1 [ RunTime:0.000274s ]
  11. SELECT * FROM `article` WHERE `id` < 474389 ORDER BY `id` DESC LIMIT 1 [ RunTime:0.000508s ]
  12. SELECT * FROM `article` WHERE `id` > 474389 ORDER BY `id` ASC LIMIT 1 [ RunTime:0.000928s ]
  13. SELECT * FROM `article` WHERE `id` < 474389 ORDER BY `id` DESC LIMIT 10 [ RunTime:0.006441s ]
  14. SELECT * FROM `article` WHERE `id` < 474389 ORDER BY `id` DESC LIMIT 10,10 [ RunTime:0.005578s ]
  15. SELECT * FROM `article` WHERE `id` < 474389 ORDER BY `id` DESC LIMIT 20,10 [ RunTime:0.001041s ]
0.090248s