
2026香港中文大学(深圳)报名已启动!报名截止时间为2026年5月8日17:00。
今年港中深综评在报名时间、专业设置、招生培养项目、选科要求、报名材料、试验班规则等6大方面出现多处关键调整,这些变化对考生有什么影响?考生家长在报考时需要注意哪些问题?
2026港中深综评招生变化
相较2025年,浸在专业设置、培养项目、报名环节均有较大调整,具体变化如下:
变化项 | 变化说明 |
人文社科学院专业包含专业变化 | 取消翻译、英语专业,保留应用心理学、城市管理国际组织与全球治理3个专业 |
招生专业方向变化 | 经管学院国际商务专业下设环球商业管理、环球供应链与物流管理2个方向,后者为三校合作项目有人数限制 |
经济管理实验班可选专业变化 | 新增大数据管理与应用专业可选 (25年该专业已排除) |
新增深港双主修项目 | 已有「跨学科数据分析+X」「航天科学与地球信息学+X」2个项目,本年度新增「材料科学与工程学+X」项目 |
新增设立丘成桐数学与人工智能英才班 | 考生需在报名系统提交申请意向,入学测试期间参加专项考核,入选后填报任意试验班即可直接入读 |
报名程序新增丘班申请环节 | 报考丘成桐数学与人工智能英才班的考生,需在报名系统同步提交丘班申请意向 |
*仅供参考,具体以2026年官方发布的招生指南为准 |
2026港中深综评招生录取情况
录取办法
综合评价录取总成绩满分为750分。其中,高考成绩按考生高考分数的60%比例计算;入学测试成绩满分为225分,按入学测试的实际成绩计算;学生本人3门选择性考试科目对应的学业水平合格性考试(或新高考改革前的往届生学业水平考试各学科)以考生实际等级计算,每出现一个B减0.5分;每出现1个C,减1分。

录取要求:
参加综合评价入学测试且入围的考生,须参加高考,且高考成绩须达到特招线。
依据考生志愿,按考生综合评价成绩从高到低择优录取。
综合评价成绩=高考成绩(含政策性加分,占比60%)+入学测试成绩(占比30%)+高中学业水平合格性考试成绩(占比10%),
入学测试
线下集中机考:
基础部分(必考):重点考察考生的数学分析能力和人文素养;
写作部分(必考):重点考察考生的中英文写作能力、分析能力、想象能力以及对社会、对世界、对生活的独立见解;
附加测试(选考):考核内容包括数学、物理、化学、语文、历史等学科;
线下面试:
基础部分成绩达到进阶分数线的考生参加:重点考察考生英文听说沟通能力、逻辑思辨能力和表达能力
入学测试分值:总分225分
基础部分:90分,占比40%;
写作部分:67.5分,占比30%;
面试部分:67.5分,占比30%。
附加测试:
附加测试的考生,将视其成绩评定“特优”、 “优秀”等级,未评级的考生其附加测试成绩不作参考,且不影响其他各科目成绩:
特优:校测基础部分成绩加15重点考察考生的数学分析能力和人文素养;
写作部分(必考):重点考察考生的中英文写作能力、分析能力、想象能力以及对社会、对世界、对生活的独立见解;
附加测试(选考):考核内容包括数学、物理、化学、语文、历史等学科;
机测变化
基础部分的时间,从去年的90分钟延长到了105分钟,说明基础部分的题量增加了
附加部分的时间,从去年的60分钟减少了45分钟,说明附件部分的题量减少了。
附加部分的加分规则最多只能加15分,而去年最多是直接给了机测满分。
增加数学填空题,但是同时也给出了答案的形式,比如是正整数,请勿填写小数、分数、虚数这类说明。
从以上这些变化来看,港中深今年是希望加大机测的区分度,把分数能够拉开。同时把具有学科特长同学加分降低,让机测更加公平。
而填空题的出现让数学分析部分的难度加大不少,整个机测要想在高考结束后短短两天内做好准备,其实还是聚焦在人文素养上更有效果。
港中深往年录取数据
香港中文大学(深圳)综合评价采取“631”录取模式,2025年录取428人(物理类318人、历史类110人),录取分数线最高的专业为理科实验班(592.52分);分数线最低的专业为人文科学实验班(581.6分)。

高考录取分数线
港中深在广东省提前批录取的院校专业组中,普通类(物理)的录取最低分为666分(最低位次1355名);普通类(历史)的录取最低分为644分(最低位次372名)。

港中深综评报名通知

经学校招生委员会决定,现启动广东、浙江、上海、山东、福建、江苏综合评价网上报名工作,具体通知如下:
01
招生省(直辖市)

香港中文大学(深圳)2026年在广东、浙江、上海、山东、福建及江苏6省(直辖市)开展综合评价招生工作。
02
报名条件

(一)具有2026年普通高等学校招生全国统一考试报名资格的优秀高中毕业生(含往届生);
(二)由于香港中文大学(深圳)课程以英文授课为主,非英语语种考生请慎重报考;
(三)学业水平要求:

03
2026年本科招生专业

2026年香港中文大学(深圳)各学院设立的本科专业包括(招生专业相关信息如有变动,以本科招生网最新公布为准):
(一)经管学院:市场营销、国际商务、经济学、金融学、会计学、大数据管理与应用。
(二)理工学院:数学与应用数学、新能源科学与工程、化学、材料科学与工程、电子与计算机工程、物理学。
(三)人文社科学院:应用心理学、城市管理、国际组织与全球治理。
(四)数据科学学院:统计学、计算机科学与技术、数据科学与大数据技术。
(五)医学院:临床医学、生物信息学、生物医学工程、药学、生物科学。
临床医学专业学制六年,第一二学年将学习大学核心课程、临床前学科知识及其临床应用;在第三到六学年学习临床学科知识和技能、见习和实习,并对医学科学研究进行系统学习和实践。医学人文及伦理课程贯穿整个学习过程。通过全面扎实的训练,培养具备专业医学知识与临床技能、兼具国际视野和人文情怀的世界一流医学创新人才。
(六)人工智能学院:人工智能。
(七)数据科学学院、经管学院与理工学院联合培养本科招生专业:金融工程。
04
招生专业方案

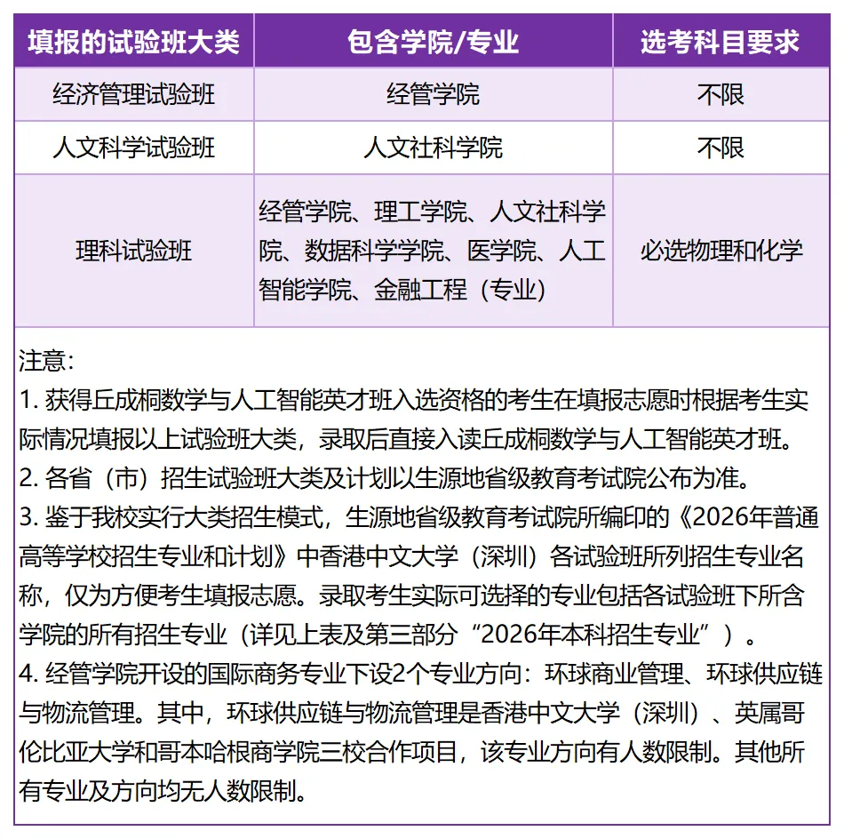
(一)经济管理试验班:大一结束时学生可在经管学院的所有专业内选定主修专业;
(二)人文科学试验班:大一结束时学生可在人文社科学院的所有专业内选定主修专业;
(三)理科试验班:学生在大一选课前可在经管学院、理工学院、人文社科学院、数据科学学院、医学院(含临床医学专业)、人工智能学院及金融工程专业中,根据个人兴趣和特长自主选定所属学院,大一结束时在所属学院内选定主修专业。以下三类情况除外:
◉ 选择就读金融工程专业的学生在大一选课前需直接选定;
◉ 选择就读临床医学专业的学生在大一选课前需直接选定;
◉ 有意向申请香港中文大学与香港中文大学(深圳)“跨学科数据分析+X双主修项目”、“航天科学与地球信息学+X双主修项目”或“材料科学与工程学+X双主修项目” 等项目(有关现有及2026年新增的项目信息详见招生官网)的学生在志愿填报期间或录取后选课前提交申请,并参加学校组织的考核,考核通过后方可入读。学生在深港两地校园轮换上课和实习,各修读两年。
(四)丘成桐数学与人工智能英才班:2026年大学拟设立丘成桐数学与人工智能英才班(以下简称丘班),有意向的学生须于综合评价招生报名系统内提交丘班申请意向,并在综合评价入学测试期间参加考核。该项目旨在选拔培养潜力突出并有志于从事数学研究的优秀人才,具体培养方案待后续通知。

05
报名程序

(一)网上报名:凡符合报名条件的考生即日起可登录学校招生官网“本科招生网上申请平台-综合评价招生报名系统”(https://ugapply.cuhk.edu.cn)进行注册。其中,有意报考丘班的考生须同时提交丘班申请意向。所有考生均须按系统要求准确、完整地填写报名信息,并上传相关证明材料扫描件,确认报名;
(二)报名截止时间:2026年5月8日17:00;
(三)报名材料:
1. 高中学业水平考试成绩证明:教育考试院颁发的成绩单原件扫描件、教育考试院官网查询截图、盖有中学或教务处公章的成绩单扫描件(3项材料任1即可,此项适用于广东、山东、福建、江苏);
2. 高中成绩单:包含高一高二年级4次期末考试成绩、高三年级3至4次校级/市级/省级统一考试成绩,包括各科得分、总分、年级排名及年级人数等,须加盖中学或教务处公章(此项适用于广东、山东、上海、福建、江苏);
3. 个人身份证扫描件;
4. 其他可反映个人优秀综合素质的证明材料(非必要)。
学生在上传报名材料扫描件时须确保电子文件清晰可读,无需邮寄纸质材料。必要时,学校有权向考生索取书面材料作为审核依据,请考生留好备份。如有造假或不实信息,一经查实将取消报名资格;已经获得考试资格的,将取消认定;已经入学的,按教育部相关规定处理。
通过材料审核,即有资格参加测试的考生需通过“本科招生网上申请平台-综合评价招生报名系统”在线缴纳评核费,入学测试评核费为人民币300元/生。评核费缴纳后不予退还;逾期未缴者视为自动放弃。
06
入学测试安排

入学测试包括初试、复试。具体入学测试时间、形式、要求等相关安排将另行通知。
07
收费标准

(一)学费:人民币十四万元/生•学年;
(二)住宿费:人民币二千四百元/生•学年。
08
奖助学金

为鼓励优秀学生来香港中文大学(深圳)攻读本科学士学位,学校设立了完备的奖(助)学金体系。面向高考成绩优异的学生设立新生入学奖学金,面向具有学科特长的学生设立新生学科特长奖学金,面向具有运动特长的学生设立新生运动特长奖学金,对于家庭贫困的学生设立新生入学助学金,对于入学后在校成绩优异的学生颁发学业奖学金。
09
招生咨询

如有疑问,可发邮件至admissions-zp@cuhk.edu.cn,或致电(0755)84273500进行咨询。
10
附则

选拔程序、时间安排、录取办法、最终专业招生方案等详细内容,以2026年综合评价招生简章为准。
香港中文大学(深圳)招生办公室
2026年2月11日
2026港中深报名系统操作指引

01 系统登录
PART/1.1
请通过https://ugapply.cuhk.edu.cn/ 进入香港中文大学(深圳)本科招生网上申请平台。

PART/1.2
首次使用本系统需要进行注册,点击“注册”,按要求如实填写注册信息,注册时须绑定有效常用的手机号码。为保证安全流畅填报信息,推荐使用谷歌浏览器,如果使用360、搜狗浏览器,请切换至极速模式。系统使用过程中如有疑问,可在工作时间(工作日8:30-12:00,13:00-17:30)拨打招生办公室咨询电话0755-84273500或发送邮件至 admissions-system@cuhk.edu.cn 与我们联系。请密切关注大学官网及微信公众号定期发布的招生信息。


PART/1.3
注册成功后,通过身份证件号码和密码(密码区分大小写)进入香港中文大学(深圳)本科招生网上申请平台主界面后点击综合评价招生报名系统进入报名。

PART/1.4
如忘记密码,请点击“忘记密码”,通过已经注册的身份证号码和手机号码进行密码重置操作。


02 报名信息填写
PART/2.1 个人基本信息
点击“开始报名”,进入个人基本信息页面填写资料,标*为必填项,填写完成后,点击“保存”按钮,保存已填写的信息;点击“下一步”按钮,继续填写信息。


PART/2.2 家庭基本信息
点击“新增”,标*为必填项,至少填写一位联系人,填写完成后,点击“保存”按钮,保存已填写的信息;点击“下一步”按钮,继续填写信息。


PART/2.3 高中学习经历
标*为必填项,填写完成后,点击“保存”按钮,保存已填写的信息;点击“下一步”按钮,继续填写信息。如果所在中学不在列表中,请将相关信息发送至 admissions-zp@cuhk.edu.cn ,系统后台将尽快核对并更新数据库。

PART/2.4 普通高中学业水平合格性考试
标*为必填项,填写完成后,点击“保存”按钮,保存已填写的信息;点击“下一步”按钮,继续填写信息。(须填的科目信息请以本省实际情况为准,下图仅为示例)

PART/2.5 高考首考成绩(仅适用于浙江省)
标*为必填项,填写完成后,点击“保存”按钮,保存已填写的信息;点击“下一步”按钮,继续填写信息。温馨提示:高考报名所在地为浙江的考生必须填写此项;请填写高考外语和三门选考科目的分数,三门选考科目中如有未考、缺考请填写“0”,不是自己的选考科目请不要填写。

PART/2.6 高中学习成绩
标*为必填项,填写完成后,点击“保存”按钮,保存已填写的信息并可在右上角下载已填写完成的成绩单进行盖章;点击“下一步”按钮,继续填写信息。请仔细阅读上方的填写注意事项。


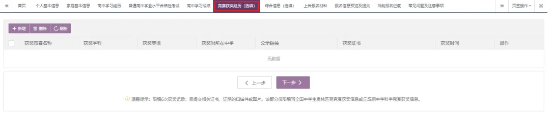
PART/2.7 竞赛获奖经历(选填)
该项为选填项,如没有该信息可跳过不填写。点击“新增”进行填写,填写完成后,点击“保存”按钮,保存已填写的信息;点击“下一步”按钮,继续填写信息。温馨提示:限填6次获奖记录;需提交相关证书、证明的扫描件或图片。该部分仅限填写全国中学生奥林匹克竞赛获奖信息或丘成桐中学科学竞赛获奖信息。


PART/2.8 综合信息(选填)
该项为选填项,如没有该信息可跳过不填写。点击“新增”进行填写,填写完成后,点击“保存”按钮,保存已填写的信息;点击“下一步”按钮,继续填写信息。
1. 请如实填写在高中期间参与过的社会活动或获奖记录,如果无任何社会活动或获奖记录请跳过此步。
2. "高中期间参与过的社会活动"可填写高中阶段参与的科学研究、创新实践、文学创作、志愿服务、社团活动、学校或班团学生工作等。
3. "高中期间的获奖记录"可填写高中阶段获得的校级(含)以上个人荣誉、本人所具备的文艺或体育特长等。

PART/2.9 上传报名材料
标*为必填项,按照要求上传身份证件以及其他对应文件,上传完成后,点击“下一步”按钮,查看报名信息预览。上海考生无须提供普通学业水平合格性考试成绩单。温馨提醒:高中成绩单上传建议使用我校成绩单模板但不强制使用,包含有我校要求提供的各学期成绩且盖有教务处或中学公章的成绩单亦可上传。


PART/2.10 报名信息预览及提交
查看已填写好的报名信息并确认所填写的内容均真实且正确无误后,可点击“本人申明已签名并确认提交”进行提交。报名信息及材料提交成功后,如您发现报名信息有误可在报名截止时间前点击修改申请,修改错误信息后请您务必在报名截止时间前重新点击提交,否则将导致报名不成功。


03 当前报名进度
在提交申请之后,您可在综合评价招生报名系统的当前报名进度中查询当前状态及进行后续操作,包括查询提交状态、查询材料审核结果、考试确认、缴费、查询考试成绩及入围情况等。

了解2026综评院校招生指南
关注公众号
回复“2026综评”~
👇👇👇
高效备战高考、
精准规划升学路径,
帮孩子找准方向、高效冲刺,
在六月收获理想未来!


推荐阅读:
2026广东综评报名已启动!多所名校截止时间明确,附:往年录取数据参考~
2026广东高考重大利好,多所高校宣布2026年本科扩招,附:25年广东高校投档线汇总~

