
各会员企业:
严格按照国家法律法规,根据《广东省社会组织换届选举工作指引(试行)》《深圳市社会团体换届工作指引(新版)》《深圳市企业联合会章程》等有关规定,深圳市企业联合会(以下简称“深圳企联”)理事会已届满,定于2026年4月28日(星期二)14:00-17:00,在五洲宾馆五洲厅召开会员大会,以保障会员企业行使相应权利、履行相应义务。
大会主要是选举会员代表、理事、监事,成立换届选举委员会、换届选举监督委员会,审议理事会负责人候选人、监事会负责人候选人名单以及《换届选举工作方案》等换届相关事宜。有关事项通知如下:
一、报名指南
参会范围:2023年12月5日(含)至2025年12月5日(含)已缴费的会员企业,每家企业仅限1人参会,参会代表(会员代表候选人)、理事候选人、监事候选人和负责人候选人须为同一人。
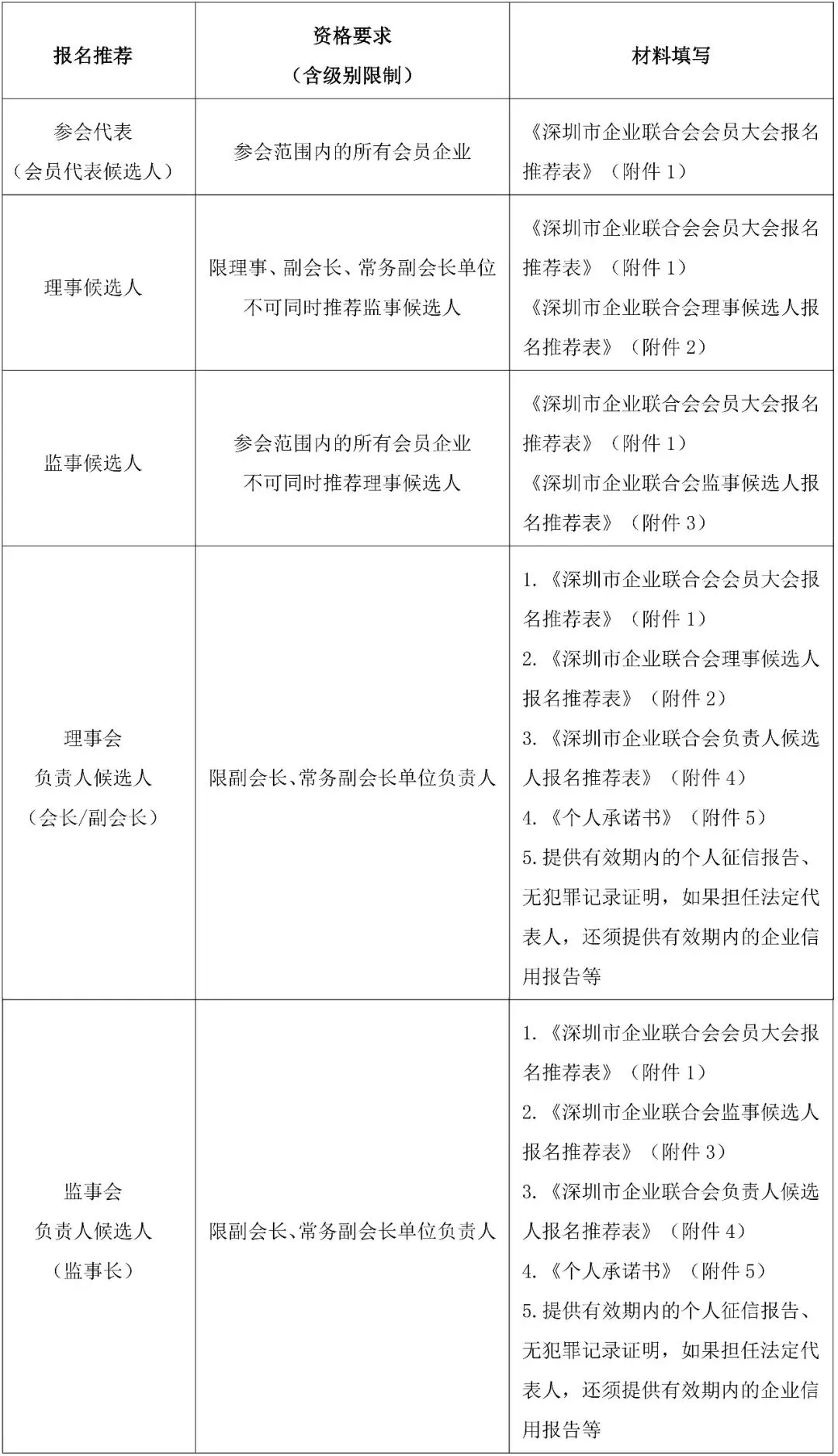
填表规则:各企业根据推荐需要,按照以下方式填写。
特别说明:凡推荐在职或离(退)休国家公职人员、领导干部等为候选人的,须按干部管理权限履行审批备案程序。
二、资格条件
(一)会员代表必备条件
1.拥护中国共产党的领导,坚持党的路线、方针、政策,支持深圳企联党建工作;
2.遵纪守法,具有良好的职业道德和社会形象,热心公益事业;
3.近两年无不良执业记录,未因经营行为受到刑事处罚、行政处罚或行业自律惩戒;
4.身体健康,能坚持正常工作,按时参加会议,行使相应权利和履行相应义务。
(二)理事候选人、监事候选人附加条件
1.须具备会员代表全部条件;
2.在业界有良好的声誉和较高的声望;
3.热爱社会团体工作,具有奉献精神,善于团结协作;
4.具有在深圳业界从事经营管理两年(含)以上的经历。
(三)理事会负责人候选人(会长、副会长)、监事会负责人候选人(监事长)附加条件
1.会长、副会长候选人须具备理事候选人全部条件,监事长候选人须具备监事候选人全部条件,同等条件下党员优先;
2.具有较强的组织能力和社会活动能力;
3.原则上具有本科及以上学历;
4.任职年龄不超过70周岁;
5.具有在深圳业界从事经营管理五年(含)以上的经历。
(四)不得任负责人的情形
1.无民事行为能力或限制民事行为能力;
2.正在或曾经受到剥夺政治权利的刑事处罚;
3.曾在被吊销登记证书的社会组织担任负责人;
4.正在被列入严重违法失信名单;
5.不符合国家有关规定的其他情形。
三、报名时间及材料要求
1.报名时间:2026年4月9日至4月16日(逾期无效)。
2.材料要求:如实按照本通知“报名指南-填写规则”填写,提供相关真实材料,加盖单位公章,将盖章扫描件、Word版发送至邮箱:524350420@qq.com(邮件主题注明“单位名称+推荐类别”)。
四、咨询方式
1.咨询专线:郑方83521622,王玲玲83521466
2.电子邮箱:524350420@qq.com
3.通讯地址:南山区深圳湾科技生态园9栋B2座22楼
请各会员企业高度重视,按时完成推荐工作,并务必安排被推荐人准时参会。
附件:1.《深圳市企业联合会会员大会报名推荐表》
2.《深圳市企业联合会理事候选人报名推荐表》
3.《深圳市企业联合会监事候选人报名推荐表》
4.《深圳市企业联合会负责人候选人报名推荐表》
5.《个人承诺书》
深圳市企业联合会
2026年4月9日