
找工作的朋友看过来
今天又是一期近期深圳国企招聘汇总!
龙岗区建科公司招聘44人、
中铁建南方公司招3人、
深圳机场招财务/工程师若干人;
深圳巴士、华润万家等也在招人;
还有国企招招商、运营、新媒体编辑等岗位
看看有没有你感兴趣的吧!
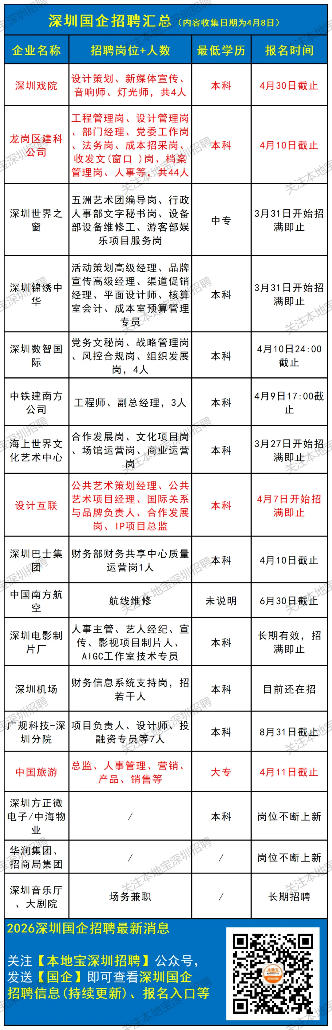
开头先来看看
深圳国企近期招聘总表

PS:本文只介绍新出的部分招聘哦
更多招聘可以按照上图所说的方式获取!
深圳市龙岗区建筑科技有限公司招聘
✅公司简介
深圳市龙岗区建筑科技有限公司(简称“区建科公司”)成立于2025年11月,注册资本5亿元,系龙岗区属国有企业。
✅招聘岗位
根据区建科公司战略及业务发展需要,本次拟通过社会招聘方式招聘44名专业技术人才,其中:
区建科公司招聘的岗位有工程管理岗、设计管理岗、部门经理、党委工作岗、法务岗,一共6人,如下图1所示
区建科公司下属全资二级企业-龙岗区建设工程质量检测有限公司招聘的岗位有成本招采岗、收发文(窗口 )岗、经理、检测人员、总工、资质办理岗(安全岗)、档案管理岗、收样岗、后勤辅助岗、党务工作岗、人事(工会) 岗等,一共招38人,如下图2所示


(点击图片,查看大图)
✅相关福利待遇
薪酬福利按照区建科公司相关薪酬制度和标准执行。
按照法律法规和政策缴交社会保险、住房公积金、企业年金等。
按政策享受带薪年休假。
✅报名详情
招聘工作程序:公告发布→应聘报名→资格初审→人才选拔→资格复审(含背景调查)→确定拟聘人选→体检→入职。
报名时间:2026年4月1日-2026年4月10日
报名方式:进入报名网址,首次登录需要完成注册功能,支持两种登录方式,分别为账号密码登录、手机快速登录(短信验证)。登录后选择对应岗位报名,具体操作指引详见附件5。将报名资料整理为对应格式文件(上传附件材料格式详见附件2),须在报名规定时间内在指定报名入口填报,每人限报一个岗位。
报名网址:
https://zhaokao.iucai.com.cn/login
扫描下面二维码
查看公告全文+下载所需材料

2家国企招聘
1️⃣深圳某国有企业招聘
✅招聘岗位:产业招商岗,具体要求如下图所示
✅薪资待遇:税前年薪23万-30万,五险一金;
✅工作时间:9:00-18:00,周末双休
✅报名时间:应该是招满即止,公告是4月2日傍晚发布的
✅报名方式:将简历投递送至邮箱,邮件标题格式统一为:岗位名称+姓名(如:产业招商岗+张三)
✅报名邮箱:
szzhuorui@szzrtalent.com
✅公告原文+咨询电话:点此查看

(点击图片,查看大图)
2️⃣深圳巴士集团招聘
✅招聘岗位:财务部财务共享中心质量运营岗(1名),具体要求如下图所示
✅招聘程序:发布公告→资格初审→专业能力测试(笔试、AI面试、现场面试)→背景调查→录用
✅报名时间:即日起至2026年4月10日截止
✅报名方式:发送邮件至邮箱,邮件命名以“财务共享中心质量运营岗(J10013)+姓名+手机号”命名
✅报名邮箱:hr@szbus.cn
✅工作地点:深圳市福田区公交大厦
✅薪资报酬:提供具有市场竞争力的薪酬待遇03 报名事宜
扫描下面二维码
查看公告全文+下载所需材料


(点击图片,查看大图)
深圳机场招聘
1️⃣社会招聘
✅招聘岗位:财务信息系统支持岗,招若干人,是3月27日发布的岗位,目前还在招,岗位展示及要求如下2图所示


2️⃣校园招聘
✅招聘对象:虽然招聘页面没有说明,不过一般都是面向应届毕业生,以实际情况为准
✅招聘岗位:IT工程师,招若干人,是3月31日发布的岗位,目前还在招,岗位展示及要求如下2图所示


(点击图片,查看大图)
3️⃣报名详情
电脑端:
https://wecruit.hotjob.cn/SU60b79f9bbef57c1189691f8b/pb/index.html#/
(进入后,点击页面上方社会招聘、校园招聘,即可看到岗位列表。选择你想投递的岗位投递即可)
👉手机端:扫描下面二维码即可进入简历投递页面

⭐推荐服务:以上是深圳机场官方发布的岗位,另外还有国企劳务公司也有发布深圳机场的岗位招聘哦,扫描下面二维码,关注【本地宝深圳招聘】公众号,发送【机场】,即可持续获取深圳机场校招、社招最新招聘公告、报名入口、岗位查询等

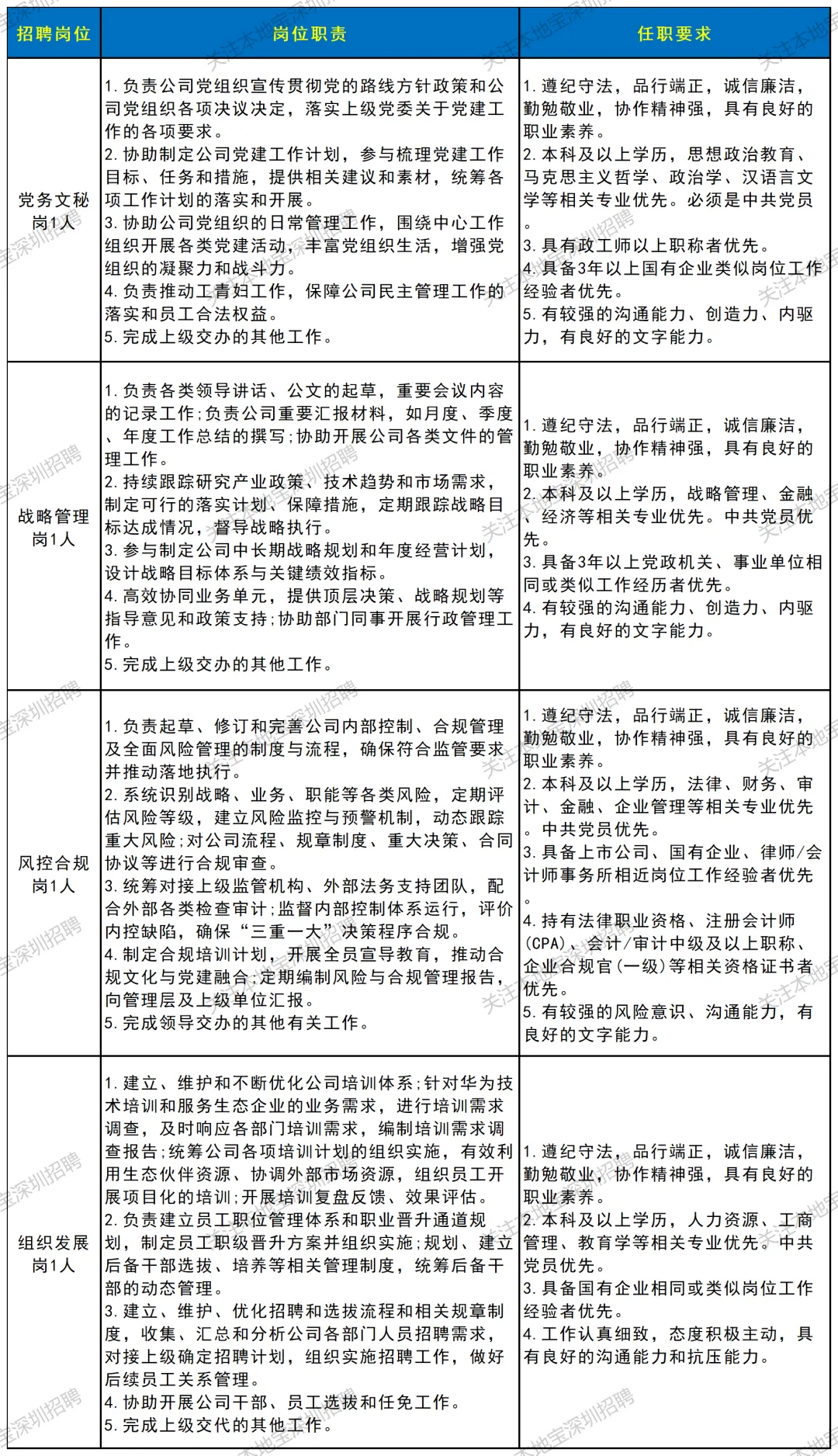
深圳数智国际人才发展有限公司招聘
✅招聘岗位
招聘党务文秘岗1人、战略管理岗1人、风控合规岗1人、组织发展岗1人,一共4人,具体要求如下图所示

(点击图片,查看大图)
✅薪资福利
薪酬福利根据候选人实际情况面议。
✅报名详情
报名时间:首批招聘信息有效期截至2026年4月10日24:00,招满即止。后续可随时继续投递简历,岗位有空缺时按工作需求予以补录。
报名方式:填写个人信息登记表(附件下载)、个人简历、学历学位及相关证书扫描件一并发送至邮箱,邮件主题请编辑“应聘岗位名称+姓名+毕业院校(专业)”
报名邮箱:szgjzhaopin@joingdt.com
扫描下面二维码
查看公告全文+下载所需材料

华润万家招聘
✅招聘岗位
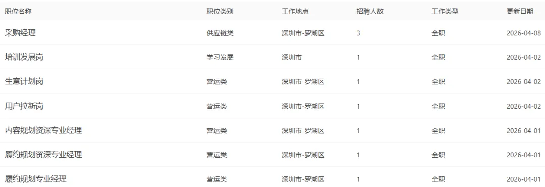
4月1日截至目前发布的岗位有:采购经理、培训发展岗、生意计划岗、用户拉新岗、专业经理等,岗位展示如下图所示
PS:招聘页面还有很多岗位是之前月份发布的,可能也还在招,以实际情况为准

(点击图片,查看大图)
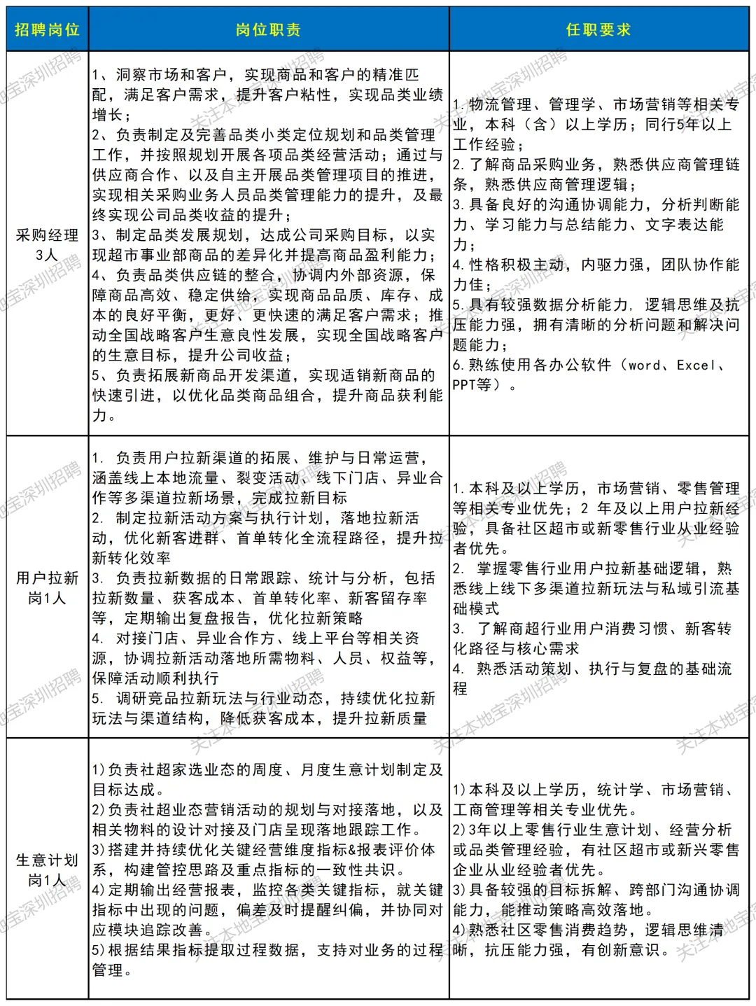
✅部分岗位要求如下图所示

(点击图片,查看大图)
✅简历投递入口:
👉电脑端:
https://wecruit.hotjob.cn/SU61500b08bef57c54dcc07957/pb/social.html
👉手机端:扫描下面二维码即可查看岗位+投递简历

⭐推荐服务:点击下方卡片,关注【本地宝深圳招聘】公众号,回复【华润】,即可持续获取华润集团及旗下公司社会招聘/校园招聘最新公告、报名入口、岗位查询等
中铁建南方公司招聘
✅招聘岗位
招聘工程师、副总经理,一共3人,具体要求如下图所示

(点击图片,查看大图)
✅报名详情
招聘程序:按照发布公告、网上报名、资格审查、面试考核、研究确定人选、聘任等流程开展。
报名时间:2026年4月9日17:00截止
报名方式:下载并填写《中铁建南方公司公开招聘岗位报名表》(附件2)和《中铁建南方公司公开招聘岗位报名一览表》(附件3),并附相关证明材料发至公司党委工作部电子邮箱,具体文件请以“姓名+文件内容”进行命名,报名邮件主题及压缩包标题请按“姓名+应聘岗位+手机号”格式注明
报名邮箱:277903678@qq.com
扫描下面二维码
查看公告全文+下载所需材料

招商局集团旗下-中国外运招聘
✅企业简介
中国外运股份有限公司(以下简称“中国外运”)是招商局集团物流业务统一运营平台和统一品牌。2003年2月13日在香港联合交易所上市,2019年1月18日在上海证券交易所上市,是“A+H”两地上市公司(股票代码:00598.HK,601598.SH)。
✅招聘岗位
4月1日后发布的岗位有:业务员、单证专员,岗位展示及要求如下2图所示


(点击图片,查看大图)
✅报名详情
👉电脑端:
https://sinotrans.zhiye.com/custom/social?hideAll=true&ky=&c1=&c2=&c=4403
👉手机端:扫描下面二维码查看岗位+投递

⭐推荐服务:扫描下方二维码,关注【本地宝深圳招聘】公众号,回复【招商局】,即可直达招商局集团招聘官网,查看招商局总部及旗下公司最新岗位+投递入口,还可以获取招商局集团2026届校招公告+岗位查询+报名入口

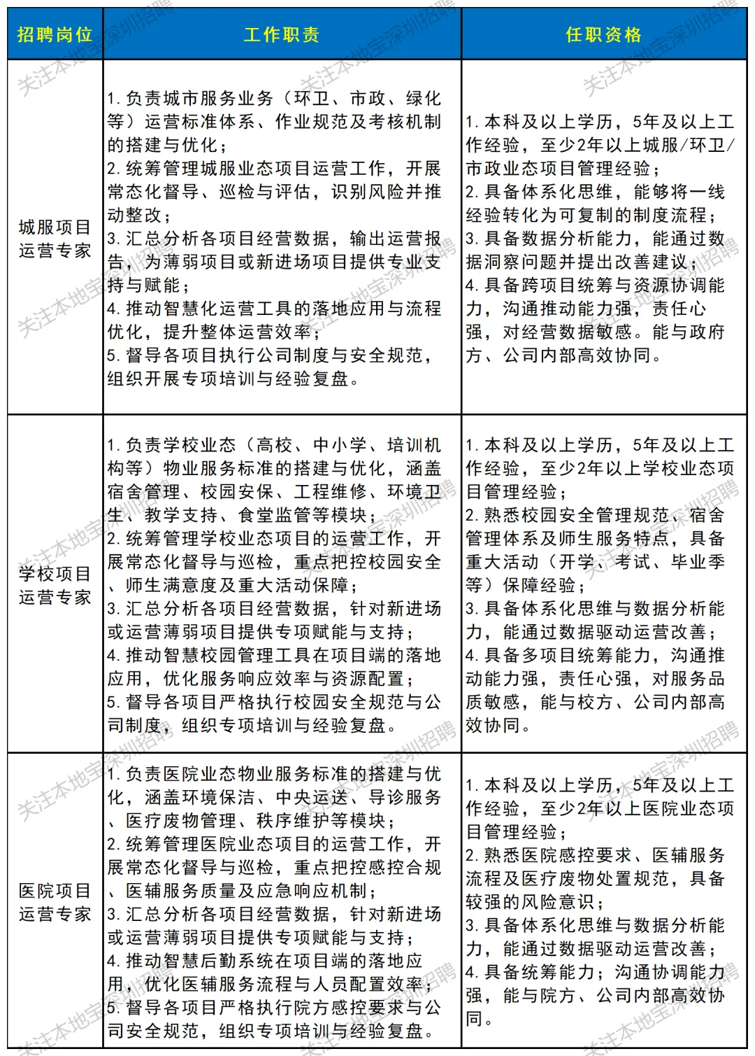
中海物业招聘
✅企业介绍
中海物业隶属于中国建筑集团有限公司旗下中国海外集团,是中国首批获得一级资质的物业管理品牌。中海物业最早于1986年在香港开展物业服务,1991年进入中国内地。2015年10月23日,中海物业在香港联交所主板上市,股票代码:2669.HK。2021年入选恒生物业服务及管理指数。
✅招聘岗位
4月2日发布的岗位有:学校项目运营专家、医院项目运营专家、城市项目运营专家,一共3人,岗位要求如下图所示



(点击图片,查看大图)
✅简历投递入口
👉电脑端:
https://copm.zhiye.com/social/jobs
(进入后,在工作地点那里选择深圳即可看到岗位)
👉手机端:扫描下面二维码即可查看岗位+投递

深圳福田区某国有企业招聘
✅招聘岗位
招聘项目经理/楼长、客户主管、运营主管、招商主管、招商专员、政策研究主管、发展服务主管、综合事务主管/专员等岗位,具体要求如下图所示

(点击图片,查看大图)
✅报名详情
报名时间:应该是招满即止,公告是4月2日晚发布的
报名网址:
https://jinshuju.com/f/AnaNIH
(进入报名网址,填写信息,选择岗位报名。如果没有对应岗位的话,说明该岗位已经招满下架)
龙岗某国企招聘
✅招聘岗位
招聘短视频编辑、新媒体编辑(公众号),具体要求如下图所示

(点击图片,查看大图)
✅报名详情
报名时间:应该是招满即止,公告是4月7日发布的,如果进入报名入口没有对应岗位的话,说明已经招满下架
报名入口:扫描下面二维码进入

⭐推荐服务:扫描下方二维码,关注【本地宝深圳招聘】公众号,回复【国企】,即可获取深圳国企招聘最新公告+岗位详情、报名入口、岗位查询


✅灵活用工群✅
最近我们开始组建灵活用工群
想找兼职的伙伴
扫描下方二维码即可进群

✅求职者✅
点击下方图片即可跳转
【最新招聘】入口
实时获取最新招聘信息
✅企业老板/HR✅
可以点击下方小程序填写岗位信息
公司通过审核即可免费发布招聘信息
右下角,您点赞+在看
小编工资涨1毛

小编有话说
猜你需要:
龙岗街道办招聘16人!深圳文员/人事岗位也上新!(含大专岗)
回复【政府】即可获取深圳政府部门招聘公告及入口
➤小tips:
可以在微信公众号首页下方菜单栏点击获取你想看内容


▌说明:本文由深圳本地宝整理发布,未经允许请勿转载!
如涉及侵权或对版权有疑问,请邮件联系xiesx@bendibao.com删除处理
▌信息来源:各招聘官方平台、i优才、第壹招聘、人本招聘、深i优才等
▌编辑:水娃(谢水霞)
▌商务合作:电话:4009999087 QQ:4009999087
点击查看:合作微信
注:手机QQ添加时,若无法找到,请选择“找公众号”即可添加

▼点击【阅读原文】获取深圳人找工作实用攻略