深圳兼职又上新啦!线上线下都有!
美团、淘宝、京东、支付宝招居家客服
至少招8786人!
其中美团的有明确说明18-60岁可报!
作业帮也在招线上兼职;
还有深圳大剧院、音乐厅场务兼职;
永辉超市小时工、瑞幸咖啡师兼职等
话不多说,赶紧开始介绍
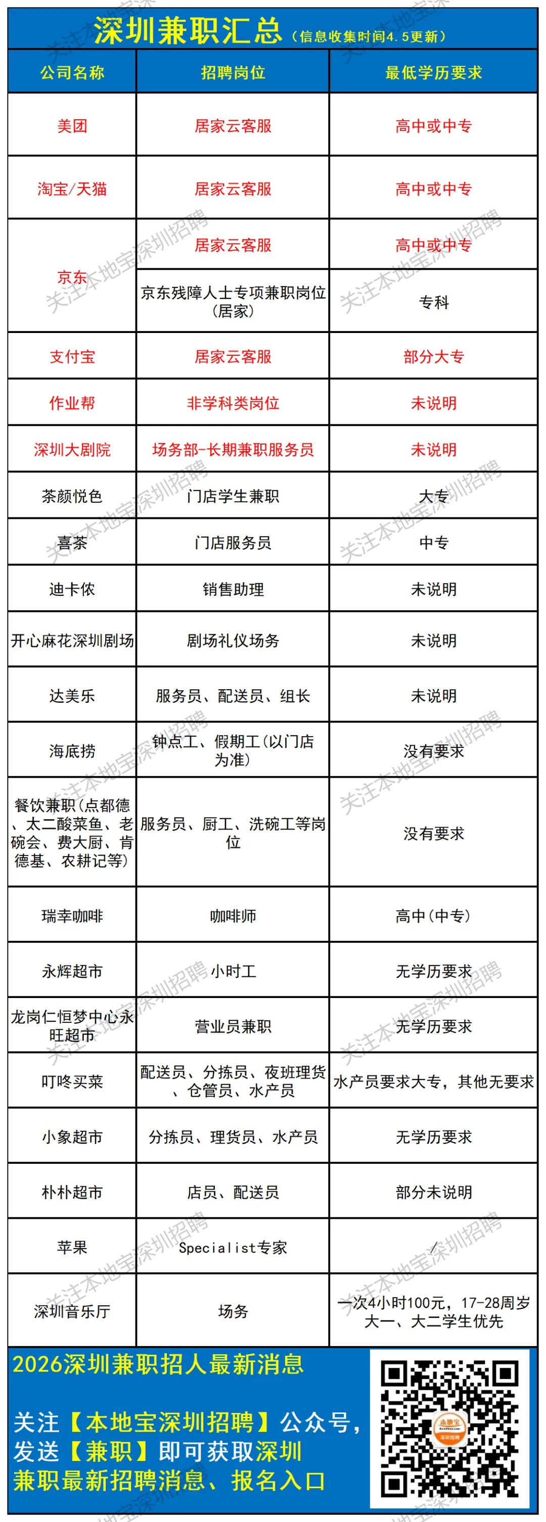
开头先来看看深圳兼职总表
PS:企业、门店、人力资源公司想招零工的
可在公众号回复【兼职合作】联系我们

PS:本文只介绍部分招聘哦
更多兼职招聘可以按照上图所说的方式获取!
在正式介绍兼职前
小编先给大家推荐一个
找兼职、招兼职的好工具
↓↓↓
深圳本地宝灵活用工群
✅找工作:群里会有招工方发布兼职,餐厅服务员、家政保洁、商场促销员、展会充场等各方面的兼职都有。岗位要求相对来说也比较低。学生党(课余/假期赚生活费)、上班族(下班搞副业)、宝妈(带娃间隙接轻量活)、待业过渡期(积累经验)…只要你有时间、想赚钱,都能来!
✅想招人:每个群200人左右,均为主动找兼职的精准用户,覆盖学生党、上班族、宝妈等人群,有用工需求的商家朋友,可以在群里发布兼职招募消息,告别“大海捞针”,快速招到合适的人手。
✅入群方式:扫描下面二维码,即可进群

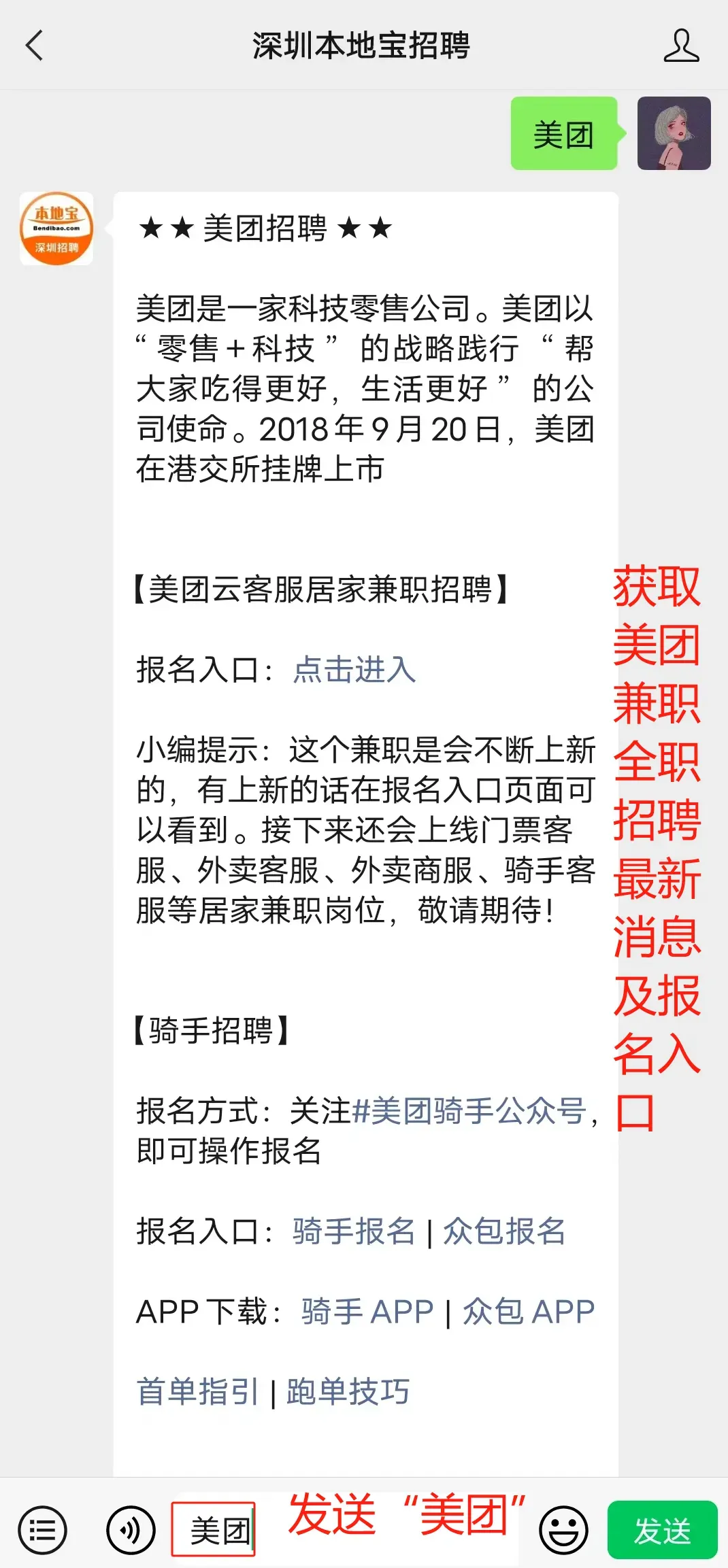
美团居家兼职
备注:18-60周岁可报
✅招聘岗位
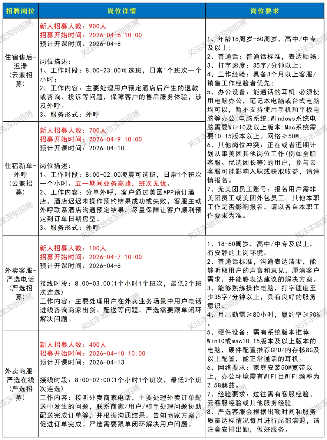
目前已上线新人岗位有:
云兼招募:住宿售后-迟滞(900人)、住宿新单-外呼(700人)、猫眼客服-在线(980人)、门票度假客服-在线(400人)、住宿在线申退-外呼(1100)、民宿客服-在线(1100人)、门票度假客服-迟滞(550人),一共招5730人
严选招募:外卖客服-严选电话(100人)、外卖客服-严选在线(66人)、外卖商服-严选在线(400人)、外卖商服-严选在线(490人)、小象客服-严选在线(200人)、拼好饭客服-严选在线(50人)、闪购客服-严选在线(150人),一共招1456人,
不同的岗位报名时间不一样,招满即止,岗位展示下图所示




小编提示:更多岗位也会陆续上新,以报名页面的显示为准;新人(之前没有参加过的)在报名页面只能看到新人招募,如果是之前已经参加过了的话,过了新人期的朋友,在页面上可看到更多招募岗位(比如技能备份岗位的招募)
✅部分岗位要求如下图所示

✅投递入口
美团云客服小程序,报名前需按照要求完成前置课程学习。扫描下面二维码,关注【本地宝深圳招聘】公众号,回复【美团】,即可直达美团云客服兼职报名页面,获取兼职岗位最新消息、查看报名常见问答,还可以持续获取美团社招、校招投递入口哦


阿里巴巴云客服(淘宝/天猫)
备注:招1600人,时薪35-45元
✅招聘岗位
招募【专项语音客服】消费者热线3A部门,招1600人,具体要求及薪资待遇如下图所示
PS:更多岗位在报名页面会不断上新

点击图片可查看大图
✅报名详情
报名时间:
意向提交截止时间:4月7日(周二)上午7点
名额开放抢占时间:4月7日(周二)上午10点
报名方式:手机淘宝APP首页搜索“阿里客服招聘”-点击“客服招聘”,进入客服招聘小程序,查看当期招募计划,如下2图所示


一定要提前进入,完成报名任务(签署协议、意向匹配、门槛课程认证、客服职业发展测评、智能面试等);
在意向提交截止时间之前提交报名意愿,有机会被提前录取;若不喜欢该岗位,请不要提交意愿;
没有被提前录取的用户,在开启时间准时抢名额即可,与之前流程保持一致。
✅报名后注意事项:点此查看
⭐推荐服务:点击下方卡片,关注【本地宝深圳招聘】公众号,发送【阿里】,即可获取阿里巴巴集团平台兼职(淘宝/天猫兼职)最新消息及报名指南,还可以获取阿里巴巴集团(包括千问、淘宝、天猫、飞猪、阿里云、菜鸟、高德、盒马、钉钉等)社招、校招、实习生岗位及报名入口哦~
蚂蚁云客服(支付宝)招募
备注:最高时薪30元
✅招聘岗位
目前在招的有:家电电商行业-在线客服(空调抖音平台业务、家电业务、3c数码生态业务、3c数码业务等),岗位要求及薪资如下图所示
PS:更多岗位会陆续上新,以报名页面的显示为准


点击图片可查看大图
✅部分岗位要求如下图所示

点击图片可查看大图
✅报名方法
在支付宝APP搜索【蚂上就业】,即可看到岗位列表,或者直接打开支付宝扫描下面二维码也可以直达岗位列表页面。点击对应岗位,在对应岗位页面下方,完成认证业务即可报名


⭐推荐服务:扫描下面二维码,关注【本地宝深圳招聘】公众号,回复【蚂蚁】,即可快速获取蚂蚁云客服(支付宝)报名入口,还可以获取蚂蚁集团社招、校招职位查询、官方投递入口

京东云客服
备注:高中/中专可报
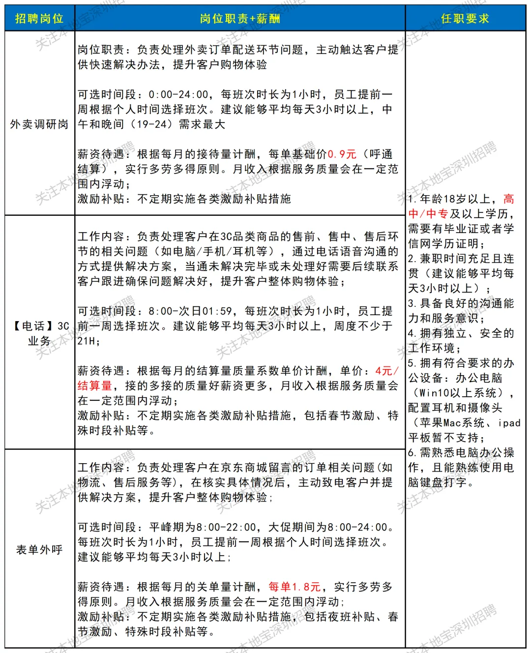
✅招聘岗位
目前正在招募:【电话】3C业务、表单外呼、外卖调研岗,岗位展示如下图所示
PS:更多岗位在报名页面会不断上新

点击图片可查看大图
✅岗位要求如下图所示

点击图片可查看大图
✅报名详情
报名时间:目前均可报名,结束时间以报名页面显示为准
报名方式:下载京客服app,在京客服app上查看并报名

⭐推荐服务:点击下方卡片,关注【本地宝深圳招聘】公众号,发送【京东】,即可获取京东云客服兼职招募岗位+报名入口,还可以查看京东社会招聘报名入口
作业帮线上兼职招募
✅招聘岗位
招聘非学科岗位,具体要求如下图所示

(点击图片,查看大图)
✅报名详情
报名时间:招满即止,公告是4月3日发布的
报名方式:扫描下面二维码,关注【本地宝深圳招聘】公众号,回复【作业帮】,即可快速获取作业帮线上兼职岗位报名入口

深圳大剧院兼职
备注:长期招聘
✅招聘岗位
招募场务部-长期兼职服务员,具体要求如下图所示

(点击图片,查看大图)
✅聘用说明
工作地点:深圳大剧院
工作时间:随演出灵活排班,以晚班为主
薪资待遇:面议
晋升空间:服务员—主力—领班
你将获得:晋升空间、国际化艺术氛围、近距离接触演出、礼仪培训
✅报名详情
报名时间:公告是3月31日下午发布的,该兼职岗位是长期招募
报名指南:电话联系(了解基本信息)-合适的会约现场面试-安排入职
报名电话:涉及私人号码这里不断展示,可扫码查看公告全文+报名电话

深圳音乐厅兼职
备注:长期招聘
✅招聘岗位
深圳音乐厅场务员(兼职)(长期招聘,可提供实习证明),岗位要求及薪资如下图所示

(点击图片,查看大图)
✅工作地点
深圳市福田区福中一路2016号深圳音乐厅
✅报名方式
1、直接前往深圳音乐厅现场报名;
2、邮箱报名:请将个人简历发送至邮箱,邮件标题为“场务兼职应聘+姓名”
邮箱:cwfamily@szyyt.com
永辉超市兼职
备注:时薪23.7元起
✅招聘岗位
招聘小时工,部分岗位展示如下图所示,具体岗位以招聘入口页面为准


(点击图片,查看大图)
✅投递入口
永辉招聘小程序,点击下方卡片,关注【本地宝深圳招聘】公众号,回复【永辉】,即可直达永辉超市兼职招聘入口
瑞幸兼职招募
备注:深圳多个门店在招咖啡师兼职
✅招聘岗位
咖啡师(学生兼职、社会兼职都有)。深圳多个门店都有招聘,部门门店展示如下,全部招聘门店,可进入招聘页面查看


✅岗位要求

✅投递方式
👉电脑端:https://app.mokahr.com/apply/lkcoffee/45256#/
(进入网站后,点击“热招岗位“-”咖啡师“,工作地点选择深圳即可看到,在搜索框输入学生、社会,即可看到对应的学生兼职、社会兼职)
👉手机端:扫描下方二维码,即可定位你附近门店的招聘,投递简历即可
PS:咖啡师也在招聘全职哦,在招聘页面搜索可以看到;多个门店还在招聘店长,在“职能类型”那里切换到店长,可以看到在招店长的门店列表

🎈小编提示:对于这种门店类招聘,小编建议,你在招聘页面看到某门店在招岗位后,直接去百度地图里搜索该门店,获取电话,直接电话确认是否在招、可不可以直接带上简历去现场应聘,可能会更快一点
⭐推荐服务:关注【本地宝深圳招聘】公众号,回复【瑞幸】,即可获取瑞幸兼职、全职报名入口、职位查询
👇😆👇


✅求职者✅
点击下方图片即可跳转
【最新招聘】入口
实时获取最新招聘信息
✅企业老板/HR✅
可以点击下方小程序填写岗位信息
公司通过审核即可免费发布招聘信息
-END-
右下角,您点赞+在看
小编工资涨1毛

小编有话说
猜你需要:

▌说明:本文由深圳本地宝整理发布,未经允许请勿转载!
如涉及侵权或对版权有疑问,请邮件联系xiesx@bendibao.com删除处理
▌信息来源:各招聘官方平台
▌编辑:水娃(谢水霞)
▌商务合作:电话:4009999087 QQ:4009999087
注:手机QQ添加时,若无法找到,请选择“找公众号”即可添加

▼点击【阅读原文】获取深圳人找工作实用攻略