感谢您关注“深圳优秀家长论坛”。想了解高考资讯的,请关注“深圳高中理科”。想了解中考资料的,请关注“春雨深学指导”。每日更新,与您不见不散!
考试时间:2026年5月23 日-24日
考试时长:每科5分钟(3组实验中选一组)
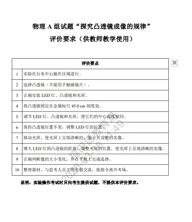
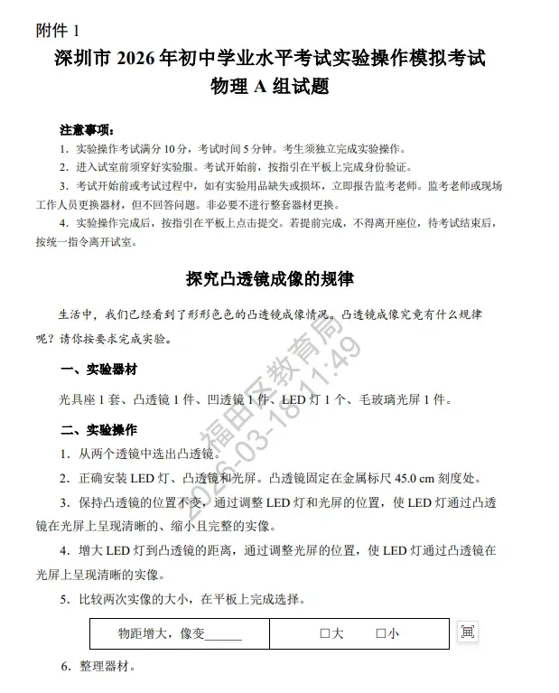
2026年深圳市理化实验操作考试(物理)说明
以上内容仅作参考,实际考试请以官方或学校印发文件为准。🔴如何免费领取资料?🔴
第一步:点击公众号春雨深学指导名片关注,已关注的,此步省略
(关键字的回复位置)
获取更多升学咨询,学习资料欢迎加入我们的家长群,需备注年级~

▼
回复【高一新教材】得高一新教材
回复【高中数学必刷题】得高中数学必刷题
回复【新高一分班考】得高一上学期开学考试题
回复【08081】得北师大版数学7-9年级上册《拔尖专训》(24秋)
回复【08082】初中全科7-9年级上册《初中必刷题》(2025版)
回复【选科】,获取2024选科要求
回复【道法必刷上】,获取《初中道法•必刷题+狂K重点》8-9年级上册(RJ)
回复【53历史同步上】,获取得53历史上册历史人教版8-9年级上册(RJ)
回复【53物理同步上】,获取得53物理上册历史人教版8-9年级上册(RJ)
回复【竞赛经典试题】,获取《初中数学•历届全国数学竞赛经典试题》
回复【24初三开学】,获取初三开学试题
回复【24初二开学数学】,获取初二开学数学试题
回复【初中思维导图】,获取初中全科思维导图全汇总
回复【24初一开学】,获取初一开学试题
回复【英语语汇语法】获取《初中英语•语法全解、语汇默写与速记、核心短语与语法大全》
回复【物理大视野】,获取《初中物理•学科精英大视野》8-9年级(RJ)
回复【解题关键思维】,获取《初中数学•解题关键思维》
回复【英语语汇语法】获取《初中英语•语法全解、语汇默写与速记、核心短语与语法大全》
回复【几何入门】,获取《《初中数学•几何入门》4讲常用技巧
回复【勤学早】,获取初中物理化学九年级全册《勤学早练•同步大培优》
回复【辅助线2】,获取搞定平面几何:辅助线是怎么想出来的
回复【春如金卷英语】,获取《春如金卷●中考英语总复习》
回复【48压轴题】,获取2025年中考数学一轮复习48道压轴题汇编较难含答案
回复【新思维】,获取探究应用新思维数学物理化学
回复【辅助线新考法】,获取2025版初中数学《几何辅助线与中考新考法》
回复【化学上册】,获取初三化学上册讲义
回复【初中物理100】,获取学而思初中物理100大模型
回复【常见辅助线】,获取2025版初中数学《常见辅助线做法归纳》
回复【重难点新考法】,获取2025版《中考真题与重难题新考法》数学2重难题新考法
回复【初三开学考】获取广东省深圳市2024—2025学年九年级上学期开学考试试题
回复【月考1】,获取广东省深圳市2023-2024学年九年级上学期月考试题汇总
回复【数学培优3】获取 中考数学培优教程丛书(全套3册)
回复【奥数举一反三】,获取《初中数学•奥数举一反三》7-9年级 王牌例题
回复【25物理压轴新考法】获取 【2025版】《初中物理•压轴题与新考法》分点练+综合练 第6版
回复【物理攻克难点微专题】,获取《初中物理•以题型精炼攻克难点亮点小微专题》60个
回复【文言文考法】获取2025版《中考•课外文言文阅读与新考法》电子版
声明:电子版并不是让大家全本打印出来的,毕竟页数很多,费时费力。电子版主要是让家长们先看看,对书的内容、难易程度、跟自家娃的水平是否匹配等多个维度做个判断,感觉OK的话再给娃买实体书学习,这样避免书买回来才发现不好用而在书架上落灰。此外,少数章节或习题有帮助的话,也可以选择性打印给娃练习。(电子版资料全部为网上获取资源,仅供参考,侵权即删,觉得资料不错的可自行购买实体书,感谢理解~)
整理资料不易,喜欢就帮忙点赞、分享吧!点击上方 “春雨深学指导” → 点击右上角“...” → 点选“设为星标 ★ ”