


深圳电影制片厂有限公司招聘
✅招聘岗位
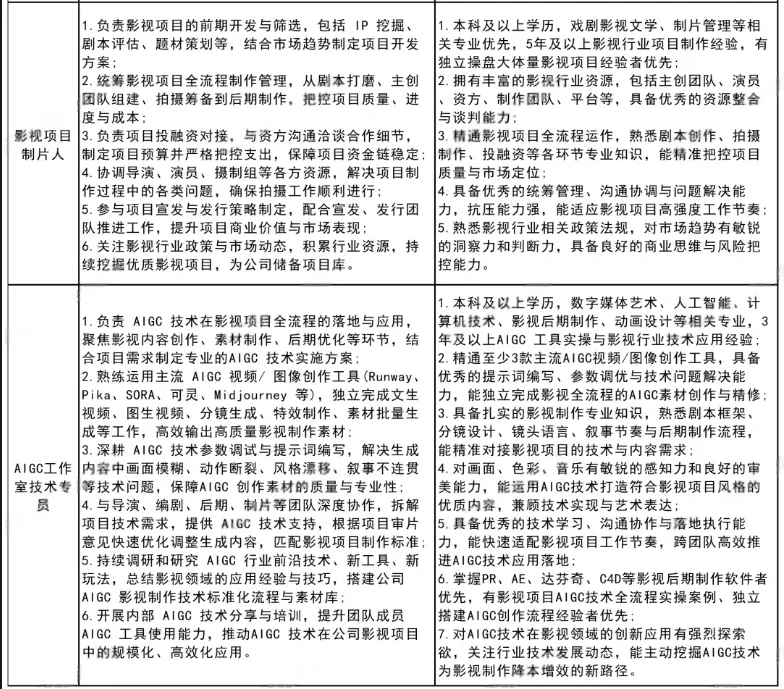
招聘人事主管、艺人经纪、宣传、影视项目制片人、AIGC工作室技术专员,具体要求如下图所示


(点击图片,查看大图)
✅报名详情
报名时间:本招聘公告长期有效,招满即止,公司将对投递简历进行筛选,符合要求者将尽快安排面试,未录用者简历将纳入公司人才库。(招聘公告是3月19日发布的)
报名方式:将简历及相关作品(宣传岗、AIGC工作室技术专员、制片人岗需附作品)投递至指定邮箱,邮件标题请注明:岗位名称+姓名+应聘深圳电影制片厂
报名邮箱:huizi.wang@foxmail.com
深圳歌剧舞剧院招聘
✅招聘岗位
招聘市场专员1名、演出经纪2名、舞美技术岗2名、高级财务主管1名、新媒体运营岗2名,大专有岗,具体要求如下图所示

(点击图片,查看大图)
✅聘用说明
拟聘人选将在深圳歌剧舞剧院微信公众号公示,公示时间为5个工作日。公示期满,没有异议或者异议不影响聘用的,发放录用通知,拟聘人选携带《入职通知书》规定的资料,按约定的时间到人事部办理入职手续,签订聘用合同。剧院将按照规定实行试用期考核管理,试用期包括在聘用合同期限内,试用期满不合格的,取消聘用;试用合格的,予以转正。
✅报名详情
报名时间:自公告发布之日起至2026年3月25日
报名材料:按顺序扫描为PDF形式,发送至公司报名邮箱
报名邮箱:szgjwjy@szodt.cn
深圳市投控东海投资有限公司招聘
✅招聘岗位
招聘投资业务岗、纪检监察岗,3月18日、24日发布的岗位,具体要求如下图所示

(点击图片,查看大图)
✅福利(部分)
周末双休、五险一金
工作地址: 深圳市南山区高新南九道与海天二路交汇处深圳湾创业投资大厦
✅投递入口:点此进入(如果进入投递入口页面没有找到对应岗位的话,可能是招满下架了)

深圳某国有企业招聘
✅招聘岗位
商业福利销售总监/副总监 各1名
薪税业务销售岗 若干
商业福利销售岗 若干
产品运营岗 若干
具体要求如下图所示


(点击图片,查看大图)
✅报名详情
报名时间:招满即止,公告是3月20日傍晚发布的
报名方式:将简历+相关证件扫描件发送至邮箱,邮件主题请编辑“姓名+应聘岗位名称”。
报名邮箱:huangyemei@sztt.net
两家国企招聘
1️⃣深圳航空招聘
✅招聘岗位:审计员1人(3月20日发布的岗位),具体要求如下图所示
✅投递入口:
https://shenzhenair.hotjob.cn/

(点击图片,查看大图)
2️⃣深圳人才集团招聘
✅招聘岗位:科创研发部-产品经理岗(外包岗)1名,具体要求如下图所示
✅报名时间:2026年3月26日24:00截止
✅报名方式:下载并填写填写个人信息登记表,将登记表、个人简历及学历学位证书扫描件一并发送至邮箱,邮件主题请编辑“姓名+应聘岗位名称+毕业院校(专业)”
✅报名邮箱:recruit@szhr.com

(点击图片,查看大图)

