广东
深圳
东莞
广州
当前位置:
首页
>
深圳
>深圳2026年软考报名通知
深圳2026年软考报名通知
2026-04-02 18:08:54
深圳2026年软考报名通知
👆
上方公众号关注|软考不迷路
❤️
菜单栏回复
【真题】
领:"各科真题"
大家好,我是小柒。深圳2026年软考报名通知已发布,通知如下:
注:原文通知及附件请点击阅读原文查看…
关于2026年度计算机技术与软件专业技术资格(水平)考试有关事项的通知
有关报考人员:
根据全国计算机专业技术资格考试办公室《关于2026年度计算机技术与软件专业技术资格(水平)考试工作安排及有关事项的通知》(计考办〔2026〕1号)和广东省人力资源和社会保障厅《关于广东省人力资源社会保障系统2026年度专业技术人员职业资格考试工作计划及有关事项的通知》(粤人社函〔2026〕37号)要求,为方便广大考生报考2026年度计算机技术与软件专业技术资格(水平)考试(以下简称计算机软件资格考试),现将有关事项通知如下。
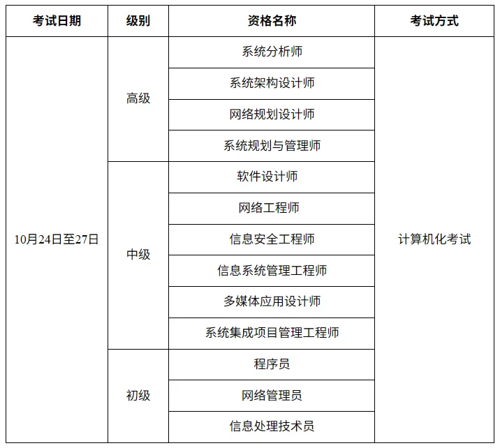
一、考试设置
(一)上半年考试安排
(二)下半年考试安排
注:上半年、下半年各资格考试批次及时间安排以准考证为准。
(三)考试地点
此次考试在深圳市设置考区,考点安排实行系统随机分配,具体地址以准考证为准。
因深圳考点资源有限,且各区考点资源不均衡,考生将可能跨区参考。
二、报考条件
报考条件按照原人事部、信息产业部《关于印发〈计算机技术与软件专业技术资格(水平)考试暂行规定〉和〈计算机技术与软件专业技术资格(水平)考试实施办法〉的通知》(国人部发〔2003〕39号)有关规定执行。
(一)凡遵守中华人民共和国宪法和各项法律,恪守职业道德,具有一定计算机技术应用能力的人员,均可根据本人情况,报名参加相应专业类别、级别的考试。
(二)获准在中华人民共和国境内就业的外籍人员及港、澳、台地区的专业技术人员,符合上述报考条件的可报名参加考试。
(三)报考人员不受学历、资历、年龄的限制。
三、报考事项
报考人员可登录中国计算机技术职业资格网(http://www.ruankao.org.cn)进行网上报名,
报名前须扫码绑定个人微信,不允许代报名。
上半年考试报名信息填报时间:2026年3月23日9:00-3月31日17:00;网上缴费时间:2026年3月23日9:00-4月1日17:00。
下半年考试报名信息填报时间:2026年8月17日9:00-8月25日17:00;网上缴费时间:2026年8月17日9:00-8月26日17:00。
(一)登录系统
计算机软件资格考试考务管理服务平台已接入国家网络身份认证公共服务平台,考生报考须通过国家网络身份认证APP完成实名认证和人脸识别(操作流程及常见问题说明:https://www.ruankao.org.cn/article/content/2501161347599242422467386.html)。实名认证成功后,使用“国家网络身份认证”APP右上角扫码功能扫描报名系统上的二维码完成登录。
(二)上传电子照片、填报及提交信息
报考人员在报名系统中下载并使用照片验证工具软件,上传经该工具处理并保存的本人近期彩色半身免冠白底正面证件电子照片。上传的电子照片将用于准考证、考场座次表、证书、证书查询验证系统,请考生慎重选用。
报考人员现工作地或居住地须在深圳市,并如实填报其他信息。
认真阅读并同意《报考人员诚信考试承诺书》,不允许代为承诺。报考人员提交报名信息时须用绑定的个人微信对本人报名信息、诚信考试承诺进行扫码确认。
(四)缴费
统一实行网上缴费,缴费成功即完成报名。逾期未缴费,视为放弃报名。
报考人员完成报名后,已缴费用不予退还。按照工信教〔2016〕111号和粤发改价格函〔2024〕1073号规定,初级、中级、高级均按每人每科73元收取。
如需开具电子票据的考生,可在完成缴费后直接在广东公共服务支付平台查询打印电子票据,我院不再提供开具非税票据,具体操作方式详见广东人事考试网-报考文件-办事指南栏目下“广东省人事考试局人事考试网上缴费及开票指引”(http://rsks.gd.gov.cn/kswj/bszn/content/post_3325151.html)。
(五)准考证打印
网上缴费成功的考生在规定时间内
(上半年5月19日9:00-5月22日17:00,下半年10月20日9:00-10月23日17:00)
登录中国计算机技术职业资格网下载并打印准考证。
四、考试有关事项
(一)有关考试大纲及教程信息在“中国计算机技术职业资格网”上发布。
(二)考生须携带准考证、有效期内的居民身份证(或社会保障卡)原件和准考证上允许的考试用具参加考试;考试实行封闭2小时管理,开考5分钟后一律禁止入场。
(三)为保障考试安全,维护考试公平公正,我院、各考点及其工作人员在考试过程中可以采取以下措施:对考生进入或离开考场、考点,提出规范性要求;查验考生身份证件、所携带物品,必要时可借助专门设备、专业人员进行检查;依法收缴考试作弊设备,集中保管考生违规携带的工具、资料等物品;对考试现场秩序和考试组织实施过程进行视频监控;在必要范围内,协调通讯管理部门对无线通讯等进行干扰或屏蔽;其他必要的安全管理措施。
(四)考试过程中,考生须严格遵守机考系统列明的考场规则、操作指南和作答要求。如遇考试机故障、网络故障等异常情况,应听从监考人员安排。
(五)考生在考试过程中应妥善使用考试设备,保管好自己的作答信息,防止他人抄袭。考试结束后采用技术手段等甄别为雷同答卷的考试答卷,将给予考试成绩无效处理。
(六)考生在考试期间,要遵守考场规则,服从考试工作人员管理。若在考试过程中有违纪违规行为的,按照《专业技术人员资格考试违纪违规行为处理规定》(人社部令第31号)进行认定和处理。涉嫌组织考试作弊、非法出售、提供试题、答案、代替考试、非法使用窃听、窃照专用器材等犯罪活动的,依法移送公安机关。
五、考试成绩和合格标准
(一)考试成绩查询及管理
考试成绩计划在考试结束两个月后发布,考生可登录中国计算机技术职业资格网进行查询。
参加考试的人员必须一次通过全部应试科目,方可获得资格证书。
(二)合格标准
根据人力资源社会保障部办公厅《关于33项专业技术人员职业资格考试实行相对固定合格标准有关事项的通告》,计算机软件资格考试实行相对固定的合格标准,各科目合格标准为试卷满分的60%。根据有关规定或遇特殊情况,需要变更调整或单独确定考试合格标准的,另行通告。
六、证书发放和查询
深圳市报考人员的纸质证书由我院负责发放,我院接收到上级考试机构下发的证书后,在深圳市人力资源和社会保障局网站深圳市考试院专栏(http://hrss.sz.gov.cn/szksy/)发布证书发放通知,无须电话咨询,请相关报考人员密切留意。合格人员可通过中国人事考试网(http://www.cpta.com.cn)的“证书查询验证”栏目查询资格证书办理进度及验证证书信息。
七、注意事项
(一)因身体原因需申请无障碍考试环境的,请在报名结束前向我院提出申请并提供相关证明材料。
(二)智能服务平台热线电话:0755-88227999;咨询邮箱:ksykwb@hrss.sz.gov.cn;院长邮箱:ksyzhb@hrss.sz.gov.cn。信息更正等业务事项可通过“广东省专业技术人员职业资格考试业务办理系统”(http://123.56.228.71:82/)在线申办。
本文来自网友投稿或网络内容,如有侵犯您的权益请联系我们删除,联系邮箱:wyl860211@qq.com 。
将登山——APEC从深圳再出发
深圳梧桐山杜鹃王不开花了?原因曝光,网友却说:这点做得特好!
最新文章
将登山——APEC从深圳再出发
温州人刚从深圳回来,毫不客气的说,深圳就是全国城市先锋城建的天花板!
深圳高端管家硕士学历+全能多证+13年驾龄
深圳市数字人民币知识公益宣传活动——《e-CNY不止于支付》
深圳市某机关科室招聘【警务辅助内勤】综合6500单位缴纳五险一金免费提供食宿
葵潭、深圳、东莞、广州招聘16条(普工、女工、前台、送货、业务员、猪脚、裤头厂)
深圳宝安机场T3航站楼,一场空港出行的高效体验
深圳五年级下册教科版科学第二单元素养测评卷
深圳为举办APEC亚太经合组织领导人非正式会议,招募深圳群众担任志愿者义工协助会议举办(要求擅长外语)
深圳人刚从广东回来,毫不客气的说,汕尾就是全国海岸小城建的天花板!
热门文章
深圳沙河高尔夫独栋楼王1600㎡+花园800㎡
深圳联通惠军卡套餐上线啦!在龙岗这个地方办理→
深圳大学彭孝军院士团队,再发Nature系列综述:靶向MOFs精准攻克癌症
中国科学院大学&清华大学深圳国际研究生院&中国科学院长春应用化学研究所Angew:弱聚集电解液实现锂离子电容器超低温运行
深圳龙华:专为宝妈开设的公益 AI 短视频技能课圆满收官
突发!南航一飞往深圳航班,遭遇鸟击
深圳首康心理科03月22日原深圳市康宁医院精神科主任刘文英主任和原郑州大学附属脑科医院副院长范大庆首席专家出诊
深大自考|深圳大学2026年学位英语报考考试今年有4个变化!(附报考流程)
深圳周二六出发【畅玩三门岛】广东'小塞班',玩转昔日禁地:浮潜+桨板+赶海+沙滩晚会,登山盟海誓峰,探秘防空洞
深圳豪门重婚案警示:婚姻的信任底线究竟在哪里?
随机文章
10个月宝宝每天需要喝多少奶粉?
深圳宝安拾悦城沁园楼盘优缺点解读
深圳这9所学校的春假定了!最长连休6天
26年03月21日东莞、深圳、惠州、电子行业外发加工信息 注塑 喷涂外发加工信息、采购信息
最新!查深圳企业内档涉及法人、股东身份信息的,需提交律师调查令或补材了…
深圳小学光明学校中心校区招聘
【深圳日结兼职】超市新店开业 | 发传单兼职,168元/天
深圳万隆校友会马年新春聚会抒怀
山野徒步活动招募|走进深圳3大自然秘境,做户外小探险家!
40年逆袭!深圳从边陲小镇到国际都市|景点+美食
深圳甘坑古镇,原为甘坑客家小镇,位于广东
基本
文件
流程
错误
SQL
调试
请求信息 : 2026-04-25 21:21:33 HTTP/2.0 GET : https://c.460.net.cn/a/524944.html
运行时间 : 0.111254s [ 吞吐率:8.99req/s ] 内存消耗:4,569.34kb 文件加载:140
缓存信息 : 0 reads,0 writes
会话信息 : SESSION_ID=ddfd2acffadd423cb452261127a37aa6
/yingpanguazai/ssd/ssd1/www/c.460.net.cn/public/index.php ( 0.79 KB )
/yingpanguazai/ssd/ssd1/www/c.460.net.cn/vendor/autoload.php ( 0.17 KB )
/yingpanguazai/ssd/ssd1/www/c.460.net.cn/vendor/composer/autoload_real.php ( 2.49 KB )
/yingpanguazai/ssd/ssd1/www/c.460.net.cn/vendor/composer/platform_check.php ( 0.90 KB )
/yingpanguazai/ssd/ssd1/www/c.460.net.cn/vendor/composer/ClassLoader.php ( 14.03 KB )
/yingpanguazai/ssd/ssd1/www/c.460.net.cn/vendor/composer/autoload_static.php ( 4.90 KB )
/yingpanguazai/ssd/ssd1/www/c.460.net.cn/vendor/topthink/think-helper/src/helper.php ( 8.34 KB )
/yingpanguazai/ssd/ssd1/www/c.460.net.cn/vendor/topthink/think-validate/src/helper.php ( 2.19 KB )
/yingpanguazai/ssd/ssd1/www/c.460.net.cn/vendor/topthink/think-orm/src/helper.php ( 1.47 KB )
/yingpanguazai/ssd/ssd1/www/c.460.net.cn/vendor/topthink/think-orm/stubs/load_stubs.php ( 0.16 KB )
/yingpanguazai/ssd/ssd1/www/c.460.net.cn/vendor/topthink/framework/src/think/Exception.php ( 1.69 KB )
/yingpanguazai/ssd/ssd1/www/c.460.net.cn/vendor/topthink/think-container/src/Facade.php ( 2.71 KB )
/yingpanguazai/ssd/ssd1/www/c.460.net.cn/vendor/symfony/deprecation-contracts/function.php ( 0.99 KB )
/yingpanguazai/ssd/ssd1/www/c.460.net.cn/vendor/symfony/polyfill-mbstring/bootstrap.php ( 8.26 KB )
/yingpanguazai/ssd/ssd1/www/c.460.net.cn/vendor/symfony/polyfill-mbstring/bootstrap80.php ( 9.78 KB )
/yingpanguazai/ssd/ssd1/www/c.460.net.cn/vendor/symfony/var-dumper/Resources/functions/dump.php ( 1.49 KB )
/yingpanguazai/ssd/ssd1/www/c.460.net.cn/vendor/topthink/think-dumper/src/helper.php ( 0.18 KB )
/yingpanguazai/ssd/ssd1/www/c.460.net.cn/vendor/symfony/var-dumper/VarDumper.php ( 4.30 KB )
/yingpanguazai/ssd/ssd1/www/c.460.net.cn/vendor/topthink/framework/src/think/App.php ( 15.30 KB )
/yingpanguazai/ssd/ssd1/www/c.460.net.cn/vendor/topthink/think-container/src/Container.php ( 15.76 KB )
/yingpanguazai/ssd/ssd1/www/c.460.net.cn/vendor/psr/container/src/ContainerInterface.php ( 1.02 KB )
/yingpanguazai/ssd/ssd1/www/c.460.net.cn/app/provider.php ( 0.19 KB )
/yingpanguazai/ssd/ssd1/www/c.460.net.cn/vendor/topthink/framework/src/think/Http.php ( 6.04 KB )
/yingpanguazai/ssd/ssd1/www/c.460.net.cn/vendor/topthink/think-helper/src/helper/Str.php ( 7.29 KB )
/yingpanguazai/ssd/ssd1/www/c.460.net.cn/vendor/topthink/framework/src/think/Env.php ( 4.68 KB )
/yingpanguazai/ssd/ssd1/www/c.460.net.cn/app/common.php ( 0.03 KB )
/yingpanguazai/ssd/ssd1/www/c.460.net.cn/vendor/topthink/framework/src/helper.php ( 18.78 KB )
/yingpanguazai/ssd/ssd1/www/c.460.net.cn/vendor/topthink/framework/src/think/Config.php ( 5.54 KB )
/yingpanguazai/ssd/ssd1/www/c.460.net.cn/config/app.php ( 0.95 KB )
/yingpanguazai/ssd/ssd1/www/c.460.net.cn/config/cache.php ( 0.78 KB )
/yingpanguazai/ssd/ssd1/www/c.460.net.cn/config/console.php ( 0.23 KB )
/yingpanguazai/ssd/ssd1/www/c.460.net.cn/config/cookie.php ( 0.56 KB )
/yingpanguazai/ssd/ssd1/www/c.460.net.cn/config/database.php ( 2.47 KB )
/yingpanguazai/ssd/ssd1/www/c.460.net.cn/vendor/topthink/framework/src/think/facade/Env.php ( 1.67 KB )
/yingpanguazai/ssd/ssd1/www/c.460.net.cn/config/filesystem.php ( 0.61 KB )
/yingpanguazai/ssd/ssd1/www/c.460.net.cn/config/lang.php ( 0.91 KB )
/yingpanguazai/ssd/ssd1/www/c.460.net.cn/config/log.php ( 1.35 KB )
/yingpanguazai/ssd/ssd1/www/c.460.net.cn/config/middleware.php ( 0.19 KB )
/yingpanguazai/ssd/ssd1/www/c.460.net.cn/config/route.php ( 1.89 KB )
/yingpanguazai/ssd/ssd1/www/c.460.net.cn/config/session.php ( 0.57 KB )
/yingpanguazai/ssd/ssd1/www/c.460.net.cn/config/trace.php ( 0.34 KB )
/yingpanguazai/ssd/ssd1/www/c.460.net.cn/config/view.php ( 0.82 KB )
/yingpanguazai/ssd/ssd1/www/c.460.net.cn/app/event.php ( 0.25 KB )
/yingpanguazai/ssd/ssd1/www/c.460.net.cn/vendor/topthink/framework/src/think/Event.php ( 7.67 KB )
/yingpanguazai/ssd/ssd1/www/c.460.net.cn/app/service.php ( 0.13 KB )
/yingpanguazai/ssd/ssd1/www/c.460.net.cn/app/AppService.php ( 0.26 KB )
/yingpanguazai/ssd/ssd1/www/c.460.net.cn/vendor/topthink/framework/src/think/Service.php ( 1.64 KB )
/yingpanguazai/ssd/ssd1/www/c.460.net.cn/vendor/topthink/framework/src/think/Lang.php ( 7.35 KB )
/yingpanguazai/ssd/ssd1/www/c.460.net.cn/vendor/topthink/framework/src/lang/zh-cn.php ( 13.70 KB )
/yingpanguazai/ssd/ssd1/www/c.460.net.cn/vendor/topthink/framework/src/think/initializer/Error.php ( 3.31 KB )
/yingpanguazai/ssd/ssd1/www/c.460.net.cn/vendor/topthink/framework/src/think/initializer/RegisterService.php ( 1.33 KB )
/yingpanguazai/ssd/ssd1/www/c.460.net.cn/vendor/services.php ( 0.14 KB )
/yingpanguazai/ssd/ssd1/www/c.460.net.cn/vendor/topthink/framework/src/think/service/PaginatorService.php ( 1.52 KB )
/yingpanguazai/ssd/ssd1/www/c.460.net.cn/vendor/topthink/framework/src/think/service/ValidateService.php ( 0.99 KB )
/yingpanguazai/ssd/ssd1/www/c.460.net.cn/vendor/topthink/framework/src/think/service/ModelService.php ( 2.04 KB )
/yingpanguazai/ssd/ssd1/www/c.460.net.cn/vendor/topthink/think-trace/src/Service.php ( 0.77 KB )
/yingpanguazai/ssd/ssd1/www/c.460.net.cn/vendor/topthink/framework/src/think/Middleware.php ( 6.72 KB )
/yingpanguazai/ssd/ssd1/www/c.460.net.cn/vendor/topthink/framework/src/think/initializer/BootService.php ( 0.77 KB )
/yingpanguazai/ssd/ssd1/www/c.460.net.cn/vendor/topthink/think-orm/src/Paginator.php ( 11.86 KB )
/yingpanguazai/ssd/ssd1/www/c.460.net.cn/vendor/topthink/think-validate/src/Validate.php ( 63.20 KB )
/yingpanguazai/ssd/ssd1/www/c.460.net.cn/vendor/topthink/think-orm/src/Model.php ( 23.55 KB )
/yingpanguazai/ssd/ssd1/www/c.460.net.cn/vendor/topthink/think-orm/src/model/concern/Attribute.php ( 21.05 KB )
/yingpanguazai/ssd/ssd1/www/c.460.net.cn/vendor/topthink/think-orm/src/model/concern/AutoWriteData.php ( 4.21 KB )
/yingpanguazai/ssd/ssd1/www/c.460.net.cn/vendor/topthink/think-orm/src/model/concern/Conversion.php ( 6.44 KB )
/yingpanguazai/ssd/ssd1/www/c.460.net.cn/vendor/topthink/think-orm/src/model/concern/DbConnect.php ( 5.16 KB )
/yingpanguazai/ssd/ssd1/www/c.460.net.cn/vendor/topthink/think-orm/src/model/concern/ModelEvent.php ( 2.33 KB )
/yingpanguazai/ssd/ssd1/www/c.460.net.cn/vendor/topthink/think-orm/src/model/concern/RelationShip.php ( 28.29 KB )
/yingpanguazai/ssd/ssd1/www/c.460.net.cn/vendor/topthink/think-helper/src/contract/Arrayable.php ( 0.09 KB )
/yingpanguazai/ssd/ssd1/www/c.460.net.cn/vendor/topthink/think-helper/src/contract/Jsonable.php ( 0.13 KB )
/yingpanguazai/ssd/ssd1/www/c.460.net.cn/vendor/topthink/think-orm/src/model/contract/Modelable.php ( 0.09 KB )
/yingpanguazai/ssd/ssd1/www/c.460.net.cn/vendor/topthink/framework/src/think/Db.php ( 2.88 KB )
/yingpanguazai/ssd/ssd1/www/c.460.net.cn/vendor/topthink/think-orm/src/DbManager.php ( 8.52 KB )
/yingpanguazai/ssd/ssd1/www/c.460.net.cn/vendor/topthink/framework/src/think/Log.php ( 6.28 KB )
/yingpanguazai/ssd/ssd1/www/c.460.net.cn/vendor/topthink/framework/src/think/Manager.php ( 3.92 KB )
/yingpanguazai/ssd/ssd1/www/c.460.net.cn/vendor/psr/log/src/LoggerTrait.php ( 2.69 KB )
/yingpanguazai/ssd/ssd1/www/c.460.net.cn/vendor/psr/log/src/LoggerInterface.php ( 2.71 KB )
/yingpanguazai/ssd/ssd1/www/c.460.net.cn/vendor/topthink/framework/src/think/Cache.php ( 4.92 KB )
/yingpanguazai/ssd/ssd1/www/c.460.net.cn/vendor/psr/simple-cache/src/CacheInterface.php ( 4.71 KB )
/yingpanguazai/ssd/ssd1/www/c.460.net.cn/vendor/topthink/think-helper/src/helper/Arr.php ( 16.63 KB )
/yingpanguazai/ssd/ssd1/www/c.460.net.cn/vendor/topthink/framework/src/think/cache/driver/File.php ( 7.84 KB )
/yingpanguazai/ssd/ssd1/www/c.460.net.cn/vendor/topthink/framework/src/think/cache/Driver.php ( 9.03 KB )
/yingpanguazai/ssd/ssd1/www/c.460.net.cn/vendor/topthink/framework/src/think/contract/CacheHandlerInterface.php ( 1.99 KB )
/yingpanguazai/ssd/ssd1/www/c.460.net.cn/app/Request.php ( 0.09 KB )
/yingpanguazai/ssd/ssd1/www/c.460.net.cn/vendor/topthink/framework/src/think/Request.php ( 55.78 KB )
/yingpanguazai/ssd/ssd1/www/c.460.net.cn/app/middleware.php ( 0.25 KB )
/yingpanguazai/ssd/ssd1/www/c.460.net.cn/vendor/topthink/framework/src/think/Pipeline.php ( 2.61 KB )
/yingpanguazai/ssd/ssd1/www/c.460.net.cn/vendor/topthink/think-trace/src/TraceDebug.php ( 3.40 KB )
/yingpanguazai/ssd/ssd1/www/c.460.net.cn/vendor/topthink/framework/src/think/middleware/SessionInit.php ( 1.94 KB )
/yingpanguazai/ssd/ssd1/www/c.460.net.cn/vendor/topthink/framework/src/think/Session.php ( 1.80 KB )
/yingpanguazai/ssd/ssd1/www/c.460.net.cn/vendor/topthink/framework/src/think/session/driver/File.php ( 6.27 KB )
/yingpanguazai/ssd/ssd1/www/c.460.net.cn/vendor/topthink/framework/src/think/contract/SessionHandlerInterface.php ( 0.87 KB )
/yingpanguazai/ssd/ssd1/www/c.460.net.cn/vendor/topthink/framework/src/think/session/Store.php ( 7.12 KB )
/yingpanguazai/ssd/ssd1/www/c.460.net.cn/vendor/topthink/framework/src/think/Route.php ( 23.73 KB )
/yingpanguazai/ssd/ssd1/www/c.460.net.cn/vendor/topthink/framework/src/think/route/RuleName.php ( 5.75 KB )
/yingpanguazai/ssd/ssd1/www/c.460.net.cn/vendor/topthink/framework/src/think/route/Domain.php ( 2.53 KB )
/yingpanguazai/ssd/ssd1/www/c.460.net.cn/vendor/topthink/framework/src/think/route/RuleGroup.php ( 22.43 KB )
/yingpanguazai/ssd/ssd1/www/c.460.net.cn/vendor/topthink/framework/src/think/route/Rule.php ( 26.95 KB )
/yingpanguazai/ssd/ssd1/www/c.460.net.cn/vendor/topthink/framework/src/think/route/RuleItem.php ( 9.78 KB )
/yingpanguazai/ssd/ssd1/www/c.460.net.cn/route/app.php ( 1.72 KB )
/yingpanguazai/ssd/ssd1/www/c.460.net.cn/vendor/topthink/framework/src/think/facade/Route.php ( 4.70 KB )
/yingpanguazai/ssd/ssd1/www/c.460.net.cn/vendor/topthink/framework/src/think/route/dispatch/Controller.php ( 4.74 KB )
/yingpanguazai/ssd/ssd1/www/c.460.net.cn/vendor/topthink/framework/src/think/route/Dispatch.php ( 10.44 KB )
/yingpanguazai/ssd/ssd1/www/c.460.net.cn/app/controller/Index.php ( 4.81 KB )
/yingpanguazai/ssd/ssd1/www/c.460.net.cn/app/BaseController.php ( 2.05 KB )
/yingpanguazai/ssd/ssd1/www/c.460.net.cn/vendor/topthink/think-orm/src/facade/Db.php ( 0.93 KB )
/yingpanguazai/ssd/ssd1/www/c.460.net.cn/vendor/topthink/think-orm/src/db/connector/Mysql.php ( 5.44 KB )
/yingpanguazai/ssd/ssd1/www/c.460.net.cn/vendor/topthink/think-orm/src/db/PDOConnection.php ( 52.47 KB )
/yingpanguazai/ssd/ssd1/www/c.460.net.cn/vendor/topthink/think-orm/src/db/Connection.php ( 8.39 KB )
/yingpanguazai/ssd/ssd1/www/c.460.net.cn/vendor/topthink/think-orm/src/db/ConnectionInterface.php ( 4.57 KB )
/yingpanguazai/ssd/ssd1/www/c.460.net.cn/vendor/topthink/think-orm/src/db/builder/Mysql.php ( 16.58 KB )
/yingpanguazai/ssd/ssd1/www/c.460.net.cn/vendor/topthink/think-orm/src/db/Builder.php ( 24.06 KB )
/yingpanguazai/ssd/ssd1/www/c.460.net.cn/vendor/topthink/think-orm/src/db/BaseBuilder.php ( 27.50 KB )
/yingpanguazai/ssd/ssd1/www/c.460.net.cn/vendor/topthink/think-orm/src/db/Query.php ( 15.71 KB )
/yingpanguazai/ssd/ssd1/www/c.460.net.cn/vendor/topthink/think-orm/src/db/BaseQuery.php ( 45.13 KB )
/yingpanguazai/ssd/ssd1/www/c.460.net.cn/vendor/topthink/think-orm/src/db/concern/TimeFieldQuery.php ( 7.43 KB )
/yingpanguazai/ssd/ssd1/www/c.460.net.cn/vendor/topthink/think-orm/src/db/concern/AggregateQuery.php ( 3.26 KB )
/yingpanguazai/ssd/ssd1/www/c.460.net.cn/vendor/topthink/think-orm/src/db/concern/ModelRelationQuery.php ( 20.07 KB )
/yingpanguazai/ssd/ssd1/www/c.460.net.cn/vendor/topthink/think-orm/src/db/concern/ParamsBind.php ( 3.66 KB )
/yingpanguazai/ssd/ssd1/www/c.460.net.cn/vendor/topthink/think-orm/src/db/concern/ResultOperation.php ( 7.01 KB )
/yingpanguazai/ssd/ssd1/www/c.460.net.cn/vendor/topthink/think-orm/src/db/concern/WhereQuery.php ( 19.37 KB )
/yingpanguazai/ssd/ssd1/www/c.460.net.cn/vendor/topthink/think-orm/src/db/concern/JoinAndViewQuery.php ( 7.11 KB )
/yingpanguazai/ssd/ssd1/www/c.460.net.cn/vendor/topthink/think-orm/src/db/concern/TableFieldInfo.php ( 2.63 KB )
/yingpanguazai/ssd/ssd1/www/c.460.net.cn/vendor/topthink/think-orm/src/db/concern/Transaction.php ( 2.77 KB )
/yingpanguazai/ssd/ssd1/www/c.460.net.cn/vendor/topthink/framework/src/think/log/driver/File.php ( 5.96 KB )
/yingpanguazai/ssd/ssd1/www/c.460.net.cn/vendor/topthink/framework/src/think/contract/LogHandlerInterface.php ( 0.86 KB )
/yingpanguazai/ssd/ssd1/www/c.460.net.cn/vendor/topthink/framework/src/think/log/Channel.php ( 3.89 KB )
/yingpanguazai/ssd/ssd1/www/c.460.net.cn/vendor/topthink/framework/src/think/event/LogRecord.php ( 1.02 KB )
/yingpanguazai/ssd/ssd1/www/c.460.net.cn/vendor/topthink/think-helper/src/Collection.php ( 16.47 KB )
/yingpanguazai/ssd/ssd1/www/c.460.net.cn/vendor/topthink/framework/src/think/facade/View.php ( 1.70 KB )
/yingpanguazai/ssd/ssd1/www/c.460.net.cn/vendor/topthink/framework/src/think/View.php ( 4.39 KB )
/yingpanguazai/ssd/ssd1/www/c.460.net.cn/vendor/topthink/framework/src/think/Response.php ( 8.81 KB )
/yingpanguazai/ssd/ssd1/www/c.460.net.cn/vendor/topthink/framework/src/think/response/View.php ( 3.29 KB )
/yingpanguazai/ssd/ssd1/www/c.460.net.cn/vendor/topthink/framework/src/think/Cookie.php ( 6.06 KB )
/yingpanguazai/ssd/ssd1/www/c.460.net.cn/vendor/topthink/think-view/src/Think.php ( 8.38 KB )
/yingpanguazai/ssd/ssd1/www/c.460.net.cn/vendor/topthink/framework/src/think/contract/TemplateHandlerInterface.php ( 1.60 KB )
/yingpanguazai/ssd/ssd1/www/c.460.net.cn/vendor/topthink/think-template/src/Template.php ( 46.61 KB )
/yingpanguazai/ssd/ssd1/www/c.460.net.cn/vendor/topthink/think-template/src/template/driver/File.php ( 2.41 KB )
/yingpanguazai/ssd/ssd1/www/c.460.net.cn/vendor/topthink/think-template/src/template/contract/DriverInterface.php ( 0.86 KB )
/yingpanguazai/ssd/ssd1/www/c.460.net.cn/runtime/temp/a3df6b94aede6ebd0d2926ccdfcd20d5.php ( 11.98 KB )
/yingpanguazai/ssd/ssd1/www/c.460.net.cn/vendor/topthink/think-trace/src/Html.php ( 4.42 KB )
CONNECT:[ UseTime:0.000588s ] mysql:host=127.0.0.1;port=3306;dbname=c460;charset=utf8mb4
SHOW FULL COLUMNS FROM `fenlei` [ RunTime:0.000894s ]
SELECT * FROM `fenlei` WHERE `fid` = 0 [ RunTime:0.000321s ]
SELECT * FROM `fenlei` WHERE `fid` = 63 [ RunTime:0.000316s ]
SHOW FULL COLUMNS FROM `set` [ RunTime:0.000661s ]
SELECT * FROM `set` [ RunTime:0.000246s ]
SHOW FULL COLUMNS FROM `article` [ RunTime:0.000808s ]
SELECT * FROM `article` WHERE `id` = 524944 LIMIT 1 [ RunTime:0.000524s ]
UPDATE `article` SET `lasttime` = 1777123293 WHERE `id` = 524944 [ RunTime:0.005187s ]
SELECT * FROM `fenlei` WHERE `id` = 64 LIMIT 1 [ RunTime:0.000578s ]
SELECT * FROM `article` WHERE `id` < 524944 ORDER BY `id` DESC LIMIT 1 [ RunTime:0.003246s ]
SELECT * FROM `article` WHERE `id` > 524944 ORDER BY `id` ASC LIMIT 1 [ RunTime:0.000906s ]
SELECT * FROM `article` WHERE `id` < 524944 ORDER BY `id` DESC LIMIT 10 [ RunTime:0.004297s ]
SELECT * FROM `article` WHERE `id` < 524944 ORDER BY `id` DESC LIMIT 10,10 [ RunTime:0.006607s ]
SELECT * FROM `article` WHERE `id` < 524944 ORDER BY `id` DESC LIMIT 20,10 [ RunTime:0.020175s ]
0.112788s