当前位置:首页>深圳>深圳|4月18-19日|任职资格体系搭建与胜任力模型实操

深圳|4月18-19日|任职资格体系搭建与胜任力模型实操

  • 2026-04-02 22:36:16
深圳|4月18-19日|任职资格体系搭建与胜任力模型实操
咨询与内训需求、商务业务合作请加微信:bairuipindao

白睿老师在2025年开展全面的OD&TD公开课程培训服务,全国各地HRDerHRerTDerOderBPer们参加了《组织设计与业务流程再造》《人才培养的学习地图工作坊》《电脑实操的全面薪酬体系设计》任职资格体系搭建和岗位胜任力》《组织诊断模型方法与过程实践》这五门课。在这里也非常感谢优秀的小伙伴们在逆风的道路上与白睿老师一起前行,继续成就彼此。

《TD实战:任职资格体系搭建与胜任力模型实操》

北京:2026年3月28-29日(周六日)9:00-16:30
深圳:2026年4月18-19日(周六日)9:00-16:30
上海:2026年5月16-17日(周六日)9:00-16:30

早鸟价:4800元/人,包含午餐、教材

(可根据企业具体需求进行定制开发内训)

扫码咨询公开课报名或定制内训

长按二维码添加课程顾问咨询联系

一家企业的HR从“人事管理”升级到“组织发展”的标志之一,就是任职资格体系的建立。
华为的任职资格体系厉害的地方就在于:把价值创造、价值评价和价值分配形成链接和良性循环。“分赃分得好”,利益得到了均衡,于是华为的这帮人才愿意这么玩命干!任职资格作为华为人力资源的王牌之一,现在几乎成为了每家企业都十分重视的HR的职业技能,那么HR们如何才能学到其中的精髓呢?为了解决这个难题,组织人才管理专家白睿老师精心打造了任职资格体系搭建与胜任力模型》公开课,你将经历导师现场手把手教学,帮助HR快速结合企业实际工作运用任职资格工具。

01

课程详情

课程背景

华为1987年成立,到了1998年员工人数达到9500人,销售收89亿,随着业务增长,员工出现离职潮,尤其是秘书体系,没有向上晋升通道,看不到薪资调整,离职率大幅攀升。同年,华为董事长孙亚芳随政府参访团到英国,将英国的NVQ(国家职业资格)引入华为,内部称之为“任职资格”,并在秘书体系试点。截止2000年,任职资格覆盖全公司各岗位,那一年华为销售收入达220亿人民币。三年时间,任职资格体系帮助华为建立职业发展通道,稳定员工队伍,提升梯队能力。到现在为止,任职资格仍然是华为评价员工的核心制度之一。

课程收益

  • 掌握任职资格体系搭建的基本内容及搭建路径及方法;
  • 掌握基于成功实践的任职资格体系如何搭建的方法步骤、经验与技能;
  • 掌握以任职资格为基础的课程体系评价的方法与实施合适路径;
  • 掌握职位体系设计技术;
  • 掌握任职资格等级标准设计技术;
  • 掌握任职资格等级认证技术,真正实现认证评价的简洁、有效、客观、公正;
  • 了解和理解其它优秀企业任职资格管理实践,提升能力管理水平。
  • 掌握基于任职资格体系的培训课程体系设计技术,构建员工学习地图,系统培养企业人才梯队;
  • 掌握基于企业能力的薪酬宽带设计技术,充分发挥能力薪酬在员工激励中的重要作用。

学员评价

  • 自从多年前接触白睿老师的课程,就一直心怀热爱。这回上了任职资格的课程,感觉是难得的将理论和实践结合的课程。白睿老师先从任职资格构建项目设计上进行一个宏观的指导之后,就开始逐步进行一个模块一个模块的死磕,细致又具体,还把一些规律性的结论变成简单快速的记忆框架,最后又再强调一遍,进行复盘。可见设计的用心和思维的强大。

    ——广东东莞某制造企业 人力资源副部长 蔡女士

  • 白睿老师是一位在组织发展和人才发展领域令人敬仰的大家。之前就读过他的书,不仅能提供清晰的理论和方法,也能从这些体系中提炼实操的脉络和落地工作的肌理。课程也一样,任职资格作为一个经典主题,在白睿老师的讲授下,耳目一新。才发现我自己在之前的操作中还是缺少理论的加持和实践的细节。总之,还需要继续学习,来提升自己。

    ——上海某食品集团公司TD负责人 王蓉

  • 听白睿老师的任职资格与胜任力模型课程,是一种温故知新、拨云见日的感觉。在知识和实操过程中,总会多多少少有一些迷惑。这个时候就需要有人点播和一起交流。这就要感谢白睿老师的讲授和同组的学员们踩坑分享,完全打破了我的盲区,还收获的新的知识。

    ——北京某技术股份有限公司OD经理 张宜媛

  • 我作为一个专业小白来听这门课,最大的感受就是,老师和同学们在手把手教我。我了解了职级、职等、职族、职类,然后是标准设计和认证设计,最有意思的是玩了一个胜任力的建模卡片,这个环节我很喜欢。必须要提的一点,白老师太幽默了,融合了各种技巧和套路。课程结束后,还有一个彩蛋,同组的一个学霸画出了两天课程的思维导图分享给我,简直是膜拜!专业,有趣的课堂,大爱啊!

    ——深圳某智能科技有限公司Amy

  • 课程很专业!两天内容很满,是系统性设计过的,一环套一环,只要跟住白睿老师的讲解和练习,都能掌握。练习题目也非常典型,能够把操作过程中的一些细节问题反映出来,大家都是满满的笔记,感受也是收获满满。

    ——北京某互联网公司TD总监 常女士

课程大纲

第一天

模块一、渊源:为什么人才管理需要建设任职资格体系?

1、任职资格由来和NVQ的标准结构

2、为什么给研发技术中心人员建立任职资格体系?

3、为什么做中高层管理者的任职资格评估?

4、为什么做营销人员的任职资格体系?

5、任职资格管理体系构建过程

6、任职资格管理体系构建路径

案例:华为成功建设任职资格体系启示

模块二、通道:如何设计任职资格职业发展通道

1、如何划分职业分析与职族职类?
2、员工职业发展一般轨迹是什么?
3、职位管理4大模式是什么?
演练:职族职类
4、人力资源资源管理基石是什么?
5、设如何计职位职级对照表?
6、如何建立职业发展通道?
7、相对价值在职级体系的作用
8、如何划分大职级小职等?
演练:职级职等设计

模块三、标准:如何设计任职资格资格各类标准

1、任职资格体系标准开发5步法
2、学历如何运用任职资格标准中?
3、资质证书如何运用到任职资格标准中?
4、培训时数如何运用到任职资格标准中?
5、年资如何运用任职资格标准中?
6、专业经验如何运用任职资格标准中?
7、业绩/绩效运用任职资格标准中?
8、任职资格知识技能四级描述法
9、基于工作场景的行为标准如何设计?
演练:标准设计
第二天
模块四、刻度:胜任力词条编写技术
1、胜任力词条的基本结构
2、胜任力维度、构面的组合
3、敏捷建模操作流程
4、经典模型2类词典
5、构建胜任力素质卡片
演练:卡片建模工作坊
模块五、认证:如何设计任职资格认证
1、初次认证与周期性认证的区别是?
2、什么是任职资格认证的原则
3、如何设计任职资格认证流程?
4、如何对资格标准内容进行评价?
5、如何对能力素质标准内容进行评价?
6、如何对行为标准内容进行评价?
7、如何对知识技能内容进行评价?
8、任职资格认证各模块适用范围
9、任职资格认证管理机构与职责
10、工具:《任职资格认证申请表》
演练:认证设计
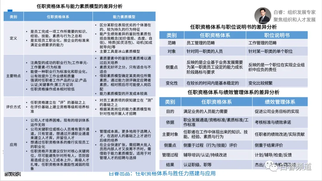
模块六、应用:任职资格在实际中如何应用
1、如何与招聘管理进行接口分析?
2、如何对接员工生涯管理体系?
3、任职资格体系在薪酬激励中的作用
4、宽带薪酬体系为什么无法落地?
演练:任职资格薪酬对接应用
5、构建培训体系与学习地图
6、“分类别、分层级”的培训课程体系设计
7、撰写《任职资格管理制度》

讲师介绍

白睿
组织发展专家
国外大学MBA学位,拥有外资和内资企业管理工作经验和国际和国内咨询背景,对企业的全面经营管理、战略管理、管控模式、组织结构、绩效管理、薪酬激励、人才发展等方面有前瞻性理解和全面的咨询实践。对于如何根据企业的经营战略帮助企业进行组织转型和构建高绩效组织的领域,具有深入的洞察和成功的经验。曾多年游历海外,结交多位来自日本、澳大利亚等国的管理学大师,共同致力于管理史的研究,探求企业发展的过去和未来。 

白睿老师授课风格热情、生动、幽默,深入浅出,能将西方先进的知识体系和管理理念与中国的实际情况有机结合,课程内容具有极强的实用性和实操性。

精通现代企业管理,曾经在国内和国际知名管理咨询公司担任合伙人,先后为多家企业提供过内训及管理咨询服务,涉及领域为战略管理、股权激励、组织发展、绩效管理、薪酬激励等。涉及行业有金融、地产、互联网、互联网金融、IT、制造、连锁、餐饮和旅游地产等。

之后又在国内大型上市公司、金融投资集团任组织发展总监等高级管理岗位。具有百亿级上市集团公司总部的组织发展总监的管理、决策经验。擅长公司顶层战略设计与内外资源的协调重构,在公司内外部结构优化与治理方面拥有丰富的实操管理经验,擅于梳理解决大中型企业子集团/控股公司经营管理过程中遇到的实际问题。经历投后管理、并购人力资源管理、战略澄清、组织再造、业绩评估模型、人才盘点、绩效管理体系等重点项目实施。主导并参与制定企业发展战略。牵头搭建《集团战略纲领》《组织发展手册》《集团制度汇编》《企业文化手册》《流程手册》,并且提供信息支持及战略规划,参与收购、兼并项目,主导集团层面全流程,圆满推动并完成组织发展变革。指导各成员企业完善组织发展职能,创新组织建设理论和工具,保证组织建设工作完全支撑企业战略和业务。对子公司进行业绩评价、组织评估和推行多层次的激励管理。

线下课程《OD组织发展与组织》已经开讲4年,共计72场,近8000人受益,浙江大学单场即1000人进行了学习。

案例升级版课程《22大案例解读组织发展》仅1年时间,受邀33场,遍布北京、上海、深圳、杭州、成都、重庆、沈阳、武汉、南京、西安、厦门、青岛、郑州、温州、银川、贵州、菏泽……等全国各大城市。

线下组织诊断课《5工具+7模式组织诊断实践课》2019年秋季首发,各大传统型头部企业和创新型企业纷纷报名。部分培训客户:阿里、百度、滴滴、美团、华为、小米、OPPO、网易、科大讯飞、猪八戒、学而思、广联达、宜信、哔哩哔哩、贝壳租房、中都物流、36Kr、Disney、诺亚财富、中国智能交通、瑞穗银行(中国)、碧桂园、宝能、东风汽车、威马汽车、广汽蔚来、上汽大众、雷霆游戏、网龙、华润制药、易果生鲜、好太太、广州建筑、中航国际、京东、中南置地、二更网络、厦门路桥、如涵文化、畅读科技、沃尔玛、美联英语、链家、吉利、英语流利说、世纪互联、中融信托、尚德机构、中信书店、汉能、Softbank(中国)、360金融、趣头条、Westpac banking corporate(中国)、招银云创、Paypal、商汤科技……等。

【主讲品牌课程】 

1.   《22大案例解读组织发展》

2.   《5方法+7模式组织诊断实践技能》

3.   《组织设计与业务流程再造》

4.   《八步法引导式组织改革实战》

5.   《OD视角下薪酬体系六模式设计》

6.   《重新定义绩效:组织发展视角体系搭建》

7.   《非人力资源管理者的人力资源管理》

主要著作

【1】《组织诊断》(法制出版社,2021)

【2】《改写人力资源管理——组织发展七项全能》(法制出版社,2019)

【3】《组织发展核能》(法制出版社,2019)

【4】《组织赋能——OD实践者全流程顾问》(法制出版社,2019)

【5】《全面薪酬体系设计新实战》(人民邮电出版社,2021)

【6】《人力资源管理全程实操指南》(法制出版社,2019)

【7】《培训管理全流程实战方案》(法制出版社,2019)

【8】《招聘管理全流程实战方案》(法制出版社,2019)

【9】《薪酬管理全流程实战方案》(法制出版社,2019)

【10】《绩效管理全流程实战方案》(法制出版社,2019)

白睿 老师
组织人才发展专家
【基本信息】
白睿,国外大学MBA学位,拥有外资和内资企业管理工作经验和国际和国内咨询背景,对企业的全面经营管理、战略管理、管控模式、组织结构、绩效管理、薪酬激励、人才发展等方面有前瞻性理解和全面的咨询实践。对于如何根据企业的经营战略帮助企业进行组织转型和构建高绩效组织的领域,具有深入的洞察和成功的经验。曾多年游历海外,结交多位来自日本、澳大利亚等国的管理学大师,共同致力于管理史的研究,探求企业发展的过去和未来。 

【课程风格】

白睿老师授课风格热情、生动、幽默,深入浅出,能将西方先进的知识体系和管理理念与中国的实际情况有机结合,课程内容具有极强的实用性和实操性。

【讲师履历】

精通现代企业管理,曾经在国内和国际知名管理咨询公司担任合伙人,先后为多家企业提供过内训及管理咨询服务,涉及领域为战略管理、股权激励、组织发展、绩效管理、薪酬激励等。涉及行业有金融、地产、互联网、互联网金融、IT、制造、连锁、餐饮和旅游地产等。

之后又在国内大型上市公司、金融投资集团任组织发展总监等高级管理岗位。具有百亿级上市集团公司总部的组织发展总监的管理、决策经验。擅长公司顶层战略设计与内外资源的协调重构,在公司内外部结构优化与治理方面拥有丰富的实操管理经验,擅于梳理解决大中型企业子集团/控股公司经营管理过程中遇到的实际问题。经历投后管理、并购人力资源管理、战略澄清、组织再造、业绩评估模型、人才盘点、绩效管理体系等重点项目实施。主导并参与制定企业发展战略。牵头搭建《集团战略纲领》《组织发展手册》《集团制度汇编》《企业文化手册》《流程手册》,并且提供信息支持及战略规划,参与收购、兼并项目,主导集团层面全流程,圆满推动并完成组织发展变革。指导各成员企业完善组织发展职能,创新组织建设理论和工具,保证组织建设工作完全支撑企业战略和业务。对子公司进行业绩评价、组织评估和推行多层次的激励管理。

【爆款课程】

线下课程《OD组织发展与组织》已经开讲4年,共计72场,近8000人受益,浙江大学单场即1000人进行了学习。

案例升级版课程《22大案例解读组织发展》仅1年时间,受邀33场,遍布北京、上海、深圳、杭州、成都、重庆、沈阳、武汉、南京、西安、厦门、青岛、郑州、温州、银川、贵州、菏泽……等全国各大城市。

线下组织诊断课《5工具+7模式组织诊断实践课》2019年秋季首发,各大传统型头部企业和创新型企业纷纷报名。部分培训客户:阿里、百度、滴滴、美团、华为、小米、OPPO、网易、科大讯飞、猪八戒、学而思、广联达、宜信、哔哩哔哩、贝壳租房、中都物流、36Kr、Disney、诺亚财富、中国智能交通、瑞穗银行(中国)、碧桂园、宝能、东风汽车、威马汽车、广汽蔚来、上汽大众、雷霆游戏、网龙、华润制药、易果生鲜、好太太、广州建筑、中航国际、京东、中南置地、二更网络、厦门路桥、如涵文化、畅读科技、沃尔玛、美联英语、链家、吉利、英语流利说、世纪互联、中融信托、尚德机构、中信书店、汉能、Softbank(中国)、360金融、趣头条、Westpac banking corporate(中国)、招银云创、Paypal、商汤科技……等。

【主讲课程】 

1. 《OD组织发展与组织设计方略》
2. 《5方法+7模式组织诊断实践技能》
3. 《组织设计与业务流程再造》
4. 《八步法引导式组织改革实战》
5. 《岗位胜任力模型与任职资格体系》
6. 《战略共创与战略管理技能修炼》
7. 《从人才标准到学习地图的设计》
8. 《企业组织能力提升与人才发展》
9. 《全面薪酬体系设计》
10. 《业务管理者的组织人才管理提升》

《TD实战:任职资格体系搭建与胜任力模型实操》

北京:2026328-29(周六日)9:00-16:30

深圳:2026418-19(周六日)9:00-16:30

上海:20265月16-17(周六日)9:00-16:30

早鸟价:4800元/人,包含午餐、教材

(可根据企业具体需求进行定制开发内训)

长按识别二维码扫码添加顾问报名

最新文章

随机文章

基本 文件 流程 错误 SQL 调试
  1. 请求信息 : 2026-04-27 04:55:38 HTTP/2.0 GET : https://c.460.net.cn/a/524263.html
  2. 运行时间 : 0.084441s [ 吞吐率:11.84req/s ] 内存消耗:4,513.61kb 文件加载:140
  3. 缓存信息 : 0 reads,0 writes
  4. 会话信息 : SESSION_ID=e77aa8e3a8b00ce809304d9b972244e3
  1. /yingpanguazai/ssd/ssd1/www/c.460.net.cn/public/index.php ( 0.79 KB )
  2. /yingpanguazai/ssd/ssd1/www/c.460.net.cn/vendor/autoload.php ( 0.17 KB )
  3. /yingpanguazai/ssd/ssd1/www/c.460.net.cn/vendor/composer/autoload_real.php ( 2.49 KB )
  4. /yingpanguazai/ssd/ssd1/www/c.460.net.cn/vendor/composer/platform_check.php ( 0.90 KB )
  5. /yingpanguazai/ssd/ssd1/www/c.460.net.cn/vendor/composer/ClassLoader.php ( 14.03 KB )
  6. /yingpanguazai/ssd/ssd1/www/c.460.net.cn/vendor/composer/autoload_static.php ( 4.90 KB )
  7. /yingpanguazai/ssd/ssd1/www/c.460.net.cn/vendor/topthink/think-helper/src/helper.php ( 8.34 KB )
  8. /yingpanguazai/ssd/ssd1/www/c.460.net.cn/vendor/topthink/think-validate/src/helper.php ( 2.19 KB )
  9. /yingpanguazai/ssd/ssd1/www/c.460.net.cn/vendor/topthink/think-orm/src/helper.php ( 1.47 KB )
  10. /yingpanguazai/ssd/ssd1/www/c.460.net.cn/vendor/topthink/think-orm/stubs/load_stubs.php ( 0.16 KB )
  11. /yingpanguazai/ssd/ssd1/www/c.460.net.cn/vendor/topthink/framework/src/think/Exception.php ( 1.69 KB )
  12. /yingpanguazai/ssd/ssd1/www/c.460.net.cn/vendor/topthink/think-container/src/Facade.php ( 2.71 KB )
  13. /yingpanguazai/ssd/ssd1/www/c.460.net.cn/vendor/symfony/deprecation-contracts/function.php ( 0.99 KB )
  14. /yingpanguazai/ssd/ssd1/www/c.460.net.cn/vendor/symfony/polyfill-mbstring/bootstrap.php ( 8.26 KB )
  15. /yingpanguazai/ssd/ssd1/www/c.460.net.cn/vendor/symfony/polyfill-mbstring/bootstrap80.php ( 9.78 KB )
  16. /yingpanguazai/ssd/ssd1/www/c.460.net.cn/vendor/symfony/var-dumper/Resources/functions/dump.php ( 1.49 KB )
  17. /yingpanguazai/ssd/ssd1/www/c.460.net.cn/vendor/topthink/think-dumper/src/helper.php ( 0.18 KB )
  18. /yingpanguazai/ssd/ssd1/www/c.460.net.cn/vendor/symfony/var-dumper/VarDumper.php ( 4.30 KB )
  19. /yingpanguazai/ssd/ssd1/www/c.460.net.cn/vendor/topthink/framework/src/think/App.php ( 15.30 KB )
  20. /yingpanguazai/ssd/ssd1/www/c.460.net.cn/vendor/topthink/think-container/src/Container.php ( 15.76 KB )
  21. /yingpanguazai/ssd/ssd1/www/c.460.net.cn/vendor/psr/container/src/ContainerInterface.php ( 1.02 KB )
  22. /yingpanguazai/ssd/ssd1/www/c.460.net.cn/app/provider.php ( 0.19 KB )
  23. /yingpanguazai/ssd/ssd1/www/c.460.net.cn/vendor/topthink/framework/src/think/Http.php ( 6.04 KB )
  24. /yingpanguazai/ssd/ssd1/www/c.460.net.cn/vendor/topthink/think-helper/src/helper/Str.php ( 7.29 KB )
  25. /yingpanguazai/ssd/ssd1/www/c.460.net.cn/vendor/topthink/framework/src/think/Env.php ( 4.68 KB )
  26. /yingpanguazai/ssd/ssd1/www/c.460.net.cn/app/common.php ( 0.03 KB )
  27. /yingpanguazai/ssd/ssd1/www/c.460.net.cn/vendor/topthink/framework/src/helper.php ( 18.78 KB )
  28. /yingpanguazai/ssd/ssd1/www/c.460.net.cn/vendor/topthink/framework/src/think/Config.php ( 5.54 KB )
  29. /yingpanguazai/ssd/ssd1/www/c.460.net.cn/config/app.php ( 0.95 KB )
  30. /yingpanguazai/ssd/ssd1/www/c.460.net.cn/config/cache.php ( 0.78 KB )
  31. /yingpanguazai/ssd/ssd1/www/c.460.net.cn/config/console.php ( 0.23 KB )
  32. /yingpanguazai/ssd/ssd1/www/c.460.net.cn/config/cookie.php ( 0.56 KB )
  33. /yingpanguazai/ssd/ssd1/www/c.460.net.cn/config/database.php ( 2.47 KB )
  34. /yingpanguazai/ssd/ssd1/www/c.460.net.cn/vendor/topthink/framework/src/think/facade/Env.php ( 1.67 KB )
  35. /yingpanguazai/ssd/ssd1/www/c.460.net.cn/config/filesystem.php ( 0.61 KB )
  36. /yingpanguazai/ssd/ssd1/www/c.460.net.cn/config/lang.php ( 0.91 KB )
  37. /yingpanguazai/ssd/ssd1/www/c.460.net.cn/config/log.php ( 1.35 KB )
  38. /yingpanguazai/ssd/ssd1/www/c.460.net.cn/config/middleware.php ( 0.19 KB )
  39. /yingpanguazai/ssd/ssd1/www/c.460.net.cn/config/route.php ( 1.89 KB )
  40. /yingpanguazai/ssd/ssd1/www/c.460.net.cn/config/session.php ( 0.57 KB )
  41. /yingpanguazai/ssd/ssd1/www/c.460.net.cn/config/trace.php ( 0.34 KB )
  42. /yingpanguazai/ssd/ssd1/www/c.460.net.cn/config/view.php ( 0.82 KB )
  43. /yingpanguazai/ssd/ssd1/www/c.460.net.cn/app/event.php ( 0.25 KB )
  44. /yingpanguazai/ssd/ssd1/www/c.460.net.cn/vendor/topthink/framework/src/think/Event.php ( 7.67 KB )
  45. /yingpanguazai/ssd/ssd1/www/c.460.net.cn/app/service.php ( 0.13 KB )
  46. /yingpanguazai/ssd/ssd1/www/c.460.net.cn/app/AppService.php ( 0.26 KB )
  47. /yingpanguazai/ssd/ssd1/www/c.460.net.cn/vendor/topthink/framework/src/think/Service.php ( 1.64 KB )
  48. /yingpanguazai/ssd/ssd1/www/c.460.net.cn/vendor/topthink/framework/src/think/Lang.php ( 7.35 KB )
  49. /yingpanguazai/ssd/ssd1/www/c.460.net.cn/vendor/topthink/framework/src/lang/zh-cn.php ( 13.70 KB )
  50. /yingpanguazai/ssd/ssd1/www/c.460.net.cn/vendor/topthink/framework/src/think/initializer/Error.php ( 3.31 KB )
  51. /yingpanguazai/ssd/ssd1/www/c.460.net.cn/vendor/topthink/framework/src/think/initializer/RegisterService.php ( 1.33 KB )
  52. /yingpanguazai/ssd/ssd1/www/c.460.net.cn/vendor/services.php ( 0.14 KB )
  53. /yingpanguazai/ssd/ssd1/www/c.460.net.cn/vendor/topthink/framework/src/think/service/PaginatorService.php ( 1.52 KB )
  54. /yingpanguazai/ssd/ssd1/www/c.460.net.cn/vendor/topthink/framework/src/think/service/ValidateService.php ( 0.99 KB )
  55. /yingpanguazai/ssd/ssd1/www/c.460.net.cn/vendor/topthink/framework/src/think/service/ModelService.php ( 2.04 KB )
  56. /yingpanguazai/ssd/ssd1/www/c.460.net.cn/vendor/topthink/think-trace/src/Service.php ( 0.77 KB )
  57. /yingpanguazai/ssd/ssd1/www/c.460.net.cn/vendor/topthink/framework/src/think/Middleware.php ( 6.72 KB )
  58. /yingpanguazai/ssd/ssd1/www/c.460.net.cn/vendor/topthink/framework/src/think/initializer/BootService.php ( 0.77 KB )
  59. /yingpanguazai/ssd/ssd1/www/c.460.net.cn/vendor/topthink/think-orm/src/Paginator.php ( 11.86 KB )
  60. /yingpanguazai/ssd/ssd1/www/c.460.net.cn/vendor/topthink/think-validate/src/Validate.php ( 63.20 KB )
  61. /yingpanguazai/ssd/ssd1/www/c.460.net.cn/vendor/topthink/think-orm/src/Model.php ( 23.55 KB )
  62. /yingpanguazai/ssd/ssd1/www/c.460.net.cn/vendor/topthink/think-orm/src/model/concern/Attribute.php ( 21.05 KB )
  63. /yingpanguazai/ssd/ssd1/www/c.460.net.cn/vendor/topthink/think-orm/src/model/concern/AutoWriteData.php ( 4.21 KB )
  64. /yingpanguazai/ssd/ssd1/www/c.460.net.cn/vendor/topthink/think-orm/src/model/concern/Conversion.php ( 6.44 KB )
  65. /yingpanguazai/ssd/ssd1/www/c.460.net.cn/vendor/topthink/think-orm/src/model/concern/DbConnect.php ( 5.16 KB )
  66. /yingpanguazai/ssd/ssd1/www/c.460.net.cn/vendor/topthink/think-orm/src/model/concern/ModelEvent.php ( 2.33 KB )
  67. /yingpanguazai/ssd/ssd1/www/c.460.net.cn/vendor/topthink/think-orm/src/model/concern/RelationShip.php ( 28.29 KB )
  68. /yingpanguazai/ssd/ssd1/www/c.460.net.cn/vendor/topthink/think-helper/src/contract/Arrayable.php ( 0.09 KB )
  69. /yingpanguazai/ssd/ssd1/www/c.460.net.cn/vendor/topthink/think-helper/src/contract/Jsonable.php ( 0.13 KB )
  70. /yingpanguazai/ssd/ssd1/www/c.460.net.cn/vendor/topthink/think-orm/src/model/contract/Modelable.php ( 0.09 KB )
  71. /yingpanguazai/ssd/ssd1/www/c.460.net.cn/vendor/topthink/framework/src/think/Db.php ( 2.88 KB )
  72. /yingpanguazai/ssd/ssd1/www/c.460.net.cn/vendor/topthink/think-orm/src/DbManager.php ( 8.52 KB )
  73. /yingpanguazai/ssd/ssd1/www/c.460.net.cn/vendor/topthink/framework/src/think/Log.php ( 6.28 KB )
  74. /yingpanguazai/ssd/ssd1/www/c.460.net.cn/vendor/topthink/framework/src/think/Manager.php ( 3.92 KB )
  75. /yingpanguazai/ssd/ssd1/www/c.460.net.cn/vendor/psr/log/src/LoggerTrait.php ( 2.69 KB )
  76. /yingpanguazai/ssd/ssd1/www/c.460.net.cn/vendor/psr/log/src/LoggerInterface.php ( 2.71 KB )
  77. /yingpanguazai/ssd/ssd1/www/c.460.net.cn/vendor/topthink/framework/src/think/Cache.php ( 4.92 KB )
  78. /yingpanguazai/ssd/ssd1/www/c.460.net.cn/vendor/psr/simple-cache/src/CacheInterface.php ( 4.71 KB )
  79. /yingpanguazai/ssd/ssd1/www/c.460.net.cn/vendor/topthink/think-helper/src/helper/Arr.php ( 16.63 KB )
  80. /yingpanguazai/ssd/ssd1/www/c.460.net.cn/vendor/topthink/framework/src/think/cache/driver/File.php ( 7.84 KB )
  81. /yingpanguazai/ssd/ssd1/www/c.460.net.cn/vendor/topthink/framework/src/think/cache/Driver.php ( 9.03 KB )
  82. /yingpanguazai/ssd/ssd1/www/c.460.net.cn/vendor/topthink/framework/src/think/contract/CacheHandlerInterface.php ( 1.99 KB )
  83. /yingpanguazai/ssd/ssd1/www/c.460.net.cn/app/Request.php ( 0.09 KB )
  84. /yingpanguazai/ssd/ssd1/www/c.460.net.cn/vendor/topthink/framework/src/think/Request.php ( 55.78 KB )
  85. /yingpanguazai/ssd/ssd1/www/c.460.net.cn/app/middleware.php ( 0.25 KB )
  86. /yingpanguazai/ssd/ssd1/www/c.460.net.cn/vendor/topthink/framework/src/think/Pipeline.php ( 2.61 KB )
  87. /yingpanguazai/ssd/ssd1/www/c.460.net.cn/vendor/topthink/think-trace/src/TraceDebug.php ( 3.40 KB )
  88. /yingpanguazai/ssd/ssd1/www/c.460.net.cn/vendor/topthink/framework/src/think/middleware/SessionInit.php ( 1.94 KB )
  89. /yingpanguazai/ssd/ssd1/www/c.460.net.cn/vendor/topthink/framework/src/think/Session.php ( 1.80 KB )
  90. /yingpanguazai/ssd/ssd1/www/c.460.net.cn/vendor/topthink/framework/src/think/session/driver/File.php ( 6.27 KB )
  91. /yingpanguazai/ssd/ssd1/www/c.460.net.cn/vendor/topthink/framework/src/think/contract/SessionHandlerInterface.php ( 0.87 KB )
  92. /yingpanguazai/ssd/ssd1/www/c.460.net.cn/vendor/topthink/framework/src/think/session/Store.php ( 7.12 KB )
  93. /yingpanguazai/ssd/ssd1/www/c.460.net.cn/vendor/topthink/framework/src/think/Route.php ( 23.73 KB )
  94. /yingpanguazai/ssd/ssd1/www/c.460.net.cn/vendor/topthink/framework/src/think/route/RuleName.php ( 5.75 KB )
  95. /yingpanguazai/ssd/ssd1/www/c.460.net.cn/vendor/topthink/framework/src/think/route/Domain.php ( 2.53 KB )
  96. /yingpanguazai/ssd/ssd1/www/c.460.net.cn/vendor/topthink/framework/src/think/route/RuleGroup.php ( 22.43 KB )
  97. /yingpanguazai/ssd/ssd1/www/c.460.net.cn/vendor/topthink/framework/src/think/route/Rule.php ( 26.95 KB )
  98. /yingpanguazai/ssd/ssd1/www/c.460.net.cn/vendor/topthink/framework/src/think/route/RuleItem.php ( 9.78 KB )
  99. /yingpanguazai/ssd/ssd1/www/c.460.net.cn/route/app.php ( 1.72 KB )
  100. /yingpanguazai/ssd/ssd1/www/c.460.net.cn/vendor/topthink/framework/src/think/facade/Route.php ( 4.70 KB )
  101. /yingpanguazai/ssd/ssd1/www/c.460.net.cn/vendor/topthink/framework/src/think/route/dispatch/Controller.php ( 4.74 KB )
  102. /yingpanguazai/ssd/ssd1/www/c.460.net.cn/vendor/topthink/framework/src/think/route/Dispatch.php ( 10.44 KB )
  103. /yingpanguazai/ssd/ssd1/www/c.460.net.cn/app/controller/Index.php ( 4.81 KB )
  104. /yingpanguazai/ssd/ssd1/www/c.460.net.cn/app/BaseController.php ( 2.05 KB )
  105. /yingpanguazai/ssd/ssd1/www/c.460.net.cn/vendor/topthink/think-orm/src/facade/Db.php ( 0.93 KB )
  106. /yingpanguazai/ssd/ssd1/www/c.460.net.cn/vendor/topthink/think-orm/src/db/connector/Mysql.php ( 5.44 KB )
  107. /yingpanguazai/ssd/ssd1/www/c.460.net.cn/vendor/topthink/think-orm/src/db/PDOConnection.php ( 52.47 KB )
  108. /yingpanguazai/ssd/ssd1/www/c.460.net.cn/vendor/topthink/think-orm/src/db/Connection.php ( 8.39 KB )
  109. /yingpanguazai/ssd/ssd1/www/c.460.net.cn/vendor/topthink/think-orm/src/db/ConnectionInterface.php ( 4.57 KB )
  110. /yingpanguazai/ssd/ssd1/www/c.460.net.cn/vendor/topthink/think-orm/src/db/builder/Mysql.php ( 16.58 KB )
  111. /yingpanguazai/ssd/ssd1/www/c.460.net.cn/vendor/topthink/think-orm/src/db/Builder.php ( 24.06 KB )
  112. /yingpanguazai/ssd/ssd1/www/c.460.net.cn/vendor/topthink/think-orm/src/db/BaseBuilder.php ( 27.50 KB )
  113. /yingpanguazai/ssd/ssd1/www/c.460.net.cn/vendor/topthink/think-orm/src/db/Query.php ( 15.71 KB )
  114. /yingpanguazai/ssd/ssd1/www/c.460.net.cn/vendor/topthink/think-orm/src/db/BaseQuery.php ( 45.13 KB )
  115. /yingpanguazai/ssd/ssd1/www/c.460.net.cn/vendor/topthink/think-orm/src/db/concern/TimeFieldQuery.php ( 7.43 KB )
  116. /yingpanguazai/ssd/ssd1/www/c.460.net.cn/vendor/topthink/think-orm/src/db/concern/AggregateQuery.php ( 3.26 KB )
  117. /yingpanguazai/ssd/ssd1/www/c.460.net.cn/vendor/topthink/think-orm/src/db/concern/ModelRelationQuery.php ( 20.07 KB )
  118. /yingpanguazai/ssd/ssd1/www/c.460.net.cn/vendor/topthink/think-orm/src/db/concern/ParamsBind.php ( 3.66 KB )
  119. /yingpanguazai/ssd/ssd1/www/c.460.net.cn/vendor/topthink/think-orm/src/db/concern/ResultOperation.php ( 7.01 KB )
  120. /yingpanguazai/ssd/ssd1/www/c.460.net.cn/vendor/topthink/think-orm/src/db/concern/WhereQuery.php ( 19.37 KB )
  121. /yingpanguazai/ssd/ssd1/www/c.460.net.cn/vendor/topthink/think-orm/src/db/concern/JoinAndViewQuery.php ( 7.11 KB )
  122. /yingpanguazai/ssd/ssd1/www/c.460.net.cn/vendor/topthink/think-orm/src/db/concern/TableFieldInfo.php ( 2.63 KB )
  123. /yingpanguazai/ssd/ssd1/www/c.460.net.cn/vendor/topthink/think-orm/src/db/concern/Transaction.php ( 2.77 KB )
  124. /yingpanguazai/ssd/ssd1/www/c.460.net.cn/vendor/topthink/framework/src/think/log/driver/File.php ( 5.96 KB )
  125. /yingpanguazai/ssd/ssd1/www/c.460.net.cn/vendor/topthink/framework/src/think/contract/LogHandlerInterface.php ( 0.86 KB )
  126. /yingpanguazai/ssd/ssd1/www/c.460.net.cn/vendor/topthink/framework/src/think/log/Channel.php ( 3.89 KB )
  127. /yingpanguazai/ssd/ssd1/www/c.460.net.cn/vendor/topthink/framework/src/think/event/LogRecord.php ( 1.02 KB )
  128. /yingpanguazai/ssd/ssd1/www/c.460.net.cn/vendor/topthink/think-helper/src/Collection.php ( 16.47 KB )
  129. /yingpanguazai/ssd/ssd1/www/c.460.net.cn/vendor/topthink/framework/src/think/facade/View.php ( 1.70 KB )
  130. /yingpanguazai/ssd/ssd1/www/c.460.net.cn/vendor/topthink/framework/src/think/View.php ( 4.39 KB )
  131. /yingpanguazai/ssd/ssd1/www/c.460.net.cn/vendor/topthink/framework/src/think/Response.php ( 8.81 KB )
  132. /yingpanguazai/ssd/ssd1/www/c.460.net.cn/vendor/topthink/framework/src/think/response/View.php ( 3.29 KB )
  133. /yingpanguazai/ssd/ssd1/www/c.460.net.cn/vendor/topthink/framework/src/think/Cookie.php ( 6.06 KB )
  134. /yingpanguazai/ssd/ssd1/www/c.460.net.cn/vendor/topthink/think-view/src/Think.php ( 8.38 KB )
  135. /yingpanguazai/ssd/ssd1/www/c.460.net.cn/vendor/topthink/framework/src/think/contract/TemplateHandlerInterface.php ( 1.60 KB )
  136. /yingpanguazai/ssd/ssd1/www/c.460.net.cn/vendor/topthink/think-template/src/Template.php ( 46.61 KB )
  137. /yingpanguazai/ssd/ssd1/www/c.460.net.cn/vendor/topthink/think-template/src/template/driver/File.php ( 2.41 KB )
  138. /yingpanguazai/ssd/ssd1/www/c.460.net.cn/vendor/topthink/think-template/src/template/contract/DriverInterface.php ( 0.86 KB )
  139. /yingpanguazai/ssd/ssd1/www/c.460.net.cn/runtime/temp/a3df6b94aede6ebd0d2926ccdfcd20d5.php ( 11.98 KB )
  140. /yingpanguazai/ssd/ssd1/www/c.460.net.cn/vendor/topthink/think-trace/src/Html.php ( 4.42 KB )
  1. CONNECT:[ UseTime:0.000441s ] mysql:host=127.0.0.1;port=3306;dbname=c460;charset=utf8mb4
  2. SHOW FULL COLUMNS FROM `fenlei` [ RunTime:0.000642s ]
  3. SELECT * FROM `fenlei` WHERE `fid` = 0 [ RunTime:0.000339s ]
  4. SELECT * FROM `fenlei` WHERE `fid` = 63 [ RunTime:0.000265s ]
  5. SHOW FULL COLUMNS FROM `set` [ RunTime:0.000522s ]
  6. SELECT * FROM `set` [ RunTime:0.000214s ]
  7. SHOW FULL COLUMNS FROM `article` [ RunTime:0.000506s ]
  8. SELECT * FROM `article` WHERE `id` = 524263 LIMIT 1 [ RunTime:0.002454s ]
  9. UPDATE `article` SET `lasttime` = 1777236938 WHERE `id` = 524263 [ RunTime:0.001067s ]
  10. SELECT * FROM `fenlei` WHERE `id` = 64 LIMIT 1 [ RunTime:0.000231s ]
  11. SELECT * FROM `article` WHERE `id` < 524263 ORDER BY `id` DESC LIMIT 1 [ RunTime:0.000388s ]
  12. SELECT * FROM `article` WHERE `id` > 524263 ORDER BY `id` ASC LIMIT 1 [ RunTime:0.000414s ]
  13. SELECT * FROM `article` WHERE `id` < 524263 ORDER BY `id` DESC LIMIT 10 [ RunTime:0.001983s ]
  14. SELECT * FROM `article` WHERE `id` < 524263 ORDER BY `id` DESC LIMIT 10,10 [ RunTime:0.005074s ]
  15. SELECT * FROM `article` WHERE `id` < 524263 ORDER BY `id` DESC LIMIT 20,10 [ RunTime:0.003782s ]
0.086209s