(点击页面左下角阅读原文,直达文献页面)
一、中文标题
结合代谢糖工程与点击化学的细菌纤维素生物正交功能化(Bio-orthogonal functionalization of bacterial cellulose combining metabolic glycoengineering and click chemistry)
发表单位:上海科技大学、中国科学院深圳先进技术研究院合成生物学研究所、海军军医大学长征医院等。
通讯作者:Bolin An、Tianwen Ye、Yijun Zheng、Chao Zhong(钟超)
如何在不破坏细菌纤维素(BC)固有优良性能(如机械强度、生物相容性)的前提下,开发一种通用、温和、高效的功能化策略,将多种生物活性分子(如抗菌剂、细胞黏附肽、酶等)共价接枝到BC上,以拓展其在生物医学(如慢性伤口敷料)等领域的应用?
时间:2026年2月
链接:https://doi.org/10.1038/s41467-026-69130-8

细菌纤维素(BC)虽具优良生物相容性与机械强度,但缺乏生物活性。本研究开发了一种结合代谢糖工程与点击化学的策略:通过发酵过程将叠氮修饰的单糖(GlcNAz)原位掺入BC,生成带有叠氮基团的BC(GlcNAz-BC)。随后,在温和水相条件下,通过铜催化或应变促进的叠氮-炔环加成反应(CuAAC/SPAAC),将带有炔基的功能分子(如抗菌卟啉、RGD肽、重组蛋白)共价接枝。作为概念验证,我们将葡萄糖氧化酶(GOx)与超氧化物歧化酶(SOD)的级联催化体系固定在叠氮化BC上,构建了一种可同时应对高血糖与氧化应激的多功能伤口敷料。在糖尿病(db/db)小鼠模型中,该敷料在14天内使伤口闭合率达92.12%,显著优于对照组。本策略为BC的功能化提供了一个模块化、可扩展且生物正交的平台。

图 1 图文摘要
细菌纤维素(BC)由醋酸杆菌科微生物合成,具有高纯度、优异的机械性能、良好的生物相容性及三维纳米纤维网络结构,在组织工程、柔性电子和生物材料等领域展现出巨大潜力。然而,天然BC缺乏诸如抗菌、抗炎、抗氧化或细胞黏附等生物活性,限制了其在高端生物医学应用(如智能伤口敷料、组织再生支架)中的直接使用。
目前BC功能化主要依赖物理吸附或化学接枝。物理吸附简单温和,但功能分子易浸出,作用不持久;传统的化学接枝往往需要苛刻条件(强酸、有毒溶剂)来活化BC的羟基,可能导致材料降解、性能破坏及生物相容性下降。此外,BC致密的氢键网络使其难溶于常见溶剂,也给均一、高效的化学修饰带来挑战。
近年来,代谢糖工程为BC的原位功能化提供了新思路。该策略通过向产纤维素菌喂养带有非天然化学基团(如荧光基团、抗菌剂)的单糖类似物,使其在BC生物合成过程中直接嵌入多糖链,实现“内置”功能。然而,该方法仍面临挑战:单糖衍生物的化学合成步骤繁琐、产率低;类似物可能抑制细菌生长或降低BC产量;每种衍生物的生物相容性与功能性需个案评估,通用性差。
为克服这些局限,本研究提出将代谢糖工程与点击化学相结合的策略。点击化学(特别是叠氮-炔环加成反应)具有反应条件温和、效率高、生物正交性好等优点。通过代谢途径将“点击化学手柄”(如叠氮基团)引入BC,再利用点击反应接枝各类功能分子,有望在保持BC本体性能的同时,实现其功能的高度定制化与多样化集成。
研究合成了叠氮修饰的N-乙酰葡糖胺类似物(GlcNAz),并将其与葡萄糖共同喂养至产纤维素菌Komagataeibacter rhaeticus的发酵体系中。通过铜催化叠氮-炔环加成反应(CuAAC) 与荧光炔烃探针(VA)反应,证实了GlcNAz被成功代谢并入BC骨架,形成了带有反应性叠氮基团的GlcNAz-BC。荧光强度比较显示,其叠氮掺入效率优于之前报道的2-叠氮-2-脱氧-D-葡萄糖(deO)。分子模拟表明,GlcNAz中的叠氮基空间伸展更充分(7.43 Å),更利于点击反应。
优化实验表明,1 mM GlcNAz为最佳喂养浓度,能在不影响BC产量和厚度的前提下实现叠氮基团的有效掺入。扫描电镜(SEM)显示GlcNAz-BC孔径略小,可能源于叠氮基团增强的分子间作用力。傅里叶变换红外光谱(FTIR)在1540.6 cm⁻¹和1647.7 cm⁻¹处出现酰胺特征峰,证实了GlcNAz的掺入。力学测试表明GlcNAz-BC的杨氏模量与天然BC相当,但疲劳应变提高了120%。热重分析、生物降解实验和细胞相容性测试均表明,功能化未损害BC的热稳定性、可降解性和生物相容性。该策略在K. xylinus和K. sucrofermentans等其他菌株中也同样有效,展示了其菌株普适性。

图2 设计与表征
研究展示了利用GlcNAz-BC平台共价接枝三类功能分子的能力:
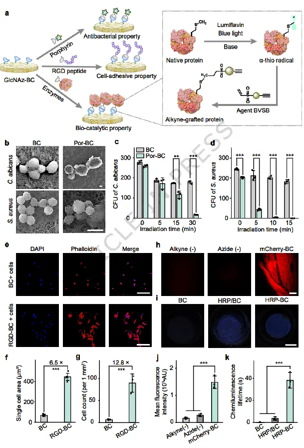
小分子功能化(抗菌):通过CuAAC将炔基修饰的光敏抗菌卟啉(Zn-Epor-PS)接枝到BC上,得到Por-BC。在白光照射下,Por-BC对白色念珠菌和金黄色葡萄球菌表现出强效杀灭作用(30分钟内减少>90%,10分钟内对S. aureus减少>99%)。
肽功能化(细胞黏附):将炔基化的RGD肽接枝到GlcNAz-BC上,得到RGD-BC。与天然BC相比,RGD-BC能显著促进L929成纤维细胞的铺展(细胞铺展面积增加6.5倍)和黏附(活细胞数量增加12.8倍)。使用无铜的应变促进叠氮-炔环加成(SPAAC)也取得了类似效果。
蛋白质功能化(荧光与酶活性):为解决蛋白质缺乏天然炔基的问题,采用了一种蛋氨酸残基选择性烷基化策略,使用BVSB试剂在温和光照条件下为蛋白质(如mCherry、辣根过氧化物酶HRP)引入炔基。随后通过点击化学将炔基化蛋白共价接枝到GlcNAz-BC上。成功制备了荧光蛋白mCherry-BC和酶HRP-BC,后者在鲁米诺化学发光实验中表现出比物理吸附HRP更稳定、更持久的酶活性。

图3 功能化组装
针对糖尿病伤口环境中高血糖和氧化应激两大核心难题,研究将葡萄糖氧化酶(GOx)和超氧化物歧化酶(SOD)级联体系共价接枝到GlcNAz-BC上,制备了GOx/SOD-BC双功能敷料。
体外功能验证:GOx/SOD-BC能有效消耗葡萄糖并清除活性氧(ROS)。与物理吸附酶的对照组相比,点击化学共价固定的酶在充分洗涤后仍保持高活性,表明结合牢固。DPPH自由基清除实验和细胞水平ROS检测均证实了其优异的抗氧化能力。材料表现出良好的细胞相容性、血液相容性(溶血率<5%)和极低的内毒素水平(<0.1 EU/mL),符合生物材料安全标准。
体内疗效评估:在db/db糖尿病小鼠全层皮肤缺损模型中,GOx/SOD-BC敷料展现出最佳的治疗效果。至第14天,伤口闭合率达到92.12%,显著优于纯BC组(77.05%)、纱布组(59.93%)和未处理组(44.78%)。组织学分析(H&E和Masson染色)显示,GOx/SOD-BC组伤口上皮化更完整、真皮层更厚、胶原纤维排列更有序、新生血管更丰富。免疫荧光分析表明,该敷料能下调促炎因子(TNF-α, IL-6),上调抗炎因子IL-4,有效调节伤口微环境。21天皮下植入实验证实了其良好的体内生物安全性。

图4 体外测试

图5 体内测试
本研究成功开发了一种代谢糖工程与点击化学相结合的通用平台,实现了细菌纤维素(BC)高效、温和、模块化的生物正交功能化。其核心创新在于利用细菌代谢将叠氮基团“内源性地”植入BC网络,从而避免了传统化学改性的苛刻条件,最大程度保留了BC的固有优异性能。该平台展示了出色的功能扩展性,成功赋予了BC抗菌、细胞黏附、酶催化等多种生物活性。特别是构建的GOx/SOD-BC双酶敷料,在复杂的糖尿病伤口环境中展现了协同治疗潜力,为开发新一代智能伤口敷料提供了新思路。未来研究可致力于提高叠氮掺入效率的定量控制、拓展更多样化的“可点击”功能分子库,并探索该平台在生物传感、生物催化等更广泛领域的应用。