
深圳中学创办于1974年,至今已有77年历史,秉持着建设中国特色世界一流高中的目标,创造出很多个第一,可以说是深圳教育的窗口和文化名片。
1983年6月被评为深圳市唯一省重点中学,2017年提出“建设中国特色世界一流高中”办学目标,2020年泥岗新校区建成并投入使用,新校区风格借鉴著名学府建筑设计,校园环境优美,硬件设施一流。
学校校长
朱华伟:
深圳中学校长(2016年12月—现在),华中科技大学教育学博士,二级教授、博士生导师,特级教师,国务院政府特殊津贴专家,
全国优秀教育工作者,全国五一劳动奖章获得者,深圳市政协常委、科教卫委员会副主任,美国加利福尼亚州立大学高级访问学者。
交通方式
●新校区:(泥岗校区)
罗湖区泥岗西路1068号
地铁 9号线泥岗站 A口步行约302米
地铁 7号线八卦岭站 D口步行约680米
●老校区:(晒布校区)
罗湖区人民北路深中街18号
地铁 3号线晒布站 D1口步行约533米
两个校区距离约6.6km
①泥岗校区:高一、高二年级
②晒布校区:高三年级(国际体系学生除外)。
宿舍情况
学 费:1131元/学期
住宿费:450元/学期
4人间,全木+独卫,学生宿舍配有独立书架、写字台、空调、热水器等

师资力量
深中有博士教师 100余人,
清华、北大毕业的教师 100余人,
哈佛、麻省理工、牛津、剑桥等海外顶尖名校毕业的教师 80余人,
教授、特级教师、竟赛金牌教练、名班主任 30余人。

班型设置
●班型
省班、竞赛班、数理实验/英才班、博雅班、国际班、港澳班、平行班。
●分班依据:
中考后被深圳中学录取,学校会发分班意向调查问卷,开学后 根据学生的意愿选班及选拔测试分班,高二和高三的分班情况在高一的基础上进行。

(1)竞赛班(需考试)
针对五大学科竞赛,需要参与 选拔考试或竞赛直升考。生源一般是有竞赛基础的学生。
竞赛班一般两个班 100人左右,其中大部分来自深中初中部。
开学后,部分学生会通过竞赛选拔考试进入竞赛班,另有少数未入班的学生也会参与竞赛培训,所有入选者均由此选拔产生。
但进入竞赛班并非只能走竞赛一条路,不适应可以退出参加高考。
(2)数理英才班(需考试)
2023年设立,计划招收约 50人
自主招生+中考录取后全校考试选拔(校考)
冲击 清北少年英才班(清华领军、攀登,北大卓越),
也有部分学生可保送香港中文大学,
其他学生则可通过高考或强基计划进入 国内顶尖高校。
考试内容:
○自主招生


向下滑动查看所有内容
○校考
4小时,21道填空题,每道题5分;10道大题,每道题10-15分,总分250分。
高中内容偏多,出题灵活,微积分压轴

(3)数理班实验班
一类自招且 未进入竞赛和英才班的学生,又分为 省班和市班。省班面向省内市外招生,学生可通过考核后进竞赛班或英才班。
市班高二会重新分成重点与平行班,省班保3年。
(4)港澳子弟班
从2022年开始招生,港澳子弟班一类自主招生进入(考数学、英语),参加 DSE 联考、港澳台联考。单独编班,班型三年不变。
(5)国际班
只要考进深中,学生就可以自行选择进入国际班,无选拔考试,每年一般3个班。
需要考核英语能力,但是只作为英语分层教学的依据。
不过,一旦从国际班转回高考班,课程内容差别很大,适应起来会相当困难
(6)博雅班
文史方向,开学时可自选此班型。
没有考核,选科无限制。
但只会保留一年,高二重新分班。一般来说目前都是一个博雅班,不过这个根据选择人数定的。
(7)普通班
没有进入以上班型的学生。高二开始,根据选科和学生成绩再去分为 重点班和平行班。
2025年招生计划
共计1970人(AC类1792人,D类178人)
住宿生:AC类1592人,D类158人
走读生:AC类 200 人, D类 20 人
指标生:AC类 856 人, D类 89 人
深中2025年招生1970人,招生体量巨大,是一般高中三倍还有多。其中指标生计划945人,自主招生计划517人,合计占比74.2%!
普通招生

指标生招生
1
指标生介绍
●政策目的:促进教育公平,让不同初中(尤其教育资源一般的学校)学生有更多机会进好高中。
●名额分配:深圳所有公办高中,50%招生计划按比例分配至全市各初中。
●志愿填报:只能选1所公办高中作为指标生志愿,与普通志愿不冲突,未录取可正常参与后续录取。
●录取顺序:自主招生后、正取生前录取,一旦录取不可更改。
2
2025年指标生招生
中考控制线:
AC类:551分,D类:552分
注意:这是指标生的录取控制线,而非实际录取分数。具体到各初中学校的指标生录取分数可能会因该校报考人数、成绩分布等因素有所不同。
AC类指标生分配情况
(表格中未列出初中学校为共享名额)



向下滑动查看所有内容
D类指标生分配情况
(表格中未列出初中学校为共享名额)

表格数据源于深圳市教育局《2025年考生报考指导手册》,按照指标生名额分配计算办法,有的高中学校实际用于指标生分配的名额与本表所列计划数可能略有增加或减少。
自主招招生
1
自主招生介绍
自主招生是深圳部分高中针对具有拔尖创新潜质或在理工科技、人文社科、艺术、体育等方面有特长的应届初中毕业生开展的招生方式。
考生只可报考1所学校作为志愿,不同的学校一类和二类招生计划和安排不同,而且一类和二类不能同时报。
2
一类自主招生
招生计划:360人

⏩ 老模式:统一以“拔尖创新”项目进行招生,注重综合成绩,考试⽅向以语数英物化中多⻔学科结合。
⏩ 新模式:按照原来一类理⼯科技和⼈⽂社科下细分到具体的学科,考试方向主要以选着填报项目的单科为主,新模式给了“偏科生”更多考进公办高中的机会。
●报名条件及材料:
1.具有较高的思想政治觉悟和道德水平,目标远大,立志成为国家科学拔尖人才的2025年本市初三应届毕业生;
2.认同深圳中学“建设中国特色世界一流高中”的办学目标,在初中阶段综合素质优良,学科特长突出,对数理学科有浓厚的学习兴趣;
3.具有创新潜质,具有出色的学术潜质和思维品质,在某一学科领域具有扎实的文化基础和超越同龄人的学习潜力。

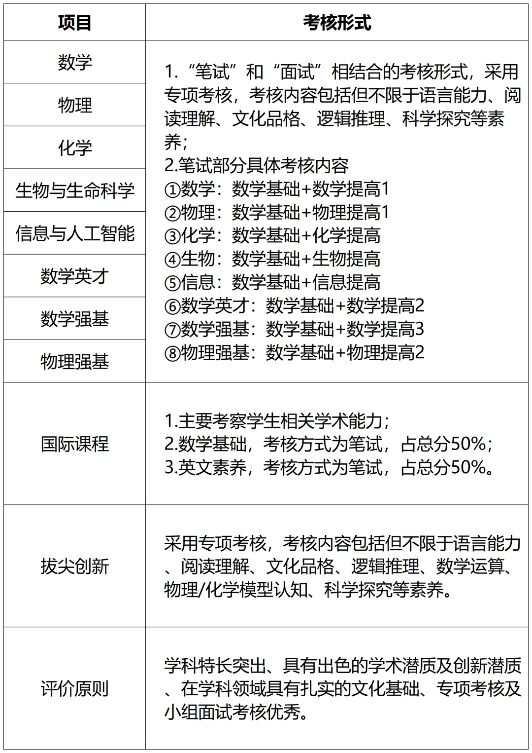
●考核形式与内容:

2
港澳子弟班 一类自主招生
●招生计划:40人
独立编班,以港澳台联考培养方向为主;
●招生对象:
参加深圳中考且符合划线录取资格的持有港澳台居民居住证或港澳台往来内地/大陆通行证的本市应届初三毕业生。
●考核形式:
采用专项考核,考核内容包括但不限于语言能力、文化品格、逻辑推理、科学探究等素养。
●中考成绩控制线:510分。
●录取:
按照 中考成绩占60%+专项考核成绩占40% 合成总分,由高到低依次录取。考生中考成绩不得低于学校公布的中考成绩控制线。
如合成总分相同,先按学校专项考核成绩由高到低排序,再按中考“同分比较”原则排序录取优先者,被一类自主招生录取的考生不再参加指标生及后续批次划线录取。
3
二类自主招生
招生计划:117人
中考成绩控制线:艺术类453分,体育类425分

向下滑动查看所有内容
●报名条件及标准
○艺术类

○体育类

向下滑动查看所有内容
●自主招生录取:
将考生的中考成绩和专项考核成绩统一折算为百分制后,按专业成绩占40%,中考成绩占60%合成总分,由高到低排序录取。
升学成绩
👉高考成绩

●2025年:
数理英才班成绩:
共有10名 学生入围清华大学丘成桐数学科学领军计划,
3人 入选 清华大学 丘成桐数学英才班,
7人 保送 香港中文大学 致真数学交叉学院。
合计20位深中学子依托数理英才班课程成功进入清华大学和香港中文大学,录取人数位居全国第一,展现出学校在数学拔尖创新人才培养方面的显著优势!
整体成绩:
清北录取 85人,比2024年增加21人
(清华大学49人、北京大学36人),创历史新高,占广东省清北总录取名额的22.97%。
物理类:22人进入全省前100名
历史类:14人 进入全省前100名
600分以上考生共计 1425人
物理类平均分达 623分
985录取率为65.8%,211录取率为89.7%
●2024年:
清北录取 64人 位居全省第一
(北京大学 31人,清华大学33人)
物理类:17人 进入全省前100名
历史类:14人 进入全省前100名
全校整体600分率 78.6%
其中物理类平均分为 623.1分
历史类平均分为 605.3分

向下滑动查看所有内容

●2023年:
清北录取 49人
物理类:600分以上1278人
历史类:600分以上147人
被C9高校联盟录取 234人
●2022年:
清北录取 47人,录取人数位居全省首位
600分以上 超74%
物理类:20人 进入 全省前100名
历史类:7人 进入 全省前100名
被C9高校录取 155人
●2021年:
清北录取41人,录取人数广东省第一
(北大13人,清华28人)
中山大学 录取线上线率60%
华南理工大学 录取线上线率 75%


向下滑动查看所有内容
●2020年:

向下滑动查看所有内容
👉竞赛成绩
(根据学校2025年公开数据整理,仅供参考)

👉深中国际部
国际部始于2007年,2009年完成美国大学理事会AP课程注册,现提供 美国AP、英国A-Level及 IGCSE(国际普通中等教育证书)多元课程。
深中国际部 不直接对外进行招生,而是从考入深中的学生中,根据 自愿原则选择进入国际部就读,按照 普高标准缴纳学费。
深中国际部学生可以在普高和国际部之间流动,家长和学生会根据动态情况做出是否要留学的决策。

●师资力量
目前国际部的教师团队中,中教老师均为来自哈佛大学、麻省理工学院、牛津大学、剑桥大学等海外知名学府,以及清华大学、北京大学等国内顶尖大学的硕士和博士;
外籍教师均来自英国和美国,拥有研究生或以上学历,且在深中有5年以上工作经验。
●课程安排
高一:以国家必修课程为主,可选修AP或IGCSE预备课程、竞赛课程(如奥赛)。
高二、高三:
AP方向:上午学习AP课程(如微积分、物理、化学等),下午完成未修完的国家必修课程。
A-Level方向:高一融合IGCSE课程,高二学习AS课程,高三主攻A2课程。
●升学成果
深中国际2025届共有 95名毕业生,84名申请美本。
20人 获美国U.S. News排名前10大学和常春藤学校录取,包括斯坦福大学、耶鲁大学、宾夕法尼亚大学等;
30人 获美国U.S. News排名前20 大学录取;67人 获美国U.S. News排名前30 大学录取。
其中加州理工学院录取人数全国第一;
在英国和中国香港地区,16人获英国G5精英大学录取,包括剑桥大学、帝国理工、伦敦政经等;
17人获港前三录取:港大,港科大,港中文,其中6人被港科大全额奖学金录取。
信息参考:
深圳市教育局、深圳中考网、深圳市招生办公室、深圳政府门户网站、学校官方公众号,人工整理,如有错误可留言指正。
每个学生的实际学习情况都不一样,需要具体情况具体分析,欢迎大家添加我的私人微信号,我们是主要从事深圳升学志愿咨询的工作室,可提供一对一付费咨询服务。

微信号|Jaymes_9921
End
