
根据官方公布的2026深圳中考主要日程安排,今年的体育中考安排在4月13日-4月30日进行。

今年体育中考想要拿满分需要注意什么呢?各项的评分标准又是多少呢?一起往下看看吧~

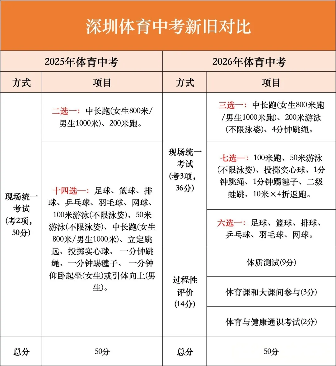
一、26深圳体育中考变化

变化1:考核方式增加过程性评价。
2026年深圳体育中考引入了14分的过程性评价(体质测试9分、体育课和大课间参与3分、体育与健康通识考试2分)。
学生日常的体质测试、体育课上的活跃度以及健康知识机考成绩,都会被记录下来,成为中考体育成绩的一部分。
变化2:考试项目变化。
①必考项目变为3项,球类运动必考。
2026年深圳体育中考的必考项目由两项变为三项。
以前的必考项目只考两项,现在球类项目成为必考项目。
学生需要在篮球、足球、排球、乒乓球和网球里,选择一项考试。
②一类项目变成三选一。
中场跑、200米游泳(不限泳姿)和4分钟跳绳任选一项。
③现场考核项目减少
原有的立定跳、女生一分钟仰卧起坐、男生引体向上,不再作为现场考试项目考核。
变化3:篮球和羽毛球考核和评分规则变化。
2026年篮球考核方式变为:篮球基本动作组合技术,包括行进间运球、原地单手肩上投篮(女生可采用原地双手胸前投篮)、行进间上篮、传球。
羽毛球的评判规则有变,由原本计算测试得分变为计算成功次数。

各项目评分表




满分示范视频
