近日,深圳市规划和自然资源局 深圳市住房和建设局联合发布《深圳市既有非居住建筑物功能转换实施办法》,自2026年3月26日起施行,有效期5年。

各区人民政府,市各有关单位:
《深圳市既有非居住建筑物功能转换实施办法》已经市政府同意,现予印发,请遵照执行。
深圳市规划和自然资源局 深圳市住房和建设局
2026年3月24日
深圳市既有非居住建筑物功能转换实施办法
第一条 为盘活低效存量空间资源,促进城市高质量发展,依据相关法律法规及《自然资源部 住房城乡建设部关于进一步支持城市更新行动若干措施的通知》(自然资发〔2025〕226号)等规定,结合我市实际,制定本办法。
第二条 本办法适用于本市行政区域范围内既有非居住建筑物功能转换(以下简称建筑物功能转换)的管理和监督。国家、省、市对历史风貌区和历史建筑、不可移动文物、既有建筑改保障性住房、养老服务设施等另有规定的,按相关规定执行。
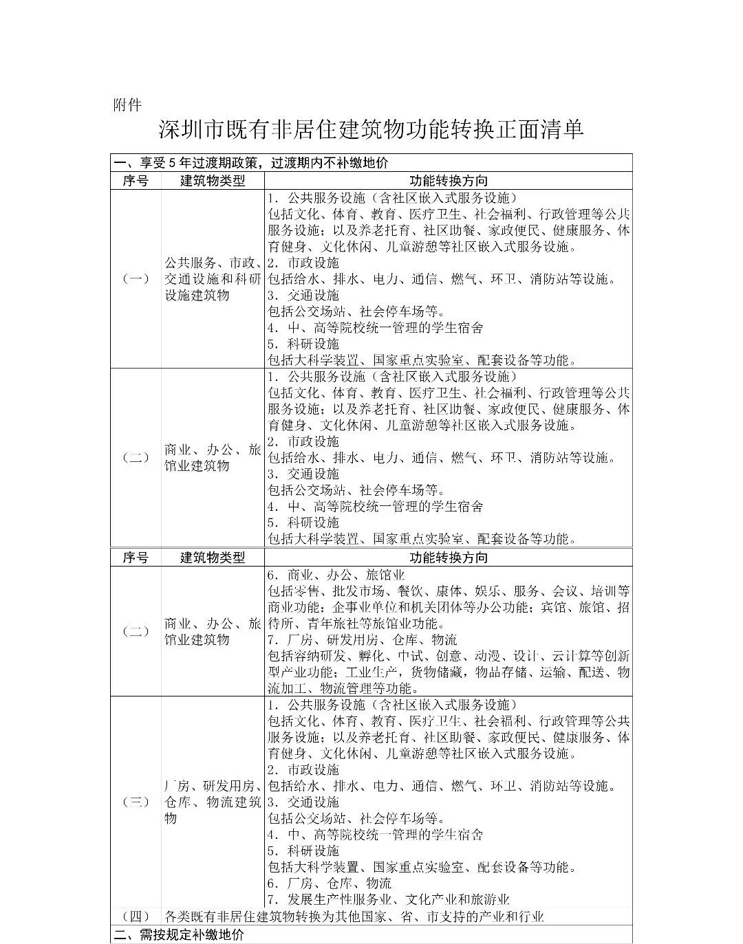
本办法所称既有非居住建筑物,是指《深圳市既有非居住建筑物功能转换正面清单》(以下简称《正面清单》)中明确的建筑物功能,且具有不动产权属证书或由市、区人民政府及相关部门管理并通过竣工验收的建筑物。
本办法所称功能转换,是指在不改变原土地使用性质、土地使用年限、土地使用主体及已批规划许可文件的前提下,改变建筑物功能的行为。
第三条 市规划和自然资源局负责建筑物功能转换的统筹和业务指导;市规划和自然资源局派出机构负责建筑物功能转换项目的受理、参与联合审查和出具审查意见;不动产登记机构负责公示相应限制内容。
市住房建设局负责统筹指导辖区住房建设局依职责开展消防安全、结构安全等审查工作。辖区住房建设局负责办理建筑物功能转换项目的建设工程施工许可、建设工程消防设计审查验收手续,组织开展施工图监督抽查、竣工联合验收。
各区人民政府(含新区管委会,以下简称区政府)负责组织建筑物功能转换项目的联合审查、审定及监督管理等,可结合辖区实际情况制定实施细则。
前海深港现代服务业合作区管理局依职权开展前海合作区范围内建筑物功能转换项目的受理、审查、审定及出具审查意见。
其他相关部门依职责协同做好建筑物功能转换项目的审查和全流程监督管理工作。
第四条 建立正面清单管理制度,符合正面清单所列情形的,可实施建筑物功能转换。市规划和自然资源局与市住房建设局可根据城市发展需要和工作实际动态修订《正面清单》,报市人民政府备案后施行。
第五条 申请建筑物功能转换应当符合以下条件:
(一)原则上以幢(栋)、层登记单元为单位;其他特殊情形的,应当进行专题论证;
(二)功能转换部分不存在预告、查封、异议登记,不存在已预售备案、法院或仲裁委员会涉及物权变动的生效法律文书;
(三)功能转换部分不存在违法建设行为,或已完成整改并取得相关执法机构处置意见;
(四)未纳入或经程序已调出城市更新单元计划、土地整备计划和房屋征收计划;
(五)不涉及对公共环境产生严重干扰、污染或安全隐患的工业用地和存放易燃、易爆和剧毒等危险品的仓储用地上的建筑物;
(六)剩余土地年期不少于6年;
(七)符合独立使用要求,不影响剩余建筑物的正常使用,且不得改变原停车库、设备用房、人防工程等配套设施的公共服务功能;需对公共空间进行改造以满足功能转化后项目基本运营需求等特殊情形的,应当专题论证;
(八)符合消防安全、建筑结构安全、抗震设防及生态环保等管控要求;
(九)对公共服务设施、市政和交通设施、厂房、研发用房、仓库、物流进行功能转换的,需取得原行业主管部门事先同意;转换为中、高等院校统一管理的宿舍,或用于发展生产性服务业、文化产业和旅游业的功能,需取得转换后功能的市级行业主管部门事先同意。
第六条 申请人应当向市规划和自然资源局派出机构提交以下申请材料:
(一)申请表;
(二)申请人身份证明材料;
(三)建筑物权属证明文件,即不动产权证书,或土地权属证明及竣工验收文件;
(四)改变专有部分功能且存在两个及以上共有人的,应当提交所有共有人同意的书面意见;涉及改变共有部分功能的,应当同时提交法律规定比例的业主同意的书面意见;涉及相关业主利益的,应当提交相关业主同意的书面意见;
(五)存在抵押登记等他项权益的,提交所有他项权益人的身份材料及同意建筑物功能转换的书面意见;
(六)由原设计单位(或具有相应资质的设计单位)编制的建筑物功能转换方案,方案应当明确改造范围、改造内容、改造可行性分析、结构安全、抗震设防要求等内容,并满足相关标准规范,因客观条件限制无法满足,但确有必要进行功能转换的,应当在施工图文件编制阶段征得民政、卫健、教育等行业主管部门同意;
(七)房屋安全鉴定报告,或原设计单位(或具有相应资质的设计单位)对拟改建房屋原结构设计满足改建后房屋安全使用要求的书面意见;
(八)按照《深圳市建设用地土壤污染风险管控和修复工作指引》需开展土壤污染状况调查的,应当提交初步调查报告;
(九)涉及第五条第九项的,应当提交相关行业主管部门同意的书面意见;
(十)建筑物功能转换承诺书;
(十一)法律法规规定的其他材料。
第七条 项目审查工作按以下程序开展:
市规划和自然资源局派出机构统一受理本辖区的建筑物功能转换项目申请。
区政府组织本辖区规划和自然资源、产业、生态环境、住房建设、城市更新、土地整备、交通、教育、民政、文体、卫健等有关部门以及相关执法机构和不动产登记机构进行联合审查和审定。涉及重大利益关系的,应当在联合审查前,依据相关规定开展公示。
市规划和自然资源局派出机构根据审定结论向申请人出具审查意见,并抄送相关执法机构和嘱托不动产登记机构。建筑功能转换项目需同步签订补充协议或增补协议,其中《正面清单》内享受过渡期政策的项目,在5年有效期内无需签订协议。
第八条 申请人取得审查意见后,应当向辖区住房建设局申请建设工程施工许可;属于限额以下小型工程的,应当向信息登记受理单位办理信息登记。特殊建设工程应当向辖区住房建设局办理消防设计审查和消防验收;其他建设工程应当报辖区住房建设局办理消防验收备案。
第九条 建筑物功能转换项目竣工后,申请人应当向辖区住房建设局办理竣工联合验收;属限额以下小型工程的,应当办理完工注销。建筑物功能转换项目应当在取得审查意见之日起1年内完成竣工联合验收或完工注销;因工程量较大等原因确需延期的,可申请延期1次,最长不超过1年。未通过竣工联合验收或完成完工注销的,不得投入使用。
第十条 建筑功能转换项目有效期为5年,自完成竣工联合验收或完工注销之日起算。
有效期届满后确需续期的,应当在符合结构安全、消防安全、抗震设防等要求的前提下,于有效期届满前3个月向市规划和自然资源局派出机构申请续期,经区政府批准后实施,续期时间不超过10年;确需长期使用的,应当在符合城市规划、产业发展方向和履约监管要求的前提下,在有效期或续期届满前6个月,按照转换后的功能向市规划和自然资源局派出机构申请完善土地用途变更手续。
建筑功能转换项目需按深圳市地价测算规则补缴地价,其中《正面清单》内享受过渡期政策的项目5年有效期内不补缴地价。
第十一条 建筑物功能转换项目有效期届满未取得续期或土地用途变更批准的,应当恢复原建筑物功能。未按程序恢复原建筑物功能的,由相关执法机构依法依规查处。
第十二条 审查意见不作为改变土地用途或永久改变建筑物功能的依据。建筑物功能转换期间,依据申请人承诺不予办理建筑物产权转移、预告转移登记;确需拆除原建筑物的,仍按原建筑物功能和原土地使用条件处理。
第十三条 深汕特别合作区可参照本办法执行。
第十四条 本办法自2026年3月26日起施行,有效期5
官方解读
为盘活低效存量空间资源,促进城市高质量发展,依据相关法律法规及《自然资源部关于开展低效用地再开发试点工作的通知》(自然资发〔2023〕171号,以下简称171号文)、《自然资源部、住房城乡建设部关于进一步支持城市更新行动若干措施的通知》(自然资发〔2025〕226号)、《深圳市低效用地再开发试点工作实施方案》(深规划资源〔2024〕175号,以下简称175号文)的规定,市规划和自然资源局制定了《深圳市既有非居住建筑物功能转换实施办法(送审稿)》,现将相关重点问题进行政策解读。一、政策起草的背景是什么? (一)贯彻落实国家、深圳市工作部署需要171号文鼓励利用存量房产等空间资源发展国家支持产业和行业,允许以5年为限,享受不改变用地主体和规划条件的过渡期支持政策,并要求健全存量资源转换利用机制,探索存量建筑用途转换方法,完善相关审批事项办理程序。 (二)促进既有建筑物空间资源高效利用的需要 随着我市不断发展和产业转型升级等客观要求变化,部分建筑物功能与当下实际使用需求不匹配问题凸显。现行建筑用途管理规定难以满足市场需求变化,需要通过建筑用途管理松绑,来促进存量资源优化配置。 (三)完善我市存量资源转换利用机制需要 近期我市已发布“既有非居住房屋改保障性租赁住房”“既有房屋改养老服务设施”等存量资源转换利用政策文件,但覆盖范围有限,有必要进一步补充完善。二、哪些既有非居住房屋可申请用途转换? 商业、办公、旅馆业、厂房、研发用房、仓库、物流、公共服务设施、市政和交通设施等用途,且具有不动产权属证书或者由市、区政府及相关部门管理并通过竣工验收的建筑物,可申请用途临时转换。其中涉及历史风貌区和历史建筑、不可移动文物、非居住房屋改保障性租赁住房、政府或事业单位空置房屋改养老服务设施等国家、省、市另有规定的,按照有关规定执行。三、申请用途转换需满足哪些条件? 满足下列条件的,申请人可以提出申请: (一)原则上应以幢(栋)、层登记单元为单位;其他特殊情形的,应进行专题论证; (二)功能转换部分不存在预告、查封、异议登记,不存在已预售备案、法院或者仲裁委员会涉及物权变动的生效法律文书; (三)功能转换部分不存在违法建设行为,或者已完成整改并取得相关执法机构处置意见; (四)未纳入或者经程序已调出城市更新单元计划、土地整备计划和房屋征收计划。 (五)不涉及对公共环境有严重干扰、污染或者安全隐患的工业用地和存放易燃、易爆和剧毒等危险品的仓储用地上的建筑物。 (六)剩余土地年期不少于6年; (七)符合独立使用要求,不影响剩余建筑物的正常使用,且不得改变原停车库、设备用房、人防工程等配套设施的公共服务功能;需对公共空间进行改造以满足功能转化后项目基本运营需求等特殊情形的,应当专题论证; (八)符合消防安全、建筑结构安全、抗震设防和生态环保等管控要求; (九)对公共服务设施、市政和交通设施、厂房、研发用房、仓库、物流进行建筑物功能转换的,需取得原行业主管部门事先同意;转换为中、高等院校统一管理的宿舍,或者用于发展生产性服务业、文化产业和旅游业的功能,需取得转换后功能的市级行业主管部门事先同意。四、申请用途转换应遵循哪些原则? (一)把“保民生”与盘活存量相结合。坚持把盘活的存量空间资源用于民生所需,补齐基础设施和公共服务设施短板。 (二)把“优结构”与盘活存量相结合。重点关注闲置商业办公、研发用房等既有建筑物的盘活再利用。 (三)把“促发展”与盘活存量相结合。坚持把盘活的存量空间资源用于实体经济发展所需,优先发展国家支持的产业和行业,保障产业项目落地和转型升级。五、哪些情形可申请用途转换? (一)公共服务、市政、交通设施和科研设施建筑物功能转换为文化、体育、教育、医疗卫生、社会福利、行政管理等公共服务设施(含社区嵌入式服务设施)、市政和交通设施,以及中、高等院校统一管理的学生宿舍,或者转换为符合国家、省、市产业发展要求的科研设施。 (二)商业、办公、旅馆业建筑物功能转换为文化、体育、教育、医疗卫生、社会福利、行政管理等公共服务设施(含社区嵌入式服务设施)、市政和交通设施,以及中、高等院校统一管理的学生宿舍,或者转换为符合国家、省、市产业发展要求的科研设施、商业、办公、旅馆业、厂房、研发用房、仓库、物流。 (三)厂房、研发用房、仓库、物流建筑物功能转换为文化、体育、教育、医疗卫生、社会福利、行政管理等公共服务设施(含社区嵌入式服务设施)、市政和交通设施,以及中、高等院校统一管理的学生宿舍,或者转换为符合国家、省、市产业发展要求的科研设施、厂房、仓库、物流、用于发展生产性服务业、文化产业和旅游业。 (四)各类既有非居住建筑物转换为其他国家、省、市支持的产业和行业。 (五)公共服务设施、市政设施、交通设施转换为符合土地混合使用比例规定的商业或厂房、仓库、物流。 (六)厂房、研发用房、仓库、物流建筑物功能转换为符合土地混合使用比例规定的商业。六、用途转换项目可以享受哪些政策优惠? 《深圳市既有非居住建筑物功能转换正面清单》内享受5年过渡期政策的项目,5年有效期内无需补缴土地价款。七、申请用途转换需要提交哪些材料? (一)申请表; (二)申请人身份材料; (三)建筑物权属文件,即不动产权证书,或者土地权属及竣工验收文件; (四)改变专有部分功能且存在两个及以上共有人的,应提交所有共有人同意的书面意见;涉及改变共有部分功能的,应同时提交法律规定比例的业主同意的书面意见;涉及相关业主利益的,应提交相关业主同意的书面意见; (五)存在抵押登记等他项权益的,提交所有他项权益人的身份材料及同意建筑物功能转换的书面意见; (六)由原设计单位(具有相应资质的设计单位)编制的建筑物功能转换方案。方案应明确改造范围、改造内容、改造可行性分析、结构安全、抗震设防要求等内容,并符合相关标准规范,因场地客观条件限制无法满足,但确有必要进行功能转换的,应征得相关行业主管部门同意; (七)房屋安全鉴定报告或者原设计单位(具有相应资质等级的设计单位)对拟改建房屋原结构设计满足改建后房屋安全使用要求的书面意见; (八)按照《深圳市建设用地土壤污染状况调查与风险评估工作指引》要求开展土壤污染状况调查的,应提交用地土壤污染状况初步调查报告; (九)涉及第五条第九项的,应提交相关行业主管部门同意的书面意见; (十)既有非居住建筑物功能转换承诺书; (十一)法律法规规定的其他材料。八、用途转换项目如何办理? (一)受理与初审。派出机构统一受理本辖区的建筑物功能转换项目申请。 (二)联合审查。区人民政府组织本辖区规划和自然资源、产业、生态环境、住房建设、城市更新、土地整备、交通、教育、民政、文体、卫健等有关部门以及相关执法机构和不动产登记机构进行联合审查及审定。涉及重大利益关系的,应当在联合审查前,依据相关规定开展公示。 (三)实施与验收。联合审查通过后,由派出机构向申请人出具既有非居住建筑物功能转换审查意见(以下简称审查意见),同时抄送相关执法机构,并嘱托不动产登记机构。 申请人取得准予功能转换的审查意见后,应向区住房建设部门申请建设工程施工许可,属于限额以下小型工程的应向信息登记受理单位办理信息登记。属于特殊建设工程的应向区住建部门申请消防设计审查和消防验收;其他建设工程应报各区住建部门消防验收备案。竣工后,申请人应向区住房建设部门申请办理竣工联合验收,属限额以下小型工程的应申报完工注销。 (四)使用与退出。建筑物功能转换项目应在取得审查意见之日起1年内完成竣工联合验收或者完工注销,因工程量较大等确有必要延期的,可以申请延期1次,最多不超过1年。建筑物功能转换项目有效期为5年,自完成竣工联合验收或者完工注销之日起算。有效期届满未取得续期或者土地用途变更批准的,应恢复原建筑物功能。九、用途转换项目如何办理建设工程施工许可? 根据《深圳市社会投资建设项目报建登记实施办法》(市政府令第329号)规定,申请人向辖区住房和建设主管部门办理建设工程施工许可手续,辖区住房和建设主管部门按规定组织开展施工图设计文件抽查工作。根据《深圳市社会投资建设项目报建登记实施办法》(市政府令第329号)、《深圳市限额以下小型工程和零星作业安全生产纳管办法》(深府办规〔2025〕3号)规定,限额以下小型工程免于办理施工许可,需向信息登记受理部门办理信息登记。十、用途转换项目如何验收? 建筑物功能转换项目竣工后,申请人应向区住房建设部门申请办理竣工联合验收,属限额以下小型工程申报完工注销。未通过竣工联合验收或未完成完工注销的,不得投入使用。十一、用途转换项目能否续期? 有效期届满后确需续期的,应当在符合结构安全、消防安全、抗震设防等要求的前提下,在有效期届满前3个月向派出机构申请续期,经区政府批准后实施,续期时间不超过10年;有效期届满后确需长期使用的,应当在符合城市规划、产业发展方向和履约监管要求的前提下,在有效期或续期届满前6个月,按照转换后的功能向派出机构申请完善土地用途变更手续。


文章来源:深圳政府在线


组织第三届金橙奖评选&共创大会;为多家国央企作培训;加入西南非标商业联盟;获任非遗工作室特聘专家 | 2025《城市更新网URN》要闻合集
《城市更新网URN》获“城市更新引领奖”;2024天津城更金橙奖颁奖庆典暨共创大会成功举办 | 2024城市更新网URN要闻合集
组织城市更新橙色评选、共创大会、共创基地;发布2023天津城更白皮书丨《城市更新网URN》要闻合集(202305-202401)
行业研究:
2025天津城市更新白皮书(198元付费版)|《城市更新网URN》出品
为什么说“河海文化”的提法非常蠢?! | 聊聊津派文化(1)
商业更新成功的关键在于重新“自定义” | 天津高考作文同题写作
2024天津新谋划新启动40+城更项目名单|《城市更新网URN》独家整理发布
《2024天津城市更新白皮书》项目篇:七大类别、100多个城更项目新亮相、有新进展!
《2024天津城市更新白皮书》(2):城更政策、04盘点与05展望、事件与资讯!
中国城市更新进入深水区,深度思考中国式城市更新的12个底层逻辑!
《2022天津城市更新白皮书》独家发布丨5万字长文看透天津城市更新!
年度盘点丨2022中国城市更新十大典型项目(片区、产业、商业、社区、街区、历史建筑)
年度盘点丨2022中国城市更新十大典型公司(实施主体、投资商、运营商、服务商、设计公司)
从此,中国城市更新分为“北京模式”和“非北京模式”!| 城更智库
天津城市更新白皮书(2021)隆重发布!|《城市更新网URN》年度钜献!
企业操作城市更新项目的十大类型与标杆案例 | 《城更智库》出品
政策研究:
天津城市更新条例再次征求意见,司法局版和住建委版有何不同?!
城市更新最重磅文件!中办、国办印发,提出八项任务 | 《城市更新网URN》独家解读!
城市更新政策研究之一 | 透视各地城市更新政策的100个关键词(二)
透视各地城市更新政策核心要义的100个关键词(三) | 城市更新政策研究之一
透视各地城市更新政策核心要义的100个关键词(四) | 城市更新政策研究之一
培训研学:
轨道大讲堂城市更新专题培训成功举办(天津轨道交通集团资源公司邀请天津房地产业协会城市更新分会副会长高文利做城市更新主体授课)
中国建研院天津分院“绿色讲坛”系列讲座第三讲(《城市更新网URN》主理人高文利到中国建研院天津分院做城市更新主题讲座。
《城市更新网URN》主理人高文利为凯成地产员工作城市更新培训
天津大学建设与规划高端培训中心主办——城市更新专题研修班启动报名!
城市更新标杆项目研学之旅(上海站)成功举办:3天、12个项目、2场讲座。。。
城市更新标杆项目研学之旅(上海站):带您从产业和设计角度读懂有机更新!
助力天津城市更新发展,城市更新高管研修班8月21-22日成功举行!
京津沪深四地名企讲师齐聚,城市更新高管研修班即将在天津开课!
天津城更动态:
2025天津城市更新共创论坛成功举行!第三届天津城更金橙奖评出23个获奖项目!
年度城更百人盛会!天津城更金橙奖颁奖庆典暨城市更新共创大会成功举行!
天津城市更新金橙奖项目品鉴之旅成功举行,城市更新共创基地落地赛顿中心
天津城更项目橙色评选颁奖庆典暨首届天津城市更新共创大会成功举行!天津城市更新共创计划隆重发布!
天津城更橙色评选获奖项目经验分享集萃|首届天津城市更新共创大会
搭建投资商与存量商业对接平台,天津商业项目更新提升对接会成功举行!
津城城市更新规划指引(2021—2035年)征求意见稿(万字全文独家整理发布)
《天津市城市更新行动计划(2022-2025年)》公开征求意见!
主基调和四项举措确定,2022年天津城市更新行动将这样实施。。。
到2035年投资5400亿!天津滨海新区城市更新专项规划发布公示!