
世界建筑导报 2025.6 NO.226
学术论坛 ACADEMIC FORUM

深圳的两个城市模型
——遥远的时空呼应
Shenzhen's Two Urban Models:
A Distant Echo Across Time and Space

作者
张亚津
德国斯图加特大学博士,德国意厦规划设计执行董事,北京交通大学兼职教授
摘要
借助周干峙、任震英、陈占祥等规划专家的经验,规划团队将西欧现代主义城市规划、前苏联新城规划及中国一五工业城市规划过程中积累的经验传递到中国特区规划中。在此基础上,特区规划进行了大量创新,并深刻地影响了中国2000年之后城市发展的规划理念。与此同时,中国传统人居理念也由中国新一代规划师融入其中,86版总规中初步绘就的全新城市意象,通过多轮城市设计竞赛,十数年后形成了福田中心区城市设计形态,并极大程度影响了新一代中国城市中心区形态与文化的塑造。
关键词
新城;城市设计;空间原型;现代主义;城市中心;深圳;一五规划
|引用本文|
深圳作为中国现代新城的起点,有两个深具影响力的城市规划模型,这两个模型成为中国2000年之后系列现代新城建设的空间原型。
1 第一版深圳总规整体规划模型
深圳关内区平坦土地纵深约为7千米,长度却达49千米——这一用地条件天然形成了带状城市的良好基础。相当部分专家均认为这是深圳规划模型形成的主要背景。1969年的卫星地图上,深圳已经呈现出南北向与香港联动的铁路通道,与东西向山脉下关联村庄的道路,自然形态蜿蜒。深南大道沿狭窄的用地中心贯穿,适度取直但仍保留部分自然形态,连接蛇口与罗湖两个启动区,基本奠定了城市的骨架。
沿此轴线,深圳总规(1982)已经明确了“带状多中心组团式城市”理念下的“三片十八区”空间格局:随后各类开发主体“圈地”建城,彻底落实了多组团发展的根本性意义。每一个新城组团均在10-20平方公里左右,直径在5千米以内——公交车的良好辐射范围。
2002年,深圳总规确定特区外9个卫星新城——组团模型进一步生长,形成了中心城区产业活力、人居活力向关外地区联动辐射的网络,该网络至今仍是支撑深圳空间成长的脊柱。市域与关内区域之间由带状山脉分离,形成了形状更为复杂的山谷带,结合行政分区进一步适配带状空间模型。(图1)


图1. 深圳86年总体规划结构图与深圳市近期建设规划(2003-2005年)结构图[1]
1.1 组团性新城建设的国际共识与历史猜想
这一模型与70年代以来国际新城规划可以说非常接近。自二战后,西欧第一代新城均使用了区域廊道上的多组团城市模型作为典型模式,至70年代更逐步演变为成为深具典型性意义的新城结构:以区域廊道为本体,带动多组团弹性发展,各个组团独立配套服务,中心区位于地理中心与铁路站点中心。例如,70年代大巴黎规划设定了南北两条发展轴线,并规划了5个新城予以锚固。新城组团性结构的思路非常明确,其形态则极其多样。单一组团的面积也在10平方公里左右,并通过线性干道与轨道交通在区域廊道层面联系。(图2)


图2. 巴黎70年代总体规划与相关新城的空间结构[2]p7
1999年,深圳总体规划荣获亚洲地区第一个国际建协(UIA)的“阿伯克隆比荣誉奖”。帕特里克・阿伯克隆比(Patrick Abercrombie)正是大伦敦总体规划(Greater london plan 1944)最重要的奠基人之一,其规划奠定了西欧第一代新城的一系列典型特征。中规院深圳分院技术骨干蒋大卫回忆:
“深圳总体规划编制过程中,当时的中国城市规划设计研究院院长周干峙同志曾邀请任震英、陈占祥等老专家前往深圳考察研究。任老年已古稀,多次来往于兰州与深圳之间,不辞辛苦,十分关心总体规划的编制工作[3] ”
这一思路或许不仅是深具规划经验的专家们远隔时空的共识,更是与周干峙当年参加一五期间与苏联规划专家联合推动兰州规划、洛阳规划等工作遥相关联。
1944年末,陈占祥在伦敦大学攻读博士,师从帕特里克・阿伯克隆比,此时大伦敦规划刚刚收尾,他随即协助导师主持利物浦伯肯海德区规划及后续南部三城规划,可谓兼备理论与实践。1946年,陈占祥受邀编制北平都市计划而回国,又参与了南京、上海多个都市计划,建国后和梁思成联合提出“梁陈方案”。
一五规划(1953-1957)是新中国第一次城市建设的高峰期。与苏联专家一起,1936年以哈工大工程师学位毕业、时任兰州城市建设局局长的任震英,推动了兰州工业新区建设与总体规划。参与工作的还有1951年毕业于清华大学建筑系的建工部技术骨干周干峙,他前后参加了西安、洛阳、包头等系列大型工业城市总规工作1 [4]。除了西安和成都,其他6个城市均采用以具有景观大道意义的干道贯穿多组团,形成线性城市,组团内工业与人居整齐划一,绿色与水体相互穿插[5]。
这一模型甚至可以回溯到上个世纪20年代,苏联早期构成主义者与西欧现代主义规划师之间的研究与实践联动。苏联建国后,聘请了当时逃离德国法西斯的多位建筑师与苏联构成主义建筑学派系列成员,以新城区推动苏联的城市化与产业化发展。尼古拉・亚历山德罗维奇・米柳京(N.A.Miliutin)在这一时期已经形成了带状城市结构,构建了工业与人居分离又共生的规划模型[6]。西伯利亚战前的工业城市、战后苏联大都市发展中借助新城区的扩张,成为苏联专家向中国同行们传播的经验背景。(图3)

图3. 尼古拉・亚历山德罗维奇・米柳京带型城市结构原型(1930)[6]p68,斯大林格勒(今伏尔加格勒)的早期规划(1929)[6]p25,伏尔加格勒总体规划,2007年
深圳的空间模型,可以说是国际与中国现代城市规划跨越遥远时空的回应。周干峙、任震英、陈占祥等共和国早期规划的亲历者,结合他们的实践经验,在深圳规划中给予大刀阔斧的调整:
(1)总规仅仅确立发展的整体轮廓,避免过于深入描摹单一组团内的城市设计特色,将设计职责放入组团层级:这使得深圳总规与一五时期受苏联影响的工业城市相比,更为简洁并具弹性。
(2)虽然深南大道最终拓展为100米宽度,但它与洛阳工业与人居区之间500米的绿色廊道相比,是有意识的尺度回退。各组团中心鲜明地放在第一界面,工业园区与人居并非刻板地位于廊道两侧,而是围绕组团中枢,形成更紧密而有机的融合。
(3)不再受囿于重工业的尺度与污染危险,周干峙非常强调“工业区小块分散布点,一般工业区不大于2平方千米,全市规划15个工业小区,便于上马,搞一个成一个。”最终15个工业园区有机嵌入各个组团,总用地18.5平方千米,福田、罗湖、盐田三组团工业用地占比达10%以上,南头与沙河最高,分别为20%和25%,工业与人居的平衡布局意图非常明显[1]p19。这与一五时期的超大工业园区引领配套人居的模型形成了鲜明的对比2 [7]p5。(图4)

图4. 洛阳,兰州,深圳——三个带状城市,自历史城市向外的空间扩张尺度
1.2 深圳空间模型的独特创新
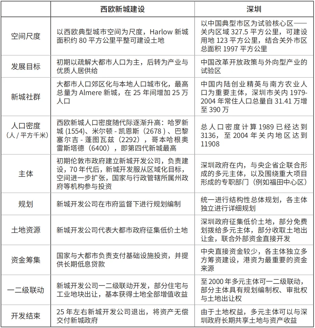
1982年总规明确提出要把深圳建成“具有中国特色的现代化城市”。深圳与国际新城、中国过往城市建设相比,在组团层级的具体开发上呈现出巨大的差异:中央与省市投资有限,但各部委背景支持下,不同主体介入主持各组团开发,他们获取了不同的政策利好、产业与人才资源,甚至可以说形成了深圳的创新之源3 [1]p39。(表1)

表1. 国际新城规划与深圳的开发方式比较
1.2.1 多元化主体、资本、主题、与特色组团格局的动态发展
深圳规划每一、二年就修改一次……虽然滚动很快,但步步为营,建一片成一片,比先铺大摊子要好的多。
——周干峙《关于经济特区和沿海经济技术开发区的规划问题(1985)》[7]
早于任何一版总体规划,西侧蛇口与东侧罗湖率先成为两个深具价值的启动区(1979-1980)。两者分别发展加工工业园区与贸易服务园区,构成了深圳的产业底色。
招商蛇口(1979-)——初期80平方公里,最后扩至10平方公里,近邻东莞等内陆产业区,临港条件优良。由招商局出资筹建,时任交通部外事局负责人的袁庚获得多项政策支持,尤其是“原材料进口、成品出口免税放行”政策。事实上,蛇口远不仅是中国最早的出口加工区,也同时是自由贸易区4 [8]。
罗湖(1980-)——是深圳新城政府主持建设的组团,基本符合新城建设典型。罗湖依靠宝安原有人口、以及重要的口岸、交通站点,由新区政府征用土地后与港资合作建设,迅速成为商贸型功能中心,是香港人口、企业进驻的新家园——高水准的“落脚城市”5 [9]p20。港资是当时重要的投资主体,尤其愿意承担数十公顷片区的整体开发,甚至曾经签署过30平方公里开发福田新区的协约,取得和招商局等央企同样的开发地位6 [9]p47/p54。1985年前,深圳商业与建筑业在政府财政收入中占比超70% 7。
1985年前后,中央政策大幅度开放。伴随1986年总规的研究工作,围绕这两个锚点,第二轮大规模组团建设工作开始。
西侧依靠蛇口工业区,深圳市与石油工业部、香港广大合作的合资企业“南海石油深圳开发服务总公司”,负责开发南头半岛的南油开发区(1984年启动,23 平方公里)。深圳市同时获得教育部支持,在该区域建立深圳大学(1983),与中科院合作共建深圳科技工业园(1985):从蛇口的一般性出口加工业向石油产业、科技产业的发展态势明确。
1985年,国务院批准整合省属侨办企业,由香港中旅集团建设外向型产业组团——深圳特区华侨城(12平方公里)。除了延续康佳电子产业,中旅集团建设了锦绣中华(1989)、欢乐谷等主题乐园和华侨城大型高端住区(4.8平方公里),奠定了南山区未来高技术产业发展的另一块基石。
东侧依靠罗湖中心区,开始建设八卦岭与上步两个工业区(13平方公里)。1982 年《深圳经济特区社会经济发展大纲》中,提出“深圳的工业以电子工业为主”的方针。深圳市向时任电子工业部部长的江泽民申请,推动了1986 年深圳电子集团公司(后深圳赛格集团)的成立。该公司获得今天福田与罗湖交界处的部分发展用地。同期,该区域还成立了军企背景的华强公司,上述企业受益于罗湖日新月异的商贸服务业以及近邻香港的优势,与美国IBDT、三洋、日立、三星合作,成为内资电子企业与外企技术联动的综合制造区[10, 11]。
罗湖区另一侧推动了盐田港的建设,成为深圳第三个重大基础设施与工业发展的锚点。借助146亿元日资贷款、1.4亿元交通部贷款和2亿深圳市政府拨款与债券,在交通部的协助下,深圳市完成了最昂贵的一笔投资,成为深圳航运业、工业发展的重要基石8。1993年,和记黄埔港口集团与深圳市盐田港集团合资成立国际集装箱码头,是中国首个外方控股(65%)的大型基础设施项目。
上述用地均属划拨,免费的土地成为各个开发主体重要的财政来源。多组团的同时推动,使得深圳新城得以在建设初期10年,每年都推动5-6平方公里的城市土地建设。每个组团的独立主体均负责全面性开发,通过招商引资发展区域经济,也有详细规划审批、人事调配和市政管理权——事实上等于多个小型新城。所有的工业区,均配套住宅宿舍与文教体卫设施,得以迅速容纳各种“三来一补”的小企业。可以说,央企牵头负责调配资源组织建设,吸引的主体仍然是蓬勃的港资、民企与外企,形成以市场经济(而不是计划经济)为主体的投资格局。至1997年,深圳工业在国民收入中的比重跃升至60-70%。
1990年福田区成立,代表着深圳第三阶段的城市发展。深圳市东西两个组团真正联系在一起,城市的行政与文化核心被最终塑造(表2)。深圳放弃罗湖时期开发模式,以10年时间,相当独立自主地打磨形成城市新中心。1997年前后,伴随福田中心区建设正式开始,深水港口与机场全面建成,深圳三产比重开始迅速增长9 [9]p178。“一个以港口、外贸、高科技产业带动各项产业全面发展的现代化城市将蓬勃发展”。

表2. 深圳各组团及部分重要园区建设项目基本情况概览
注:*1984年广东省政府批准设立蛇口口区管理局,扩大蛇口工业区面积为16.81平方公里
**该企业为市属企业,但广东省电子局副局长刘志山出任首位党委书记、董事长、总经理
1.2.2 单中心、双中心、多中心——中心区的不断嬗变
建国初未能实现的“梁陈方案”,事实上提出了传统北京城的双中心格局。一五计划中,苏联专家支持中国青年规划师在洛阳总规中规划了与火车站相对的新中心——被称为“洛阳模式”。这一时期,太原、沈阳等多个工业城市均提出新行政中心的选址,但由于时代的限制而未能实现。
1986年总规中,罗湖区定位为全市中心、商业中心;1996年仍为全市中心,承担金融、商贸、信息、文化、行政职能——职能进一步扩大。2010年城市总规,罗湖与福田并为城市主中心,罗湖定位为金融、商贸服务、文化创意中心10。深圳从单中心城市正式转变为双中心城市。
福田中心区与罗湖中心区迅速形成了竞争关系:
——罗湖启动时间为1980年左右,福田1986年确立规划格局,1996年正式实施。规划时间相差6年,两者均以深圳市为主体,与港商合作开发,分流了城市的投资力量。
——福田中心区与罗湖中心区之间间距只有6千米,边缘间距只有2.4千米,相比长达49千米长的城市带,两个中心区之间的距离过近。
——除了行政中心,福田1992年确立为CBD,布局大量服务业,与金融中心罗湖职能重叠。对比福田作为新一代中心区的优质公共空间品质,罗湖的吸引力必然下降,其北部地以及向惠州的发展轴未得到充分发展。
——以高层楼宇为主的罗湖,城市更新成本极高,又容纳了大量深圳早期人口,一直未能找到适合自己的更新路径,影响了深圳这一重要交通枢纽综合职能的进一步拓展。
2006年,市人大审定通过《深圳2030发展策略》,增加前海中心(15平方公里),与已经形成的罗湖福田中心并列。2015年之后,超级总部基地、超大型国际会展中心、西丽新区等项目相继规划建设,以不同主题承担了商务、商贸、科创、服务业职能,各个行政区的分中心也不甘落后,湾区系列重大项目还在促使发展动力向西北侧深莞交界推进,深圳多中心竞争的格局代表同时期珠三角动态区域竞争合作格局的最新价值区位,但这也造成城市文化缺乏集中性的沉淀。
1.3 面向中国,深圳空间模型的持续性影响
可以说,深圳与多元化主体合作,将一般性新城 “规划至成熟需25年”的单向线性模型,转变为组团分工开发、滚动推进、逐期更新的动态过程。这一模型甚至囊括了城市中心区的职责调整。为此,深圳出让了土地初期利益,至86年底,深圳规划可建设用地123平方公里中,划拨用地总数达82平方公里,实际征收并收取出让费的面积仅17平方公里。1987年,市政府总投资逾13亿,而收取的土地使用费约5000万元[9]p76-77。但对深圳而言,它换来了发展的速度、多元化的产业结构以及多元化的资源支持,甚至促使政府更重视产业税收带来的收益11。更大的价值或许在于:中央政府各部委以深圳为窗口,或共同设计政策,或亲自下海,探索了国家政策体制改革的空间与边界,对改革开放的整体制度设计具有重要意义。新城的实验性在深圳得到了最强印证。
这一模型被誉为中国城市规划最重要的篇章之一。但也造成了一种现象:在政府与规划层面受“战略引领+快速变现”双向机制推动,出现了炒作城市土地、以土地收入和开发溢价来衡量城市价值的微妙心态。
以上海为例,其工业组团呈现出了更为稳定的格局。上海改革开放初期,以城市现状为背景,港口又拉开另一端空间支点,虹口、金桥、张江等工业园区选择在空港边缘、浦东新区等内环沿线布局,其职能始终没有发生太大更新,这也造就了上海汽车产业、电子产业、医药产业的持续性沉淀与积累。相形之下,深圳关内经济区以万众创新的科技金融、软件服务而知名,重大制造企业围绕关外得到了更为稳定的长期发展。
深圳的开发模型事实上是不可复制的:多主体的开发,来自于中国内地资源和香港资源的集中倾注,也是开发权力的巨大让渡,这一模型在中国2000年之后的新城建设中已经不可复现——包括深圳关外地区的开发都未能复制这一模式。重要原因之一是:模型明确清晰,土地出让金丰厚,中国各城市政府看到了明确的机遇,开始主动下场推动城市开发。
2004年,深圳提出土地/资源/人口/环境承载力的“四个难以为继”,这一年正是深圳建市25年。通常在这发展节点,西欧各国新城开发公司会退出,新城正式独立发展。深圳市区内总体可建设用地939平方公里,至此25年内年均消耗约36平方公里。拥有科技与金融资源的深圳,有能力进一步推动产业升级——但已经开始受囿于土地资源,难以提供充足的、可支付的产业与人居,昂贵的城市更新成为这个年轻的新城的必须选择[12]。
其次,带状城市中,单中心向双中心转变,本来是一种典型现象:巴黎新城塞尔吉-蓬图瓦兹(Cergy Pontoise)在建设5年后,决定增加一处新中心,为线性结构提供更好的服务半径[13]p124。但十数年间,如此高密度的中心区职责调整,则需要思考其利弊得失。1992年青岛市政府出卖土地,迁移至经济技术开发区,成为引人注目的新模式。至2008年成都府搬迁至天府中心的计划被叫停,中国大量城市在此期间选择了搬迁中心政府以带动新区发展。这一模型在欧美极为少见。
张五常曾将中国城市政府类比为以招商为己任的一级商业机构。大都市政府不但决定 “蛋糕”的分配,也参与“蛋糕”的生产——新城就是一只漂亮的“蛋糕”,通过对各种国有机构的搬迁(政府、医院、教育机构),高规格的规划定位,高强度的建设投入,不断地复制形成城市新的顶级区位,新城土地由此获得最大溢值。当前,在中国城市化快速发展的25年之际(2000-2025):一些以深圳为蓝图的中国城市,土地资源被大规模消耗,土地出让金支持基础设施与公共设施扩张跟进,而产业自生能力、城市服务业却迟迟未曾得到建立,正在面临更大的危机。
2 第二版:福田中心区城市设计空间模型
2.1 新城:理想城市模型的塑造
新城规划,本质上是一代文化精英,最宏大的人文理想。从乌托邦时期的早期试验、包豪斯建筑师们的现代主义住区、柯布西耶的多国都市规划,到战后面对瓦砾工业城市,郊区化新城被作为国家城市空间发展政策得以普遍性推动,都是政治家、规划师、人文主义者对于如何创造城市文明、彰显人居生活价值的理想与实践。
国际新城城市中心的意象,普遍寻求凸显自然性与创新性。
自第一代新城开始,塑造与拥挤、肮脏的工业都市不同的新城意象必然包括“绿色”元素,这包括与中心都市之间巨大尺度的绿隔、组团之间清晰的绿带,并涵盖向所有公共开放的园林、生态、运动、教育空间。
一平方公里左右的城市中心区是活力积聚的空间。受制于人口的总量,新城中心区的文化特性树立,始终是各国城市规划师的难题。创新性成为一个替代性的答案。70年代末开始规划建设的阿尔默勒(Almere)地区,作为荷兰阿姆斯特丹大都市圈的重要新城,缺乏特色的中心区一直为人诟病,直至2007年最后一期中心区建设中,当地邀请大都会建筑事务所(OMA),试图以异构的公共空间体系,融入大型公共、商业建筑,建立一个新城的识别性[14]p249-325。(图5)

图5. 伦敦新城哈罗(1947)的城市中心与田野,荷兰新城阿尔默勒(1971)的田野[15],OMA对中心区的塑造(2007)
中国一五工业城市,采用线性空间模型的同时,也非常重视沿河沿路景观塑造。城市空间中,受苏联同时期古典主义城市设计的影响,普遍利用超长林荫大道引领城市结构发展;中心城区中,古典主义中轴,大型辐射型中心广场是非常典型的语言模型。中苏关系破裂后,上述空间模型的形式主义、纪念型装饰被批判,但各个城市的纪念性干道,广场,结合同期总体规划的实施,仍对中国城市形态有巨大影响,例如:洛阳火车站前大街,太原市迎泽大街等城市经典空间。在兰州,任震英自南侧兰山高点三台阁,引入轴线,穿越旧城形成东方红广场,以省市政府与黄河、远山为终结。是八大工业城市中,唯一一例围绕旧城进行城市轴线塑造并建成的规划设计[16]p41。
改革开放后,城市设计理念重新向欧美研究靠拢。上海“一城九镇”(2000)的思路,与西欧新城规划有很大的相似处:利用绿色且低密度的环境、独特的文化意象以及强有力的产业经济体来吸引中心区市民。为了能够短期内形成各个新城的独特性,欧洲文化被简单摹仿,形成了泰晤士小镇(松江)、瑞典小镇(外高桥)、德国小镇(安亭)、江南小镇(青浦)等系列模型,或者是采用大型湖面(临港),运河体系与中心公园(崇明),湿地系统(东滩)来强调新城绿色与创新的价值。
2.2 深圳福田中心区, 新中国培养的一代规划师的理想
深圳的思路曾有较大的变化:罗湖开发初期,深圳市参照香港模式,更注重高强度的开发,80公顷曾经计划密布八十多栋高层楼宇。周干峙领衔的专家团对研究后降低了将近一半,以形成和香港本土具有差异性的品质特征。1987年,深圳市府邀请完成米尔顿·凯恩斯(Milton Keynes)和华盛顿(Washington)两处伦敦新城的卢埃林・戴维斯规划事务所(Lewelyn-Davies Planning)来进行第一版深圳城市设计,可以说代表了这一方向:通过强化系列绿轴、大型绿化公园,山体保护,“(高层)花园城市”成为深圳的重要意象。深圳89年建设指标汇总,园林绿化占地面积已达36.8%,与工业用地(40.66%)基本接近[1]p163。 其中百米宽的深南大道两侧高层林立,融合了上述两种意象,又隐隐与一五期间工业城市的林荫大道相互呼应,成为深圳最知名的现代化城市名片。上海浦东世纪大道也采取了相近的空间模型。
福田中心区城市设计的气质、结构、意象则与上海迥然不同,蕴涵了中国现代城市建设历史的特殊传承12 [14]p6。它经过长期的酝酿,且选址定位非常明确。1980年的《深圳市经济特区城市发展纲要》已确定:
“皇岗区设在莲花山下,为吸引外资为主的工商业中心,安排对外的金融、商业、贸易机构,为繁荣的商业区……用地165公顷。”
莲花山成为福田中心区规划建设最重要的坐标原点。
1986年,蒋大卫回忆:
“任老与周干峙同志……登上了位于福田中心区正北方的莲花山峰,考察地形,研究周边环境,对原有方案进行了修改,形成了以莲花山为对景,正南北中轴线加棋盘式路网布局的方案:深南路以北为行政文化中心,以南为商业金融中心,中轴线规划成一条80-100m宽的绿带,它与深南路相交处为中心广场,并建议在此建一栋超高层建筑,可俯瞰全市。”
“任老认为:福田新区的规划与建设,要在罗湖上埗建设经验基础上,更上一层楼。要有特色,既要现代化,还要体现和保留一点中国城市建设的传统。”“新区中心区以莲花山顶与南面正对海边的皇岗村山头为对角,两座山头直线距离约2500米,正好正南正北,处在福田正中心,以此作为福田新开发区的中轴线,利用东西两条排洪入海的小河—新洲河和皇岗河作为中心区东西边界,整个中心区面积约为5 km2 ,他以规划大师独到的眼光布置了一个中国九宫格局的棋盘式线路。” [3]p43, [17]p143
这一模型与中国传统城市聚落的布局模型高度相似:北侧山体伟岸,南侧遥望海洋,自然形成坐北朝南的轴线势能。以200米见方的标准单元,形成3×3的九宫格网络,北侧为市政中心,2000年南侧调整后,高层建筑与会展中心的布局复制了这一模型。 建筑大师陈世民曾从风水格局上对轴线进行了阐述。(图6)

图6. 传统中国人居聚落(左)深圳城市设计竞赛成果(右)[18]
1996年8月,包括吴良镛、周干峙在内的5位国际专家组成评委会,评出美国李名仪/廷丘勒建筑师事务所的详细设计为优选方案。陈一新回顾时指出:为什么选这个方案呢?它的造型寓意丰富,既象征中国传统的大屋顶建筑,又象征鹏城二次起飞,还象征民主治理。这么大的建筑没有建围墙把老百姓围在外面,而是将公共空间和政府办公楼无缝连接,市政厅中间被中轴线穿过,老百姓在中间可以24小时全天候地穿越,很有新意[19]。
这一空间模型,和北京紫禁城采用类似视角观察的时候,具有有趣的相似性。(图7)
• 整体空间尺度巨大,故宫-景山总占地约2.2×0.9公里,深圳莲花山公园至深南大道的轴线相关地块占地约2.2×0.7公里。
• 两者均有明确的南北朝向,山体奠定整体空间轴线的起点位置,开放空间作为轴线的收束
• 强烈的空间对称,凸显穿越权力中心的中轴。方形街区为基本单元,市政中心统领,所有建筑按“级别”确立街区尺度。
• 超尺度政府中心位于中枢,音乐厅,书城等四座公共建筑分列两侧,隐隐有“君臣”关系。两翼高楼是科技、资本的力量,代表着现代城市的典型形象,其拱立市政中心的位置,微妙地降低了其在整体叙事中的重要性。

图7. 故宫空间模型(上)与深圳中心区空间模型(下)
他们也有不同之处:两个U型空间开口都朝向北侧笔架山——因此最具戏剧化的视点来自北侧。最重要的是:紫禁城是一个“禁止”之城,所以这一空间本质上是由层层围墙在人行层面上断绝的。深圳市政厅中部的开放中轴,公众服务职能的融合,达到了一定程度的开放13。(图8)


图8. 深圳中心区重要要素:山水,网络,等级化的地块,开放空间与建筑;总图[16]
2.3 面向中国,福田中心区的持续性影响
福田中心区确立了“中国”的“现代城市”这一文化叙事的强烈个性,开创了中国城市设计的一个新的原型空间,对比之前的人民广场、同期的陆家嘴,其对中国新城规划的中心区塑造,产生了更为深远的影响14 [9]p187。
1992年,上海人民广场设计采用了古典主义几何轴线,兼顾开放性与政府威严15。同年上海市金融中心陆家嘴启动规划设计国际征集。最终方案使用了林立的高层建筑为主调,3座超高层建筑进一步形成跨越性地标,辅以电视塔等特别建筑,形成璀璨奇幻的天际线。人行尺度上,借助快速林荫干道,尺度较小的中心公园来保障人视点的丰富体验。
大量中国城市选择了福田空间模型,无论是一线城市还是经济迅速腾飞的县级市。原因源于实用性:政府有土地主权,能以较低的建筑总量,而不依赖高层建筑,塑造一个强烈引起共鸣的场所特质。另一原因应当是来自于中国文化背景下的精英群体,对于这一空间模型的熟悉与共振。规划师们迅速回到真正的“正统”,政府坐北朝南,低矮公共建筑放在南侧或两旁,以大型公共空间(河流、湖体)或高层建筑拱立为对景。(图9)

图9. 上海中心区与深圳福田中心图底关系
2.4 作为原型空间,福田中心区模型的潜在问题
这一空间模型隐藏着下述典型问题:
• 86版总规中“100米宽的林荫道”,最后转化为700米宽的绿地公园[9]p83。近15分钟的步行距离,对于两侧商业设施的服务与联动非常不利。轴线空间的“神圣性”排斥其他服务职能的植入,政府与文化设施的外部兼容又很困难,多数城市选择了缺乏竞争力的地下商业空间,这进一步削弱了其活力16 [20]p21。(图10)
• 缺乏开放性:深圳市民中心建筑面积21万平米,宽近500米,以容纳其开放轴线,其形态很明显在服务其地标性。市政府与相关部门,需要相对封闭独立的建筑。很少有城市可以基于对外服务,形成如此大体量的开放性建筑地标。这让中心城区更加回归“禁”城模式,而不是开放性中心。
• 为了符合公共活动的目标,中心区需要采用硬质铺地为主的材质,加上对称性,视轴不能被遮挡,这意味着景观设计的多样性较为困难。缺乏大树庇荫,在各种气候条件下——北地冬季的寒风,南方夏日曝晒,都有可能出现并不适宜的人体感受。

图10. 深圳福田中心区商业情况(深圳中心区范围内只有地下商业“皇庭广场”,期间多次关闭,直至2013年重新开业,仍未自救成功,于2025年8月作价30亿被法拍)
中国城市政府空间由此一度“无轴不欢”,创作语言大幅受限。这一现象不仅覆盖各大都市,甚至各地区级政府。白小刺2011年拍摄的112处政府大楼,大量位于这样的空间场景中,本来并非高层建筑,但由于巨大的环境空间尺度和空旷的背景,凸显着政府的强烈权威17。(图11、图12)

图11. 杭州市中心城区,广州市中心城区,鄂尔多斯中心城区的同尺度空间地图

图12. 深圳市光明区,龙岗区政府,镇江市丹徒区政府,信阳市政府,鄂尔多斯市政府同尺度卫星图
自卡米洛.西特(Camillo Sitte)起,就对古典主义城市“又长又直的轴线”的美学价值予以抨击,认为其“满足与僵死的规则性、无用的对称以及令人厌烦的千篇一律”[21]。 现代主义建筑设计,进一步将其视为豪斯曼式的权力审美。这一观点在冷战时期,由于苏联影响的一系列社会主义国家的城市形态强化。东柏林斯大林大街为例(今卡尔-马克思大街, 90 米宽、2.2千米长),被称为“社会主义凯旋轴”,其尺度与古典柱式被官方宣称为“民族传统”,但实质上是苏联式权力景观的移植[22]。
福田空间模型不存在外来文化的强加,甚至可以说是几代不同背景的规划师、政治家多轮开放型选择的文化共识,但这一寓含权力意味的景观,在公众层面、在城市文化塑造的目标层面的影响是需要深入评估的。
事实上,也有成功的模型:珠江新城虽然仍然选择以燕岭为屏,沿南北向的轴线,却没有安置任何政府建筑,只保留了公共文化建筑;同时大幅度压缩了轴线宽度,最狭窄处只有110米左右,并在这一位置,把两座超高层建筑紧靠轴线布局。这一原型保障了空间的公共性、提供步行漫游、商业服务的良好尺度,同时在天际线群体塑造中也更显戏剧性。
无论如何,这一模型的价值同样明显:
• 在普遍较为拥挤的中国传统城市空间中,清晰地确立了一个原则上属于所有市民的大型共享绿色公共空间。
• 山水为背景的纵向中轴使这一空间往往成为城市景观体系的重要部分。珠江新城这一轴线南北承继白云山与珠江,成为城市自历史中轴、近代中轴之外的第三条中轴线。事实上超长尺度的中轴前所未有地形成中国当代城市的重要文化标志,例如雄安、西安、广州。其意义远远超过了传统历史城市,或同样重视这一问题的西方古典主义城市。
福田空间模型造成的优势与问题互现:既是深受欢迎的城市客厅,也可以是人迹寂寥的典礼空间。但空间本身就意味着可能,它为未来的设计者、未来的政治家、未来的人民始终保留了一个“场域”,并由此具有无限潜力。
3 结语
国际新城发展通常在25年左右进入稳定期,除极少数新城,人口与就业均就此进入家园塑造、新城二代培育等常规社会问题。1980-2025年,深圳呈现出一种持续的变革状态,这使研究学者始终在关注它的前景。
对比国际新城建设和新中国早期现代主义城市建设,深圳都拥有经验的承继、以及独立的创新。在新城的滚动开发、产业动力寻找、新城的实验性探索、文化的塑造以及新城与原住民融合等一系列典型工作领域中,深圳都体现出了更为独特、更为广泛的策略设计。更重要的是:这些领域对中国城市建设的价值认知、发展模式、空间原型产生了持续性的影响。可以说:深圳的规划模型与城市设计模型对中国新世纪以来的城市影响这一领域的研究尚待开展。
注释:
1 周干峙初期兼任建工部和城市设计院的技术人员,在该院解散后,于1980-1982年担任城市建设部、国家计委、经委、建委等技术职责以及天津市规划局领导 。周干峙在回忆录中提到:“1952年到现在这个工作(建设部规划建设工作)不间断的,现在仅我一人。我从来没有离开过这个岗位。
2 周干峙还曾对国际数十个加工区进行过研究,指出:我国沿海城市的基础设施条件都比较差, 中心城市都有一大笔 “欠帐” , 用于开辟经济技术开发区的资金有限, 依靠外资又不可能用于利小、回收时间长的基础设施工程 , 依靠贷款方式又必须考虑偿还的能力。所以, 如果投资过多, 回收时间过长, 经济上是划不来的。我国曾多次吃过基本建设摊子一下铺得过大的亏……”并仔细核算了加工区的净收入底限与吸收外资的经济效益指标。
3 1987-1995曾任深圳建设局局长至副市长等重要职位的王炬:深圳特区1980-1989十年建设总体投资181.8亿元,国家计划内供给的不到2%。该阶段基础设施投资20多亿,国家只投资特区管理线建设工程1.3亿,95%以上的资金都是靠充分运用国家政策。
4 1980年《广东省经济特区条例》将经济特区的企业所得税率定为15%,低于当时香港的17.5%,更低于内地的33%。在公布以前,特区免税,但海关要办手续。
5 具体模型为土地使用费:1980年12月,深圳房地产公司与香港中央建业有限公司签订营建商住大厦协议。这是深圳市收取土地使用费的第一次尝试。
6 1981年11月广州深圳经济特区开发公司,与香港合和中国发展(深圳)有限公司签订合作开发新市区。深圳提供30平方公里土地(今福田新区的基本范围),港方投资20亿港元。公司负责整个新市区的市政公共建设与二期开发。收益深圳政府占50%, 港方占30%,20%作为市政建设发展基金。待三十年期满后,基金权益交予政府。1986年由于对规划有不同意见,该开发权被收回。
7 1985年上半年,罗湖城区已建起60栋18层以上的高层楼宇。从追赶时代到引领时代——从深圳发展奇迹看中国改革开放40年2018-05-20 22:29:11 来源: 新华网。
8 日元自80年开始异常坚挺,对美元不断升值,到1985年升值至小於150日元兑一美元的标准,146亿日元约折合一亿美元(约合今天的3亿美元),基本接近深圳前十年整体20多亿基础设施投资的一半。作者注。
9 2000年1月,深圳蛇口工业区、南油集团、华侨城的规划国土管理权移交至深圳市规划和自然资源局南山分局;但由于各主体拥有大量土地,事实上仍然具有开发权,和深圳市分享土地收益作者注。
10 深圳市罗湖区国土空间分区规划(2021-2035深圳市规划和自然资源局罗湖管理局年)(草案) 深圳市规划和自然资源局罗湖管理局 2023年4月。
11 2005-2023年,深圳土地出让收入在一般公共预算收入中的占比的中位数为27%,最高约达到38.4%(2007)。杭州与广州这一数据(2023)约74%与77%。深圳这一数据并非城市间最低水平(中等偏低)。事实上,由于土地的增值,在出让土地面积较低的背景下,深圳仍获得了相当高的收益。作者注(深圳统计年鉴 https://tjj.sz.gov.cn/zwgk/zfxxgkml/tjsj/tjnj/;广州统计年鉴http://tjj.gz.gov.cn/stats_newtjyw/zyxz/tjnjdzzz/index.html;杭州统计年鉴https://tjj.hangzhou.gov.cn/col/col1229453592/index.html)
12周干峙回忆:(这一时期)已有香港专家提出了上步福田一带的规划方案,该方案模仿了英国霍华德的“田园城市”设想,完全脱离深圳特区实际,必须更改 ……在福田中心区,继承我国古代城市的成功做法,规划了中轴线、方格路网。
13 深圳市政中心划分为西区市政府办公区及东区人大办公区,中区为公共空间。作者注
14 2001年深圳市中心办公室接受全国各省市来访参观考察团体达250多次。陈一新:2022, p187
15上海市民广场(1951)基于原租界跑马场用地改建,基本奠定了其绿地格局——600米直径的绿地总面积约8公顷。1992-1994年启动改扩建工程,形成今天的公共服务格局。作者注
16 王富海曾经撰文批评福田中心区:1路网失态。道路分了七个层次而等级森严,背离了中心区路网的规律:2空间离散。高等级道路的分割,大轴线、大绿带的阻隔,大地块的退线等,摧毁了中心区空间的连续性; 3尺度失衡。对建筑高度的热衷及与之匹配的大空间格局,根本背离了人的尺度; 4布局偏颇。方案特别强调南边 CBD和北部行政文化区的功能设计,为此甚至将全市骨干性的地铁一号线再此局部南偏,实际效果恰恰是在北中轴的政府办公楼旁边增加了很多写字楼,而南部很长时间无人问津,迫于无奈,政府花了巨大投资把会展中心搬来拉动建设。
17文摘报,拍政府大楼的人,2011年11月12日,https://epaper.gmw.cn/
图片来源:
图1.左:参考文献[1]; 右:深圳市人民政府: 深圳市近期建设规划(2003-2005)
图2.参考文献[2]p7
图3.左/中: 参考文献[6] p68,参考文献[6]P25; 右: Волгоградская городская Дума: Volgogradgeneralplan2007, www.volgadmin.ru
图5. 左:参考文献[15];中:Gemeente Almere: For me, Almere is…., 2005; 右:https://www.oma.com
图6.左:自绘;右:参考文献[18]
图7.左:http://art.china.cn/zixun/2011-03/30/content_4098389.htm;右:http://www.szjs.com.cn/htmls/200809/42022.html).
图8.左:自绘,总图:参考文献[18]
其他图纸与表格均为自绘。
参考文献:
[1] 深圳市城市规划委员会,深圳市建设局.深圳城市规划[M]. 深圳:海天出版社,1990.
[2] Roullier J E. Research and Innovation Representative: 25 years of French New Towns[M]. Paris: Gie Villes Nouvelles de France, 1993.
[3] 蒋大卫.深圳总体规划片段[J].城市规划,1999(10):14-49.
[4] 李浩.周干峙院士谈“三年不搞城市规划”[J].北京规划建设,2015(2):166-171.
[5]李浩.八大重点城市规划[M].北京:中国建筑工业出版社,2019.
[6] MILIUTIN N A. SOTSGOROD [M]. Cambridge: MIT Press, 1974.
[7] 周干峙.关于经济特区和沿海经济技术开发区的规划问题[J].城市规划,1985(5):3-6.
[8] 张明杰.江泽民与我国经济特区的初创[J].党的文献,2010(5):23-28,120.
[9] 陈一新.深圳城市规划简史[M].北京:中国社会科学出版社,2022.
[10] 高新才.中国经济改革30年:区域经济卷(1978-2008)[M].重庆:重庆大学出版社,2008.
[11]赵燕菁.规划的故事:深圳纪事[J].北京规划建设,2014(06):154-160.
[12]吴晓晨,任云英,解晓羽.深圳城市更新政策体系研究[J].当代建筑,2024,(11):16-19.
[13] 张亚津.西欧新城谱系[M].北京:中国建筑工业出版社,2017.
[14] 周干峙.深圳规划的历史经验[J].城市发展研究,2010,17(4):6-7,11.
[15] Gibberd, Frederick. Harlow[M]. Stevenage: Publications for Companies, Cutting Hill House, 1980.
[16] 白丽琼.西北新兴工业城市规划历史及其范型比较研究——以兰州、西安为例 [D]. 兰州:兰州交通大学,2023.
[17] 宋启林.深圳市城市总体规划杂忆——纪念周干峙院士逝世两周年[J].规划师,2016,32(3):142-145,147.
[18] 赵燕菁.世界建筑导报:深圳中心区规划与城市设计专辑[J].世界建筑导报,2000(S1):12.
[19] 改革开放 40 年口述 —— 深圳 CBD 规划变现实 [G]// 深圳市政协.深圳口述史. 2018. https://www.szzx.gov.cn/szzx/zxzt/szkss/.
[20] 王富海.深圳规划:快速增长中的冲击与应对[J].城市规划学刊,2008(2):17-23.
[21] Camillo Sitte. 遵循艺术原则的城市设计 [M]. 武汉:华中科技大学出版社,2020.
[22] Paul Sigel :More Beautiful than Ever Before,Neighborhood Rebuilding in Divided Germany as Political Propaganda during the Cold War[R]. Berlin: TRAFO Series “Reconstructing Neighborhoods of War”,2019-09-25.
▲向上滑动 预览参考文献、注释和图片来源
(参考文献、注释和图片来源见纸媒正文)
(刊于《世界建筑导报》2025年第6期 NO.226,P34-41)




左右滑动查看杂志内页 | 学术论坛栏目
| 本期专栏文章索引 |
1.黄伟文. “共塑深圳:城市设计的超级实验”专刊导读[J].世界建筑导报,2025,40(06):4-5.
2.黄伟文. 超级实验:深圳城市设计总结纲要[J]. 世界建筑导报,2025,40(06): 6-11.
3.张轶伟,张文静,曲菲. 造城实验:深圳城市设计制度化演变与建筑响应[J]. 世界建筑导报,2025,40(06): 12-18.
4.杜鹃. 深圳地方性:历史地理对当代城市的影响 [J]. 世界建筑导报,2025,40(06): 19-23.
5.于烔. 海陆产业与空间塑造——深圳海岸线城市设计的实践与展望[J]. 世界建筑导报,2025,40(06): 24-28.
6.谭峥,汪莲,陈科豪.“城市设计”观念史视角下的深圳基础设施要素引导与空间塑形作用 [J].世界建筑导报,2025,40(06):29-33.
7.张亚津.深圳的两个城市模型——遥远的时空呼应 [J].世界建筑导报,2025,40(06):34-41.
8.陈一新.城市设计实施之关键——以深圳市中心区为例[J].世界建筑导报,2025,40(06):42-47.
9.陈方.居住渗透性:界面特征与公共话题——深圳社区项目中的城市主义现象与实验[J].世界建筑导报,2025,40(06):48-53.

编委会主任:孟建民 社长:曹卓
总编辑:范悦
副总编辑:甘海星
总编助理:肖靖 朱文健
编辑:沈少娟 范雅婷 蓝瑾 吴志珊
微信编辑:周欣瑶 刘义铭
发行广告:徐庆函 詹云薇
©世界建筑导报社版权所有
1985年6月1号创刊 双月出版
国内统一连续出版物号 CN44-1236/TU
国际标准连续出版物号 ISSN1000-8373
欢迎关注订阅,以“在看”分享


- 推荐阅读 -


