

实验室常见危险化学品事故应急措施摘要
B.1 实验室危险化学品火灾处置
B.1.1 可燃液体着火时,用灭火毯、湿布或沙土覆盖隔绝空气灭火。覆盖时动作轻微,避免碰坏或打翻盛装可燃溶剂的容器,导致更多的溶剂流出而扩大着火面。火势较大时可使用ABC类干粉灭火器或二氧化碳灭火器灭火。
B.1.2 酒精及其它可溶于水的液体着火时,用沙土覆盖或干粉灭火器灭火。
B.1.3 汽油、乙醚、甲苯等有机溶剂着火时,用灭火毯或砂土覆盖灭火。不能用水灭火,否则会扩大燃烧面积。火势较大时可用ABC类干粉灭火器或二氧化碳灭火器灭火。
B.1.4 金属钠着火时,用砂土覆盖灭火。长期使用活泼金属的实验室,可配备D类活泼金属专用灭火器,用于扑灭活泼金属火灾。
B.1.5 电源线路、电器外壳着火时,立即切断电源,明确切断电源是否影响其他应急处置系统的正常工作,再用干粉灭火器、二氧化碳灭火器灭火,精密贵重仪器设备应优先使用二氧化碳灭火器和七氟丙烷灭火器灭火,不应使用水基/泡沫灭火器和普通ABC 类干粉灭火器。
B.2 实验室化学品灼伤应急处置
B.2.1 根据化学品的特性及类别,立即按照化学品安全技术说明书开展应急处置,并及时组织人员紧急疏散。
B.2.2 强酸、强碱具有强烈的刺激性和腐蚀作用,发生与这些化学品的皮肤接触时,立即使用大量流动清水冲洗,再分别用弱碱(强酸引起的)、弱酸(强碱引起的)进行中和处置;发生眼睛接触时,立即分开眼睑,用流动清水或生理盐水彻底冲洗5~10min;发生食入时,用水漱口,禁止催吐,给饮牛奶或蛋清。临时处理后,送往医院继续救治。
B. 2.3 酚灼伤时,如果有衣服附在表面,小心脱去被苯酚污染的衣服,立即用大量流动清水冲洗创面20min以上,再用50%~70%酒精与氯化铁混合液洗涤涂擦创面,再用水冲洗,然后送往医院继续救治。
B. 3 实验室化学品中毒应急处置
B. 3.1 当发生急性中毒时,立即按照化学品安全技术说明书开展应急处置,阻止有毒物质继续发生作用,尽可能驱除侵入的毒物,将毒物或毒物在人体内的转化产物进行中和或无毒化处理,并将中毒人员转移到楼外空气清新处,让患者进行深呼吸,必要时进行人工呼吸,尽快送往医院救治。
B. 3.2 发生吸入中毒时,立即开启门窗通风,将中毒者移至空气良好处,呼吸新鲜空气,组织楼内人员撤离到楼外安全区域,尽快送往医院救治。
B.3.3 经口中毒时,按照化学品安全技术说明书,采取催吐、漱口、饮水、给饮牛奶或蛋清等措施,尽快送往医院救治。
B.3.4 经皮肤中毒时,将患者立即从中毒场所转移,脱去污染衣物,迅速用大量清水清洗不少于 15min,洗净皮肤(粘稠毒物用大量肥皂水冲洗)后,尽快送往医院救治。
B.3.5 经眼睛中毒时,立即分开眼睑,用流动清水或生理盐水彻底冲洗 5~10min。
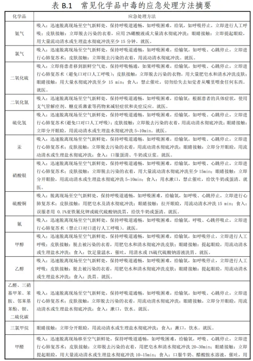
B.3.6 常见化学品中毒的应急处理方法见表 B.1。

