


BAOYANQUAN-懂保研,更懂你的焦虑
写在前面
深圳大学,1983年经教育部批准设立,由北京大学、清华大学、中国人民大学援建相关学科。
学校现为广东省高水平大学重点建设高校,秉承“自立、自律、自强”的校训,被誉为“内地进步最快的大学之一”。
学校现有粤海、丽湖两个校区,设有28个学院,涵盖哲学、文学、经济学、法学、教育学、理学、工学、管理学、医学、历史学、艺术学、农学、交叉学科等13个学科门类。
现有全日制在校生近5万人,其中本科生2.9万余人,硕士研究生1.6万余人,博士研究生1500余人。

在学科建设上,工程学、材料科学、计算机科学、化学4个学科进入ESI全球排名前1,20个学科总数位居全国高校前列。
学校拥有23个学术学位博士授权一级学科,34个国家级一流本科专业建设点。师资力量雄厚,现有国家级高层次人才277位,近五年获国家自然科学基金项目1845项、国家社科基金项目179项。
学校以高起点立校、以快节奏发展,短短四十余年便跻身全国进步最快高校之列,学科实力与科研平台为学子提供了坚实的深造基础。
版面丨木华
文稿来源丨天天学姐
No.1
深圳大学保研政策
深圳大学的推免逻辑和大多数高校一致:学业成绩是基础,综合表现是加分项,特殊学术专长是突破口。对于大多数学生而言,最稳妥的路径是稳住绩点、通过四六级,在此基础上通过科研或竞赛增强竞争力;而特殊通道更适合已经在学术或竞赛领域有显著优势的同学。

上下滑动查看更多
01
基本门槛
无论申报哪一类推免,都必须满足以下基本条件:在校期间无考试作弊和学术不端行为记录,无受处分记录;平均学分绩点达到3.5及以上(交换生期间成绩不计入);外语水平方面,非外语专业学生需四级500分以上或六级425分以上,或托福80分、雅思6.0以上,或通过深大英语口语水平测试达良好及以上;外语专业学生须通过专业四级。
02
综合成绩
深圳大学明确规定,学业成绩在综合评定中占比不低于70%,且不得专门组织推免考试(包括笔试、面试)。这意味着本科前三年的绩点基本决定了保研成败。
综合成绩的其余部分不超过30%,涵盖学生参军入伍服兵役、参加志愿服务、到国际组织实习、科研成果、竞赛获奖等维度。各学院需合理设置各指标权重及单项上限,学生在某一方面有多项加分时原则上只取一项,不得为仅符合单一指标的学生单列计划或破格推荐。因此,不同学院对各加分类别设置的比例可能不同。
03
特殊学术专长
科研成果的认定非常严格,仅限本科阶段在核心期刊以独立作者或第一作者发表的与学业相关的科研论文,或作为主力成员参加国内权威科研竞赛(全国赛)并获得三等奖以上奖励(国际赛事参照执行)。学生与直系亲属或学历明显高于本人者合作的成果,仅作参考,不纳入加分。


上下滑动查看更多
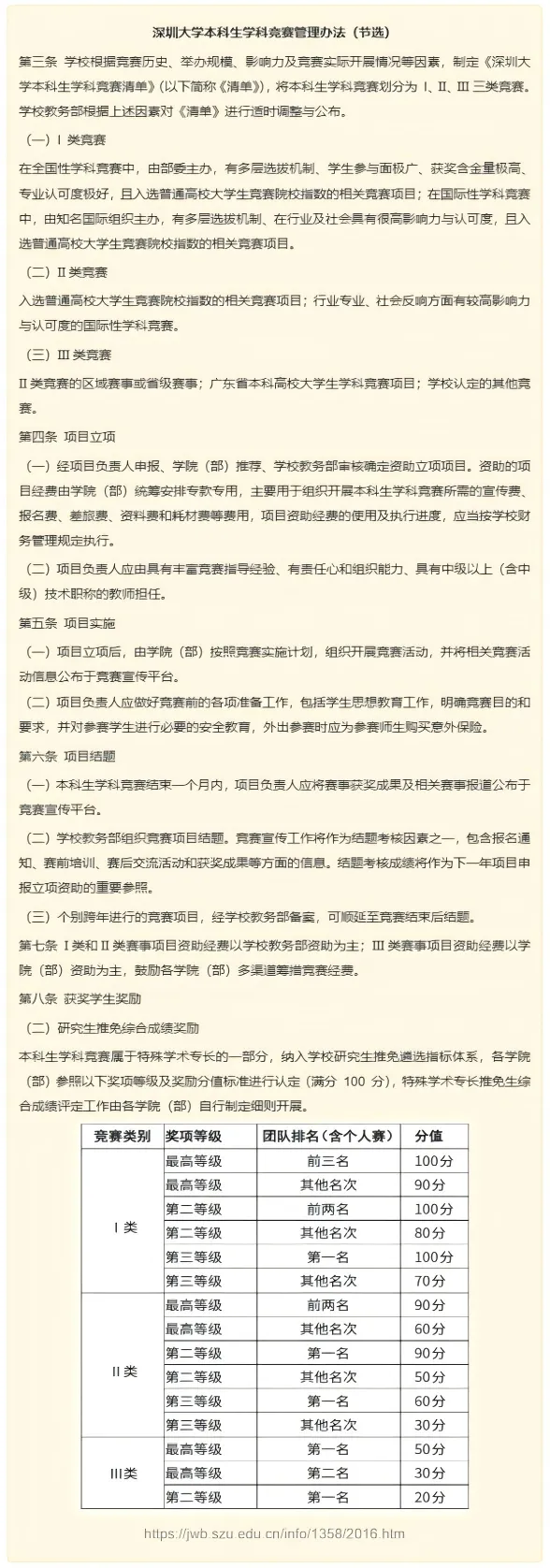
深圳大学将本科生学科竞赛纳入推免综合成绩中的“特殊学术专长”部分,并制定了详细的分值表。竞赛分为Ⅰ、Ⅱ、Ⅲ三类,每类再按奖项等级和团队排名赋予不同分值,满分100分。其中Ⅰ类竞赛主要为全国性赛事、获奖含金量极高以及由知名国际组织主办、具有很高国际影响力的国际性赛事。Ⅱ类竞赛包括入选普通高校大学生竞赛指数榜的其他竞赛,以及认可度较高的国际性学科竞赛。Ⅲ类竞赛则包括Ⅱ类竞赛的区域赛或省级赛、广东省本科高校大学生学科竞赛项目,以及学校认定的其他竞赛。
圈圈有话说
深圳大学的推免政策有几个关键点需要留意。首先绩点3.5是底线,而且学业成绩占比在70%以上,这意味着绩点高低直接决定能不能在起跑线上站稳。与其花大量精力去攒各种加分项,不如先把绩点稳住,尤其是核心专业课。对四六级要求也较高,建议尽早刷分。学科竞赛方面可以集中精力做好一两个主导的项目。
最后深大的推免名额分配会综合考虑学科发展、专业建设、学生科研情况等因素,不同学院的名额差异可能很大。建议尽早对照学院政策摸清自己的位置,不同学院在综测细则上可能有细微差异,机会永远留给提前看懂并开始行动的人。
No.2
深圳大学近年保研率

数据来源网络,如有错误欢迎指正
从2024届到2026届,深圳大学的保研指标和保研率呈现持续增长态势:保研指标由376人增长至484人,三年累计增长108人,增幅接近29%;保研率则由5.17%提升至6.76%,三年间提升了超过1.5个百分点。这一增长速度在广东省属高校中处于前列,为有志于深造的深大学子提供了更大的空间。

数据来源网络,如有错误欢迎指正
从各学院推免名额分布来看,不同学院之间的名额差距和增长幅度呈现出明显的梯度分化。
医学部以42个名额位居榜首,且涨幅最大(+9)。医学部成为推免名额最多的学院,与深圳大学医学部的快速发展和附属医院的扩张密切相关。医学类专业深造需求高、培养周期长,保研名额向医学部倾斜符合学科规律。
电子与信息工程学院以46个名额位列第二,但涨幅相对平稳(+5)。作为深大的传统优势学科,电子信息类一直名额充裕,26届继续稳居高位。物理与光电工程学院(37人)、计算机与软件学院(33人)、土木与交通工程学院(26人)、经济学院(26人)等工科和经管类学院也处于名额高位,反映出学校对优势工科和应用型学科的倾斜。
传播学院(27人,+7)、物理与光电工程学院(37人,+8)涨幅抢眼。这两个学院近两年在学科建设和科研产出上表现突出,名额增长与其发展态势相匹配。金融科技学院(11人,+5)、高等研究院(17人,+4)虽然绝对名额不多,但涨幅比例惊人。金融科技学院从6人涨到11人,增幅超过80%;高等研究院从13人涨到17人,增幅超30%。这类小规模精英化培养学院,保研率往往远高于全校平均水平。
材料学院、化学与环境工程学院、建筑与城市规划学院、数学科学学院等基础理科学院的推免名额多在15-20人区间,涨幅多为1-2人。这类学院名额稳定增长,符合学校对基础学科的支持策略。土木与交通工程学院(26人)和政府管理学院(8人)名额零增长。这可能与学院学生规模、学科建设重点或毕业生就业导向有关。
圈圈有话说
从这份数据可以读出深圳大学的保研规模正处于快速扩张期。保研率从5.17%涨到6.76%,对于在校学生而言,机会总量在增加。但6.76%的保研率意味着平均每15个本科生中只有1人能保研,竞争依然激烈。其次学院之间的分化非常明显,且与学科布局高度相关。医学部、电子与信息工程学院、计算机与软件学院这些优势学科和热门专业的推免名额最多;金融科技学院、高等研究院这类小规模精英学院涨幅惊人,但土木与交通工程学院零增长则提醒我们,不是所有学院都在扩张。
同时,名额增长不等于竞争减弱,需要结合学院内部情况具体分析。总之,无论你在哪个学院,都要尽早对照政策摸清自己的位置。绩点是底线,外语要达标,竞赛和论文得提前攒。6.76%的保研率意味着大多数人拿不到这个资格,早规划、早准备,才能在这条路上走得稳。
No.3
深圳大学保研去向分析

数据来源网络,如有错误欢迎指正
从计算机学院25届保研去向来看,本校深造是绝对主体,华南理工大学是外校首选,特色班学生具备冲击顶尖院校的实力。
12位同学中,有7位保研本校占比超过58%。这说明对于多数保研er而言,留在本校是最稳妥的选择。计算机学科本就是深大的优势学科,工程学进入ESI前1‰,学科实力和就业口碑在华南地区有较强竞争力。华南理工大学是外校去向的第一选择,华工与深大同处粤港澳大湾区,在计算机学科上同样实力强劲,且对深大学生有较高的认可度;腾讯云人工智能特色班的两名学生分别保研至中山大学和浙江大学,这是这份名单中最亮眼的去向。中山大学和浙江大学在计算机、人工智能领域的学科实力和录取门槛都远高于本校,能够保研至此,说明这些学生在特色班的培养模式下积累了过硬的科研或竞赛成果。

从电子与信息工程学院26届保研去向来看,升学路径呈现出与计算机学院相似但又有所差异的特征:本校深造依然是主体,但去向更加多元,外校选择面更广。
在总共30个去向中,有15人选择留在深圳大学。但这15人并非全部留在本学院,而是分散在电子与信息工程学院(9人)、人工智能学院(4人)和计算机与软件学院(2人)。这说明电信学院的学生在保研时,不仅可以选择本专业深耕,也可以向校内相关优势学科流动——人工智能学院和计算机学院都是深大的强势学院。3人保研至华南理工大学电子与信息学院,延续了计算机学院的趋势。华工作为广州的985高校,在电子信息领域实力雄厚,且对深大学生认可度高。除此,中山大学2人,电子科技大学、厦门大学、北京邮电大学、西安电子科技大学(2人)、上海科技大学、南方科技大学各1人,中国科学院大学上海高等研究院和自动化研究所各1人。这些去向覆盖了中大同城985、成电和西电等电子信息强校、国科大顶尖科研院所,以及上科大、南科大这类新型研究型大学。说明电信学院拔尖学生的竞争力足以支撑他们冲击不同层次、不同类型的顶尖院校。


上下滑动查看更多
深圳大学管理学院本科毕业生免试攻读研究生推荐工作实施细则https://ma.szu.edu.cn/info/1067/8585.htm
现在把这两份去向数据和管理学院的推免细则放在一起看,逻辑就非常清晰了。
管理学院的细则中,综合成绩计算公式为:学业成绩×90% + 科研成果×5% + 学科竞赛×4% + 志愿服务×1%。虽然这是管理学院的细则,但深大各学院的推免逻辑基本一致——学业成绩占绝对主导地位。这个比例意味着绩点每差0.1,最终综合成绩就差2.2分,而科研成果和竞赛加满也只有9分。那些能够保研至中山大学、电子科技大学、中国科学院大学的学生,必然是绩点在专业前5%的同时,手里还有过硬的科研成果或竞赛奖项。因为只有绩点足够高,才能保证在90%的权重中不落后;只有科研成果足够硬,才能在剩下的10%中拉开差距。那些留在本校或去华工的学生,可能绩点同样优秀,但科研竞赛方面没有特别突出的成果,选择稳妥的路径是理性决策。
圈圈有话说
总的来说,深圳大学保研去向以本校为主,对于希望通过保研进入更高层次院校的同学来说,提前规划和系统准备尤为重要。
稳住专业排名,确保进入推免资格区间, 并尽早参与科研项目、学科竞赛,提高科研模块加分;
提前了解目标院校,了解其面试特点、偏好,做好夏令营申请准备。
最后,找准自己的方向,留本校是多数人的理性选择;如果要外冲,就要选一个自己感兴趣的方向深耕,形成明确的个人优势。
No.4
如何从深大保研到Top985?
在明确了推免规则与名额结构之后,很多同学都会面临一个更现实的问题:如何在拿到推免资格后,进一步冲击头部院校?
从近年各高校推免情况来看,Top985对推免生的筛选逻辑,已经逐渐形成一套相对稳定的共性标准。
Top985推免的核心偏好
综合北大、清华、人大、复旦、上交等高校的推免情况,可以发现它们在筛选推免生时,通常更关注:
● 学业成绩的稳定高位:不单看某一门课或某一学期的爆发,而更看重前三年整体GPA、专业排名是否长期稳定在前列,是否具备持续学习能力。
● 科研潜力而非成果堆砌:相比数量型竞赛或短期成果,导师更关注学生是否有明确研究兴趣、是否接受过系统科研训练、是否能在面试中讲清“自己做过什么、在想什么”。
● 表达与思维方式是否像研究生:包括学术表达、逻辑结构、问题意识、英文文献理解能力,这些往往在夏令营面试与预推免中成为拉开差距的关键。
换句话说,他们选的不是材料最满的人,而是最像未来研究生的人。
夏令营/预推免/九推三种路径的差异
当前推免主要集中在三类节点,不同节点适合不同阶段的同学:
● 夏令营(6–8月):适合成绩高、科研明确、准备充分的同学。优点是成功即可提前结束战斗,缺点是淘汰率高、对材料和表达要求极高。
● 预推免(9月中上旬):是大多数同学的主战场,容错率相对更高,学校和导师也更愿意综合评估学生整体表现。对材料完整度、面试稳定性要求更高。
● 九推(从9月底系统开启到10月20日):更偏向“补录与捡漏”,信息高度不对称,机会零散但并非没有空间,更考验信息获取能力与临场判断。

现实中,真正能去向好学校的同学,往往不是只押一条路径,而是对不同阶段的投递原则都有清晰预期和节奏。
为什么很多同学条件不差,却外推失利?
在实际咨询中,一个非常普遍的现象是:GPA达标、奖项齐全,但夏令营被刷、预推免表现一般,最终只能选择保底去向。
大多数同学在保研路上的问题并不在于不想努力,而在于努力方向模糊:
● 不知道绩点该到什么水平才安全,不清楚哪些课程才是真正的高分杠杆;
● 盲目刷四六级,却不懂六级多一分究竟能换来多少推免优势;
● 跟风报竞赛、做科研,却说不清哪一类竞赛、哪一篇论文在保研中真正值钱;
● 更有大量信息差集中爆发在普通本科生身上——没人告诉你如何选导师、如何包装经历、如何在夏令营和预推免中被看见。
THE END
写在最后
我们保研圈从20年启航,过去6年间我们辅导了大量的保研边缘er、天坑专业跨保热门专业的同学、六级没过的经管社科同学、以及9月份临时拿到名额毫无保研准备的同学。
以“不限课时、不限申请院校数量”的真诚服务,在学生中积累了大量口碑人气,已然成为在学生团体中享誉盛名的团队。
如果你已经意识到:
● 自己很努力,但路径不清晰
● 很焦虑,却不知道下一步该做什么
● 不想再靠“听说”、“模糊经验”赌未来三年走向
——那么,扫码添加学姐微信,免费获取保研定位和1V1咨询,把大学四年的关键选择一次走对!

\ THE END /
保研圈·2025保研辅导(点击下方海报了解详情)
“懂保研,更懂此时焦虑的你”

BYQstudio 福利资源
#信息资源
2024保研信息汇总丨2024时事热点汇总|2023时事热点汇总|2022时事热点汇总|保研80个信息差|保研圈220问|保研ai定位&文书|保研圈必备资料包
#文书资源
保研简历模板|个人陈述模板|推荐信模板|联系导师邮件模板|英文文书模板|婉拒导师话术模板|中文自我介绍|英文自我介绍|面试PPT模板|研究计划模板
#指南手册
保研圈指南书|保研笔试指南|保研面试指南|保研简历手册|个人陈述指南|联系导师方法手册|推荐信制作手册|研究计划手册|海王话术手册|边缘人自救指南|夏令营指南|预推免指南|线上考核指南|线下考核指南|国家系统填报指南
# 保研真题
保研口语一本通|推免资格50题|保研刁钻80问|非专业问题100题|保研简历面50题|竞赛相关60题|论文相关60题|夏令营必考50题|保研行为面50题|保研压力面40题|思政三观题库





