2026年3月12日,上海市规划和自然资源局为深入贯彻中央城市工作会议精神,紧扣城市更新作为建设现代化人民城市的战略抓手,遵循“一个统领、五个统筹”的总体要求,着力构建可持续的城市更新模式与政策法规体系,持续深化“三师”联创工作机制,全力推动城市更新行动迈向纵深,制定《2026年上海市城市更新规划资源行动方案》。
原文如下:
2026年上海市城市更新规划资源行动方案
贯彻落实中央城市工作会议精神,以推进城市更新为建设现代化人民城市的重要抓手,坚持“一个统领、五个统筹”,建立可持续城市更新模式和政策法规,深化“三师”联创机制,持续推进城市更新行动,制定本方案。
一、统筹更新任务
行动1:加强规划引领与任务统筹
——任务1:协同开展《上海市城市更新专项规划》编制工作。强化城市总体规划对城市更新的引领作用,进一步完善城市更新规划体系。以“上海2035”总规为依据,紧密衔接近期实施规划,协同市更新办开展《上海市城市更新专项规划》编制工作。
——任务2:推进《上海历史文化名城保护规划(2024—2035年)》编制与实施。完成规划报批并做好批复后的宣贯和实施工作。深化老城厢历史风貌保护专项规划编制研究。
——任务3:制定全市各区年度城市更新规划实施报告。结合全市和各区“十五五”规划实施,明确年度更新目标,谋划3-5年更新工作,制定和实施更新单元等年度重点任务。
行动2:发挥“三师”联创机制作用,推动更新规划编制与实施
——任务4:推动重点地区更新提升。加快推进黄浦江滨江中北段(含复兴岛)、世博浦西片区等重点地区规划功能提升;强化“中城地带”资源盘整和转型提质;加快实施《关于聚焦科创中心建设,推进存量空间资源盘活,支持复兴岛打造国际创新创业集聚区的规划资源指导意见》,持续推进“一江一河”、大虹桥、大吴淞、东方枢纽等重点地区规划实施。
——任务5:推进更新单元规划编制与实施。开展普陀岚灵新村坊、浦东新场等更新单元规划编制;推动外滩-01、02、徐家汇-01等更新单元规划实施。
——任务6:推进零星更新项目的方案制定与实施。按照各区年度城市更新规划实施报告,加强对重点零星更新项目的统筹指导,推进项目实施落地。
二、统筹更新政策
行动3:建立可持续城市更新政策法规
——任务7:完善城市更新相关法规规章。配合开展城市更新条例修法和全国人大相关立法调研工作;推进《上海市土地储备办法》修订,持续完善土地储备新机制相关配套政策规范标准制定;研究制订《产业用地管理办法》,深化存量产业用地盘活政策举措。
——任务8:迭代城市更新规划土地支持政策。落实《自然资源部 住房城乡建设部关于进一步支持城市更新行动若干措施的通知》,深入实施《关于加快转变发展方式集中推进本市城市更新高质量发展的规划资源实施意见(2025版)》,聚焦外滩第二立面和漕河泾等重点更新区域,研究迭代规划土地支持政策。完善形成老城厢历史风貌单元保护导则,推动老城厢相关风貌保护项目实施。研究制定工业用地二级市场管理办法,探索建立产业用地价格监测体系。
——任务9:制定城市更新相关技术文件。深入实施《关于深化“三师”联创工作机制推进城市更新高质量发展的指导意见(2025版)》,形成“三师”联创更新单元规划成果规范。深化实施《上海历史风貌保护指南》,推进《上海历史风貌保护更新规划设计标准》(暂名)编制。
三、统筹更新行动
行动4:协力推进商务楼宇更新提升
——任务10:完成试点商务楼宇更新单元规划批复。完成虹桥开发区、苏河湾、真如、五角场、大柏树、漕河泾等试点商务楼宇更新单元规划批复。
——任务11:推动商务楼宇更新项目实施。深入实施《关于推进上海市商务楼宇更新提升的实施意见》,深度参与市级专班工作,常态化协同推动商务楼宇更新试点单元和具体项目更新提升。
行动5:加快盘活低效产业用地
——任务12:推动完成低效产业用地盘活处置任务。深入实施《关于支持工业经济发展加强规划资源要素保障的指导意见(2025版)》,健全完善产业用地保量控价全周期价值管理体系,动态调整绩效评估指标体系和绩效标准,加强产业用地综合价值评估应用。结合开发区用地专项治理与小散园区整治工作,推动完成25平方公里年度处置任务。编制《全市产业空间盘活与发展指南》,引导产业空间整合优化。
行动6:创新规划管理机制,深入推进“15分钟社区生活圈”建设
——任务13:创新社区生活圈规划管理机制。以可持续社区更新为目标,创新管理机制,强化政策赋能和设计赋能,充分发挥社区规划师作用,提升社区生活圈规划在社区治理和社区更新中的空间引领和资源保障作用。
——任务14:深化“多格合一”下的生活圈建设。以党建为引领,落实“多格合一”要求,搭建多元治理平台,统筹完整社区、嵌入式服务设施、一刻钟便民生活圈等专项工作。制定和实施年度行动方案。发布《上海“15分钟社区生活圈”规划技术标准》。
——任务15:支持开展创新型社区建设探索。以构建资源汇聚、活力融合、舒适包容的创新创业环境为目标,开展创新型社区建设探索和研究工作,增强城市创新活力。
行动7:创新建设“人工智能+城市更新”应用场景
——任务16:开发“美好生活掌中宝”等应用场景。按照上海量子城市空间智能建设工作安排,推进“优储精供”、“详规小工单”、“找地选楼”、“匠心营城”、“数资房本”、“美好生活掌中宝”等场景开发建设。
四、统筹更新资源
行动8:加大资源盘整力度
——任务17:深入实施土地储备新机制。突出“规储供用”一体化,制订报批2026年度土地储备计划和土地储备专项规划(2026—2030年),强化市级统筹。用足用好地方政府专项债政策,加强项目实施和资金的全流程管理。深入探索实施标地营造制度,研究增益增效模型和可持续运行模式,提升资源价值、发挥资源效用。
——任务18:加强全市城中村、旧住房改造规划资源保障。开展全市“城中村”规划专项研究;探索新形势、新阶段背景下旧住房改造的多元更新模式;配合市级专班完成全年认定城中村改造项目的工作目标,开展相关土地供应及规划调整等规划资源保障工作。
行动9:强化资源配置模式创新
——任务19:探索推广弹性和混合利用政策。深化M0、G0、C0等融合用地政策实践,完善弹性规划制度,创新过渡型规划编制。创新土地利用方式,探索完善存量补地价、临时利用、过渡期使用、混合用地等政策创新。
——任务20:运用工商业用地使用权延期和到期续期政策,积极主动保障相关权利人合法权益。按照国家层面导向,依据《上海市城市更新条例》等有关规定,指导各区对符合条件的工商业项目加快办理用地续期手续。结合国家修法修规相关情况,进一步完善本市续期操作细则。
五、统筹更新力量
行动10:凝聚多元社会力量
——任务21:加大宣传交流。依托城市更新开拓者联盟等社会力量,以更新推介会、“更新面对面”等多种形式,展示交流城市更新最新实践,加大对城市更新主体的服务与指导。鼓励通过业务培训、行业交流、技术创新等手段,持续提升“三师”联创团队专业技术能力水平。
日前,上海市住房和城乡建设管理委员会副主任洪继梁在上海市城市更新媒体通气会上表示,2026年上海的城市更新工作将加强综合施策,全力推进年度重点任务,包括加力推进城中村和旧住房更新改造,以及分类推进商办楼宇更新提升等工作。
会议透露,《上海市城市更新和住房发展“十五五”规划》已经编制完成,将于上半年发布,该规划重点围绕人居环境、存量资源、基础设施、生态系统、历史文脉、服务功能、重点片区等领域,制订新一轮城市更新三年行动计划,推动形成一批规模化、有引领性、有显示度的城市更新成果。同时,紧扣存量更新阶段的特点,组织编制城市更新专项规划,强化城市体检和城市更新一体化推进,建立健全“专项规划—片区策划—项目实施方案”的规划实施体系。
据悉,2026年上海将加强综合施策,围绕四个方面全力推进年度重点任务。
一是加力推进城中村和旧住房更新改造。今年要认定完成剩余城中村整体改造的项目,加快推进不成套职工住宅的改造和老旧小区的更新,进一步提升居住品质,消除各类居住安全隐患。
二是分类推进商办楼宇更新提升,进一步强化工作调度机制,发挥“一口受理”服务平台作用,引导多元化功能兼容转换。近期上海还将组织召开今年的商办楼宇专项推介会,搭建优质项目与企业需求精准对接的平台,激活楼宇经济内生动力。
三是着力推进“一江一河”功能融合和品质提升,推动以世博水环为代表的滨水空间向支流水系拓展,持续提升滨水驿站、轮渡码头等服务功能,推动世博浦西片区滨水空间提升,打造文旅商体展滨水新地标。
四是加力推进外滩“第二立面”、虹桥商务区核心区、复兴岛“全球创客岛”、吴淞创新城等重点片区更新,并结合专项规划编制,划定一批更新片区,形成更多可实施性强的更新项目。
洪继梁表示,下一步推动上海城市更新工作将重点把握好三类关系:统筹好“系统推进”和“点上突破”的关系,做到全局谋划与重点发力相统一;统筹好“民生保障”与“高质量发展”的关系,做到宜居安居与城市能级提升相促进;统筹好“政府引导”“市场运作”“公众参与”的关系,做到有为政府、有效市场、有力社会相协同。
深入实施可持续的城市更新,是推动城市高质量发展的关键抓手。近年来市区两级同频共振,真抓实干,上海城市更新工作稳步推进,成效显著。
据介绍,2025年,上海市全面完成零星旧改,总体完成无卫生设施旧住房提升改造工作。城中村改造提速推进,近三年累计启动城中村改造项目57个,累计完成旧住房成套改造104万平方米。上海建立商办楼宇更新提升工作专班,打造面向经营主体的一站式服务平台,2025年完成36个项目、62万平方米商办楼宇更新提升项目。同时,深入实施产业用地“两评估、一清单、一盘活”专项行动,盘活处置低效产业用地。此外,上海积极推动服务功能完善升级,统筹推进完整社区与“15分钟社区生活圈”建设,有序布局社区嵌入式服务设施,补齐民生服务短板;推进公共场所适老化、适儿化改造和无障碍环境建设,提升市民生活便利度与幸福感。
本文来源:上海证券报中国证券网,记者张良
3月1日,深圳市住房和建设局 深圳市规划和自然资源局关于印发《关于进一步规范城市更新项目管理有关事项的通知》的通知,聚焦合理核定土地移交率、优化保障性住房配建、允许“清调供”项目局部调整规划及统筹各方力量推动项目实施四大方面。

一、《通知》出台目的是什么?
为进一步衔接落实《住宅项目规范》,《通知》一方面针对未完成城市更新单元规划审批的城市更新项目,按照“法治化、市场化”原则,优化相关城市更新政策以落实《住宅项目规范》要求。另一方面强化政府主动作为,统筹各方力量,破解难点堵点,积极稳妥推进我市城市更新项目加快实施,持续拉动房地产有效投资。
二、“未完成规划审批的城市更新项目”包括哪些类型?
“未完成规划审批的城市更新项目”包括未完成城市更新单元规划审批或适用《关于进一步规范城市更新规划土地管理的若干措施(试行)》(深规划资源规〔2025〕5号)第(九)项,运用“清调供”手段盘活并重新编制规划的城市更新项目。
三、土地移交率怎么核定和调整?
《通知》明确在满足交通、教育等配套设施服务能力的前提下,在取得辖区政府和相关职能部门同意意见后,在更新单元规划阶段可调整城市更新单元计划和法定图则关于土地移交的要求,合理核定土地移交率,但仍应满足基准土地移交用地要求。同时简化审批程序,不再要求履行计划调整程序。
四、保障性住房配建要求有哪些调整?
一是已完成城市更新单元规划审批的城市更新项目,保障性住房配建要求按已批规划及原规定执行。
二是未完成规划审批的城市更新项目应符合《住宅项目规范》相关要求,原则上可不配建保障性住房。市相关主管部门、各区政府应通过新增建设、存量房屋盘活、多元收购等各种渠道统筹落实保障性住房建设筹集要求。
三是“工改保”项目继续按原有规定执行。
五、“清调供”项目怎么编制规划?
《通知》明确适用《关于进一步规范城市更新规划土地管理的若干措施(试行)》(深规划资源规〔2025〕5号)第(九)项,运用“清调供”手段盘活的城市更新项目有两种规划编制方式:一是重新编制规划,土地移交率及保障房配建要求可按《通知》执行,并应符合《住宅项目规范》相关要求。二是允许局部调整已批更新单元规划,局部调整部分按照《通知》执行,并应符合《住宅项目规范》相关要求,未调整部分按已批更新单元规划执行,局部调整后土地移交率按城市更新单元整体核算。
六、市场主体、债权人、物业权利人、金融机构等各方主体如何凝聚共识、共同推动项目实施?
《通知》要求各区政府积极搭建平台,引导市场主体、债权人降低投资预期,引导物业权利人调整预期,参照我市土地整备、房屋征收补偿标准合理协商确定搬迁补偿标准。同时鼓励金融机构通过提供信贷服务、并购贷款等途径,减缓市场主体资金压力;支持金融资产管理公司通过资产重组、破产重整等方式盘活项目。
关于进一步规范城市更新项目管理有关事项的通知
各有关单位:
为进一步规范城市更新项目管理工作,稳妥推进城市更新项目实施,结合我市实际,现将有关事项通知如下:
一、合理核定土地移交率。未完成城市更新单元规划审批,或适用《关于进一步规范城市更新规划土地管理的若干措施(试行)》(深规划资源规〔2025〕5号)第(九)项,运用“清调供”手段盘活并重新编制规划的城市更新项目(以下统称未完成规划审批的城市更新项目),应符合《住宅项目规范》(GB55038-2025)相关要求,在满足交通、教育等配套设施服务能力的前提下,征求辖区政府(含大鹏管委会,下同)、前海管理局和相关职能部门意见后,可调整城市更新单元计划和法定图则要求,合理核定土地移交率,具体在城市更新单元规划中研究确定,不再履行计划调整程序。城市更新单元实际土地移交用地面积应不小于基准土地移交用地面积。
二、优化保障性住房配建要求。已完成城市更新单元规划审批的城市更新项目按原规定执行保障性住房配建要求。未完成规划审批的城市更新项目,取消保障性住房奖励容积,原则上可不配建保障性住房。市相关主管部门、各区政府、前海管理局应通过新增建设、存量房屋盘活、多元收购等各种渠道统筹落实保障性住房建设筹集要求。《深圳市拆除重建类城市更新单元保障性住房配建规定》(深建规〔2025〕11号)中旧工业区改保障性住房项目不适用此条款。
三、允许“清调供”项目局部调整规划。运用“清调供”手段盘活的城市更新项目局部调整规划部分按照本通知执行,并应符合《住宅项目规范》(GB55038-2025)相关要求,其中土地移交率按照城市更新单元整体予以核算;未调整部分按已批城市更新单元规划执行。
四、统筹各方力量推动项目实施。各区政府、前海管理局应积极引导市场主体、债权人、物业权利人合理调整预期;鼓励金融机构通过提供信贷服务、并购贷款等途径,缓解市场主体资金压力;支持金融资产管理公司通过资产重组、破产重整等方式盘活项目。
五、本通知自2026年3月16日起施行,有效期5年。原有政策规定与本通知不一致的,以本通知规定为准。
来源:长沙商务
《长沙市消费新业态新模式新场景试点项目专项资金管理办法(试行)》共六部分。总则明确制定依据、资金来源及职责;支持方向涵盖首发经济、多元消费场景、优质资源及IP跨界联名等16项,采用投资补助和一次性奖励两种方式。项目实行申报、初审、评审入库、验收等全流程管理。投资类项目按进度拨付,验收合格前不超90%,验收后结算;奖励类项目一次性拨付,验收未通过或中止的项目将收回资金。建立了全过程监督与绩效管理,违规追责。办法自公布之日起施行,有效期至2027年底。
支持方向分别为健全首发经济服务体系、创新多元化服务消费场景、推动优质消费资源与知名IP跨界联名等三个方面16个方向。专项资金对符合条件的试点项目,分为投资类项目和一次性奖励类项目两类给予支持。
(一)投资类项目
根据企业在试点建设期内项目建设内容和实际有效投资额进行补助。原则上单个项目的有效投资额不低于200万元,支持比例不超过实际有效投资额的30%,单个项目支持金额最高不超过1000万元。
1.商旅文体健融合消费新场景。支持业态创新、模式创新,推动人工智能、元宇宙等数字技术在文娱、旅游、健康、体育等领域的深化应用。试点期间至少融合2种以上业态,打造商旅文体健融合的消费新场景,以及融合文化体验、健康养生的复合型消费空间。
2.服务消费集聚区。支持重点商圈、特色商业街区、文旅集聚区、会展场馆、传统购物型商超、废旧工业厂、野外游乐场所等区域向多元消费场景升级、空间重构,拓展增加文化时尚、健康体育、艺术展览、主题社交、休闲娱乐等服务消费功能。试点期间具有3种及以上服务消费业态,聚集市场主体不少于15家。
3.夜间文化和旅游消费集聚区。支持建设夜间商圈、夜间文旅、夜间餐饮、夜间娱乐、夜间便民店等集聚业态,优化夜间消费环境;或对商圈商街、文旅体育项目进行夜间消费升级改造,打造具有示范性、代表性、地域性的夜间消费品牌。试点期间具有3种及以上夜间服务消费业态,聚集夜间消费市场主体不少于15家。
4.服务消费新增长点。支持培育汽车后市场服务、旅居服务、演出服务、冰雪经济、体育赛事、旅游列车、旅游交通等服务消费新增长点领域,拓展宠物经济、艺术展览、沉浸体验、数字艺术、房车露营、产学研基地等消费新场景。建设创新、融合等特点的消费体验场景。
5.服务“一老一小”。支持独立新建或在商圈、街区、商业综合体等场所内,由市场主体建设或改造运营适老化消费场景和亲子友好空间:
(1)银发金街:支持建设适老化消费场景,包含但不限于智慧康养服务中心、老年学校、健康养生、老年旅行等2种及以上银发经济业态,为老年人配备无障碍设施、健康监测、辅助治疗、进行场景改造、设施采购与服务升级等,并有专职运营或服务团队
(2)童趣乐园:建设亲子友好空间,包含但不限于儿童主题乐园、普惠托育机构、亲子手工坊、亲子餐饮等2种及以上亲子业态,引入安全、教育等业态,并有专职运营或服务团队。
6.外贸优品展销中心与购物集聚区。支持建设外贸优品展销中心与购物集聚区,重点引进外贸优品企业,为企业提供产品展示、线上线下销售及供应链对接服务、内外贸产品行业标准的认证及推广。展销中心或购物集聚区面积不低于200平方米。
7.促进家政领域新业态新模式发展。支持基于人工智能和信用体系搭建智慧家政平台;支持优化家政服务设施,推广应用智能手环、智能机器人等设备,推行标准化服务流程等;支持建设“家政+养老+托育”智能化社区家政融合站点
8.围绕本地特色文化,联动国潮动漫影视IP等传统资源打造综合性消费场景。联动国潮动漫影视IP及文博场馆、非遗机构、历史文化名城等资源打造综合性消费场景。
(二)一次性奖励类
1.首发中心、首发经济集聚区。支持商业综合体、商业街区等市场主体在试点期间落地首店、举办首发活动。对试点期内引进国际、国内知名品牌(具体标准见申报通知,下同)首店或举办时尚服饰、消费电子、美妆、潮玩、家居、汽车、智能终端、运动潮品以及服务消费等领域具有创新性、引领性的首发活动进行支持。试点期内引入首店、举办首发活动合计不低于4家(场)、7家(场)、10家(场)分别给予50万元、100万元、200万元奖励。
2.开设高能级首店。支持国际、国内知名品牌试点期间在长沙开设首店。对国际、国内知名品牌开设长沙首店,给予不超过60万元、40万元支持;对国际、国内知名品牌开设湖南及以上层级首店,分别给予不超过80万元、60万元奖励。
3.开设旗舰店、概念店。支持国际、国内知名品牌打造旗舰店、概念店。对试点期间开设的符合相关条件的旗舰店、概念店按照面积大小分别给予相应奖励,即:对面积在50平方米-100平方米(含)、100平方米-500平方米(含)、500平方米以上的旗舰店、概念店分别给予不超过40万元、60万元、80万元奖励。
4.首发、首秀、首展活动。支持时尚服饰、消费电子、美妆、潮玩、家居、汽车、智能终端、运动潮品以及服务消费等领域具有创新性、引领性的产品与服务在试点期间举办首发首秀首展活动。根据投资总额、活动规模、影响力等综合评定,分别给予30万元、50万元、80万元奖励。
5.展会开设首发专区、专场。支持有关展会在试点期间开设首发专区、专场,集中展示新产品新服务新技术。展会面积应不低于1万平方米,首发专区面积不低于500平米(不累计),首发新品数量不少于10个,现场举办首发专场活动,参展商数量不少于50家,有5家市级及以上媒体宣传报道,观众超2万人次,有相应的配套宣传措施及成效。对展会面积1万(含)—2万平方米、2万(含)—4万平方米、4万平方米(含)以上的,分别给予不超过50万元、80万元、100万奖励。
6.推动重点赛事活动及演出“进商圈、进街区、进景区”。支持试点期间持续举办的市级及以上赛事活动或演出,活动周期在1个月以上且整体不少于6场(12个月内),能带来相关消费额的增长或吸引一定客流,且有配合赛事、演出主题展览展示促消费等活动。赛事或演出场数6场及以上的(每12个月内),给予不超过50万奖励;赛事或演出场数12场及以上的(每12月内)给予不超过100万元奖励。
7.联动知名IP开发系列周边产品。支持联动全球知名IP、国潮IP、历史文化IP、本地特色IP联动开发系列周边产品。IP需有正式授权,周边产品具备创新性,无侵权盗版问题。对核定投入不低于40万元、80万元、100万元的,分别给予不超过20万元、40万元、50万元的一次性奖励。
8.老字号企业开设新店、旗舰店;推出“老牌新品”、国货潮品”。支持老字号企业依托长沙优质消费资源,在试点期内开设新店、旗舰店;开发推出“老牌新品”、“国货潮品”。对面积在50平方米-100平方米(含)、100平方米以上的新店,分别给予不超过30万元、50万元奖励;对符合相关要求的旗舰店给予不超过80万元奖励。对开发保留核心工艺的“老牌新品”、融入现代设计的“国货潮品”的,给予不超过30万元奖励。
(一)基本条件
1.在长沙合法经营,且申报项目内容符合长沙市消费新业态新模式新场景试点支持方向。
2.申报单位为独立法人,信用记录良好,未被列入失信黑名单,近三年无重特大安全事故。
3.投资类项目实际有效投资额不低于200万元。
4.申报项目未享受过其他中央财政资金扶持,不得拆分、多头、重复申报。
5.项目所在地应在长沙市范围内,依法依规使用土地,项目手续齐全。
6.项目实际投入营业使用时间在2027年6月30日(含)之前。
7.同一项目可以符合一个或多个支持方向,但仅按照一个方向给予资金支持。同一项目仅限一个单位申报。
(二)不予支持内容
1、健全首发经济服务体系方面:拟支持项目应至少属于试点长沙市范围内的首发,各区县(市)、园区内辖区范围的首发项目不予支持。不支持侵犯知识产权或造成其他不良社会影响的首发项目。
2、创新多元化服务消费场景方面:不支持单一传统业态的项目。不支持政府或企业发放消费券、优惠补贴、宣传推广等投入,不支持企业举办的促销推广活动。不支持无消费内容或免费开放的项目。原则上不支持仅短期开展的活动或临时性搭建的消费场景。不支持单纯商品消费的项目,如传统购物型超市、汽车加油或充电站等。
3、优质消费资源与知名IP跨界联名方面:不支持与社会主义核心价值观不符的IP消费场景;不支持渲染负面或不良情绪的IP消费场景;不宜支持简单模仿、缺乏核心内涵等质量不高的IP消费场景。
4、不支持新建、扩建基础设施,不用于支持新建商业综合体,以及各类古镇、纪念馆、博物馆等设施建设,不用于一般性装修,不用于政府部门主办、承办的活动。原则上不支持事业单位信息系统建设维护、养老院和病房建设等与支持方向无关的领域。
5、不支持通过变更项目名称、调整申报主体、拆分项目建设内容等形式多头申报。
6、已列入并享受过其他中央财政资金扶持的项目不能重复申报。
7、建设内容模糊、成效无法判断,以及不符合国家有关鼓励或支持发展方向的。
8、其他不符合支持方向的项目。
3月23日,宁波市十六届人大常委会第三十二次会议审议通过了《宁波市城市更新条例》(以下简称《条例》),将提请浙江省人大常委会批准后施行,这部经过多轮调研论证的地方性法规的确立标志着宁波城市更新工作,从“试点先行、政策引导”,迈入“法治引领、规范有序”的新阶段。
产业用地更新:
“工业上楼”有了法治保障
宁波民营经济活跃,产业转型升级需求迫切,存量低效产业用地的盘活是城市更新的重点难点。《条例》专设第四章“低效产业用地更新”,在全国同类立法中率先对“工业上楼”“混合用地开发”“高标准厂房建设”等作出系统性规定。
宁海县老棉纺厂转型文创园
“《条例》明确,城市更新项目涉及低效产业用地的,在不影响公共安全、生产安全以及符合环境保护要求的前提下,可以在同一地块内混合布置工业、仓储、科研、办公、商业、服务业等用途兼容的功能。”市人大常委会法工委相关负责人介绍。这意味着,原本功能单一的低效工业用地,可以依法转型为功能复合的产业空间。
在土地政策上,《条例》规定,在符合国土空间详细规划且不改变土地用途的前提下,经依法批准,利用自有土地提高土地利用率、增加容积率,或者利用地下空间建设仓储、停车、配套服务等设施且符合生产安全、公共安全、环境安全条件的,不增收土地价款。“这一规定有利于为企业在自主更新中降低成本。”市人大常委会法工委相关负责人说。
自主更新:
业主也可以发起更新
城市更新绝非政府一家的“独角戏”,如何激发物业权利人的内生动力,是决定更新成效的关键。
《条例》第四十九条规定:鼓励、支持物业权利人在符合城市更新相关规划条件下,对其依法取得的老旧建筑、设施,自行或者与市场主体合作实施自主更新,改善生产生活环境,推动存量资源提质增效。符合条件的自主更新项目,可以按照规定享受一定比例的容积率奖励、专项资金扶持等政策。
宁波“七彩惠民路”
这意味着,老旧小区的业主们不用再干等政府立项,危旧房的住户不用再被动等待政策安排,只要符合规划条件,自己就可以动起来。“这一转变,让城市更新的动力从单一的‘政府推动’变成了‘政府引导、市场运作、多元参与’的多轮驱动。”市人大常委会法工委相关负责人说道。
审批优化:
“微更新”无需办理规划许可
以往,城市更新项目往往审批环节多、周期长,走完一套完整的审批流程,成本高、效率低。《条例》在项目审批环节也力求“减负增效”。
《条例》明确,由有关主管部门实施管理、有统一建设标准和规范要求、不影响安全管理要求且不影响国土空间规划实施的老旧小区微改造、市政基础设施和城市公共空间服务功能提升微更新等工程建设,不需要办理建设工程规划许可证。对于带建设工程设计方案或者实施性城市设计方案进行国有建设用地使用权出让的城市更新项目,不再对相关设计方案进行审核,并可以将建设工程规划许可和施工许可合并为一个阶段办理。
这些看似细微的程序优化,实则是制度对效率的诚意让渡。从产业用地的复合利用,到业主自主更新的权利赋予,再到审批流程的简化提速,《条例》以一系列具体而实在的制度创新回应着市民和企业的真实需求。
“这部法规所承载的,不仅是城市更新规则的优化,更是对城市温度与发展活力的深层守护。”市人大常委会法工委相关负责人表示。
文章来源:宁波发布
近日,广州市规划和自然资源局深入贯彻落实《自然资源部 住房城乡建设部关于进一步支持城市更新行动若干措施的通知》精神,重磅推出《广州市支持高质量城市更新促进精细化空间治理的规划用地管理若干措施》(下称《若干措施》),形成规划资源5大政策“工具包”,为“十五五”期间广州高质量推进城市更新行动和低效用地再开发试点工作提供全方位支撑保障!
这是继2022年9月出台产城融合职住平衡5个指引、2024年12月出台低效用地再开发“1+11”系列政策之后,广州在城市更新领域的又一次创新突破。3.0版政策如何破解城市更新难题?

1

规划弹性“工具包”:
强引领、增弹性、锚定实施蓝图
在将城市更新纳入国土空间规划“一张图”管理的基础上,广州深化“单元+地块”刚弹结合的详细规划编制机制,创新详细规划弹性管控机制,全方位支持高质量城市更新。
· 更高效的审批:
支持同步推动用地报批组卷、规划条件核发、建筑工程设计方案、施工图设计文件并联审查,缩短审批时间,加速项目建设!
· 更灵活的功能:
制定土地混合开发和空间复合利用正面清单和管控要求,鼓励功能复合与设施共享,系统增强规划在实施中的适应性与引导力。

2

土地整备“工具包”:
破解用地碎片化、权属处置难题
成片连片更新:强化城市更新与土地储备整备联动机制,推动成片连片改造。
空间规整:支持通过土地置换和整合周边“三地”(边角地、插花地、夹心地),促进空间规整。
产业优先:系统推进工业用地连片整合与“工改工”做地,保障优质产业空间;创新市区两级建设用地“指标池”机制,优先保障产业项目落地!
历史遗留问题破解:按照尊重历史、依法依规原则,妥善处置历史遗留建设用地问题,无需新增建设用地指标;允许已纳入低效用地再开发试点项目库的历史遗留建设用地上建筑物保留并完善登记手续。
房票安置全市通用:大力推广“房票安置” ,并探索其在二手房、以旧换新等场景应用,提升补偿安置灵活性与市场流动性。

3

土地供应“工具包”:
激活存量空间价值
多元供地方式:涵盖公开出让、带方案出让、协议出让、长期租赁、先租后让、弹性年期出让等,支持市场主体灵活获取土地!
自主改造:允许符合条件的用地权属人签订变更协议自主改造,并探索工业、商服用地使用权续期机制,增强产权人改造积极性。
成本降低:优化工业用地与城镇危旧房改造项目出让金计收规则,可分期或缓缴,切实降低改造成本!
精准对接:利用“广州招商土地超市”,推动城市更新项目地块信息一站式公开与精准对接。
危旧房连片更新:支持危旧房拆除重建项目跨宗地成片更新,提升空间利用效率与功能活力。
存量空间短期盘活:探索存量土地和空间的短期利用,在不影响规划实施前提下,短期利用批而未供、储备用地,盘活空置地块,增强市场活力。

4

规划许可“工具包”:
提升审批服务效能
实施深化精简审批:允许城市更新项目在不突破地块总建筑面积和住宅建筑面积、不减少公益设施等前提下,依正面清单对地块功能用途进行实施深化,精简审批流程,促进项目实施。
转换用途5年过渡:支持利用存量土地、房产资源发展国家支持产业、行业的,可进行临时转换用途5年过渡,并明确具体审批流程,提供精准服务。
公服设施不计容:支持城市更新项目增加公服设施,增加的建筑面积不计容!
微更新免于规划许可:支持成片连片加装电梯、改善社区公服设施等微更新项目规划许可豁免,明确存量建筑调整用途无需规划许可情形,全面压缩审批时间、提高管理弹性。

5

不动产登记“工具包”:
保障权益流转顺畅
预告登记:创新推出城市更新预告登记服务,维护改造主体与被拆迁人权益。
按户首次登记:对危旧房拆除重建等项目提供按户首次登记服务。
带建筑收储:支持带建筑收储供应,简化保留建筑登记材料。
分期办证:允许分期办理产权证以便于项目融资,同步实行“多验合一”与“验收即发证”,大幅压缩办证周期!
一码管地:全面推行“一码管地”,通过不动产单元代码串联项目管理全生命周期,实现信息共享、业务协同与监管透明,有力支撑城市更新项目闭环运行与产权高效配置。


广州3.0版规划资源政策工具包,以精细化空间治理全力支持“十五五”期间高质量城市更新行动和低效用地再开发试点工作,必将激发城市发展新动能新优势,大力促进社会经济发展!
2026年2月25日,在广州市高质量发展大会上,广州市住房和城乡建设局围绕“智能建造赋能城市更新”作表态发言,提出以科技创新为引擎,推动建筑业转型升级,加快培育新质生产力,奋力跑好“十五五”开局关键第一程。
打造城市更新“超级试验场”
推动“建造”向“智造”升级
市住建局表示,将把城市更新打造为建筑业与现代服务业深度融合的“超级试验场”,在城中村改造、危旧房原拆原建、老旧小区改造、低效楼宇更新等重点领域,系统性开放覆盖“数字设计、智能生产、智能装备、装配式装修、智能家居”智能建造五大赛道的全场景应用。通过全链条技术革新,构建精准化、高效化、低干扰的城市更新模式。
在项目推进方面,将打造项目样板。推动一批智能建造试点,打造更多小石集式的示范项目。数字设计上,全面推广BIM技术,实现从设计、施工到运维的全生命周期信息集成与协同。智能生产上,重点提升模块化部品部件生产能力,探索推进需求引导型的柔性制造。智能装备上,积极选用造楼机、智能塔吊、智能升降机、建筑机器人等先进设备。装配式装修上,推广集成厨房、整体卫浴、收纳系统。智能家居上,系统配置智能家电、智能照明、智能厨卫和智能安防,加快建设“好房子”。
同时,将加大推广应用力度。从2026年起,新出让居住用地100%实施装配式建筑,城中村改造新建安置房模块化建筑比例提升至15%。
构建智能建造产业新高地
力争2030年产值突破5000亿元
数据显示,2025年全市智能建造产业规模已突破3000亿元。市住建局提出,坚持强链育群,全方位支持产业发展,力争到2030年智能建造产业产值超5000亿元。
新的一年,市住建局将发布一批政策。围绕产业、场景、标准等领域,出台“1个实施意见、2个若干措施,3个指引”,即:低效楼宇更新提升实施意见,推进模块化建筑若干措施和强化住宅设计消防安全保障的若干措施,智能建造项目评价、智能家居评价、数字家庭建设等指引。
同时,将建好一批平台。推动大湾区新型建筑工业化工程技术创新中心落地,建设智能建造产业园,举办产业博览会,办好创新成果展。
此外,还将培育一批科技人才和产业工人队伍。推动产学研融合发展,设立智能建造博士后工作站、创新实践基地。建成3个智能建造产教融合实训基地,培育建筑产业工人5万名。
聚焦重点片区更新
完成城市更新投资2200亿元
以“存量”带“增量”,在推进城市更新中实施好一批民生工程、发展工程、安全工程。2026年,围绕“一村、两基、三旧、四好、五创”,高质量开展城市更新。推进白鹅潭等更新片区改造,集中力量攻坚城中村改造四大重点片区和专项借款项目,推动危旧房改造试点,一体推进“四好”建设,完成城市更新投资2200亿元。
市住建局表示,城市更新既是行动任务,也是产业发展机遇,更是可落地的市场机会清单。诚挚邀请社会各界积极参与,将广州智能建造和城市更新的战略叠加优势,转化为实实在在的高质量发展胜势。
“科技改变城市,智能建造未来。”市住建局表示,将以智能建造为引擎,以内涵式发展为主线,以城市更新为抓手,聚焦“六个全力以赴”,培育新质生产力,激活发展新动能,以走在前、作示范、挑大梁的责任担当,高水平建设现代化人民城市。
3月24日,广州市2026年第一季度城市更新项目投资洽谈会在广州市城市规划展览中心举行。本次会议重点推介39个优质城市更新项目,涵盖多元类型,总投资近300亿元,融资需求近200亿元,助力城市更新项目加速落地。据悉,此类投资洽谈会将按季度定期举办,持续推动项目与资源精准匹配、高效衔接。

作为2025年11月广州城市更新发展大会暨项目推介会的延续,本次会议进一步深化完善政银企常态化沟通合作机制,为项目实施主体与金融机构、投资企业搭建起高效精准的对接桥梁,凝聚各方力量共推城市更新高质量发展。
会上,广州市住建局传达了市政府关于加快市场化城市更新项目孵化落地的工作部署,重点推出39个优质城市更新项目,涵盖既有建筑改造利用、历史文化和老旧街区提升、老旧小区及厂区更新改造等多元类型,总投资近300亿元,融资需求近200亿元。
其中,老旧厂区更新改造领域最受关注,11个潜力项目总投资达159亿元,包括花都区新青水泥厂老旧厂区改造项目;历史文化街区和老旧街区提升领域10个特色项目总投资约34亿元,番禺区沙湾古镇保护传承活化利用项目位列其中;城中村更新改造领域9个精品项目总投资约53亿元,涵盖番禺区大涌口村、汀根村村镇工业集聚区改造项目等;既有建筑改造利用领域7个优质项目总投资约36亿元;公共服务与基础设施提升改造领域2个民生项目总投资约15亿元,同时重点推介海珠区华洲街小洲村高质量发展项目、增城区荔城街道凤凰山片区更新项目等特色项目,各领域项目均衡布局、亮点突出。
为助力项目落地,广州市规自局相关负责人现场解读了支持高质量城市更新的规划用地相关政策,明确政策导向、细化支持举措。同时,广州市安居集团等相关企业分享了城市更新项目投融资、建设运营及存量资源盘活的实践经验。
会议现场洽谈氛围热烈,各参会单位积极响应,针对项目融资需求精准提出多元化金融解决方案,充分彰显了市场力量参与广州城市更新的信心与活力。各方围绕政策协同、资源整合、模式创新等关键议题深入交流,凝聚发展共识,共同推动广州城市更新市场化进程,助力优质项目从规划蓝图转化为实景成果。
3月19日,合肥市瑶海区明光巷14号1幢危房翻建项目进入收尾阶段。作为合肥首个私人产权D级危房原址翻建试点,项目总建筑面积1176.37平方米,涉及16户居民,以“政府补助、居民自筹、国企代建、装配式建造”模式,破解老城区私人产权危房改造难题,预计2026年4月全面完工交付。
从“忧居”到“优居”,“一户一议”敲定翻建方案
“原来漏水太严重了,一到下雨天,水顺着墙壁往下淌。”周爷爷是明光巷14号的老住户,提起住了几十年的老房子,他一脸无奈。建于1972年的明光巷14号1幢,共4层16套间,均为个人产权。2017年被鉴定为D级危房,房屋承重结构不能满足安全使用要求,整体处于危险状态。阳台为外挂式敞开结构,年久失修,承重能力差,楼道等公共区域同样缺乏有效防护,安全隐患突出。
面对建成超50年的D级危房,明光路街道从2024年6月启动“人户分离”,仅用3个月完成全部16户居民搬离。针对居民疑虑,街道先后召开协调会20余场,实行“一户一档、一户一议”,逐一沟通翻建方案、户型优化、出资标准等核心事项。
翻建谁来出资金?据介绍,项目创新采用居民自筹40%、市区财政各补助30%的分担机制,按建筑面积测算,居民预先出资约1463元/平方米,户均出资10.75万元,政府补助总计258万元。“我们后期还有相关费用的减免,最终居民大概交的费用为每平方米1300元。”填海巷社区党委书记甘泉介绍,翻建的资金纳入专用账户,由代建单位与施工单位共管,按施工进度拨付,确保专款专用。
在方案细节方面,街道采取“一户一议”形式,对四个户型居民分别召开方案协调会,并积极与招标单位和设计单位对接。“共召开会议20多场,其中户型方案讨论就有七八场。”甘泉表示。在与居民多轮协商后,最终确定了设计方案:在满足原址、原面积、原高度基础上,将原半裸露式阳台及楼梯间改为封闭式,90平方米户型由一个卫生间调整为两个,保留老年人习惯的卫生间与洗漱间同室设计。
“是家庭唯一居住用房的,街道协调临时过渡用房或按标准发放租房财政救助,并且联系搬家服务,最大限度减轻居民负担。”甘泉表示,通过全过程民主协商,原本分歧较大的改造事项最终获得全体居民认可。2025年8月3日,16户居民全部完成“代建协议”签订。

装配式技术赋能,缩短施工时间
2025年9月5日,老楼拆除。同年9月中下旬,施工单位安徽建工进场。该项目是合肥老城区危房改造中首个全面应用装配式技术的单体楼栋,装配率达71%。一层以上水平构件采用预制叠合楼板、楼梯、阳台、剪力墙及ALC墙板,实现工厂预制、现场拼装。“非承重围护墙及内隔墙全部在工厂加工完成,现场仅安装;围护墙保温隔热一体化,水暖电管线在工厂预埋,实现管线与结构分离。”安徽建工瑶海区明光巷14号危房翻建工程项目负责人张磊介绍,项目还应用BIM技术完成水电点位、开关插座等全部空间布局模拟确认,大幅减少后期拆改。
据了解,项目申报设计阶段的装配率经专家复核达71%,2025年11月25日开始基础施工,2026年1月26日完成封顶,上部结构施工仅用40天,装饰装修阶段比传统工艺节省20天以上。同时,减少70%现场混凝土浇筑作业和90%墙体砌筑作业,扬尘减少超90%。
“翻建后房屋设计使用年限50年,采用灌浆套筒连接等成熟装配工艺,关键部位灌浆料强度达C80以上,结构安全可靠。”张磊表示,项目严格按照新建工程标准办理施工许可证,瑶海区质量监督部门全过程监督,确保质量达标。目前主体结构已完工,计划4月中旬全面完工交付。
文章来源:大皖新闻
来源:上海住房城乡建设管理
今年的政府工作报告提出,要高质量推进城市更新,盘活利用存量土地和闲置房屋设施。记者最新了解到,上海今年将首次编制城市更新专项规划,持续创新政策支持机制,分类推进商办楼宇的更新提升。


宜山路虹许路口,一栋外观现代的崭新17层办公楼引人注目。这栋名叫新思大楼的办公楼,建于2008年。此前,历经风雨已很陈旧,楼内企业也出现了外迁的倾向或缩租、降租的诉求。相关方面创新了一种“国有基金收购产权,专业运营商代建代运营”的更新路径。上海临港漕河泾资本副总经理杨建介绍,多个国有资本共同参与成立基金,保障了更新改造的顺利推进,提升了物业的资产价值,实现国有资产的保值升值。
“投资人包括了漕泾开发区总公司,上海国盛,还有上海信托,基金叫做临盛焕新基金,也是国盛旗下市级基金国有存量资产基金的首支子基金。”杨建介绍。
今年初,新思大楼的外立面、景观广场、电梯等全部完成更新,楼内还新增了咖啡店、便利店。这也是徐汇区相关部门联合协调,以“一事一议”方式实现该楼工业用地性质不变前提下兼容商业配套的突破。杨建说,此次更新招商稳商效果明显,整体出租率已达100%,新的更新项目也已启动。
“今年的项目其实就是在我们边上,它叫科技产业化大楼。整个的建筑面积大概有接近9万平方米。我们今年也会成立一支基金,用来对它进行改造提升。将来,大家可以看到从新思大楼往东沿着宜山路的这条街面上的这些商办楼宇,会形成一个非常好的连续的城市新形象。”杨建表示。
目前,上海在市级层面推出了线上的城市更新信息系统“商办楼宇专项平台”,涵盖企业申请、政策标准等内容。线下则在各区依托区政务服务中心,设置“存量商办楼宇更新综合服务”专窗,提供业务咨询服务。闵行区率先推出商办楼宇更新“一口受理”专窗,还发布了政策服务包。闵行区建设受理服务中心副主任晨晗介绍,“我们汇总了对于商务楼宇更新的一共是13个部门、34项区里面的政策,打了一个政策包,我们会引导意向的企业,在我们市级城市更新的平台,具体的应该怎么填。第三个就是商务楼宇更新涉及的建设项目的建设手续,在我们的专窗进行办理。”

闵行区现有商办楼宇约1000栋,对214栋建筑面积1万平方米以上的重点楼宇的排摸显示,总体空置率高于全市平均水平。在闵行区建管委城市更新科副科长施铭看来,这既是挑战,也是推动商办楼宇功能转型、产业升级的动力。目前,商办楼宇专项平台上,他们已受理多个功能转型项目,意向更新项目13个,其中7个项目纳入今年预计实施更新的项目清单。“我们商务楼宇更新的重点就是‘一南一北’。南部是大零号湾区域,它是一个科创中心的载体。北部是虹桥国际商务区,主要是新虹街道这里。还有莘庄商务区、虹桥镇的吴中路商圈。转型的功能类型基本上是以酒店为主,也有一些转为保障性租赁住房的,还有从办公转成商业服务业态。”施铭说。

去年,上海完成了36个、共计62万平方米商办楼宇更新提升项目。很快,《上海市城市更新和住房发展“十五五”规划》就会发布,并启动新一轮城市更新三年行动计划。市住房城乡建设管理委副主任洪继梁说,将紧扣存量更新阶段的特点,继续分类推进商办楼宇更新提升。
“进一步强化市级调度机制的作用,发挥一口受理服务平台作用,引导多元化的功能兼容转化,比如养老、演艺的新空间,市场化的租赁、酒店等等。近期,我们也将组织召开今年的商办楼宇更新提升项目对接服务活动,搭建优质项目与企业需求精准对接的平台,激活楼宇经济的内生动力。”洪继梁表示。

– END –
近日,《广西持续推进城市更新五年行动方案(2026一2030年)》(以下简称《方案》)正式印发,围绕既有建筑改造、老旧小区整治、完整社区建设、城市功能完善、历史文化保护等关键领域提出八大重点任务,明确到2030年要形成一批群众可感可及的更新成果,全方位提升城市品质与宜居水平。

在既有建筑改造利用方面
稳妥推进危险住房改造,完成4万套以上城市危旧房隐患销号,分类分批对存在抗震安全隐患且具备加固价值的城镇房屋进行抗震加固。同时,全面摸清城市房屋、设施、土地等资产资源底数,改造利用老旧厂房、低效楼宇等存量房屋。

在城镇老旧小区整治方面
推进2000个城镇老旧小区改造,基本完成2005年以前建成且需改造的城镇老旧小区改造任务。重点更新改造小区燃气、供水等老化管线管道,支持有条件的楼栋加装电梯,开展燃气“瓶改管”及小区内部雨污分流改造,并完善停车、充电、消防、助餐等配套基础设施和公共服务设施。

在完整社区建设方面
加快完善社区养老、托育、医疗卫生等基本公共服务设施及文化体育等公共活动场地,建设完整社区250个、一刻钟便民生活圈350个,指导南宁市等城市推进社区嵌入式服务设施建设,构建就近可及、优质普惠的基层服务网络。
《方案》提出,要推进老旧街区、老旧厂区、城中村等更新改造,引导特色商业街区提质升级,培育创意产业集群、创新文化引领的老旧厂区,新增一批国家、自治区工业遗产项目。

在城市功能完善上
加快适老化、适儿化、无障碍设施建设改造,拓展城市公共空间,打造200个新型公共文化空间。持续推动“国球进社区(公园)”,每个县(市、区)至少新建或改扩建1个体育公园。

在城市基础设施建设改造方面
推进地下空间统筹开发和综合利用,抓好大型地下设施兼顾人防需要建设。推进燃气、供排水等地下管网管廊和城镇生活污水收集处理设施建设改造。推动生活垃圾处理设施改造升级,力争实现县城及以上原生垃圾“全焚烧、零填埋”。

在城市生态系统修复方面
严格落实水土保持“三同时”制度,建成生态清洁小流域25条以上。实施城市公园品质提升行动,新增、改造口袋公园300个以上,新建、提升城市绿道500公里,城市公园绿化活动服务半径覆盖率达到85%以上。

在城市历史文化保护利用传承方面
落实“先调查后建设”“先考古后出让”要求,健全城市文化遗产普查调查制度,推进全区历史文化街区划定全覆盖。活化利用不可移动文物、历史建筑、工业遗产,加强城市更新重点地区、重要地段风貌管控,严格管理超大体量公共建筑、超高层建筑,延续城市历史文脉,留住八桂乡愁记忆。
文章来源:中国新闻网
为深入贯彻党中央、国务院关于持续推进城市更新行动的决策部署,完整、准确、全面贯彻新发展理念,加快转变青海城市发展方式,统筹城市结构优化、功能完善、品质提升与历史文化保护传承,近日青海省政府办公厅正式印发《青海省城市更新行动实施方案》(青政办〔2026〕5号),明确了2027年、2030年两个阶段发展目标,部署8项重点任务,建立多维度工作机制与支撑保障体系,全面开启青海宜居、韧性、智慧城市建设新征程。
青海省人民政府办公厅
关于印发《青海省城市更新行动实施方案》的通知
青政办〔2026〕5号
各市、自治州人民政府,省政府各委、办、厅、局:
《青海省城市更新行动实施方案》已经省政府第86次常务会议审议通过,现印发给你们,请认真组织实施。
青海省人民政府办公厅
2026年3月3日
青海省城市更新行动实施方案
为贯彻落实《中共中央办公厅 国务院办公厅关于持续推进城市更新行动的意见》,统筹推进全省城市更新工作,结合我省实际,制定本实施方案。
一、总体要求
坚持以习近平新时代中国特色社会主义思想为指导,深入贯彻党的二十大和二十届历次全会及中央城市工作会议精神,全面落实习近平总书记关于城市工作的重要论述和对青海工作重要讲话指示批示精神,坚持以人民为中心,践行人民城市理念,聚焦“好房子、好小区、好社区、好城区”建设,转变城市发展方式,建立可持续的城市更新模式和体制机制,系统谋划、因地制宜推进城市更新,逐步提高城市韧性,持续完善城市功能,加快转换城市动能,大力改善人居环境,充分保护历史文脉,努力构建人民群众高品质生活空间。
到2027年,城市更新制度框架、政策体系和工作机制初步建立,省级城市更新示范行动取得阶段性成效,建成10个省级重点片区样板,形成一批具有青海特色可复制、可推广的实践成果。到2030年,城市更新行动取得重要进展,城市更新“四梁八柱”更加完善,可持续模式基本形成,城市开发建设方式实现转型,安全基础有力夯实,人居品质明显提升,经济业态更加丰富,文化魅力充分彰显。
二、重点任务
(一)推进老旧片区更新改造。省级财政支持开展城市更新示范行动,打造一批城市更新示范片区和项目。活化更新老旧街区,因地制宜实施风貌提升、环境整治、业态升级、消费场景创新。鼓励以市场化方式推动老旧厂区更新改造,盘活利用闲置低效资源,培育新业态、提升新功能。推动老旧火车站与周边老旧街区统筹实施更新改造,改善周边环境,完善区域功能布局。落实“一村一策”要求,采取拆除新建、整治提升、拆整结合三种方式,优先改造群众需求迫切、城市安全和社会治理隐患多、配套设施落后、环境脏乱差的城中村。严格遵循资金收支平衡、项目收益与融资平衡、征收补偿方案成熟的原则,确保实施一项做成一项。到2030年,实施8个以上老旧片区更新改造(每个市州至少1个)。(责任单位:各市州人民政府,省住房和城乡建设厅、省发展改革委、省工业和信息化厅、省文化和旅游厅、省自然资源厅、省商务厅、省国资委、省消防救援总队,以下均需各市州人民政府落实,不再重复列出)
(二)加强既有建筑改造利用。全面排查城市危旧住房安全隐患,以拆除新建为主优先改造D级危房,以维修为主改造国有土地上C级危房和国有企事业单位非成套住房。涉及历史建筑、不可移动文物等保护对象的,按照规定予以维护和使用,“一屋一策”提出改造方案。到2030年,D级危房全面动态清零。持续推进既有居住建筑和公共建筑节能改造,加强建筑保温材料管理,加大太阳能、空气能等可再生能源建筑利用。加大城市更新科技创新,积极推广应用新技术、新工艺、新材料。推动老旧厂房、闲置商业设施等存量房屋改造利用,通过建筑功能转换和混合利用,充分发挥存量低效建筑的公共服务效能。各行业领域按照“三管三必须”要求,对存在抗震安全隐患且具备加固价值的城镇房屋分类分批进行抗震加固。(责任单位:省住房和城乡建设厅、省发展改革委、省教育厅、省工业和信息化厅、省商务厅、省文化和旅游厅、省卫生健康委、省市场监管局、省能源局、省体育局、省地震局)
(三)实施城镇老旧小区整治改造。重点推动集中连片小区改造,更新改造小区燃气等老化管线管道,整治楼栋内人行走道、排风烟道、通风井道等安全隐患。整治小区及周边环境,增设养老抚幼、便民市场、健身娱乐等公共服务设施,逐步补齐居住配套标准偏低、公共空间不足、养老助残和公共服务设施缺乏、小区停车难等短板。统筹实施老旧小区、危险住房改造,挖掘文化遗产价值、保护传统风貌的基础上制定综合性保护、修缮、改造方案。重点推进2005年底前建成的城镇老旧小区改造,到2030年,完成改造15万户。适当支持有条件的楼栋加装电梯,增设电动自行车充电设施和智能安防设施。到2030年,实施既有多层建筑加装电梯500部,更新老旧住宅电梯600部以上。加强老旧小区质量安全监管,压实各参建单位责任。完善小区长效管理机制,注重引导居民参与和监督,共同维护改造成果。(责任单位:省住房和城乡建设厅、省发展改革委、省市场监管局、省体育局、省能源局、省通信管理局,国网青海省电力公司)
(四)开展完整社区建设。打造一刻钟便民生活圈,深入推进社区嵌入式服务设施建设,优化设施布局,因地制宜改造建设医疗卫生、养老托幼等基本公共服务设施,完善商业服务、公共活动场地。依托社区综合服务设施、党群服务中心搭建“小哥驿站”,为快递员、网约配送员、保洁员等户外劳动群体解决休息、补水、充电等需求。引导居民、规划师、设计师、工程师共建社区,推动“城市管理进社区”“物业服务进家庭”,营造共建共治共享的氛围,构建互嵌式社会结构和社区环境。(责任单位:省住房和城乡建设厅、省发展改革委、省自然资源厅、省工业和信息化厅、省商务厅、省民政厅、省教育厅、省卫生健康委、省文化和旅游厅、省体育局、省市场监管局、省残联、省能源局、省广电局、省通信管理局、省邮政管理局,国网青海省电力公司)
(五)推动城镇基础设施改造升级。推进城市市政基础设施“一张图”建设,建立信息动态更新长效机制。加强供水设施、公共供水水质在线检测系统和城市生活污水收集、处理、再生利用及污泥处理设施建设改造,加快建立污水处理厂网一体建设运维机制。推进城市排水管网雨污分流改造,补齐排水防涝设施短板。推进城市供热老旧管网、清洁供暖和城市燃气管网更新改造,建设城市燃气智能监控系统。到2030年,全面完成老旧、存在安全隐患燃气管道更新改造任务。建立健全垃圾分类制度,完善垃圾分类处置体系。加强公共消防设施建设,适度超前建设防灾工程。优化城市路网结构,打通断头路,拓宽瓶颈路,完善支路网系统,优化城市货运网络规划。推进城市步行和自行车交通系统建设,加大智慧停车与充电设施建设力度,推动停车充电资源共享和供需快速匹配。推进新型城市基础设施建设,深化建筑信息模型(BIM)技术应用,实施城市基础设施生命线安全工程建设,提升城市安全韧性水平。(责任单位:省住房和城乡建设厅、省发展改革委、省自然资源厅、省水利厅、省交通运输厅、省能源局、省消防救援总队,国网青海省电力公司)
(六)修复城市生态系统。坚持治山、治水、治城一体推进,建设连续完整的城市生态基础设施体系,有序推进受损山体、水体岸线、城市废弃地等生态修复,保持山水脉络和自然风貌。开展城市绿环绿廊绿楔绿道建设,提高乡土植物应用水平,保护城市生物多样性。开展“见缝插绿”城市公园建设行动,建设社区口袋公园、小微绿地,增加城市绿色空间。持续打好城市黑臭水体治理攻坚战,着力纠治污水溢流直排、入河排污口排查整治不彻底、工业企业和小散乱污直排废水等突出黑臭隐患源头。推进海绵城市建设,保护修复城市湿地,因地制宜实施小流域水土保持综合治理项目建设。落实建设用地土壤污染风险管控和修复名录制度,管控用途转变为“一住两公”地污染风险。(责任单位:省生态环境厅、省发展改革委、省住房和城乡建设厅、省自然资源厅、省水利厅、省林草局)
(七)完善城市功能。着力补足教育、医疗、托育、养老及无障碍等城市公共服务设施短板,稳步提升公办普惠学前教育资源,有效整合利用资源,打造一批集多功能于一体的综合养老服务设施。推进城市道路、公共设施、建筑物等适老化、适儿化改造,打造公共场所无障碍环境。因地制宜建设改造群众身边的全民健身场地设施,加大社区公园、小游园、健身广场、体育设施等公共活动场地建设。开展“国球进社区”“国球进公园”活动,积极拓展城市公共空间,科学布局新型公共文化空间。推进“平急两用”公共基础设施建设。充分利用城市开敞空间和体育场馆等公共设施,完善城市应急避难场所建设。完善城市应急救援中心、应急物资储备库、消防设施、防洪设施、抗震设施,提高城市安全保障能力。完善城市医疗应急服务体系,加强临时安置、应急物资保障及120院前急救调度平台建设。(责任单位:省发展改革委、省自然资源厅、省住房和城乡建设厅、省民政厅、省教育厅、省卫生健康委、省商务厅、省文化和旅游厅、省应急管理厅、省交通运输厅、省残联、省体育局、省地震局)
(八)保护传承历史文化。开展老城区和老街区专项调查,摸清历史文化资源底数,加强历史文化遗产认定,推进海晏、湟源、玉树等城市申报国家历史文化名城,历史文化遗产基本做到应保尽保。健全“先调查评估,后更新改造”前置保护机制,结合实际将具有保护价值的老建筑、古民居纳入保护范围,严禁拆真建假。建立以居民为主体的保护实施机制,推进历史文化街区修复和不可移动文物、历史建筑修缮,充分挖掘历史文化价值,探索活化利用的方式路径。依托历史文化街区和历史地段建设文化展示功能区,弘扬传承“两弹一星”精神、“两路”精神、青藏铁路精神和抗震救灾精神,推动河湟文化、昆仑文化创造性转化和创新性发展,彰显城市文化内涵,铸牢中华民族共同体意识。串联历史建筑、特色街区、文化场馆等节点,打造城市微旅行、深度体验线路。保护具有重要历史文化价值、体现中华历史文脉的地名,稳妥清理不规范地名。分类划定城市特色风貌重点片区,加强风貌管控,严格管理超大体量公共建筑、超高层建筑,延续传统街巷肌理。(责任单位:省住房和城乡建设厅、省文化和旅游厅、省发展改革委、省自然资源厅、省工业和信息化厅)
三、建立工作机制
(一)健全城市更新推进机制。在省委、省政府的领导下,建立省级统筹、地方政府落实主体责任的工作机制。省住房城乡建设厅牵头,会同省发展改革委、省自然资源厅、省财政厅、青海金融监管局等有关部门建立省级城市更新协调机制,统筹推进实施方案任务落实、协调解决难点问题,各有关部门协同配合,加强指导,形成工作合力。各市(州)政府要确定本地区城市更新的目标任务,县(市、区)政府落实主体责任,加强组织领导和统筹协调,建立健全部门联动、分级落实的工作机制,因地制宜、有序推进城市更新行动。加强对产权所有人自主更新、产权所有人和社会资本合作、政府委托组织等更新方式的分类指导和引导,建立“共商、共建、共治、共享”推进机制。(责任单位:省住房和城乡建设厅、省发展改革委、省自然资源厅、省财政厅、青海金融监管局等相关部门)
(二)完善城市更新实施体系。全面开展城市体检评估,实现全省城市、县城体检全覆盖,结合体检成果形成问题清单、整治清单、城市更新项目库清单,完善一体化推进城市体检更新的工作路径。各市(州)、县(市、区)要强化体检成果运用,科学编制城市更新专项规划,做好重点片区策划,深化项目实施方案,建立“专项规划—片区策划—项目实施方案”闭环衔接的规划实施体系。加快制定修订适用于城市更新的建筑市政工程技术、消防安全、配套公共服务设施等标准规范。完善规划、用地、房屋使用全生命周期安全管理等方面配套政策规定。梳理优化城市更新项目审批环节,取消不必要的审批事项和前置条件,简化审批流程,优先办理民生保障类项目审批,提升审批效率。(责任单位:省住房和城乡建设厅、省发展改革委、省自然资源厅、省生态环境厅、省司法厅、省市场监管局)
(三)建立城市更新可持续模式。加大宣传引导力度,拓宽公众参与渠道,引导居民、社区组织深入参与城市更新规划及项目实施方案编制、过程监督、成效评估等全流程,确保项目符合民生需求。鼓励产权所有人自主更新,支持企业盘活闲置低效存量资产。引导经营主体参与,鼓励市场化运作。支持多领域专业力量和服务机构参与,健全“规划师、建筑师、工程师”等行业专家参与的公共决策制度。推动城市更新向“经营模式”转变,积极探索多样化建设运营平衡模式。建立健全适应城市更新的建设、运营、治理机制。加强社会风险评估,做好矛盾化解处置,及时回应社会关切。(责任单位:省住房和城乡建设厅、省发展改革委、省自然资源厅、省国资委)
四、强化支撑保障
(一)加大财政支持。积极争取中央预算内投资等相关领域专项资金、超长期特别国债等支持,统筹省级预算内投资等各渠道资金,落实地方财政事权与支出责任,强化资金保障。坚决遏制新增地方政府隐性债务,在债务风险可控前提下,通过发行地方政府专项债券对符合条件的城市更新项目予以支持。扩大专项债券的投向领域,将更多城市更新项目纳入支持范围,明确专项债券的使用方向和监管要求。各地政府要加大财政投入,用于城市更新项目的前期策划、基础设施建设、公共服务设施配套等,按片区打包项目或按类型整合项目,推动资金统筹使用,提高资金配置效率和使用效益。(责任单位:省财政厅、省发展改革委)
(二)强化金融支持。充分发挥市场作用,强化招商引资、招才引智,探索建立多元化、可持续的城市更新融资机制。鼓励各类金融机构创新产品与服务模式,强化信贷支持。吸引社会资本参与,明确政府和社会资本的权利和义务,保障参与主体的合理收益。(责任单位:青海金融监管局、省地方金融管理局、青海证监局、人行青海省分行,各金融机构)
(三)落实税费优惠。落实城市更新相关税费优惠政策,减轻企业负担,激发市场活力。对城市更新项目涉及的城市基础设施配套费、契税等,按照国家有关规定落实相关优惠政策。对老旧小区改造、历史文化保护等公益性较强的城市更新项目,给予适当的财政补贴。(责任单位:省财政厅、国家税务总局青海省税务局)
(四)强化用地保障。依据国土空间总体规划和城市更新专项规划确定的城市更新目标,对实施城市更新区域的详细规划进行评估、优化。坚持“项目跟着规划走,土地要素跟着项目走”,保障合理用地需求,统筹好新增和存量建设用地。推动土地混合开发利用和用途依法合理转换,对符合土地混合开发和空间复合利用正面清单和管控要求的城市更新项目,视为符合详细规划。利用存量土地、房产资源发展国家支持的产业和行业,可享受一定年期内不改变用地主体和规划条件的过渡期政策。推动城镇低效用地再开发,支持采用收储、土地置换、集中连片开发等方式分类处置。依法依规处置闲置土地。(责任单位:省自然资源厅、省住房和城乡建设厅)
来源:青海政务
导读
2025 年 4 月河南省住建厅、发改委、自然资源厅联合发布《河南省城市更新单元(片区)体检和策划方案编制审查规程(试行)》,规程共 4 章并附 4 个附录,明确其编制依据为 22 项国家及省级政策规范,适用范围为河南省内城市更新单元(片区)体检与策划工作,核心遵循体检先行、以人为本等 8 大编制原则,规定了体检 - 策划 - 审查公示 - 审定备案 - 成果公告 - 数据入库 - 实施监督七大工作流程,细化了体检、策划、专题分析等核心编制内容,明确成果需包含文本、表格、图集和附件四类,同时设定1-3 平方千米(老城区)、2-5 平方千米(新区) 的更新单元规模标准,要求编制单位具备乙级以上城乡规划资质,统筹主体全程参与编制,推动城市更新一体化、高质量实施。
本规程由河南省住房和城乡建设厅牵头,联合省发改委、自然资源厅制定,2025 年 4 月发布并施行,主编单位为郑州市规划勘测设计研究院有限公司,共含 4 章核心内容及 4 个附录,是河南省城市更新单元(片区)体检和策划工作的规范性文件,核心推动体检与策划一体化协同,为城市更新项目落地提供依据。
(一)总则核心规定
1. 编制依据:共 22 项,涵盖国家国土空间规划、城市更新、城市体检等政策,及河南省本地规划、审批规程等文件,为工作开展提供政策支撑。
2. 适用范围:全省范围内城市更新单元(片区)的体检和策划工作。
3. 编制组织
o 编制主体:由市、县(市、区)政府指定城市更新主管部门或统筹主体负责,统筹主体需全程参与编制。
o 编制单位:需具备乙级以上城乡规划资质,专业团队配备建筑、规划、经济等多领域技术人员;专项研究需由对应专业资质单位编制。
4. 编制原则:明确8 大核心原则,分别为坚持问题导向(体检先行)、需求导向(以人为本)、目标导向(规划统筹)、结果导向(有序引导)、节约集约(功能复合)、生态优先(绿色低碳)、多方参与(合作共赢)、结合实际(因地制宜)。
5. 名词解释:界定 7 大核心概念,其中更新单元(片区)规模为老城区1-3 平方千米、新区2-5 平方千米;统筹主体可为政府或政府选定的平台公司,承担资源整合、项目实施等职责。
6. 弹性管理:更新单元与项目边界重合、独立实施的老旧小区 / 棚户区 / 历史风貌保护项目,可直接编制项目体检和实施方案。
(二)七大工作流程
规程明确城市更新单元(片区)体检和策划方案编制需遵循7 个连贯流程,各环节环环相扣,确保工作规范化、有序化:
1. 更新单元体检:分摸底调查(数据资料采集 + 意愿需求调查)、评估分析(构建指标体系 + 诊断问题短板 + 综合分析评估)两步,最终形成体检结论。
2. 更新单元策划:基于体检结果研判目标策略,结合规划要求编制策划方案,明确更新方向、项目及保障措施。
3. 审查公示:先由县(市、区)级专家初审,再由市级城市更新主管部门组织专家评审,均需联合自然资源、发改等部门联合审查;审查后公开征求社会公众、利益相关人意见。
4. 审定备案:市级评审公示后报本级市政府审定,审定后报市级城市更新主管部门备案。
5. 成果公告:非涉密成果需在项目现场、社区公示栏、主管部门网站三重公告。
6. 数据入库:体检数据纳入城市更新基础信息资源库,实现数据共享。
7. 实施监督:市级主管部门全过程跟踪指导,省住建厅、发改委、自然资源厅联合开展全省监督和业务指导。

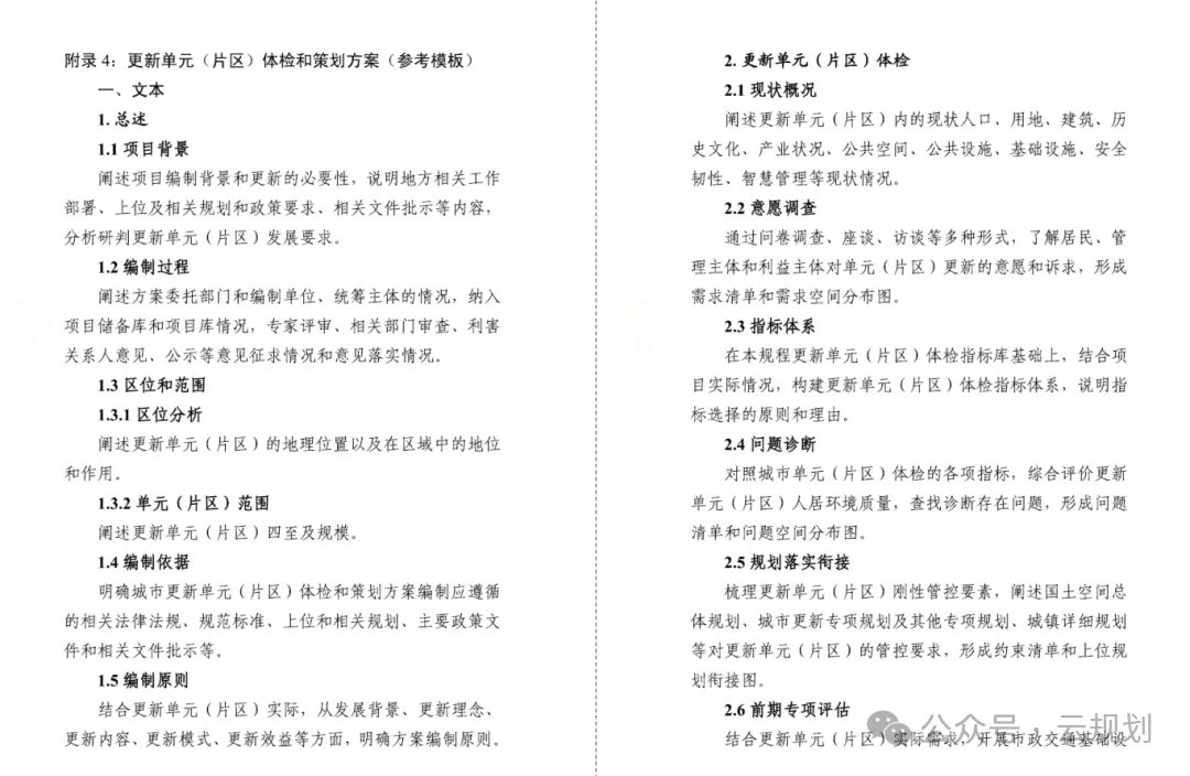
(三)编制内容细化
编制内容为规程核心,分为总述、体检、策划、专题分析四大板块,其中体检和策划为核心环节,要求内容详实、数据支撑充分:
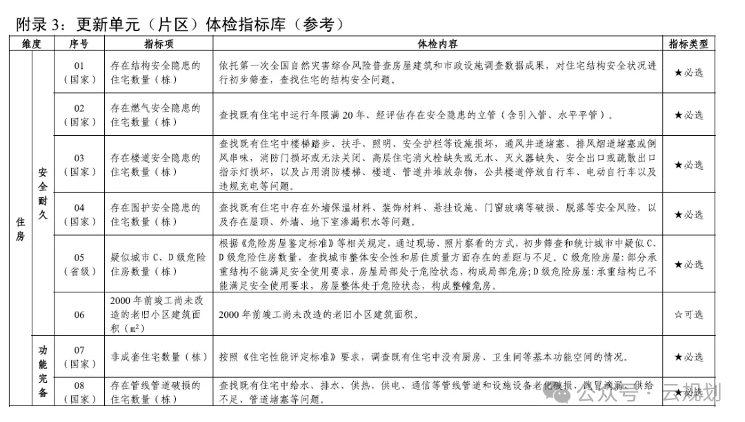
1. 总述:含工作背景、区位条件与范围、编制依据、编制原则四部分,明确更新必要性及工作基础。
2. 更新单元(片区)体检
o 数据采集:梳理9 类核心现状数据(人口、用地、建筑、历史文化、产业、公共空间、公共设施、安全韧性、智慧管理),重点关注特殊地块、危房、历史资源等。
o 需求调查:面向社区居民、管理主体、利益主体三类对象,通过问卷、座谈等形式形成需求清单 + 需求空间分布图。
o 指标体系:构建国家基础指标 + 省级特色指标 + 地方特色指标三级体系,可从附录 3 指标库选取。
o 核心结论:形成更新潜力空间分布图(用地 / 建筑 / 地下空间)和整治建议清单,问题分为限时解决(安全、民生突出问题)和尽力解决(短板补齐)两类。
3. 更新单元(片区)策划:
共 10 大核心内容,均以体检结论为依据,核心为目标定位、功能业态、资金平衡、更新策略,并细化空间设计指引(8 大方面)、更新内容和任务(8 大类,如居住区改善、产业增效等),同时明确项目谋划、要素统筹、实施保障、效益分析等内容,其中资金平衡遵循肥瘦搭配、远近结合原则,实施计划遵循民生先行、灵活分片、动态分期原则。
4. 专题分析
o 必选 3 项:道路交通、产业发展、资金平衡专题分析,为方案落地提供核心支撑;
o 有条件应选 6 项:历史文化保护、地下空间开发、城市排水防涝、环境影响、社会稳定风险评估等,针对重点区域开展;
o 专题研究:可根据更新需求另行编制专题研究报告,作为方案附件。
(四)成果要求
1. 成果组成:明确为文本 + 表格 + 图集 + 附件四类,文本需图文并茂,表格 / 图集可根据实际增减,附件含专题研究报告及编制过程、民意调查、专家评审等相关材料。
2. 格式要求:需同时提供纸质文档 + 电子文件,纸质图纸为 A3 幅面;电子文件统一格式(文本 doc/wps/pdf,图集 dwg/jpg),矢量数据采用2000 国家大地坐标系、1985 国家高程基准。
(五)附录支撑
规程配套 4 个附录,为实际工作提供直接参考工具,核心信息如下表:
附录编号 | 附录名称 | 核心内容 | 关键数据 / 数量 |
附录 1 | 工作流程图 | 可视化展示七大工作流程及各环节核心任务 | 覆盖体检 - 策划 - 监督全流程 |
附录 2 | 居民意愿调查问卷库 | 含个人家庭、住房出行、住宅 / 小区 / 片区评价、更新意愿 6 大板块 | 共 62 项调查问题 |
附录 3 | 体检指标库 | 分住房、小区(社区)、街区三大维度,含安全耐久、设施完善等子维度 | 72 项指标,必选指标为主,少量可选 |
附录 4 | 体检和策划方案参考模板 | 提供文本、表格、图集、附件的标准编制模板 | 含 9 类统计表、10 类核心图纸模板 |




(六)核心量化指标
规程明确多项量化目标和标准,为城市更新工作设定具体要求:
1. 集中供热:2025 年有热源保障的省辖市集中供暖率达90%、县城达60% 左右;
2. 充电设施:2025 年郑州 / 洛阳都市圈核心区公共充电桩服务半径 <1km,其他省辖市 <2km;
3. 服务半径:幼儿园300m、小学500m 服务半径覆盖为核心考核标准;
4. 完整社区:以六有为建设目标,纳入体检必选指标。
组织第三届金橙奖评选&共创大会;为多家国央企作培训;加入西南非标商业联盟;获任非遗工作室特聘专家 | 2025《城市更新网URN》要闻合集
《城市更新网URN》获“城市更新引领奖”;2024天津城更金橙奖颁奖庆典暨共创大会成功举办 | 2024城市更新网URN要闻合集
组织城市更新橙色评选、共创大会、共创基地;发布2023天津城更白皮书丨《城市更新网URN》要闻合集(202305-202401)
行业研究:
2025天津城市更新白皮书(198元付费版)|《城市更新网URN》出品
为什么说“河海文化”的提法非常蠢?! | 聊聊津派文化(1)
商业更新成功的关键在于重新“自定义” | 天津高考作文同题写作
2024天津新谋划新启动40+城更项目名单|《城市更新网URN》独家整理发布
《2024天津城市更新白皮书》项目篇:七大类别、100多个城更项目新亮相、有新进展!
《2024天津城市更新白皮书》(2):城更政策、04盘点与05展望、事件与资讯!
中国城市更新进入深水区,深度思考中国式城市更新的12个底层逻辑!
《2022天津城市更新白皮书》独家发布丨5万字长文看透天津城市更新!
年度盘点丨2022中国城市更新十大典型项目(片区、产业、商业、社区、街区、历史建筑)
年度盘点丨2022中国城市更新十大典型公司(实施主体、投资商、运营商、服务商、设计公司)
从此,中国城市更新分为“北京模式”和“非北京模式”!| 城更智库
天津城市更新白皮书(2021)隆重发布!|《城市更新网URN》年度钜献!
企业操作城市更新项目的十大类型与标杆案例 | 《城更智库》出品
政策研究:
天津城市更新条例再次征求意见,司法局版和住建委版有何不同?!
城市更新最重磅文件!中办、国办印发,提出八项任务 | 《城市更新网URN》独家解读!
城市更新政策研究之一 | 透视各地城市更新政策的100个关键词(二)
透视各地城市更新政策核心要义的100个关键词(三) | 城市更新政策研究之一
透视各地城市更新政策核心要义的100个关键词(四) | 城市更新政策研究之一
培训研学:
轨道大讲堂城市更新专题培训成功举办(天津轨道交通集团资源公司邀请天津房地产业协会城市更新分会副会长高文利做城市更新主体授课)
中国建研院天津分院“绿色讲坛”系列讲座第三讲(《城市更新网URN》主理人高文利到中国建研院天津分院做城市更新主题讲座。
《城市更新网URN》主理人高文利为凯成地产员工作城市更新培训
天津大学建设与规划高端培训中心主办——城市更新专题研修班启动报名!
城市更新标杆项目研学之旅(上海站)成功举办:3天、12个项目、2场讲座。。。
城市更新标杆项目研学之旅(上海站):带您从产业和设计角度读懂有机更新!
助力天津城市更新发展,城市更新高管研修班8月21-22日成功举行!
京津沪深四地名企讲师齐聚,城市更新高管研修班即将在天津开课!
天津城更动态:
2025天津城市更新共创论坛成功举行!第三届天津城更金橙奖评出23个获奖项目!
年度城更百人盛会!天津城更金橙奖颁奖庆典暨城市更新共创大会成功举行!
天津城市更新金橙奖项目品鉴之旅成功举行,城市更新共创基地落地赛顿中心
天津城更项目橙色评选颁奖庆典暨首届天津城市更新共创大会成功举行!天津城市更新共创计划隆重发布!
天津城更橙色评选获奖项目经验分享集萃|首届天津城市更新共创大会
搭建投资商与存量商业对接平台,天津商业项目更新提升对接会成功举行!
津城城市更新规划指引(2021—2035年)征求意见稿(万字全文独家整理发布)
《天津市城市更新行动计划(2022-2025年)》公开征求意见!
主基调和四项举措确定,2022年天津城市更新行动将这样实施。。。
到2035年投资5400亿!天津滨海新区城市更新专项规划发布公示!