







龙华梅林关核心区域
深圳重点部署的集中连片用地




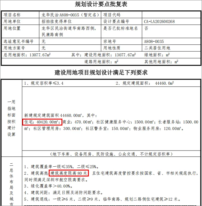
龙华,深圳供地大户
周边成交地价约2.4万元/平




👇👇👇
往期回顾🔍
莞港协作:双向置业奔赴!东莞⇋香港,来真的了!
松山湖新盘:松山湖润园,登场!十年松山湖,终迎一座园!
滨海湾新盘:年度重磅落槌!滨海湾新区亮剑,大湾区超级岛链诞生了
东莞土拍:2026年东莞第一拍!又是华润,约13亿夺滨海湾新区宅地
东莞人才房:被问爆了!东莞人才购房优惠加码,全部房源清单来了~
东莞拍卖:无人出价!东莞东城万达文华酒店,一拍2.8亿或遭流拍!
东莞分红:有村瓜分6545万!东莞各村分红大揭秘!差距有多大?
学区房攻略:摸透了!2026东莞主城学区房攻略,对口新盘+价格!
东莞奥体中心:要拆了?!东莞奥体中心,全市最大体育馆来了
