感谢您关注“深圳优秀家长论坛”。想了解高考资讯的,请关注“深圳高中理科”。想了解中考资料的,请关注“春雨深学指导”。每日更新,与您不见不散!
近日
广东省深圳市教育局明确
本学期非毕业年级不组织期末统考
期末考试由各校自行组织
统一评价标尺的缺失让不少家长心生焦虑
话题
#深圳小学期末考被称堪比公务员行测#
一度冲上热搜——
综合《南方都市报》报道,南山区四年级语文期末卷以2026年APEC会议特约小记者之旅为主线,要求学生完成“APEC深圳特刊”语文实践创作,试卷共6页,答题时间100分钟。

记者注意到
这份语文试卷
其争议主要集中在试题数量及命题难度
部分网友质疑
“孩子可能写不完”
“4年级就要考公务员本事了?”
但也有不少网友认为
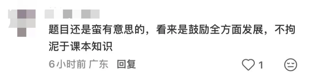
试题不拘泥于课本知识
贴近生活
聚焦语言运用、思维能力等核心素养考察
契合素质教育导向



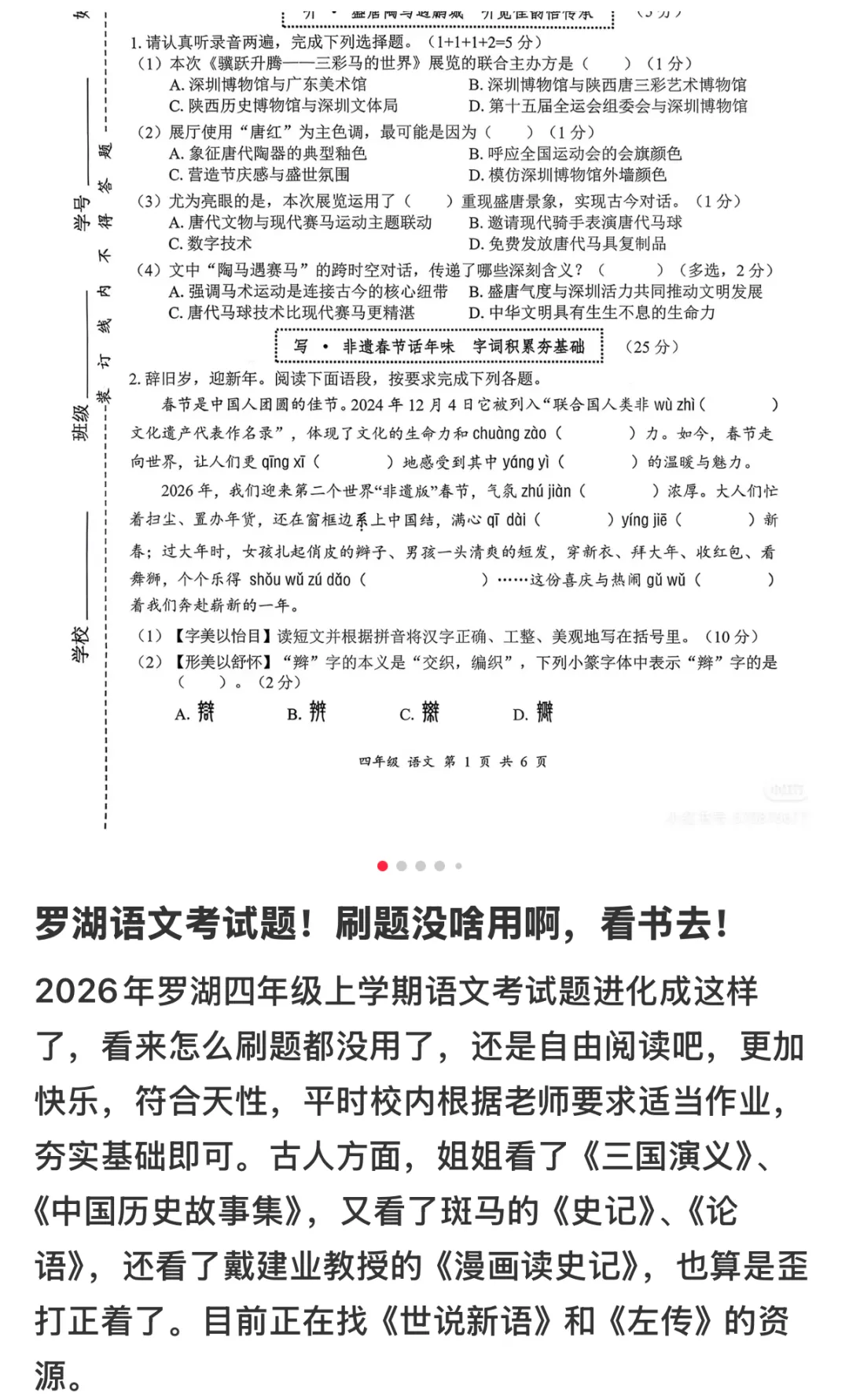
本次期末考,罗湖区、福田区的四年级语文试卷同样引发家长讨论。
据网传罗湖区四年级(上)期末学业质量与学科素养评价语文试卷,全卷共6页16道题,考试时间100分钟,命题围绕丙午马年“驭马探文趣”活动展开,融入传统文化元素。
有家长认为,“刷题没用,应该看书去”,引导孩子自由阅读、快乐成长才能更好地应对这类试题。
另据网传福田区2025—2026学年第一学期期末检测小学四年级语文试卷,考试时间90分钟。
其中一道连线题让不少家长“炸锅”,该题目要求听两遍有关深圳紫花风铃木的新闻播报,将四张实景照片与对应的南山区地点连线。

有家长吐槽“二十多年老深圳一个都不会”“孩子没去过”,感慨需多带娃游览深圳公园。
也有声音指出,部分题目(如听力题)主要考察信息提取能力,没去过也不影响答题。
还有家长认为,这是学科融合和本地化落地的体现,预判未来的考试将更注重情境化、生活化、本土地域文化性。

针对争议,南山区教育局回应称,该区未开展全区统一考试,区教科院提供试题供中小学自行选择使用,学校自主组织考试、阅卷。本次语文试卷命题融合APEC会议等深圳本土元素,旨在考查学生在真实任务情境中运用语文知识解决实际问题的能力,契合课标“以学习主题为引领,以学习任务为载体,整合学习内容、情境、方法和资源”的理念,兼具探究性、开放性与综合性。
中青评论就此发表评论称,作为改革的先行者,深圳市等地在具体的命题操作上可能无法“一步到位”,难免存在一定的调整优化空间。比如,无论怎样创新,试卷都应科学优化内容结构、题型结构和难度结构,符合不同阶段的学生的身心发展规律和认知水平。如果为了“炫技”而一味上难度、充满偏题怪题,就不免有些强人所难。再如,在进行跨学科的场景融合时,还需分清考察的主次,防止“喧宾夺主”。
类似的命题改革难以一蹴而就,需要不断进行动态调整校准。对此,命题方既要坚持对标课程标准,确保考查内容覆盖主干知识和核心能力点,也要加强后续评估和反馈,根据学生的答题情况和得分状况不断优化调整,让命题更贴合素质教育的要求。
此外,就像不少家长看到创新命题时都会感到有些“懵”一样,学生从传统试题模式到新型试卷形式,需要经历一个适应的过程。学校循序渐进,将注重应用、探究、开放等新型命题思路融入日常教学中,可能更符合学习规律,也更容易被家长和学生所接纳。
总之,在推动“双减”落地的大背景下,无论是创新命题思路,增加场景化考查,还是提高开放性、探究性、跨学科试题比重,都带来了推进素质教育的新风。而在具体命题操作上,还需要更精细的打磨。
🔴如何免费领取资料?🔴
第一步:点击公众号春雨深学指导名片关注,已关注的,此步省略
(关键字的回复位置)
获取更多升学咨询,学习资料欢迎加入我们的家长群,需备注年级~

▼
回复【高一新教材】得高一新教材
回复【高中数学必刷题】得高中数学必刷题
回复【新高一分班考】得高一上学期开学考试题
回复【08081】得北师大版数学7-9年级上册《拔尖专训》(24秋)
回复【08082】初中全科7-9年级上册《初中必刷题》(2025版)
回复【选科】,获取2024选科要求
回复【道法必刷上】,获取《初中道法•必刷题+狂K重点》8-9年级上册(RJ)
回复【53历史同步上】,获取得53历史上册历史人教版8-9年级上册(RJ)
回复【53物理同步上】,获取得53物理上册历史人教版8-9年级上册(RJ)
回复【竞赛经典试题】,获取《初中数学•历届全国数学竞赛经典试题》
回复【24初三开学】,获取初三开学试题
回复【24初二开学数学】,获取初二开学数学试题
回复【初中思维导图】,获取初中全科思维导图全汇总
回复【24初一开学】,获取初一开学试题
回复【英语语汇语法】获取《初中英语•语法全解、语汇默写与速记、核心短语与语法大全》
回复【物理大视野】,获取《初中物理•学科精英大视野》8-9年级(RJ)
回复【解题关键思维】,获取《初中数学•解题关键思维》
回复【英语语汇语法】获取《初中英语•语法全解、语汇默写与速记、核心短语与语法大全》
回复【几何入门】,获取《《初中数学•几何入门》4讲常用技巧
回复【勤学早】,获取初中物理化学九年级全册《勤学早练•同步大培优》
回复【辅助线2】,获取搞定平面几何:辅助线是怎么想出来的
回复【春如金卷英语】,获取《春如金卷●中考英语总复习》
回复【48压轴题】,获取2025年中考数学一轮复习48道压轴题汇编较难含答案
回复【新思维】,获取探究应用新思维数学物理化学
回复【辅助线新考法】,获取2025版初中数学《几何辅助线与中考新考法》
回复【化学上册】,获取初三化学上册讲义
回复【初中物理100】,获取学而思初中物理100大模型
回复【常见辅助线】,获取2025版初中数学《常见辅助线做法归纳》
回复【重难点新考法】,获取2025版《中考真题与重难题新考法》数学2重难题新考法
回复【初三开学考】获取广东省深圳市2024—2025学年九年级上学期开学考试试题
回复【月考1】,获取广东省深圳市2023-2024学年九年级上学期月考试题汇总
回复【数学培优3】获取 中考数学培优教程丛书(全套3册)
回复【奥数举一反三】,获取《初中数学•奥数举一反三》7-9年级 王牌例题
回复【25物理压轴新考法】获取 【2025版】《初中物理•压轴题与新考法》分点练+综合练 第6版
回复【物理攻克难点微专题】,获取《初中物理•以题型精炼攻克难点亮点小微专题》60个
回复【文言文考法】获取2025版《中考•课外文言文阅读与新考法》电子版
声明:电子版并不是让大家全本打印出来的,毕竟页数很多,费时费力。电子版主要是让家长们先看看,对书的内容、难易程度、跟自家娃的水平是否匹配等多个维度做个判断,感觉OK的话再给娃买实体书学习,这样避免书买回来才发现不好用而在书架上落灰。此外,少数章节或习题有帮助的话,也可以选择性打印给娃练习。(电子版资料全部为网上获取资源,仅供参考,侵权即删,觉得资料不错的可自行购买实体书,感谢理解~)
整理资料不易,喜欢就帮忙点赞、分享吧!点击上方 “春雨深学指导” → 点击右上角“...” → 点选“设为星标 ★ ”