
据说去年南山四年级数学期末试卷出圈,全国闻名。
而今年语文卷子因为密密麻麻的满篇文字再次出圈,让大家觉得难度比北京海淀的还大。
有四位不同专业背景的研究生毕业生进行实测,任务为通读全卷题目并构思所有题目的答题思路,平均时间为10-20分钟。

有研究生背景的成年人仅构思都需要10-20分钟,那么对于四年级的孩子来说,难度可想而知了。

2026年深圳市南山区四年级上册语文期末试卷(第1页/共6页)

2026年深圳市南山区四年级上册语文期末试卷(第2页/共6页)

2026年深圳市南山区四年级上册语文期末试卷(第3页/共6页)

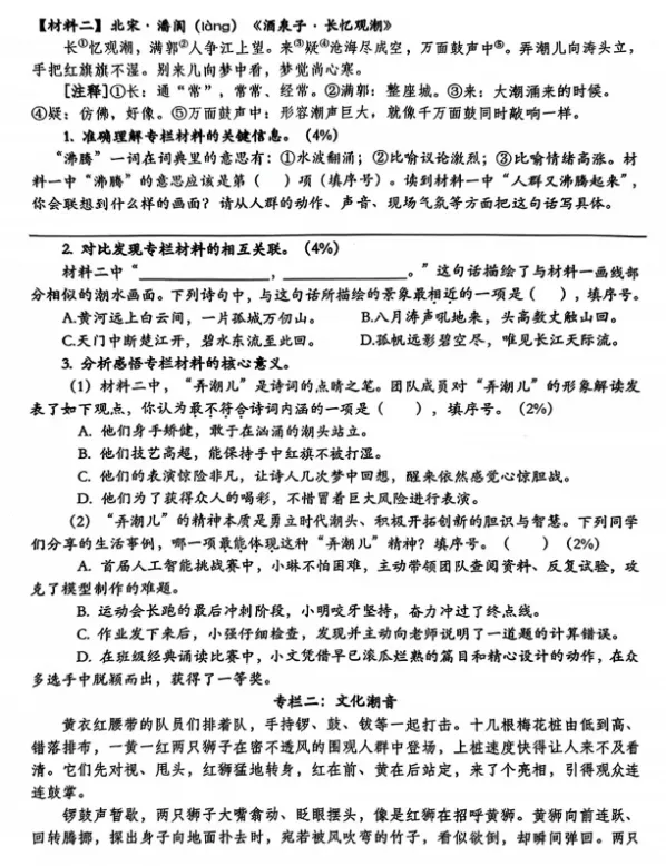
2026年深圳市南山区四年级上册语文期末试卷(第4页/共6页)

2026年深圳市南山区四年级上册语文期末试卷(第5页/共6页)

2026年深圳市南山区四年级上册语文期末试卷(第6页/共6页)
可以说这套试卷是“情境化命题”的一次高水平体现,不仅测试知识,更考验在复杂信息流中孩子的阅读理解、信息整合、逻辑推理与时间管理能力!属于有水平有层次的好试卷呀!
但有网友评论:试卷中涉及的文化常识、跨学科逻辑及思辨性问题,难度“堪比公务员行测”,远超小学四年级的知识储备与思维水平。
而官方则表示:对于选用了这套题的部分学校,从师生反馈来看,考试过程顺利,学生答题情况正常。

只能说个体与局部的良好表现,不能掩盖群体适配性的问题。
素养教育的改革,绝非单一试卷的创新就能完成,更不能采取“一刀切”的跨越式推进。
教育的对象是成长中的孩子,必须遵循认知规律,兼顾不同水平学生的差异。

再来看一份广州白云的小学四年级卷,试卷的抬头就不一样,绝对新颖。
我们不是期末考试,我们只是在做学业诊断调研(问卷)







仅从文字编排和篇幅上来看,就远不如深圳卷,且考查范围基本上是课本大纲内的,阅读考了2025年举办的全运会,作文写自己熟悉的大广州,可写的范围也很宽,难度不算大。
你觉得哪一份卷更适合小学四年级的学生?

点击文末左下角的“阅读原文”可下载广州各年级期末考试卷电子版

