关键词:阿尔茨海默病,TIM-3,微胶质细胞,神经炎症,分子亚型
keyword:Alzheimer's,HAVCR2,TIM-3,microglia,neuroinflammation,molecular subtypes
期刊名:《Journal of Translational Medicine》影响因子(IF):7.5,分区(JCR):Q1
标题:单细胞测序分析和机器学习模型揭示阿尔茨海默病进展中微胶质细胞TIM-3异常表达(Single-cell sequencing analysis and machine learning model reveal aberrant TIM-3 expression in microglia during Alzheimer's disease progression)
第一作者及单位:Zongtang Xu(广州医科大学附属第一医院), Minshan Chen(广州医科大学附属第一医院), Fengchu Liang(广州医科大学附属第一医院)等
发表时间:2025年1月24日
主要结论概要:本研究通过整合单细胞和批量RNA测序数据,识别出一个新型TIM-3+微胶质细胞亚群,该亚群通过促进神经炎症和损害Aβ清除驱动AD病理;机器学习模型将AD患者分为“高炎症”和“代谢失调”两种分子亚型,并预测tretinoin为潜在治疗药物。
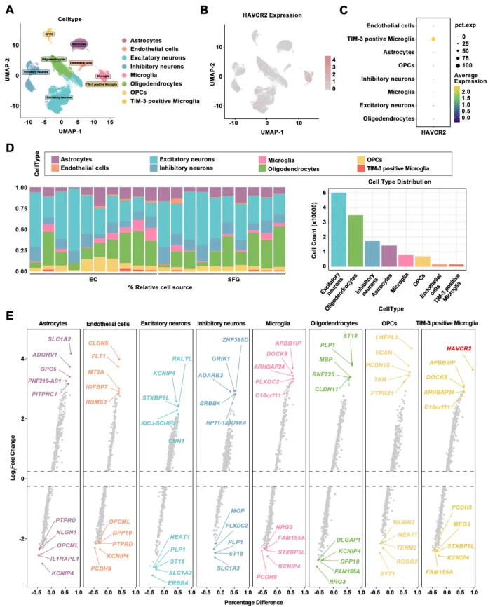
阿尔茨海默病(AD)的发病机制复杂,神经炎症和微胶质细胞功能障碍被视为关键环节。近期发表于《Journal of Translational Medicine》的研究[1]通过多组学分析,深入探讨了免疫检查点分子TIM-3(由HAVCR2基因编码)在AD微胶质细胞中的特异性作用。研究团队整合了516个AD样本的转录组数据和单细胞测序结果,首次在AD脑组织中识别出TIM-3+微胶质细胞亚群,其丰度与内皮细胞相当,提示该亚群并非边缘化存在,而是AD病理过程的重要参与者。如图1-a所示,UMAP可视化清晰展示了TIM-3+微胶质细胞在脑细胞聚类中的富集现象,而HAVCR2表达在该亚群中显著上调[1]。
图1显示TIM-3+微胶质细胞的识别过程,包括细胞聚类和HAVCR2表达模式。
进一步分析揭示,TIM-3+微胶质细胞通过双重机制加剧AD病理:一方面,它持续激活TNF-α/NF-κB和IL-6/JAK/STAT3信号通路,导致神经炎症恶化;另一方面,其PI3K-AKT和FcγR介导的吞噬功能受损,削弱了Aβ清除能力。批量RNA测序数据(图2-e)显示,AD患者中3,884个基因表达异常,其中上调基因如ITPKB与神经炎症相关,而下调基因如ADCYAP1暗示突触功能损伤[1]。这种转录组变化为TIM-3+亚群的功能提供了分子基础。
图2通过火山图和热图展示AD相关差异表达基因,突出炎症和清除通路异常。
研究团队应用机器学习算法对113种模型组合进行评估,最终梯度提升机(GBM)模型在训练集和验证集的AUC分别达到0.984和0.897,表现出色。特征重要性分析(图5-b)识别出10个核心基因(如INPP5D、HAVCR2、TREM2),其中INPP5D的诊断效能最高(AUC=0.734)。这些基因构成AD特异性生物标志物系统,并通过弦图(图5-c)揭示了它们之间的复杂调控网络[1]。
图5展示机器学习模型性能及关键基因的相互作用。
基于这10个基因的表达谱,无监督聚类将AD患者分为两个分子亚型:亚型1呈现“高炎症/免疫激活”表型,其TNF-α/NF-κB和干扰素信号通路显著活跃;亚型2则表现为“代谢-细胞功能障碍”主导,心脏收缩相关通路上调(图7)。这种分层不仅反映了AD的异质性,还为精准治疗提供方向。网络药理学预测tretinoin(全反式维甲酸)可通过靶向CD86-PTPRC-ITGAX轴调节TIM-3+微胶质细胞,可能同时缓解炎症和代谢失衡[1]。
图7通过热图比较两个亚型的通路活性,凸显炎症和代谢差异。
本研究通过多组学整合和机器学习,不仅深化了对TIM-3+微胶质细胞在AD中作用的理解,还提出了分子分型和药物重定位新策略,为AD的个体化治疗奠定基础。
参考文献
[1] Xu Z., Chen M., Liang F. et al. Single-cell sequencing analysis and machine learning model reveal aberrant TIM-3 expression in microglia during Alzheimer's disease progression. J Transl Med (2025). https://doi.org/10.1186/s12967-025-07621-w
[2] Kimura K. et al. Immune checkpoint TIM-3 regulates microglia and Alzheimer's disease. Nature 641, 718-731 (2025). doi:10.1038/s41586-025-08852-z
[3] Leng K. et al. Molecular characterization of selectively vulnerable neurons in Alzheimer's disease. Nat Neurosci 24, 276-287 (2021). doi:10.1038/s41593-020-00764-7
本文内容来自公开信息及研究文献,不代表临床建议。
如需投稿、转载、商务合作后台留言,回复有一定延迟敬请谅解。
辅助编辑:腾讯元宝or(GPT、Gemini、Claude等)
扫码加入ima知识库,获取本公众号所有文献全文资料,AI问答了解更多信息,文献实时更新
