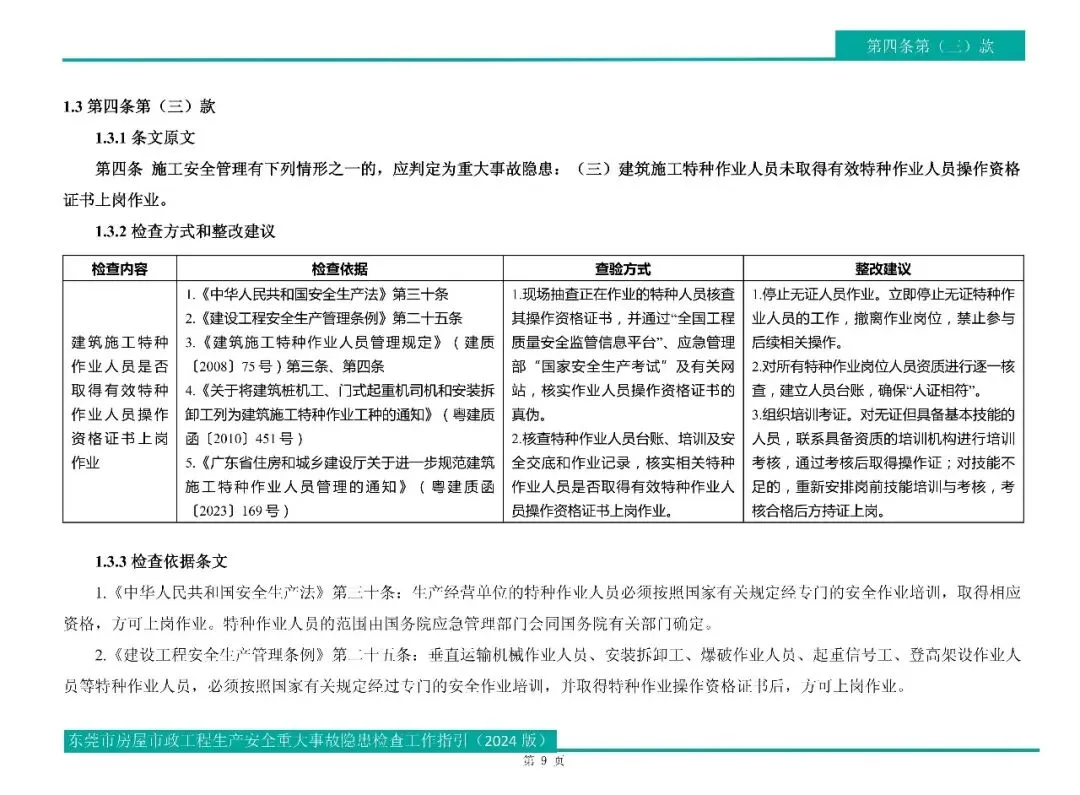
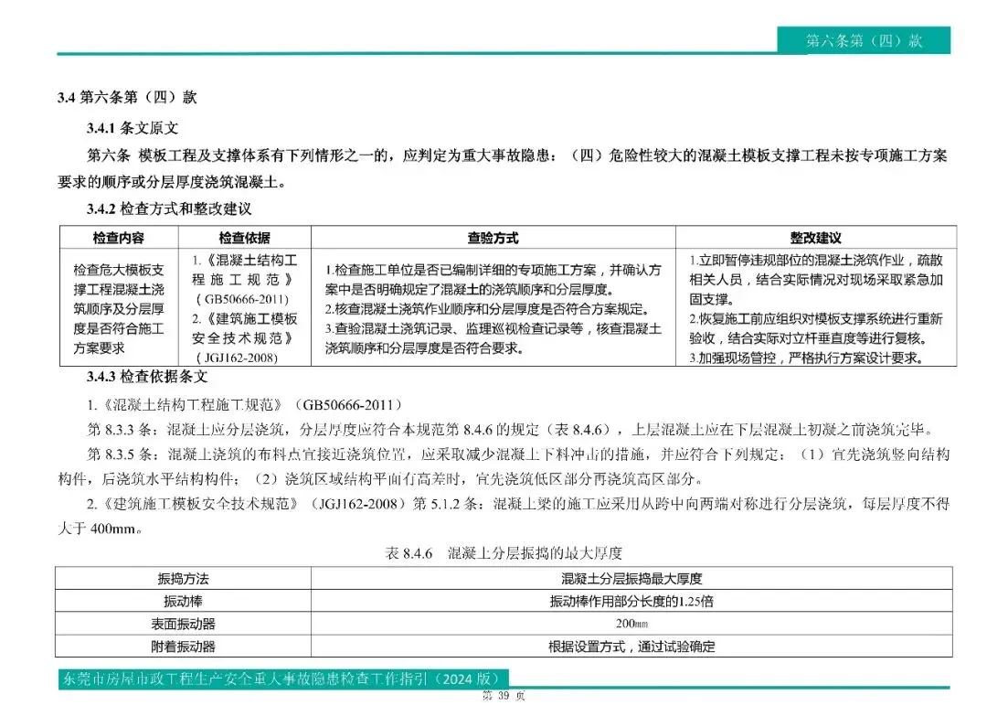
【筑匠】上新啦!——东莞市房屋市政工程生产安全重大事故隐患检查工作指引(2024版)
请扫描下方二维码关注公众号,在公众号里回复下列关键词:“房屋市政工程生产安全重大事故隐患检查工作指引 ”自本文发布之日起三天内免费领取!

一、海量资料都能在手机上查看阅读。所有资料支持下载。二、全网最新高清标准、规范、图集实时更新,自动过滤废止文件。三、阅读资料时可以点击广告,赚取广告分佣,点击越多赚的就越多!四、发展下级会员,二级分佣,躺着就能赚钱,下级会员广告收益永久分成!五、会员可以上传资料,上传的资料被阅读能赚广告费分佣,被下载可赚分成费,上传的越多,赚的就多!六、悬赏问答系统:发问题秒获专业解答,答对者即领现金红包!七、钻石会员全部资料免费下载,可在手机直接阅读资料,不用看广告; 金卡会员下载资料享受八折优惠,也可在手机直接阅读资料,不用看广告;