滑动布局
滑动布局支持创建多屏左右或上下滑动效果,具体操作可查看使用帮助
滑动布局
滑动布局支持创建多屏左右或上下滑动效果,具体操作可查看使用帮助


粉丝福利:
公众号回复“期末”获取:深圳小学上册期末真题
公众号回复“杯赛”获取:各类杯赛资料合集
公众号回复“进群”获取:3-6年级深圳家长交流群
公众号回复所在区域,如“龙华”获取:最新学位申请政策
2026 深圳小升初报名在即很多家长都在问:我家不是商品房是公租房、集体宿舍、自建房、集资房、公寓到底能不能申请学位?要准备哪些材料?
今天把小翰老师按照2025 年各区官方政策
把深圳十区特殊住房申请材料按区、按住房类型一次性整理齐全!

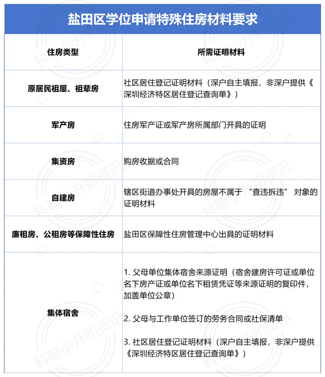
点击查看大图

点击查看大图

点击查看大图

点击查看大图

点击查看大图

点击查看大图

点击查看大图
一、自购保障性住房、特区原居民手续齐全的(含原住居民祖屋)自有住房视为住宅类商品房。
自购住宅类商品房所需材料:提供在学校招生地段内合法有效的房产证明或《购房合同》及付款凭证。
二、居住在祖辈房(祖父母、外祖父母)的,适龄儿童及父母须和祖辈在同一个户口簿并实际居住,父母及儿童在本市没有住宅类房产。
三、军产房、集资房、自建房、商务公寓。分别提供下列材料并实际居住,按特殊房产处理,不予积分。
①军产房提供住房军产证或军产房所属部门出具的购房证明(包含付款凭证);
②单位自建房、集资房出具购房合同和付款凭证;
③自建房提供“二证一书”或股份公司(或社区工作站)出具的房屋产权证明材料;
④商务公寓须在本市没有住宅类房产(提供无房证明)。
四、公租房:
政府公租房合同和《保障性住房租赁合同》均为申请学位有效的租房凭证。
五、住单位集体宿舍的,父母应为该单位正式员工并由所在单位缴纳社保,住房为所在单位所有或所在单位具有合法使用权,且父母及儿童在本市没有其他住宅类房产并在该宿舍实际居住(网格登记连续满一年以上),提供相应证明,按租住特殊房产处理,不予积分。
一、公租房需提供与住保部门签订的正式租赁合同。
单位(非个人)向住保部门承租的公租房视为集体宿舍,须按集体宿舍类别申请学位的要求提供相应材料。
二、原住居民祖屋
属于原住居民祖屋类别的,如果没有合法产权住宅证明,必须提供以下材料:
(1)股份公司股份证;
(2)由股份公司开具的祖屋证明;
(3)至少提供该住宅入学当年2、3、4月份的水费或电费清单。
三、属于特殊房产类别的,包括军产房、集体宿舍、个人产权单身宿舍、集资房、统建楼、自建房、回迁房及其他无合法产权的住宅:
(1)军产房
提供军产房房产证或军产房所属部门开具的证明,以及社区工作站出具的居住证明。
(2)集体宿舍
适龄儿童、少年父母(或法定监护人)须与该宿舍权属人或承租人(以下简称雇主)具有雇佣关系并提供以下材料:
①父母(或法定监护人)与雇主签订的有效劳动合同。
②雇主为父母(或法定监护人)购买社保的相关证明,即社保卡和社保清单。
③集体宿舍权属证明材料。
✅ 权属属于雇主的,提供雇主的房产证(不动产登记证);
✅ 属于雇主租用有合法产权住宅房屋的,提供坪山区《房屋租赁凭证》(红本),“初始发证日期”(签发日期)需在入学前一年的4月30日以前(含当日),有效期超过入学当年9月30日(含当日);
✅ 属于雇主租用无合法产权住宅的,需进行人口居住信息登记,并提供《房产学位申请知情书》、房屋权属人的身份证复印件及房屋权属证明材料;
✅ 属于公租房的,提供雇主与住保部门签订的正式租赁合同。
④雇主和社区工作站出具的父母(或法定监护人)居住在该宿舍的集体宿舍证明。
以集体宿舍类住房材料申请学位,父母(或法定监护人)须在该单位集体宿舍实际居住满1年,即入学前一年4月30日以前(含当日)入住,需通过劳动合同、社保缴纳证明、集体宿舍权属证明材料、集体宿舍证明相互印证,要求上述四种证明材料所体现的工作单位及其公章必须一致,如不一致的,则须出具所涉及单位、公司之间100%控股的工商证明。
(3)个人产权单身宿舍
指产权属于个人,房产证(不动产权登记证明)所标注的土地用途为工业用地、房屋用途为单身宿舍的房屋:
①若产权属于适龄儿童、少年父母(或法定监护人)的(自有房产份额>50%),提供房产证(不动产权登记证明);
②若为适龄儿童、少年父母所在公司的集体宿舍,需按集体宿舍类申请学位要求提供相应材料。
(4)集资房、统建楼
提供有社区公章的购房收据或合同,并提供社区工作站开具的住房证明材料。
申请学位住房材料所标注的土地用途必须是居住用地,所标注的房屋用途必须是住宅或商住两用,不能是公寓、商铺、厂房、仓库、办公等。
(5)自建房
提供土地监察部门开具的不属于“查违拆违”对象的证明材料,并且至少提供该房屋入学当年2、3、4月份的水费或电费缴费清单。
申请学位住房材料所标注的土地用途必须是居住用地,所标注的房屋用途必须是住宅或商住两用,不能是公寓、商铺、厂房、仓库、办公等。
(6)回迁房
提供回迁房户主与房地产开发商签订的相关合同或协议。
滑动查看更多
一、公共租赁房
提供与住建部门签订的保障性住房租赁合同
二、人才住房
提供购房合同或与住建部门(或人才住房专营机构)签订的保障性住房租赁合同
三、祖屋(含原住民拆迁安置房、自建房)、军产房、统建楼、集资房、自建房、集体宿舍、商务公寓住房(统称为特殊住房)资料:
(1)属于原村民祖屋(含原住民拆迁安置房、自建房)类别的,应由辖区居委会开具相应证明材料(祖屋<含原住民拆迁安置房、自建房>证明)
(2)属于军产房类别的,提供住房军产证或军产房所属部门开具的证明,以及辖区居委会出具的实际居住证明
(3)属于集体宿舍类别,父母或其他法定监护人一方须与该宿舍权利人或承租人(以下简称雇主)具有雇佣关系,须提供以下材料(提交材料时按照以下顺序排列)
a.该宿舍属于雇主所有的房产证、不动产权登记证或租赁合同等证明材料(验原件,收复印件)
b.适龄儿童的父母或其他法定监护人一方与雇主签订的有效劳动合同,雇主为适龄儿童的父母缴纳社保的相关证明
c.雇主和居委会出具的适龄儿童父母在该宿舍的居住证明(集体宿舍证明)
(4)属于统建楼、集资房类别的,应出具:
✅购房收据或合同(仅限第一手交易合同)
✅辖区居委会开具的住房证明材料(此类住房只限于原村民居住,非原村民购买的不纳入)
(5)适龄儿童父母在深圳自建房屋居住的,应提供辖区办事处开具的房屋不属于“查违拆违”对象的证明材料或报建手续回执
(6)属于商务公寓类别的,提供:
✅合法证明材料
✅国土部门出具的不动产信息查询结果单,证明该商务公寓为父母或其他监护人的市内唯一住房


如有各区最新政策消息
小翰老师会第一时间更新
准备升学的家长们请持续关注
有其他相关升学疑问
欢迎在下方评论留言
小翰老师将随时解答~



今天的内容就分享到这里啦~觉得有用记得
【转发+在看】
信息来源:各区教育局