



各位宝爸宝妈们,是不是一到学位申请季就头大?每天对着各种政策文件抓耳挠腮,算积分算到眼冒金星,生怕错过任何一个加分项,更怕因为一分半分和心仪的学校失之交臂?别慌!今天这篇文章,小编把深圳10区 2026 年积分入学政策掰开揉碎,帮你一站式搞定积分计算,让你心里有底,申请不慌!
PART.01
核心逻辑先理清:积分入学到底怎么玩?
深圳各区积分入学政策虽有差异,但核心逻辑一致:积分 = 基础分 + 加分项,部分区还有特殊加分。录取原则主要分两种:"类别优先,积分排序"(先按户籍和住房类型分类,同类别再比积分)和 "纯积分排序"(不分类别,直接按总积分从高到低录取),罗湖、龙华、坪山、光明等区属于此类模式。
录取时遵循“积分优先>志愿顺序”原则,同分则按“居住时长→社保时长→户籍优先级”排序,所有积分计算均有明确截止时间,早准备早加分。


PART.02
深圳 10 区积分规则大揭秘
福田区:
双加分补差距,类别定基础
·积分构成:基础分 + 连续居住加分 + 社保加分 + 特殊加分(纯积分排序)
· 先按「户籍 + 住房」分 6 个档次,档次越高基础分越高(最高 80 分,最低 60 分)
· 同档次靠连续居住时长和社保时长双加分,两项最多各加 10 分,深户非深户都有机会追分


南山区:
深户 + 学区房躺赢,无房也有专项加分
·积分构成:户籍积分 + 住房积分 (含深户无房专项加分)+ 社保积分 + 户籍时长加分 + 社保时长加分(纯积分排序)
· 深户直接拿基础分 + 户籍时长加分,非深户基础分看父母户籍 / 居住证
· 房产分是绝对大头:学区房满 3 年 + 产权≥51% 直接加 40 分,租房分直接砍半
· 非深户只能靠社保时长(最多加 10 分)+ 学籍加分,买房家庭优势拉满,深户无房也有专项福利



龙华区:
所有人起跑线统一,全靠加分拼,两套规则并行
·积分构成:基础分 (60 分)+ 加分项 (深户/非深户分开计算)(类别优先,后取积分)
· 深户拼住房时长 + 户籍时长,非深户拼社保时长 + 居住时长
· 分「大学区」和「非大学区」两套规则,全靠年限说话,适合租房 / 非深户家庭靠时间追分


龙岗区:
档次分差大,加分温和,租房也有机会
·积分构成:基础分 + 加分项 (居住 + 社保)(纯积分排序)
· 一类(龙岗户籍 + 学区房)100 分基础分,六类(非深户租房)60 分,档次分差大
· 加分温和:居住 + 社保每月各 0.05 分,最多各加 10 分,慢慢攒时长就能追分
· 对非深户租房相对友好,材料要求宽松,适合长期在龙岗扎根的家庭


宝安区:
基础分拉开差距,居住加分不封顶,学籍有福利
·积分构成:基础分 + 居住加分 + 社保加分 + 特殊加分(纯积分排序)
·宝安户籍 + 学区房直接 105 分基础分,比非深户租房高 45 分,深户买房直接赢大半
· 深户靠居住时长(每月 0.1 分,上不封顶)狂加分,非深户靠社保(每月 0.1 分,上不封顶)
· 小升初有深圳完整 6 年学籍加 1 分,住得越久、社保越久,分越高


罗湖区:
档次优先是王道,小分细节弯道超车
·积分构成:基础分 + 月积分 + 加分 (类别优先,后取积分)
· 先按档次排序,A 类(学区户籍 + 学区房)直接 100 分基础分,比后面档次高一大截
· 同档次靠居住、社保、居住证、学籍这些小分补,比如大学区 A 类加 3 分、社保满 5 年加 1 分


坪山区:
住房分是核心,无房有额外加分,深户非深户分开算
·积分构成:基础分 + 居住加分 + 社保加分 (深户 / 非深户分开计算)(类别优先,后取积分)
· 基础分看户籍 + 住房,深户靠居住时长加分,非深户靠住房 + 社保
· 无房家庭能额外加 3 分,对深户无房、非深户租房相对友好
· 加分不激进,适合在坪山定居的家庭,提前备案就能稳加分


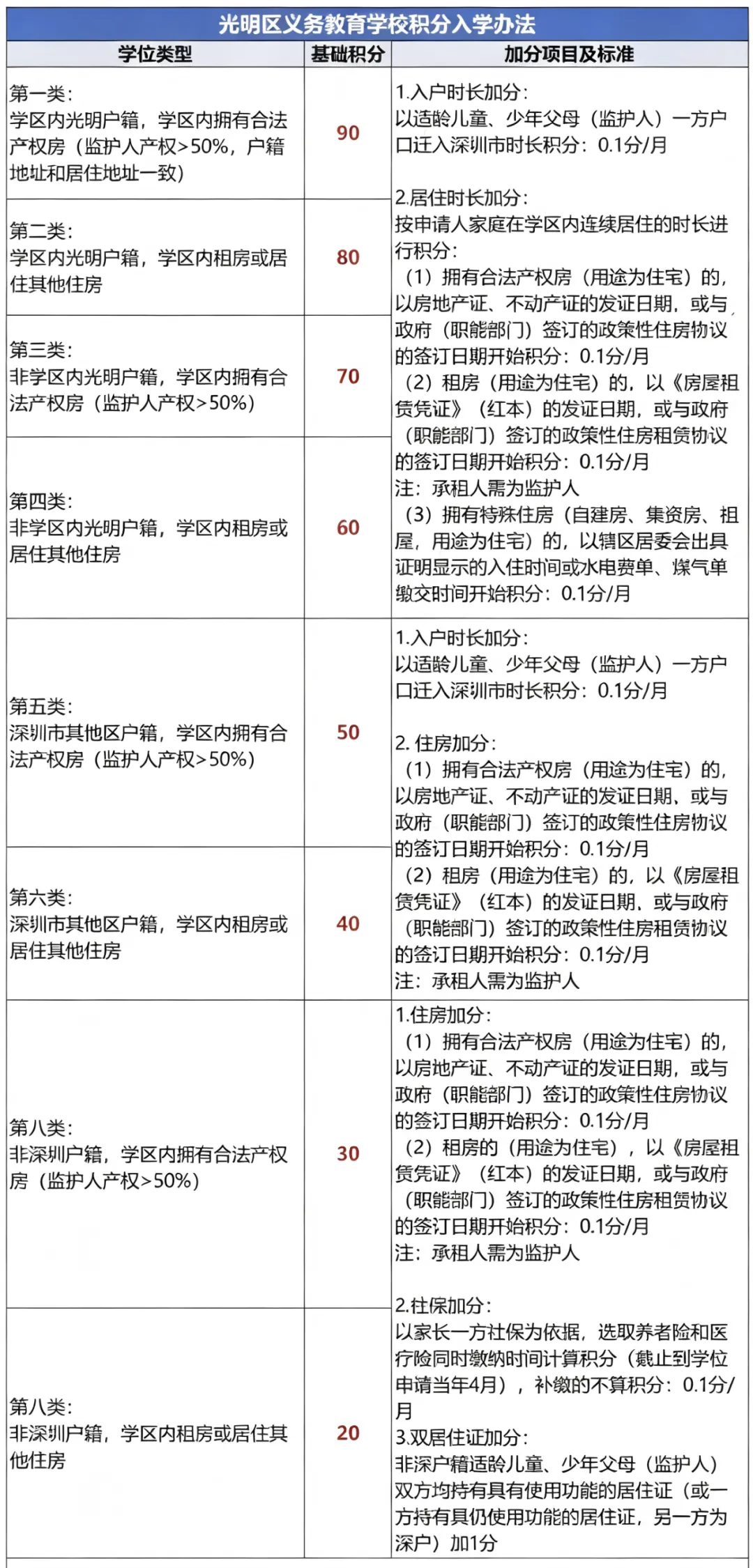
光明区:
规则简单直白,新手友好,深户买房优势大
·积分构成:基础分 + 居住时长加分 + 社保时长加分(类别优先,后取积分)
· 8 个档次,深户学区房 90 分,非深户租房 20 分,分差大
· 加分统一:入户时长、居住时长、社保都是每月 0.1 分,非深户双居住证加 1 分
· 规则一眼能算明白,不用抠细节,适合怕麻烦的新手家长


盐田区:
档次定大局,加分极少,稳字当头
·积分构成:基础分 + 居住加分 + 社保加分 + 特殊加分(纯积分排序)
· 6 个档次,A 类(盐田户籍 + 学区房)95 分,F 类(非深户租房)70 分,分差大
· 加分极少,每项最多加 2 分,加起来没多少,基本靠档次定输赢
· 适合盐田本地户籍买房家庭,档次够高基本稳,档次低很难追


大鹏新区:
本地户籍福利多,竞争小,加分温和
·积分构成:基础分 + 居住时长加分 + 社保时长加分 + 特殊加分(纯积分排序)
· 7 个档次,大鹏户籍 + 学区房 90 分,非深户租房 60 分,分差大
· 加分温和:居住最多加 7.2 分,社保最多加 6 分,深户租房无房加 5 分,初一完整学籍加 1 分
· 对本地户籍、长期扎根的家庭友好,整体竞争比市区小很多


PART.03
积分入学避坑指南
1. 材料准备要趁早:所有住房材料(房产证 / 租赁凭证 / 居住登记)务必在各区规定截止日期前办理。2026 年入学,深圳多数区要求在 2025 年 4 月 30 日前(提前一年)完成备案 / 登记,少数区截止更晚(龙岗、龙华至 2025 年 8 月 31 日),部分区深户 / 非深户时限不同,具体以所在区当年官方政策为准。
2. 社保不能断:非深户家长社保需同时含养老和医疗,且尽量不要中断,每满 1 个月都可能成为关键分。
3. 居住要连续:多数区对连续居住有要求,中断超 1 个月可能前功尽弃,重新计算时长。
深户无房别灰心:南山等区对深户无房家庭有专项加分,政策越来越友好。
4. 关注特殊加分:完整学籍、父母双方居住证等小细节,可能帮你弯道超车。

快速行动清单,看完就做,不焦虑
1. 对照所在区规则,计算自家积分(建议做个 Excel 表)
2. 检查所有材料是否齐全(房产证 / 租赁凭证、户口本、社保记录等)
3. 若积分不足,看看能否通过提前租房备案、社保连续缴纳等方式加分
4. 关注各区教育局官网,及时获取最新政策调整信息
≡ END ≡
【版权声明】文章内容来源于网络,版权归原作者或来源媒体所有,若涉及版权问题,请原作者或来源媒体联系我们及时删除。
【声明】本文部分信息和图片来源网络,如有相关内容侵权,请联系删除。本文对项目周围交通、商业、文化教育、医疗以及其他市政条件的介绍,具体以政府规划及现场实际为准。效果图是规划意向的概念设计展示,非最终规划方案,不作为开发商承诺,最终以向政府报批报建的方案为准。本文所述内容和意见仅供参考,不构成市场交易依据和投资建议,买卖双方权利义务以双方签署。
深圳贝壳新房编辑
—END—



大湾区|买房|卖房|租房|装修贷款









经纪人商柏霖为您推荐——
#小程序://贝壳找房丨二手房
新房租房装修/RsVksHLTVKs1kIA
❤❤❤为您精选 深圳“豪宅税”取消!
精选省税好房来袭,多则省税近百万
大湾区置业投资:135-5686-8895 商团长










































大湾区置业投资:135 5686 8895 商团长
所有新房:免佣代理,专车接送,全程免费
深圳市一手新房匹配带看享受渠道优惠对比匹配
(按住扫一扫可预约大湾区所有新房项目)
如果您对项目有意向或者有任何疑问可以加微信咨询!
加微信同时有3个好处:
第一提供项目周边二手楼盘过去的历史成交价格参考。
第二同时售楼处无停车位,门口经常有交警抄牌停车位,被贴罚单真的很影响心情!建议加微信预留专用VIP停车位(数量非常有限,建议一定加)。
第三:微信有开发商销售专门对接,保证最低折扣价拿房(买贵补差价),还享受专车接送,楼盘对比的服务,专业无套路!(地产中介和贷款金融勿扰 )



加好友备注:0755 拉近深圳住宅打新交流群


▌来源:深圳贝壳新房 深圳贝壳新房团队
▌免责声明:本文不代表公众号观点,仅供读者参考
▌文章版权归原作者所有,如有侵权,请联系删除:SBL19820706

“涨”将是2026年关键词,接下来还会有楼市利好~
2026年,将是房地产重回C位的一年,经济复苏,必须要房地产发力。
绝佳购房机会已到,把握第6次历史机遇!

我从不强迫您买房
因为那是您自己的儿
但我要说的是
一平米涨100
你可能多上班两个月
一平米涨1000
你可能今年白给别人打工一年
仅此而已


☆ ★ ☆ ★ ☆ 广 而 告 之 ☆ ★ ☆ ★ ☆







小编吃饭能不能加鸡腿