

酒精使用障碍(Alcohol Use Disorder, AUD)是一种慢性、易复发的大脑疾病,目前仍缺乏有效的精准治疗策略。近年来,GLP-1受体激动剂(GLP-1RA)因其显著的减重与降糖效果在全球广泛应用,并被发现具有降低饮酒行为的潜力,在成瘾领域的治疗价值也因此受到越来越多关注。多项临床研究已开始评估GLP-1类药物对酒精使用障碍的干预效果,其中以司美格鲁肽(Semaglutide)为代表的长效GLP-1受体激动剂正在开展针对酒精使用障碍患者的大规模随机对照临床试验。酒精兼具能量来源与精神活性物质的双重属性,既参与代谢调节,又直接激活中脑奖赏系统,因此为解析“代谢—奖赏”之间的相互作用提供了重要研究窗口。然而,GLP-1类药物如何在中枢神经系统层面调控酒精奖赏信号,其具体神经机制此前仍不清楚。

3月27日,中国科学院深圳先进技术研究院脑认知与脑疾病研究所/深港脑科学创新研究院朱英杰、陈子君团队联合湖南师范大学罗宜孝、香港城市大学贺菊方、中山大学附属第三医院/第八医院陈燕铭团队在国际神经科学期刊Neuron在线发表题为“A septal inhibitory circuit constrains alcohol reward and mediates liraglutide's suppressive effects on alcohol intake in mice”的研究论文。

文章上线截图
点击文末“阅读原文”查看
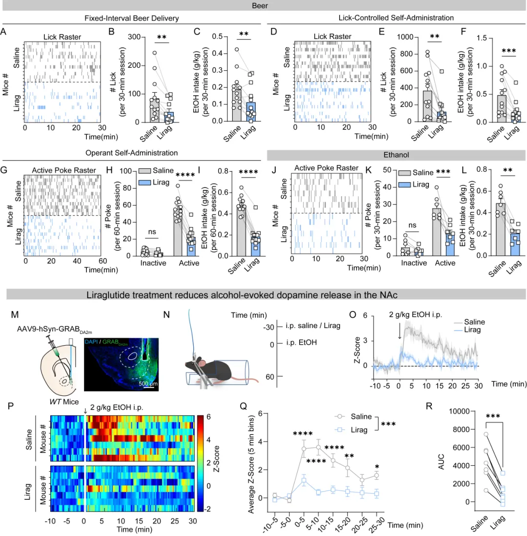
为明确GLP-1RA是否能够直接影响酒精奖赏,研究团队首先在多种饮酒行为模型中进行验证。结果显示,利拉鲁肽处理显著降低小鼠在啤酒及酒精自给范式中的饮酒动机和酒精摄入量。然而,饮酒行为的下降是否意味着酒精奖赏本身被削弱?为此,研究人员进一步利用多巴胺荧光探针在体记录伏隔核(NAc)中的多巴胺动态变化。结果发现,在正常情况下,腹腔注射酒精可迅速诱发伏隔核多巴胺显著升高;而在利拉鲁肽预处理后,这一酒精诱发的多巴胺释放明显减弱。这一结果表明,GLP-1RA并非仅通过改善体重或代谢状态间接降低饮酒,而是能够在中枢奖赏系统直接抑制酒精诱发的多巴胺信号,从而削弱酒精的强化效应。

图1. 利拉鲁肽直接抑制饮酒行为并降低酒精诱发的多巴胺释放
为明确GLP-1RA的中枢作用是否依赖特定脑区与受体信号,研究团队进一步开展遗传与脑区特异性操纵实验。结果显示,在全身性敲除GLP-1受体的小鼠中,利拉鲁肽对饮酒行为的抑制作用消失,表明GLP-1R信号是其发挥作用的必要条件。进一步通过病毒介导的脑区特异性操纵实验,发现调控外侧隔核(LS)中GLP-1R神经元的活动,可显著改变动物的饮酒行为及其对利拉鲁肽的反应性。这些结果共同表明,外侧隔核是GLP-1RA调控酒精奖赏的关键中枢节点。
值得指出的是,该研究团队此前已在2024年发表于Journal of Clinical Investigation的研究中证明,外侧隔核GLP-1R阳性神经元是利拉鲁肽发挥厌食与减重效应的关键细胞群。当前研究在此基础上进一步拓展其功能边界,揭示该细胞群同样参与酒精奖赏调控,提示LSGLP-1R神经元可能构成代谢与高强化奖赏信号整合的核心枢纽。
在明确外侧隔核(LS)是GLP-1RA发挥作用的关键脑区后,研究人员进一步解析了其内部环路结构。结果发现,背侧LS(dLS)中表达GLP-1R的神经元向腹侧LS(vLS)发出GABA能抑制性投射,构成一条方向明确的局部抑制性微环路。电生理记录显示,光激活dLSGLP-1R神经元的轴突终末,可在vLS神经元中诱发显著的抑制性电流,并降低其放电频率,证明该通路具有直接的功能抑制作用。在行为层面,特异性激活dLS→vLS投射显著降低酒精寻求与自给行为;相反,当选择性阻断该投射时,利拉鲁肽对饮酒行为的抑制效应明显减弱。这一结果表明,dLS→vLS抑制性微环路不仅参与酒精奖赏调控,而且是GLP-1RA发挥作用所必需的关键通路。外侧隔核通过这一局部抑制性环路对奖赏驱动信号进行精细调控,从而限制酒精强化信号的过度放大。

图2. dLS→vLS抑制性微环路介导GLP-1类药物对饮酒行为的抑制作用
为进一步明确vLS在奖赏调控中的功能定位,研究团队聚焦于该区域中表达雌激素受体1(Esr1)的神经元亚群。该团队此前在 Neuron(2024)报道了vLSEsr1神经元通过去抑制(disinhibit)中脑腹侧被盖区(VTA)多巴胺神经元活动,在毒品奖赏和成瘾中发挥关键作用。本研究进一步发现,在酒精行为模型中,抑制vLSEsr1神经元显著降低饮酒行为,而增强其活动则促进酒精寻求,提示该神经元群也是酒精奖赏的重要驱动节点。更为关键的是,研究揭示了这一奖赏驱动节点受到来自背侧LS中GLP-1R神经元的抑制性调控。dLSGLP-1R神经元通过GABA能投射抑制vLSEsr1神经元的活动,从而在环路层面对酒精强化信号施加阈值控制,限制奖赏放大。
综上,本研究在神经环路层面明确了GLP-1信号调控酒精奖赏的关键因果关系:利拉鲁肽激活外侧隔核GLP-1R神经元,启动dLS→vLS抑制性微环路,进而调控VTA多巴胺神经元活动,最终降低伏隔核多巴胺释放并抑制酒精强化信号输出。该研究从“细胞类型—局部微环路—经典奖赏通路”三个层级系统揭示了代谢信号如何嵌入中脑奖赏网络,不仅为理解代谢调控与成瘾行为之间的神经联系提供了新的环路框架,也为GLP-1类药物在酒精使用障碍等成瘾性疾病中的潜在应用提供了重要理论依据。

图3. GLP-1信号通过外侧隔核抑制性微环路限制酒精奖赏和饮酒行为

中国科学院深圳先进技术研究院朱英杰研究员、陈子君副研究员及湖南师范大学罗宜孝教授为论文共同通讯作者。深圳先进院与香港城市大学联合培养博士生田雨、深圳先进院助理研究员柳昱彤为论文共同第一作者。该研究获得中国科学院战略性先导科技专项、科技创新-2030重大项目、国家自然科学基金、广东省科技厅项目及深圳市科技创新委员会项目等资助。研究工作得到深圳市脑解析与脑模拟重大科技基础设施的设备与技术支持。

团队成员合影:最后通讯作者朱英杰(右四),共同通讯作者陈子君(右三),共同第一作者田雨(右一)、柳昱彤(右二)
论文链接:
https://doi.org/10.1016/j.neuron.2026.02.019

课题组延伸阅读



·END·
脑所成立十周年

十年来,脑认知与脑疾病研究所坚持整体观与还原论融合的研究范式,紧扣脑发育、退行与行为、脑体互作、脑机接口与脑科学新技术、临床前研究与临床转化四大方向,深耕基础创新、推动临床转化。站在“十五五”新起点,我们继续勇闯科研无人区,以硬核创新守护脑健康、服务国家战略。
