👆
2026年笔译基础班 直播中!深圳北理莫斯科大学是国家主席习近平、俄罗斯总统普京达成重要共识,由深圳市人民政府、北京理工大学和莫斯科国立罗蒙诺索夫大学(简称“莫斯科大学”)三方合作设立的具有独立法人资格的公办性质的中外合作大学。学校以建设独具特色的世界一流国际化综合性研究型大学为目标,致力于开展精英教育以及高水平科学研究和创新活动。
经教育部批准,依据《中外合作办学条例实施办法》及合作办学协议,学校实施与莫斯科大学联合培养硕士学位教育,自主招生录取,对达到毕业要求者颁发莫斯科大学硕士学位证书。
一、招生对象
身体健康,品行端正,遵守中国法律、法规和学校规章制度,取得本国承认的大学本科毕业学位人员(须在入学前取得大学本科学士学位证书)。非中国籍学生须持有外国护照。
二、招生专业及计划


备注:
1. 生物学方向专业不接受医学相关专业考生报考。
2. 每名考生最多报考5个专业。
3. 学生去莫斯科大学学习安排最终以院系培养方案为准。符合硕士学位授予条件的毕业生可获得中国教育部留学服务中心学历学位认证,在国外学习时间满 180 天可获国(境)外学历学位认证与留学归国人员待遇。
4. 标注* 处指莫斯科大学专业分类方法,相当于中国的“学科”。
5. 标注** 的2个专业,2026年亦招收优秀的非俄语生,可使用英语参加入学考试,达到入学要求予以录取。入学后注册莫斯科大学学籍,第一学年学习俄语,学籍按休学管理,俄语学习达到B1水平后,恢复学籍,开始学制两年的专业学习(如有疑问,请发送邮件至各系(中心)指定邮箱咨询)。
三、学籍、学制和学位授予
1. 学籍。学生入学后注册莫斯科大学学籍,同时中国籍学生在中国教育部中外合作办学注册系统中注册学生信息(不纳入教育部学籍管理系统)。
2. 学制。硕士研究生学制为2年。
3. 学位。学生修满专业培养方案规定的课程和学分,通过硕士学位论文答辩,达到莫斯科大学硕士毕业和学位授予有关规定者,颁发莫斯科大学学位证书,中国籍学生可在中国教育部留学服务中心进行学历学位认证。
四、学习形式及师资配备
硕士研究生由深圳北理莫斯科大学与莫斯科大学联合培养,采用莫斯科大学培养方案和教学质量标准,授课教师及学生导师主要由莫斯科大学选派,深圳北理莫斯科大学教师参与培养。
五、收费标准及奖学金
1. 学费。每学年学费为72000元人民币。在莫斯科大学就读期间,根据学习时长按照莫斯科大学当年学费标准向莫斯科大学缴纳。
2. 住宿费。住宿由学校统一安排,每学年住宿费3600元/人(2人间)或2400元/人(3人间)。在莫斯科大学就读期间,如在校住宿,按照莫斯科大学住宿费收费标准缴纳。
3. 奖学金。学校设立相关新生奖学金和学业奖学金等,入学后按奖学金相关规定申请,开始专业学习后发放。
4. 其他。报考城市生态学与区域规划、战略发展和区域管理2个专业的非俄语考生被录取后,第一学年学习俄语,学费为50000元人民币;非中国籍学生在第一学年可自愿申请学习汉语,学费为50000元人民币,学籍按休学管理,第二学年恢复学籍开始专业课学习。住宿费按照本款项第2条标准执行。第二、三年专业学习学费及住宿费按照本款项第1条、第2条标准执行。
六、报名
1. 报名时间。自发布之日起至2026年4月12日。
2. 报名方式。中国籍学生可登录深圳北理莫斯科大学研究生招生信息网(https://gradadmissions.smbu.edu.cn/)硕士研究生招生报名系统进行注册报名,在线填写个人基本信息并按要求上传申请材料。非中国籍学生可登录国际生在线服务系统(http://is.smbu.edu.cn)报名。
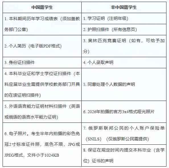
3.申请材料。报名需提交如下材料:

七、审核
网上报名结束后,学校将对申请材料进行审核,学生可于4月15日起登录系统查看审核状态,审核通过者方可参加学校组织的硕士研究生入学考试。
八、入学考试与录取
1.考试科目、考试形式及语种安排如下:
专业 | 考试科目 | 考试形式 | 考试语种 |
对外俄语教学 | 语言学 | 笔试 | 俄语 |
纳米生物技术 | 生物学(综合纳米生物学基础) | 口试 | 英语 |
全球环境变化生态学与管理 | 生物学(生物学与生态学基础) | 口试 | 英语 |
海洋生物多样性与生物资源 | 生物学 | 口试 | 英语 |
现代世界的基础生物学 | 生物学 | 笔试 | 俄语 |
城市生态学与区域规划 | 地理学 | 笔试 | 俄语 |
基础材料学 | 物理化学与材料技术 | 笔试 | 俄语 |
应用数学与技术 | 应用数学 | 笔试 | 俄语 |
人工智能方法与算法(待定) | 应用数学 | 笔试 | 俄语 |
国际经济与商业 | 国际经济学 | 笔试 | 俄语 |
国际经济(商)法 | 俄罗斯法律基础 | 笔试 | 俄语 |
放射化学与放射生态学 | 化学 | 笔试 | 英语 |
国家和企业人力资源发展管理 | 管理学 | 笔试 | 英语 |
战略发展和区域管理 | 俄罗斯区域学 | 笔试 | 俄语 |
欧亚大陆的当代发展 | 国别地理学:亚非地区 | 笔试 | 英语 |
教育管理 | 教育活动基础 | 笔试、口试 | 俄语 |
基础师范教育 | 教育活动基础 | 笔试、口试 | 俄语 |
光电信息科学 | 物理 | 口试 | 英语 |
具体考试时间、考试地点将在研究生招生信息网另行公布。
2. 录取。各专业按照考试总成绩排名择优录取,其中参加我校学科竞赛获奖者有机会获得莫斯科大学在深圳北理莫斯科大学实施硕士相应专业的免试入学资格,可免试参与2026年深圳北理莫斯科大学硕士研究生相应专业入学考试结果排名。拟录取结果确定后学校先发放预录取通知和缴费通知,所有拟录取考生在签订《录取同意书》并在规定时间内缴纳相关费用后,学校将发放正式录取通知书。(注意:学科竞赛获奖者也须在硕士研究生招生报名系统中报名)
九、联系方式
1. 招生院系:
语言系:philology@smbu.edu.cn
生物系:deng1021@smbu.edu.cn
econe@smbu.edu.cn(全球环境变化生态学与管理)
地理系:0755-28323364
geography@smbu.edu.cn
材料科学系:fms@smbu.edu.cn
计算数学与控制系: cmc@smbu.edu.cn
经济系:econ@smbu.edu.cn
化学系:0755-89896203
chemistry@smbu.edu.cn
管理系:management@smbu.edu.cn
区域国别研究中心:areastudies@smbu.edu.cn
中俄法学比较研究中心:chench@smbu.edu.cn(中国籍)
e_markova@law.msu.ru(非中国籍)
中俄教育比较研究中心:shenyx@smbu.edu.cn
欧亚研究中心:mikhail-karpov6@rambler.ru
物理数学系:fmf@smbu.edu.cn
2. 招生办公室:
网址:http://gradadmissions.smbu.edu.cn
招生办公室咨询电话:0755-28323398、28323360
传真:0755-28323398
电子邮箱:gradadmissions@smbu.edu.cn
dzyubinskayaav@my.msu.ru
学校地址:广东省深圳市龙岗区国际大学园路1号
邮政编码:518172
https://gradadmissions.smbu.edu.cn/info/1018/3021.htm
俄语考研/考证/考公/留学/招聘














