

各区(新区、深汕特别合作区)工业和信息化主管部门、有关单位:
为贯彻落实工信部《绿色工厂梯度培育及管理暂行办法》《深圳市绿色工厂梯度培育管理实施细则》(以下简称《实施细则》)等有关要求,进一步构建我市绿色制造体系,发挥绿色工厂在制造业绿色低碳转型中的基础性和导向性作用,加快形成规范化、长效化培育机制,打造绿色制造领军力量,现组织开展2026年深圳市绿色工厂示范创建工作。有关事项通知如下:
一、整体要求
各区工信主管部门指导辖区企业,对照《实施细则》及新的评价要求(相关指标要求见附件1)开展创建工作。本次绿色工厂评价指标体系主要包括能源低碳化、资源高效化、生产洁净化、产品绿色化和用地集约化5个方面14项评价指标,进一步突出节能降碳导向。满足《实施细则》有关要求的企业按照自愿的原则,参与本次创建工作,并对照新的评价要求进行自评价。
二、申报条件
各区工信主管部门需核查辖区申报企业资质,确保符合以下条件:
(一)依法在深圳市设立并具有独立法人资格或者视同法人的独立核算单位,且从事实际生产的制造型企业;
(二)申报绿色工厂的单位,应如实自主填报申报表完成自评价,并按要求提供有关佐证材料,管理平台已提供申报政策解读和填报说明视频。
(三)近三年有下列情况的企业,不得申请、推荐和列入绿色工厂名单:
1.未正常经营生产的(工商注销、连续停产12个月以上、被市场监督管理部门列入经营异常名单且未被移出等);
2.发生安全(含网络安全、数据安全)、质量、环境污染等事故以及偷漏税等违法违规行为的(参照“信用中国”和“国家企业信用信息公示系统”);
3.被动态调整出绿色制造名单的;
4.在国务院及有关部委相关督查工作中被发现存在严重问题的;
5.被列入工业节能监察整改名单且未按要求完成整改的;
6.企业被列为失信被执行人。
三、工作流程
(一)前期工作准备。各区工信主管部门应做好政策解读和咨询服务,指导辖区企业系统梳理申报要点;企业应提前开展产品碳足迹核算、节能技术改造、检测检验数据、绿电绿证相关工作和材料准备等事项。企业如有申报疑问,可电话咨询(联系方式详见附件2),或参加我局及各区组织的绿色工厂对标指导培育活动。
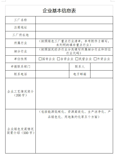
(二)企业评价申报。本年度绿色工厂创建,重点行业企业按对应行业要求开展自评价,不属于重点行业的企业依据通则进行自评(参考附件3)。企业登录工业节能与绿色发展管理平台(https://green.miit.gov.cn,以下简称管理平台),编制绿色工厂评价报告(模板见附件4),签字盖章后上传至“真实性承诺”板块。评价指标表需应填尽填、真实准确,并按要求对应提供有关佐证材料。完成管理平台填报后,及时提交至区工业和信息化主管部门。
(三)区级初审推荐。各区工业和信息化主管部门对申报材料进行初审。重点审核材料真实性、完整性和合规性。区推荐意见汇总表(盖章扫描件一份,详见附件4)和企业申报材料(总体报告纸质版三份),请于5月30日前报送我局材料工业处(工业节能处)。
(四)市级审核公布。市工业和信息化局将组织对申报材料进行审核,按程序公布深圳市工厂名单。
四、工作要求
(一)提高思想认识,加强组织发动。各区要高度重视绿色工厂梯度培育创建工作,将示范创建作为推动制造业绿色转型升级和高质量发展的重要抓手,认真部署落实任务,积极组织发动辖区内企业按照要求开展创建。
(二)坚持梯次培育,实施动态管理。严格按照工信部要求,实行国家、市、区三级培育。各区应强化日常管理,加强业务指导,提高创建质量。国家、市级绿色制造示范项目实行动态管理机制,本年度动态管理工作另行通知。
(三)强化政策引导,持续宣传推广。鼓励各区出台支持绿色制造示范创建的配套政策,进一步完善我市绿色制造政策体系。要充分利用各级媒体、行业协会、服务机构等社会组织,大力宣传绿色制造理念和相关政策法规,积极发挥标杆引领作用,引导企业对标达标,增强企业绿色发展意识,为推动工业绿色低碳发展营造良好氛围。
特此通知。
附件:1.绿色工厂评价要求
2.申报咨询电话
3.行业分类清单
4.绿色工厂评价报告(模板)
5.区推荐意见汇总表
6.指标计算方法及参考标准
(联系人:杨正新;电话:88101842)
深圳市工业和信息化局
2026年3月23日
附件:附件1-6下载.zip




附件6
深圳市绿色工厂申报咨询电话
序号 | 单位 | 联系电话 |
1 | 深圳市工业和信息化局 | 88101842 |
2 | 技术支撑单位 | 13728837657(张老师)13169002344(蔡老师) |
3 | 福田区科技和工业信息化局 | 82918333-2581 |
4 | 罗湖区科技和工业信息化局 | 82268092 |
5 | 盐田区工业和信息化局 | 88171020 |
6 | 南山区工业和信息化局 | 88168726 |
7 | 宝安区工业和信息化局 | 27660706 |
8 | 龙岗区工业和信息化局 | 28949292 |
9 | 龙华区工业和信息化局 | 23332191 |
10 | 坪山区工业和信息化局 | 84622193 |
11 | 光明区工业和信息化局 | 88211459 |
12 | 大鹏新区科技和工业信息化局 | 28333754 |
13 | 深汕特别合作区 科技创新和经济服务局 | 22100933 |
附件3
行业分类清单
一、重点行业 | ||
钢铁行业 | 长流程钢铁 | 适用于长流程钢铁企业和同时具备长、短流程钢铁企业培育绿色工厂使用。其中,长流程企业是指具备炼铁(高炉、非高炉、回转窑—矿热炉等)、炼钢(转炉、氩氧脱碳炉)、轧钢等生产工序的钢铁企业;短流程企业是指具备炼钢、轧钢等生产工序,以废钢、直接还原铁、镍铁等为主要原料,以电炉(不锈钢以电炉+氩氧脱碳炉)作为冶炼装备的钢铁企业。 |
短流程钢铁 | 适用于短流程钢铁企业培育绿色工厂使用。短流程企业是指具备炼钢、轧钢等生产工序,以废钢、直接还原铁、镍铁等为主要原料,以电炉(不锈钢以电炉+氩氧脱碳炉)作为冶炼装备的钢铁企业。 | |
铁合金 | 适用于铁合金企业培育绿色工厂使用,产品覆盖锰硅合金、高碳铬铁、电炉高碳锰铁、微碳锰铁、硅铁。 | |
焦化 | 适用于设有常规焦炉(包括顶装和捣固两种形式)的独立焦化企业培育绿色工厂使用。 | |
石化化工行业 | 石油化工一体化 | 适用于以下3类企业培育绿色工厂使用:1.以原油加工为核心工艺,主要生产汽油、柴油、航煤等成品油及芳烃、丙烯等基础石化原料的企业;2.以乙烯裂解装置为核心,延伸生产聚乙烯、环氧乙烷、乙二醇等产品的企业;3.同时包含以上1类和2类的企业。 |
精对苯二甲酸 | 适用于精对苯二甲酸(PTA)企业培育绿色工厂使用。 | |
煤制烯烃 | 适用于煤制烯烃行业培育绿色工厂使用(暂仅适用于甲醇制烯烃MTO工艺的企业)。 | |
烧碱 | 适用于离子膜法烧碱生产企业培育绿色工厂使用。 | |
纯碱 | 适用于生产碳酸钠(纯碱)行业培育绿色工厂使用,包括氨碱法、联碱法和天然碱法工艺。 | |
电石 | 适用于以生石灰和炭材为原料,经过高温合成,生产电石产品的企业培育绿色工厂使用。 | |
黄磷 | 适用于黄磷生产企业培育绿色工厂使用。 | |
尿素 | 适用于以煤炭、天然气为原料生产合成氨(以焦炉气为原料生产合成氨可参照天然气指标使用),并以氨和二氧化碳为原料生产尿素的绿色工厂评价。 | |
磷铵 | 适用于磷酸一铵、磷酸二铵(简称“磷铵”)生产企业培育绿色工厂使用,磷酸一铵、磷酸二铵生产企业是指生产执行GB/T 10205标准的固体磷酸一铵(MAP)、磷酸二铵(DAP)肥料的企业。 | |
钛白粉 | 适用于钛白粉制造企业培育绿色工厂使用,包括硫酸法(含金红石型和锐钛型)钛白粉生产企业与氯化法钛白粉生产企业。 | |
聚氯乙烯 | 适用于聚氯乙烯(电石法、乙烯法)企业培育绿色工厂使用。 | |
轮胎 | 适用于生产轿车轮胎和载重汽车轮胎企业培育绿色工厂使用。 | |
涂料 | 适用于涂料制造企业培育绿色工厂使用,包括水性建筑涂料、水性工业涂料(含水性辐射固化涂料)、溶剂型涂料(含溶剂型辐射固化涂料)以及粉末涂料生产企业。 | |
有色行业 | 铜冶炼 | 适用于铜冶炼企业培育绿色工厂使用。铜冶炼企业指利用铜精矿、粗铜、阳极铜、废杂铜为原料的铜冶炼企业(不包括单独含铜危险废物处置企业)。 |
锌冶炼 | 适用于锌冶炼企业培育绿色工厂使用。锌冶炼企业指利用锌精矿、铅锌混合矿、锌氧化矿以及含锌二次资源等为原料的锌冶炼企业(不包括完全的再生锌冶炼企业)。 | |
铅冶炼 | 适用于铅冶炼企业培育绿色工厂使用。铅冶炼企业指利用铅精矿、粗铅及含铅二次资源为原料的铅冶炼企业(不包括完全的再生铅冶炼企业)。 | |
电解铝 | 适用于电解铝生产企业培育绿色工厂使用。电解铝生产企业指氧化铝-冰晶石熔盐电解法生产电解原铝液(或铸成重熔用铝锭)的企业。 | |
工业硅 | 适用于工业硅生产企业培育绿色工厂使用。工业硅生产企业指硅石与碳质还原剂在矿热电炉内生产工业硅的企业。不包括全部使用再生硅原料的企业。 | |
氧化铝 | 适用于拜耳法或其他工艺氧化铝企业培育绿色工厂使用。其他工艺指烧结法和联合法工艺,不包括高铝粉煤灰提取氧化铝等生产工艺。 | |
建材行业 | 水泥 | 适用于通用硅酸盐水泥及硅酸盐水泥熟料生产企业的绿色工厂培育,包括熟料生产企业、水泥生产企业和水泥粉磨企业。 |
平板玻璃及制品 | 适用于平板玻璃及制品企业培育绿色工厂使用,包括平板玻璃生产企业(含汽车用平板玻璃)、光伏玻璃生产企业和钢化玻璃生产企业。 | |
建筑陶瓷 | 适用于陶瓷砖(干压)、陶瓷瓦(干压)、陶瓷板生产企业的绿色工厂培育使用。 | |
卫生陶瓷 | 适用于卫生陶瓷生产企业的绿色工厂培育使用。 | |
机械行业 | 汽车整车 | 适用于汽车整车制造企业(包括M1、M2、M3、N1、N2、N3类车辆)培育绿色工厂使用。 |
船舶 | 适用于造船、修船和海工制造的船舶行业企业培育绿色工厂使用,其中,造船企业是指从事建造、组装及配套设备生产的综合性企业,涵盖民用(如集装箱船、散货船、油轮等)和军用船舶的制造;修船企业是指从事于船舶维修、改造、保养及功能升级的企业;海工制造企业是指从事海洋工程装备设计、建造和安装的企业,申报企业可同时涉及造船、修船和海工制造产业中的一类或几类。 | |
铸造 | 适用于铸造企业培育绿色工厂使用。 | |
锅炉 | 适用于锅炉制造企业(不含余热锅炉)培育绿色工厂使用。 | |
内燃机及其零部件 | 适用于内燃机整机制造企业和曲轴、活塞零部件制造企业培育绿色工厂使用。其中,内燃机整机制造企业参考表1评价,曲轴制造企业参考表2评价,活塞制造企业参考表3评价。 | |
压缩机 | 适用于容积式压缩机及压缩空气干燥器制造企业(不包含制冷压缩机)培育绿色工厂使用。 | |
电机 | 适用于中小型电机制造企业培育绿色工厂使用。主要包括以下5类产品: 1、GB 18613规定的低压异步电动机; 2、GB 30254规定的高压异步电动机; 3、GB 30253规定的永磁同步电动机; 4、机座号为112~355的三相或单相同步发电机(有刷或无刷励磁); 5、小型直流电机,包括直流电动机和直流发电机。 指南中,低压电机包括低压异步电机、发电机,小型直流参照执行;高压电机包括高压异步电机;永磁电机包括所有永磁电机。 | |
变压器 | 适用于变压器制造企业培育绿色工厂使用。 | |
电线电缆 | 适用于电线电缆制造企业培育绿色工厂使用。电线电缆包括五大类:电力电缆、裸电线、电磁线、电气装备用电线电缆、通信电缆。 | |
风电装备 | 适用于风力发电机组风轮叶片制造企业、风力发电用变流器制造企业、风力发电用发电机制造企业培育绿色工厂,其中风力发电机组风轮叶片制造企业包括使用玻璃纤维增强和碳纤维增强材料的生产企业。 | |
轻工行业 | 造纸 | 适用于制浆造纸行业培育绿色工厂使用,不适用于纸制品行业。 |
家用电器 | 适用于家用电器制造企业培育绿色工厂使用,包括电冰箱制造企业、空调器制造企业、洗衣机制造企业。 | |
日用陶瓷 | 适用于日用陶瓷企业培育绿色工厂使用。 | |
皮革 | 适用于皮革行业企业培育绿色工厂使用,包括制革企业、毛皮硝染企业、制鞋企业。制革指把从猪、牛、羊等动物体上剥下来的皮(即生皮),进行系统的化学和物理处理,制作成适合各种用途的半成品革或成品革的过程。从半成品革经过整饰加工成成品革也属于制革的范畴。制革企业应按表1进行评价。 毛皮硝染指把从水貂、狐狸、貉子、兔、羊等动物体上剥下来的皮(即生皮),进行系统的化学和物理处理,制作成适合各种用途的成品毛皮的过程。从已鞣毛皮经过染色、整饰加工成成品毛皮也属于毛皮硝染的范畴,毛皮硝染企业应按表2进行评价; 制鞋指纺织面料鞋、皮鞋、塑料鞋、橡胶鞋及其他各种鞋的生产活动,制鞋企业应按表3进行评价。 | |
制糖 | 适用于以甘蔗、甜菜或原糖为原料的制糖企业(不包括酒精、造纸、颗粒粕等生产)培育绿色工厂使用。 | |
纺织行业 | 印染 | 适用于棉及其混纺机织印染企业、化纤及其混纺机织印染企业、针织印染企业、筒子纱染色企业培育绿色工厂使用。 |
化学纤维 | 适用于化学纤维企业培育绿色工厂使用,具体包括聚酯涤纶生产企业、瓶用聚酯生产企业、循环再利用涤纶生产企业、锦纶6生产企业、粘胶纤维生产企业、氨纶生产企业和丙纶(短纤维)生产企业等。 聚酯涤纶生产企业应按表1进行评价,瓶用聚酯生产应按表2进行评价、循环再利用涤纶生产企业应按表3进行企业评价、锦纶6生产企业应按表4进行评价、粘胶纤维生产企业应按表5进行评价、氨纶生产企业应按表6进行评价、丙纶(短纤维)生产企业应按表7进行评价。 | |
棉纺织 | 适用于棉纺织企业培育绿色工厂使用,包括纺纱企业、织造企业、纺纱织造联合企业、色织布生产企业(须含染纱或染纤维工序)、牛仔布生产企业(须含染浆工序)。 | |
色纺纱 | 适用于色纺纱生产企业(色纺纱产量应占纱总产量的50%以上)培育绿色工厂使用。有纤维染色工序的企业需要分别填写纤维染色和纺纱生产相关指标;无纤维染色工序的企业仅填写纺纱生产相关指标。 | |
电子行业 | 光伏 | 适用于光伏行业培育绿色工厂使用,覆盖光伏晶硅组件、光伏薄膜组件、P型晶硅电池、N型晶硅电池、单晶硅片、单晶硅、多晶硅等产品,其中,光伏晶硅组件、光伏薄膜组件的光伏组件生产工厂按照表1开展评价;P型晶硅电池、N型晶硅电池的光伏电池生产工厂按照表2开展评价;单晶硅片、单晶硅、多晶硅的光伏晶硅生产工厂按照表3开展评价。 |
锂离子电池 | 适用于锂离子电池行业培育绿色工厂使用,包括消费型、动力型以及储能型的单体电池(电芯)和电池组(含电池模组和系统)生产企业,仅做组装的工厂不适用。指南中,消费型电池主要指应用于手机、便携式微型计算机、可穿戴设备等领域的锂离子电池(范围以GB 31241明确的电子电器产品用锂离子电池和电池组为准)。小动力型电池主要指应用于电动自行车、电动滑板车、电动平衡车等领域的锂离子电池,其电池组额定能量通常不超过5kWh。大动力型电池主要指应用于电动汽车、电动船舶、电动飞机等领域的锂离子电池。储能型电池主要指应用于家庭储能、工商业储能、新能源储能等领域的锂离子电池(范围以GB 40165、GB 44240明确的固定式电子设备用锂离子电池和电池组、电能存储系统用锂蓄电池和电池组为准)。 | |
计算机 | 适用于计算机制造业培育绿色工厂使用,包括生产台式微型计算机、便携式微型计算机和服务器的企业。 | |
印制电路板 | 本指南用于印制电路板行业培育绿色工厂使用,适用于具备印制电路板产品的独立生产、销售和服务能力的印制电路板企业;无法独立生产印制电路板产品的工厂不属于本指南的适用范围。 | |
集成电路 | 适用于集成电路行业培育绿色工厂使用,覆盖硅基集成电路芯片、集成电路封装。其中硅基集成电路芯片制造业按照表1开展评价;集成电路封装业按照表2开展评价。 | |
显示器件 | 适用于显示器件制造企业培育绿色工厂使用,包括薄膜晶体管液晶显示器件(TN/STN-LCD、TFT-LCD)、光二极管显示器件(OLED)、曲面显示器件、柔性显示器件、模组制造等生产企业。 | |
移动通信终端 | 适用于移动通信终端行业培育绿色工厂使用,包括生产移动通信手持机、智能腕戴式通信产品、智能头戴式通信产品、蓝牙耳机、视频会议设备、移动支付终端等产品的企业。 | |
二、非重点行业 | ||
非重点行业 | 适用于重点行业以外的企业培育绿色工厂使用。 |




















咨询电话:13662241920(微信同号)
往期精彩内容
1、新规发布|2026版专精特新、专精特新小巨人认定标准!2026年4月1日起实施!!!
2、设备补贴,最高1个亿!深圳市工业和信息化局关于发布2026年深圳市工业和信息化局企业技术改造项目扶持计划
3、最高3000万!购买设备补贴!关于开展宝安区2024年度企业技术改造投资资助项目申报工作的通知
6、工信部正式通知!2025年专精特新“小巨人”企业认定和复核(6月5日截止,放宽“平均增长率不低于5%”要求!
7、2025年专精特新、创小、小巨人标准《深圳市工业和信息化局优质中小企业梯度培育管理实施细则(修订稿)》
8、最新!深圳市工业和信息化局关于第二批深圳市制造业单项冠军企业公示的通知(新增157家单项冠军企业)
9、50万创新创业补贴!深圳市科技创新局2025年度小微企业技术创新项目(第一批)申请指南
10、最新!2025年第四批深圳市高层次人才奖励补贴拟发放名单公示(217人)
11、2025年战略性新兴产业专项资金项目申报——生物医药、高端医疗器械、大健康领域
12、【7类16项】深圳市发展和改革委员会关于发布2025年第一批战略性新兴产业专项资金项目申报指南的通知
13、最高3000万!关于征集2025年度深圳市重点产业研发计划备选课题(第一批)的通知
14、政策分享|事关人才补贴!深圳市、区最新人才政策汇编推送(2025年4月版)
15、深圳市关于2025年中央中小企业发展专项资金第二批第三年重点“小巨人”企业奖补资金项目拟资助计划公示
16、深圳市关于发布2025年第一批战略性新兴产业专项资金项目申报指南的通知【明细】

https://gxj.sz.gov.cn/xxgk/xxgkml/qt/tzgg/content/post_12698135.html