来源:深圳乐居
前言
3月21日,深圳发布今年第二宗居住用地出让公告。
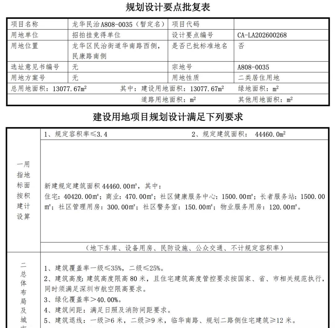
A808-0035宗地位于龙华区民治街道华南路西侧,民康路南侧,土地面积13077.67㎡,规定建筑面积44460㎡, 容积率≤3.4,为二类居住用地,住宅部分为商品住房。
起拍价98300万元,以挂牌形式拟于2026年4月27日15:00出让,价高者得!


地块概况
该地块位于民治街道,为华南国际物流园规划留用地,土地面积约1.31公顷,地处梅林关片区核心区域,毗邻深圳北站交通枢纽。
周边有华南实验学校、深圳市第二儿童医院、星河WORLD等配套成熟,是龙华核心区难得的产城融合品质宅地。
该地块是由华南物流的转型而来,是龙华核心区难得的产城融合品质宅地,目前地块的建筑拆除工作已全面启动,南侧就是在售的新房鹏宸云筑项目。

项目设计
根据规划设计要点,龙华民治A808-0035宗地,建筑高度限高 80 米,绿化覆盖率40.00%。
地块新建规定建筑面积 44460.00㎡,其中,住宅40420.00㎡;商业470.00㎡;社区健康服务中心1500.00㎡;长者服务站1500.00 ㎡;社区管理用房300.00㎡;社区警务室150.00㎡;物业服务用房120.00㎡。

意向竞买人须在申请确认竞买资格时提供《关于“交房即发证”的承诺函》,承诺提供“交房即发证”服务,确保购房人在收房的同时即具备申请领取不动产权属证书的条件。
出让宗地须自《出让合同》签订之日起1年内开工,4年内竣工。
周边规划
以A808-0035为首发地块,整个华南物流园土地整备项目规划十分宏大。
根据2024年10月12日深圳龙华发布的单元规划,项目共分4个地块开发,总用地面积108749平方米,总容积约694160平方米,其中住宅部分约57.76万平方米,规划总容积率约6.38。
功能以居住为主,包含商品住房及商业、办公、公共配套设施,如两所幼儿园和在建的红山中学。
因此,后续还会有宅地推出,若按户均100平方米估算,未来这一区域将新增约5700套住宅。
| 深圳豪宅专区 | 南山豪宅 | 福田豪宅 |
| 深圳过亿豪宅 | 深圳湾1号 | 深圳别墅 |
| 深圳前海宝中 | 深圳大平层 | 深圳顶复 |
| 华侨城豪宅 | 蛇口豪宅 | 深圳公寓 |
粉丝福利!全深圳打新群更新中「限前200名」仅限有意向诚意客户免费加群!邀请了开发商现场销售👔楼盘新动态会第一时间群里分享&解答。
🕵️♂️助理微信: szdcw8888(审核拉群)禁止⛔同行中介勿加,广告直接踢群)



深圳楼市|买房参考|城市更新|建设规划

点击 阅读原文 买深圳豪宅填需求!