
引用本文请长按绿色字,点击复制:谢丽莎,王佳阳,闫宝龙,等.Acan-Gal-1通过膜Annexin A2调控巨噬细胞免疫表型[J].中山大学学报(医学科学版),2026,47(01):17-28.
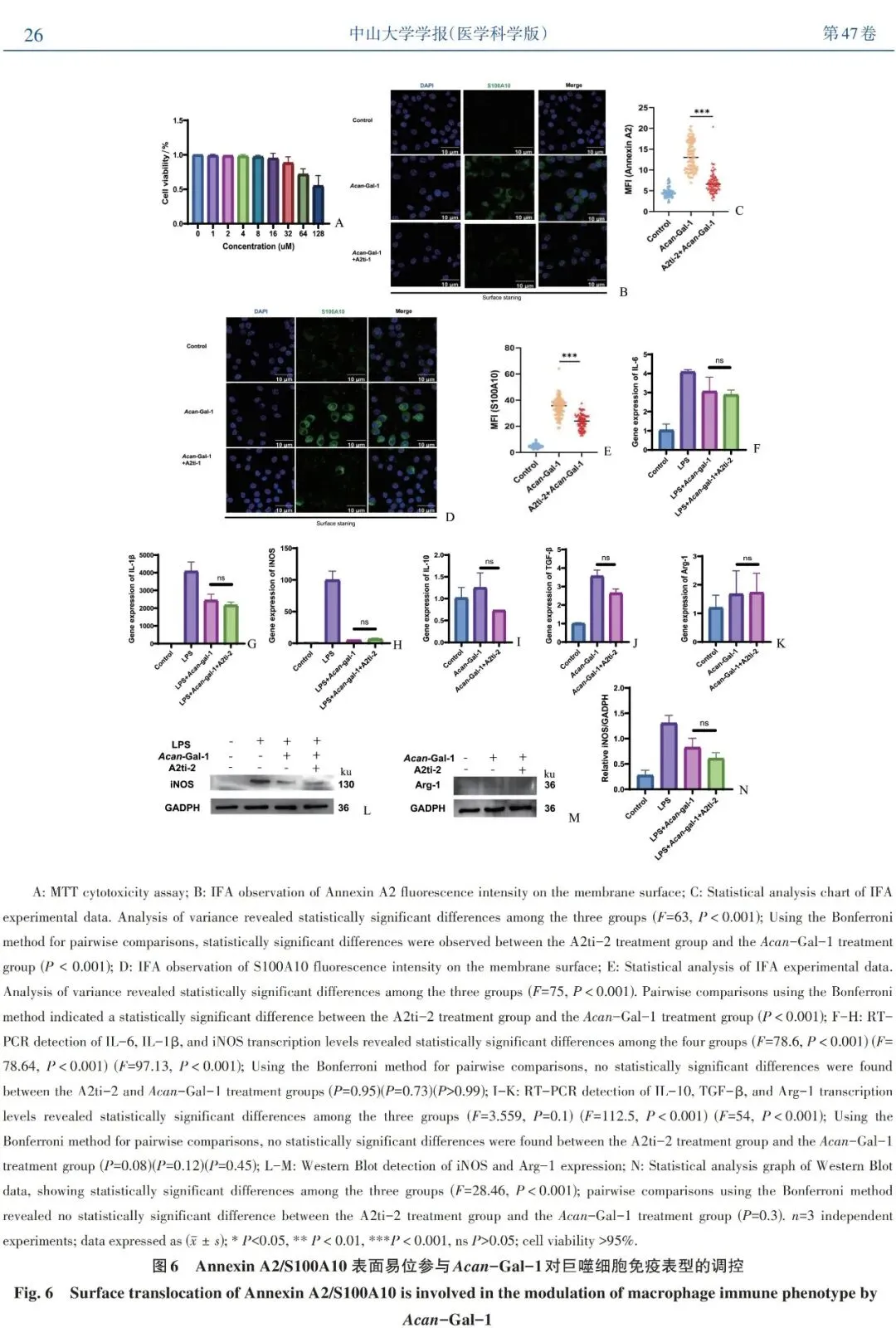
摘要:【目的】探讨广州管圆线虫来源的Acan-Gal-1调控巨噬细胞免疫表型和Annexin A2/S100A10膜表面易位的分子机制。【方法】采用IFA方法检测巨噬细胞中Annexin A2和S100A10的定位;采用流式细胞术和ELISA检测巨噬细胞功能变化;通过siRNA干扰Annexin A2,检测Acan-Gal-1对各指标的影响。通过Western blot、qRT-PCR等方法检测相关基因和蛋白的表达。通过生物信息学方法分析Acan-Gal-1蛋白结构特征,利用软件进行序列比对,预测其与Annexin A2的相互作用模式。【结果】本研究发现Acan-Gal-1能够显著上调巨噬细胞M2型标志物(Arg-1、IL-10、TGF-β),同时抑制LPS诱导的M1型标志物(iNOS、IL-6、IL-1β)表达。Acan-Gal-1能减少免疫激活状态下巨噬细胞中Annexin A2的蛋白水平;干扰Annexin A2表达后,Acan-Gal-1不仅无法诱导巨噬细胞转化为免疫抑制表型,也无法抑制LPS诱导巨噬细胞转化为免疫激活表型。Acan-Gal-1不影响巨噬细胞中Annexin A2及其伴侣蛋白S100A10的表达,但Acan-Gal-1能促进二者向细胞膜表面易位。【结论】Acan-Gal-1可促使Annexin A2/S100A10复合物在膜表面富集发挥其在巨噬细胞免疫调控中的作用。
关键词:Acan-Gal-1;巨噬细胞极化;膜联蛋白A2;钙结合蛋白A10;经典活化型巨噬细胞;替代性活化型巨噬细胞;广州管圆线虫
Abstract:【Objective】To investigate the molecular mechanisms by which Acan-Gal-1 regulates macrophage immune phenotypes and Annexin A2/S100A10 membrane translocation in Angiostrongylus cantonensis. 【Methods】Immunofluorescence assay (IFA) was performed to determine the subcellular localization of Annexin A2 and S100A10 in macrophages. Flow cytometry and ELISA were used to assess functional changes in macrophage. siRNA interference of Annexin A2 was used to detect the effect of Acan-Gal-1 on various indicators. The expression levels of related genes and proteins were analyzed by Western blot, qRT-PCR, and ELISA methods. Bioinformatics analyses were conducted to characterize the structural features of Acan-Gal-1, and sequence alignment and molecular interaction prediction were performed to explore its potential interaction with Annexin A2. 【Results】This study found that Acan-Gal-1 can reverse LPS-induced promotion of macrophage migration and phagocytic function; it significantly upregulated M2-type markers in macrophages (Arg-1,IL-10,TGF-β) while inhibiting the expression of M1-type markers (iNOS,IL-6,IL-1β) induced by LPS. Acan-Gal-1 reduced the protein levels of Annexin A2 in macrophages under an immunologically activated state; after interfering with Annexin A2 expression, Acan-Gal-1 not only fails to induce macrophages to transition to an immunologically inhibitory phenotype but also fails to inhibit LPS-induced transition of macrophages to an immunologically activated phenotype. Although Acan-Gal-1 did not affect the expression of Annexin A2 or its chaperone protein S100A10 in macrophages,it markedly promoted their translocation to the plasma membrane.【Conclusion】Acan-Gal-1 facilitates the enrichment of the Annexin A2/S100A10 complex at the macrophage membrane, thereby exerting immunomodulatory effects on macrophage polarization.
Key words:Acan-Gal-1; macrophage polarization; annexin A2; S100 calcium binding protein A10; classically activated macrophage; alternatively activated macrophage; Angiostrongylus cantonensis
编 辑:武异洵
初 审:孙慧兰 黄子芸
复 审:余 菁
审核发布:高国全
