

阿尔茨海默病(AD)是最常见的痴呆类型,其特征是认知能力逐渐下降和记忆障碍。尽管AD的具体病理机制尚未完全明了,但大脑中细胞外淀粉样β(Aβ)蛋白聚集(Aβ斑块)的沉积以及神经纤维缠结的形成被广泛认为是该疾病的标志性病理特征。载脂蛋白E(APOE)异构体通过与Aβ的相互作用差异性地调节Aβ纤维化生成。具体而言,APOE4变体明显促进斑块沉积,而APOE2的表达具有神经保护作用。
↓关注云端生信,获取更多科研洞察↓
用机器学习发文真的并不难,需要用机器学习进行发文的话快关注我们后台咨询吧!创新选题,精准辅导!

标题:单细胞测序分析和机器学习模型揭示阿尔茨海默病进展期间小胶质细胞中TIM-3异常表达
发表期刊:Journal of Translational Medicine
发表时间:2026年1月24日
影响因子:7.5/Q2
阿尔茨海默病(AD)的特征是进行性神经退行性变和神经炎症,微胶质细胞功能障碍在其发病机制中起关键作用。免疫检查点分子TIM-3(由HAVCR2编码)在微胶质细胞中的具体功能仍不清楚。
研究方法
1️⃣单细胞转录组分析
▷使用AD患者单细胞RNA测序数据(GSE147528),通过Seurat工具进行质控、归一化、批次校正与降维可视化(UMAP)。
▷识别并注释出表达HAVCR2(TIM-3)的小胶质细胞亚群(TIM-3+MG),并进行差异基因分析。
2️⃣机器学习建模与基因筛选
▷采用12种算法(包括Lasso、GBM、随机森林、XGBoost等)构建AD预测模型,评估113种算法组合。
▷通过特征重要性分析筛选出10个关键基因(如INPP5D、HAVCR2、TREM2等),构建诊断模型。

你也想尝试这方面的选题?你也想get同款数据库,却不知道该如何下手?不要再犹豫了,快来联系云端生信团队!我们为你提供专业的团队服务,数据分析,思路设计统统不再是问题!

🧬首次系统性鉴定TIM-3+小胶质细胞亚群
✔️在AD脑组织中识别出一个具有促炎表型且Aβ清除能力受损的小胶质细胞亚群,其丰度与内皮细胞相当,提示其病理重要性。
🧬揭示TIM-3+小胶质细胞的双重致病机制
✔️通过TNF-α/NF-κB和IL-6/JAK/STAT3通路持续驱动神经炎症;
✔️通过PI3K-AKT和FcγR通路损伤Aβ清除能力,形成“炎症-清除障碍”恶性循环。
🧬机器学习辅助AD分子分型
✔️将AD患者分为“高炎症型”和“代谢失调型”两个亚型,为精准医疗提供分类基础。
🧬预测ATRA(维A酸)为潜在治疗药物
✔️网络药理学分析显示,ATRA可靶向CD86-PTPRC-ITGAX轴,可能同时调控炎症与代谢通路,具有多靶点治疗潜力。
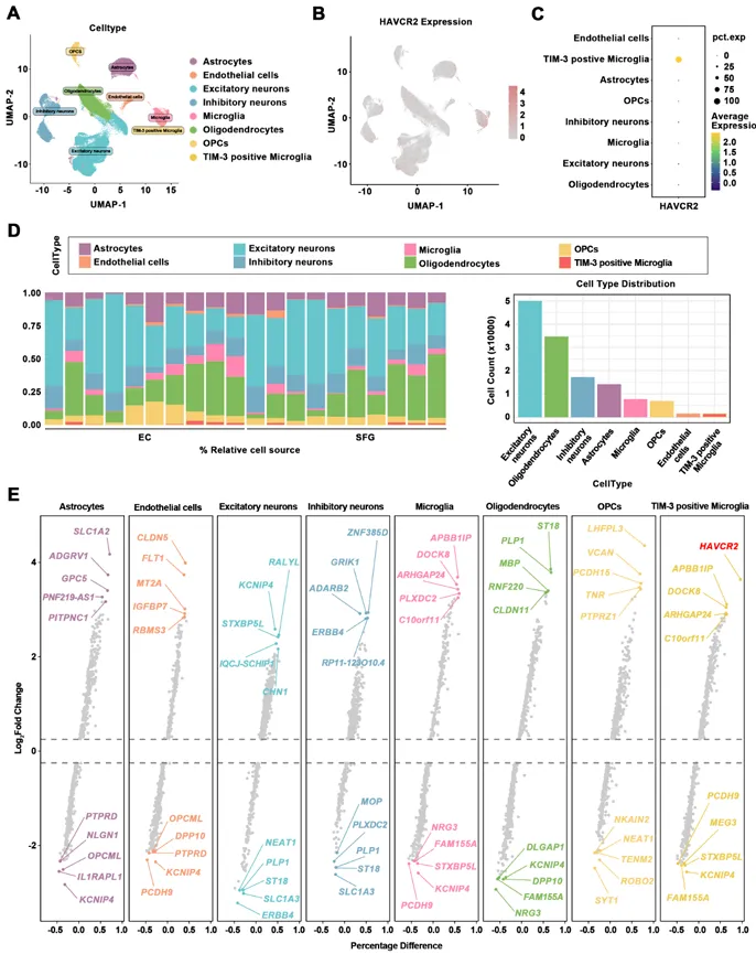
TIM-3阳性小
胶质细胞的鉴定
如图1A-C所示,对整合的AD单细胞数据进行UMAP可视化显示出清晰的聚类;其中,一个小胶质细胞亚群特异性富集了HAVCR2表达,我们将其命名为TIM-3阳性小胶质细胞。TIM-3 MG的丰度总体上与内皮细胞群体相当(图1D)。

图1 在阿尔茨海默病大脑中鉴定TIM-3阳性小胶质细胞
差异基因表达分析显示,该亚群具有独特的转录组特征,前五个上调和下调基因(图1E)显示其与其他小胶质细胞群体相比具有明显的特征标志。这些小胶质细胞中HAVCR2的升高表达提示其在阿尔茨海默病相关神经炎症中可能发挥作用。
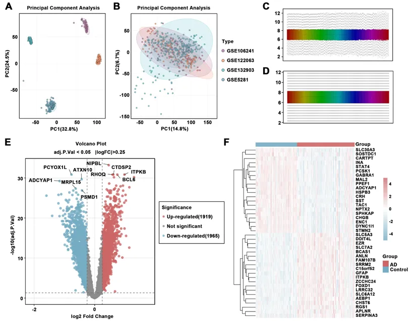
大规模RNA测序分析
揭示了阿尔茨海默病
的整体转录组特征
在本研究中,我们整合了四个阿尔茨海默病转录组数据集,并通过批次校正和差异表达分析系统性地识别出3,884个显著差异表达基因(图2A–D)。

图2 大规模RNA测序分析揭示阿尔茨海默病中的转录组改变
热图分析显示,前20个差异表达基因能够有效区分阿尔茨海默病样本与对照样本,为理解阿尔茨海默病的发病机制以及识别潜在生物标志物提供了统一的转录组学框架(图2F)。
整合分析大宗和单细胞数据
揭示TIM-3小胶质细胞
的关键功能作用
通过整合由整体RNA测序确定的差异表达基因与单细胞分辨率下的TIM-3小胶质细胞特征基因,我们鉴定出23个显著重叠的基因(图3A-B)。

图3 整合分析整体和单细胞RNA测序数据揭示TIM-3阳性小胶质细胞在阿尔茨海默病中的功能作用
一致地,小提琴图分析进一步确认了这些基因在阿尔茨海默病中大多显著上调,其中INPP5D和HAVCR2的表达增加最为突出,而CX3CR1和P2RY12则明显下调(图4)。

图4 阿尔茨海默病患者与对照组中TIM-3⁺小胶质细胞相关基因的差异表达分析
GO富集分析显示这些基因显著参与了炎症反应调控、体细胞膜结构及细胞间通信以及受体结合活性(图3C-E)。
机器学习识别TIM-3
小胶质细胞的
关键生物标志物
在所有评估的组合中(图5A),梯度提升机模型表现最佳,在训练集上AUC达到0.984,在验证集上达到0.897。

图5 机器学习识别出阿尔茨海默病中关键的TIM-3⁺小胶质细胞相关基因
弦图可视化(图5C)进一步阐明了这些关键基因之间复杂的调控网络。
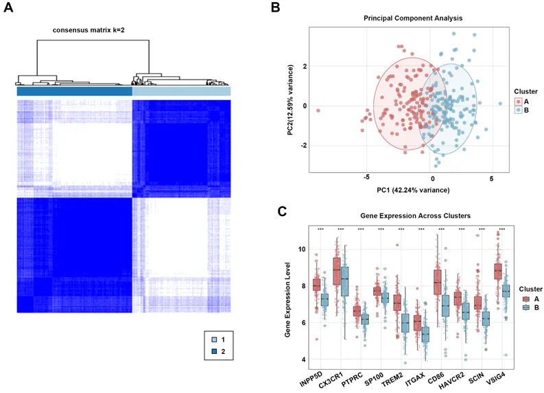
无监督聚类揭示
阿尔茨海默病的
不同分子亚型
基于10个关键生物标志基因的无监督聚类分析(图6)成功将阿尔茨海默病患者分为两种分子亚型,并且在每种亚型之间观察到了显著的差异。

图6 无监督聚类揭示了阿尔茨海默病的两个分子亚型
PCA(图6B)显示两种亚型之间有明显的分离,尽管有轻微重叠,这可能反映了AD的生物学连续性。差异表达分析(图6C)进一步确认,所有10个关键基因在亚型1中的表达水平显著高于亚型2。
分子亚型特异
的通路活性分析
使用MSigDB数据库进行的全面通路分析显示,两种AD分子亚型之间具有明显不同的功能特征(图7)。

图7 通路富集分析揭示了阿尔茨海默病分子亚型之间的不同生物学特征
标志物分析表明,与亚型2相比,亚型1表现出典型的促炎状态,p53通路活性、TNF-α/NF-κB信号以及IL-6/JAK/STAT3信号均显著升高。
本研究通过整合单细胞与批量转录组数据,结合机器学习算法,首次系统鉴定出阿尔茨海默病中TIM-3阳性小胶质细胞亚群,揭示其通过促炎信号与Aβ清除障碍双重机制驱动疾病进展。研究进一步将患者分为“高炎症型”与“代谢失调型”两种分子亚型,并预测维A酸(ATRA)为潜在治疗药物,为AD的精准诊断与靶向治疗提供了新方向。
如果你也想用机器学习进行数据分析、思路复现,那就快联系云端生信吧!


往期推荐
IF15.7!仅用五图登顶《Nature Communications》!分子动力学助力拿下一区“豪门水刊”!
