
近日,深圳期末卷再次出圈,话题#深圳小学期末考被称堪比公务员行测#一度冲上热搜。
我从网上搜来这几份受热议的语文试题,仔细研究,感觉没有媒体渲染得那么出圈。为方便大家分析,把几份试卷和家长主要观点展示出来。
网传,南山区四年级语文期末卷以2026年APEC会议特约小记者之旅为主线,要求学生完成“APEC深圳特刊”语文实践创作,试卷共6页,答题时间100分钟。

家长总吐槽孩子试卷题量多、难度大,其实核心问题还是阅读速度跟不上!当下信息量越来越大,快速阅读能力真的得从小培养。就连出国的留学生都吐槽过,国外大学每周的指定阅读书目,量多到根本完不成,可见这项能力有多重要。
网传福田区四年级语文试卷,其中一道连线题让不少家长“炸锅”。该题目要求听两遍有关深圳紫花风铃木的新闻播报,将四张实景照片与对应的南山区地点连线。

有家长吐槽“二十多年老深圳一个都不会”“孩子没去过”。其实,这是一道听力连线题,即使没去过公园,材料里有这四处地点信息,考的还是语文素养。
再说,让孩子在城市行走中了解自己的城市,应该学校也组织过类似活动。
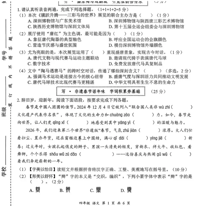
网传罗湖区四年级的语文试卷,命题围绕丙午马年“驭马探文趣”活动展开,融入传统文化元素。

看了几位家长对这份试题的评论,我部分赞同一位家长的观点“刷题没用,应该看书去”。语文学习离不开海量阅读,但是对一些规律性的核心知识,也要通过做题巩固掌握。

这几份试题都注重情境化、生活化,并结合地域文化特点。符合小学最新语文学科考查评价理念。
正如深圳市南山区教育局回应中肯定的:都是旨在考查学生在真实任务情境中运用语文知识解决实际问题的能力,契合课标“以学习主题为引领,以学习任务为载体,整合学习内容、情境、方法和资源”的理念,兼具探究性、开放性与综合性。
说到底,这几份试卷遭到家长吐槽,根本原因不是“题难”,而是 “习惯的应试路径走不通了”。
作为老师,这份试卷带给我的不是焦虑,而是共鸣。因为它所体现的,正是我们一线教师在日常教学中践行的理念:
让学习在真实的生活中自然而然发生。
作为老师和家长,我们最应该做的,是打开门,带孩子一起,走进那个需要他们去阅读、去思考、去创造的,真实而迷人的世界。
这份试卷,不是终点,而是一份清晰的邀请函。你准备好了吗?
下一篇,将详细介绍我和孩子们生活化学习的几点做法。
你如何看待深圳这份语文试卷?欢迎分享!
注:资料来源于中国青年报、文汇教育等媒体