在线做题·视频讲解·试卷分析


数学卷考霸评分 8.9/10
数学卷
本卷全面覆盖二次函数、圆的性质、旋转变换等课标核心内容,基础题如中心对称图形判断、配方法解方程是主要得分点;难点集中在综合题,如第10题需结合函数图象分析系数关系,第25题要求探究旋转过程中的线段关系,对学生的数学建模与逻辑推理能力提出极高挑战。
<点击图片查看全卷>
数学答案


























<左右滑动查看完整答案>
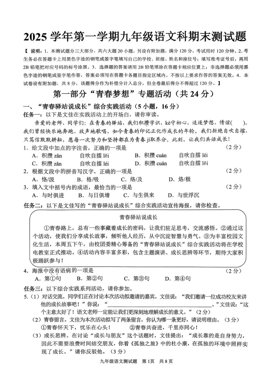
语文卷考霸评分 9.0/10
语文卷
本卷紧扣课标要求,全面考查古诗文积累、文言文对比阅读、非连续性文本解读等核心能力。基础题如字音字形、名句默写是主要得分点;难点集中在综合探究题,如《醉翁亭记》《醒心亭记》的对比分析、香云纱非遗材料的跨文本整合、《酵泥》的文学鉴赏,以及'沉默'主题的深度写作,对学生的批判性思维与文化传承能力提出极高要求。
<点击图片查看全卷>
语文答案
<点击图片查看完整答案>
物理卷考霸评分 8.8/10
物理卷
本卷全面覆盖电路基础、能量转化、分子动理论等课标核心内容,选择题中基础概念判断(如半导体材料、原子结构)是主要得分点;难点集中在综合应用题,如第15题需分析PTC材料的非线性电阻特性,第17题要求设计对比实验探究焦耳定律,对学生的科学探究与创新能力提出较高挑战。
<点击图片查看全卷>
物理答案
<点击图片查看完整答案>
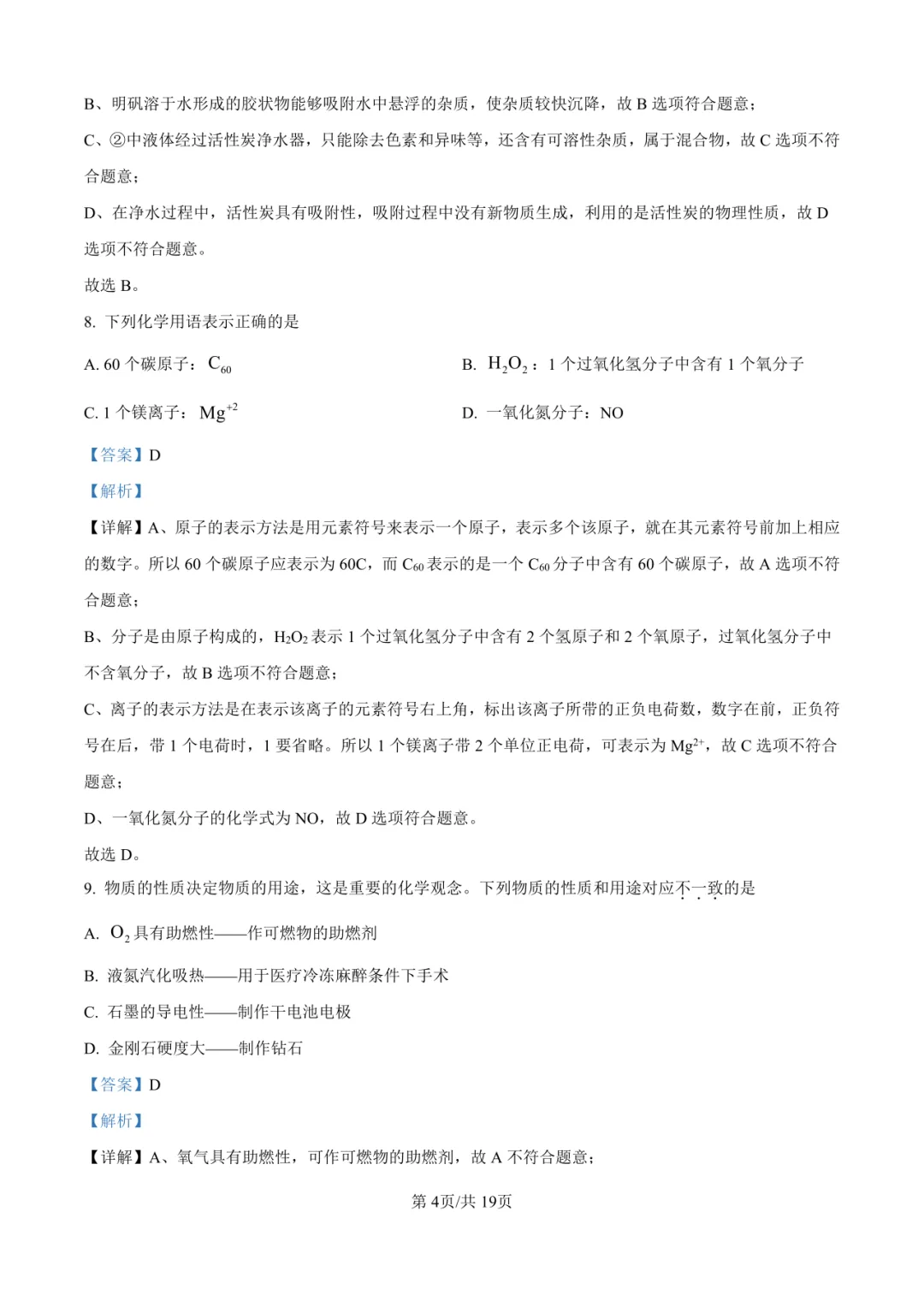
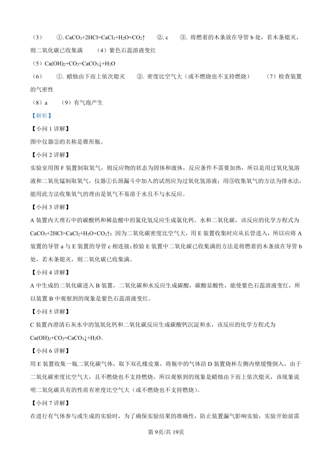
化学卷考霸评分 8.9/10
化学卷
本卷全面覆盖物质变化、微观粒子、化学实验等课标核心内容,选择题中基础概念判断(如化学变化识别、离子构成)是主要得分点;难点集中在综合应用题,如第15题需分析压强变化曲线推断实验过程,第20题要求设计完整方案验证分解产物,对学生的实验设计与证据推理能力提出极高挑战。
<点击图片查看全卷>
化学答案



















<左右滑动查看完整答案>
无广告·自助查阅·全平台自助刷题学习
争做广东最好·最全·最强的升学配套