
深圳龙岗区志远社工招聘
✅招聘岗位
招聘调解员、司法辅助人员等岗位(今天-1月20日发布的岗位),具体要求及薪资范围如下图所示

(点击图片,查看大图)
✅报名入口:点此进入
扫描下方二维码,关注【新校企】公众号,回复【国央企】,即可获跟多国企,央企,事业单位招聘社招+校招入口
1国企+1机关单位招聘
1️⃣龙岗某国企招聘
✅招聘岗位:运营编辑/助理1人,具体要求如下图所示
✅薪资待遇:税前薪资8200元
✅报名时间:1月19日发布的公告,招满即止
✅报名方式:扫描下面二维码投递简历
✅公告原文+咨询电话:点此查看


(点击图片,查看大图)
⭐推荐服务:关注【本地宝深圳招聘】公众号,回复【国企】,即可获取深圳国企招聘最新公告+岗位详情、报名入口、岗位查询
2️⃣某机关单位招聘
✅招聘岗位:厨工(退休返聘),具体要求如下图所示
✅薪资待遇:包吃,到手月薪3100元,购买特定工伤保险、意外险;
✅工作时间:7:30-14:30,17:00-19:30,周末双休;
✅工作地点:龙岗中心城
✅报名时间:1月20日发布的岗位,招满即止
✅报名方式:扫描下面二维码投递简历


(点击图片,查看大图)
⭐⭐推荐服务:如果你想了解更多事业单位招聘,
扫描下方二维码,关注【新校企】公众号,回复【国央企】,即可获跟多国企,央企,事业单位招聘社招+校招入口

深圳市龙岗区幼儿教育集团招聘
✅招聘岗位
深圳市龙岗区机关幼儿园:保育员1名、水电工1名、实习生2名
深圳市龙岗区龙城街道家和盛世花园幼儿园:实习生1名
岗位人员性质为非在编合同人员,具体要求如下图所示

(点击图片,查看大图)
✅报名详情
报名时间:公告发布之日起至2026年1月22日12:00前
报名方式:将报名材料电子档按顺序排列,整理成一个压缩文件,发送至指定邮箱(所有材料验原件收复印件),邮箱主题请命名为“姓名+岗位+手机”字样。(附件1需上传word文件、附件2需上传excel文件,其余所有材料需上传PDF文件。)
①报名深圳市龙岗区机关幼儿园保育员、水电工、实习生岗位发送至以下邮箱:lgjgy@lg.gov.cn;
②报名深圳市龙岗区龙城街道家和盛世花园幼儿园实习生岗位发送至以下邮箱:jhsshyyey@lg.gov.cn 。
扫描下面二维码
查看公告全文+下载所需材料

⭐推荐服务:如果你想了解更多事业单位招聘,扫描下方二维码,关注【新校企】公众号,回复【国央企】,即可获跟多国企,央企,事业单位招聘社招+校招入口
深圳市龙岗区布吉街道第一幼儿教育集团招聘
✅招聘岗位
集团三所园将统一招聘、统一分配。
布吉街道中心幼儿园——专任教师1人
布吉街道东方盛世幼儿园——专任教师1人
布吉街道大芬第一幼儿园——专任教师1人、副班教师2人、厨工1人、实习生2人
具体要求如下图所示
说明:本次招聘拟聘人员入职时间为2026年春季学期开学前,具体到岗时间根据幼儿园实际情况安排。

(点击图片,查看大图)
✅报名详情
报名时间:公告发布之日起至2026年1月22日17:00截止
报名方式:将报名材料电子档按顺序排列,发送至指定邮箱。邮件主题请命名为“姓名+岗位+手机”
报名邮箱:bjzxyey@lg.gov.cn
公告原文+所需材料下载:点此查看
⭐推荐服务:如果你想了解更多事业单位招聘,扫描下方二维码,关注【新校企】公众号,回复【国央企】,即可获跟多国企,央企,事业单位招聘社招+校招入口

深圳市龙岗区横岗街道康乐花园幼儿园招聘
✅招聘岗位
招聘副班教师机动1人、水电工1人,岗位人员性质为非在编合同人员,具体要求如下图所示

(点击图片,查看大图)
✅报名详情
报名时间:自公告发布之日起至2026年1月21日12:00截止
报名方式:将所需材料投递到邮箱,邮箱主题统一命名为“姓名+岗位+手机”
报名邮箱:Klhyyey@lg.gov.cn
公告原文+所需材料下载:点此查看
提示:更多水电工岗位,在我们公众号后台发送私信,输入【水电工】即可获取深圳近期水电工岗位招聘汇总
最后再次提醒一下大家
龙岗区产服集团的招聘报名
将于1月22日截止
岗位比较多
还没有报名的宝子抓紧啦
↓
龙岗区产服集团“春雨计划”2025年度第五批招聘
✅企业简介
深圳市龙岗区产业投资服务集团有限公司,系深圳市龙岗区人民政府于2013年1月出资组建成立的国有独资公司。集团本部设有部(室)8个,辖属二级全资企业6家,现有员工665人,运营管理龙岗区近300万㎡产业空间。
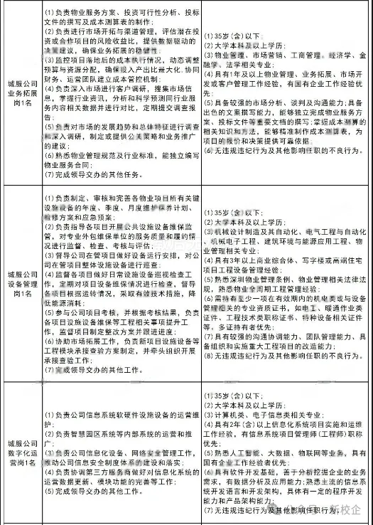
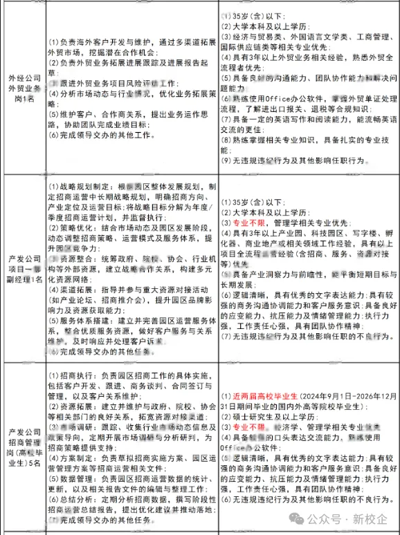
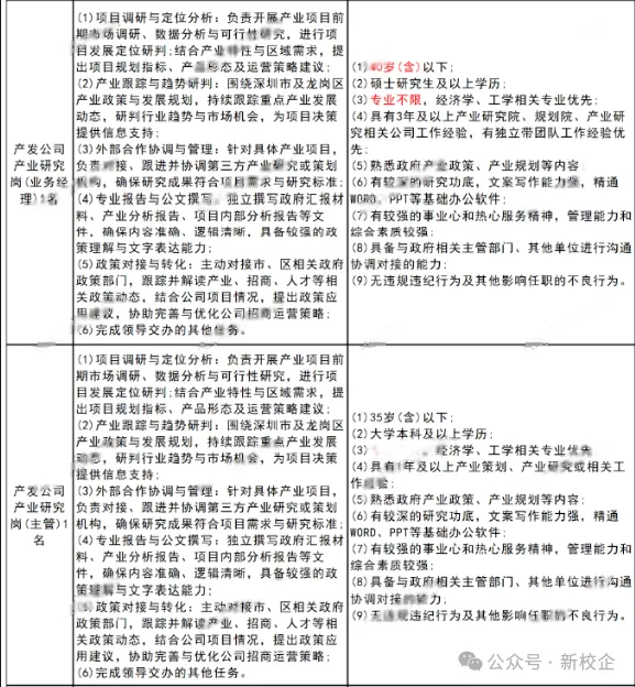
✅招聘岗位
招聘综合材料岗、审计岗、风控岗、拓展岗、设备管理岗、运营岗、财务岗、业务岗等,一共26人,具体要求如下图所示







(点击图片,查看大图)
✅相关福利待遇
1、薪酬福利按照区产服集团相关薪酬制度及规定执行,详细面议;
2、严格按照法律法规和政策缴交“五险二金”;
3、双休,按政策享受带薪年休假;
4、定期组织培训及各类企业文化活动;
5、单位提供工作餐,可协助申请人才房或补贴等,具体按申请结果而定。
✅报名详情
报名时间:公告发布之日至 2026年1月22日结束
报名方式:网络报名。每人限报考1个岗位。考生报名时将所需资料通过电子邮件发送至报名邮箱,邮件命名为岗位名称+姓名。报名结束后,对应聘者简历进行筛选,对提交资料进行审查,择优应聘者通知笔试。
报名邮箱:zxf@lg.gov.cn
⭐⭐推荐服务:如果你想了解更多事业单位招聘,
扫描下方二维码,关注【新校企】公众号,回复【国央企】,即可获跟多国企,央企,事业单位招聘社招+校招入口
⭐推荐服务:如果你想了解更多事业单位招聘,扫描下方二维码,关注【新校企】公众号,回复【国央企】,即可获跟多国企,央企,事业单位招聘社招+校招入口

⭐关注新校企-公众号,私信或留言:我要招聘!即有专人联系您!

