
请加微信zsj-chess
建议通过前不要屏蔽朋友圈
▒ ▒ ▒ ▒ ▒ ▒ ▒ ▒ ▒ ▒



指导
单位
深圳市棋类协会

主办单位
深圳市宝安区国际象棋协会

承办
单位

协办
单位
深圳市宝安区滨海小学

比赛
日期
2026年2月1日

比赛
地点
(深圳市宝安区滨海小学)


比赛分组

组委会可根据实际报名情况合理调整组别及人数。

比赛轮次及时间

录取名次及奖励方式
1、A-E组录取前八名,冠军颁发奖杯和证书,二至八名颁发奖牌和证书,男女分开录取成绩。

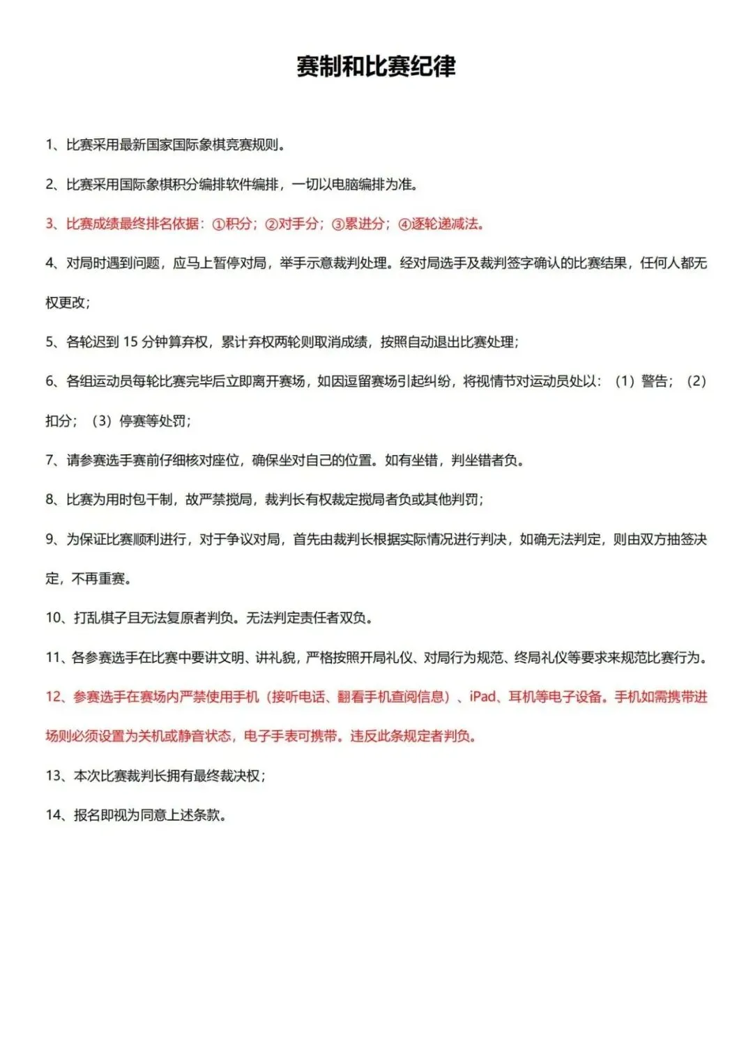
1.赛制和比赛纪律
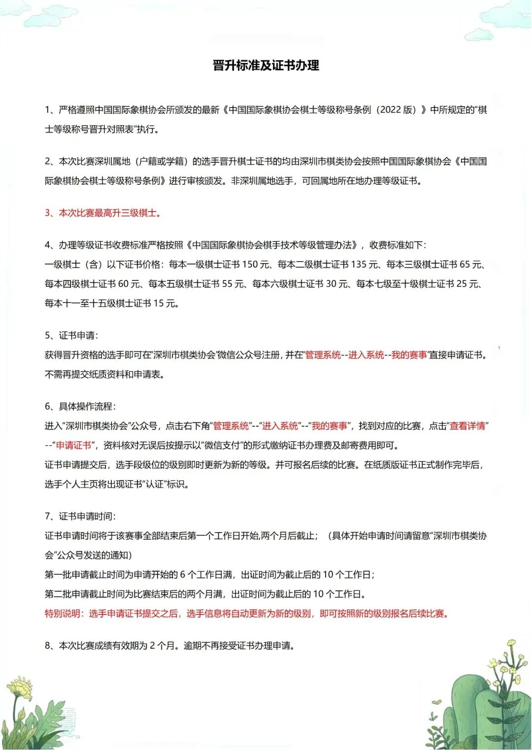
2.晋升办法及证书办理
3.晋升等级和得分率(2022版)




报名时间及参赛费用
1、报名截止时间:2026年1月27日12点(中午),名额有限,报满即止。
2、参赛费:260元(参赛费用不包含棋士等级证书办理费用)
3、因个人原因退赛者:
(1)报名截止日前3天及以上退赛,全额退费;
(2)报名截止日前2天内至报名截止日退赛,收取50元手续费;
(3)报名时间截止后,不再接受退费申请。
4、本次赛事的参赛费用由深圳市宝安区国际象棋协会收款。


赛事咨询及退赛联系电话:
韦老师:134-2895-2061(微信同号)
报名方式
报名前请确认等级认证是否为最新级别,确认后再提交报名。


温馨提示
为避免占用比赛名额,请勿同时报名多个同等级别的赛事。报名成功后,组委会不接受选手等级更改的申请,如因实际等级与参赛组别不符,一经发现,一律取消其比赛资格和成绩。

其他事项
7、未尽事宜,另行通知。
