
2026年深圳中考自主招生政策暂未公布
按照往年情况
一般会在6月开启自招报名
今天小编给大家分享下
深圳中学2025年的自主招生政策
可以用来提前参考
2025深圳中学一类自主招生报名条件和材料
1.具有较高的思想政治觉悟和道德水平,目标远大,立志成为国家科学拔尖人才的本市初三应届毕业生;
2.认同深圳中学“建设中国特色世界一流高中”的办学目标,在初中阶段综合素质优良,学科特长突出,对数理学科有浓厚的学习兴趣;
3.具有创新潜质,具有出色的学术潜质和思维品质,在某一学科领域具有扎实的文化基础和超越同龄人的学习潜力。

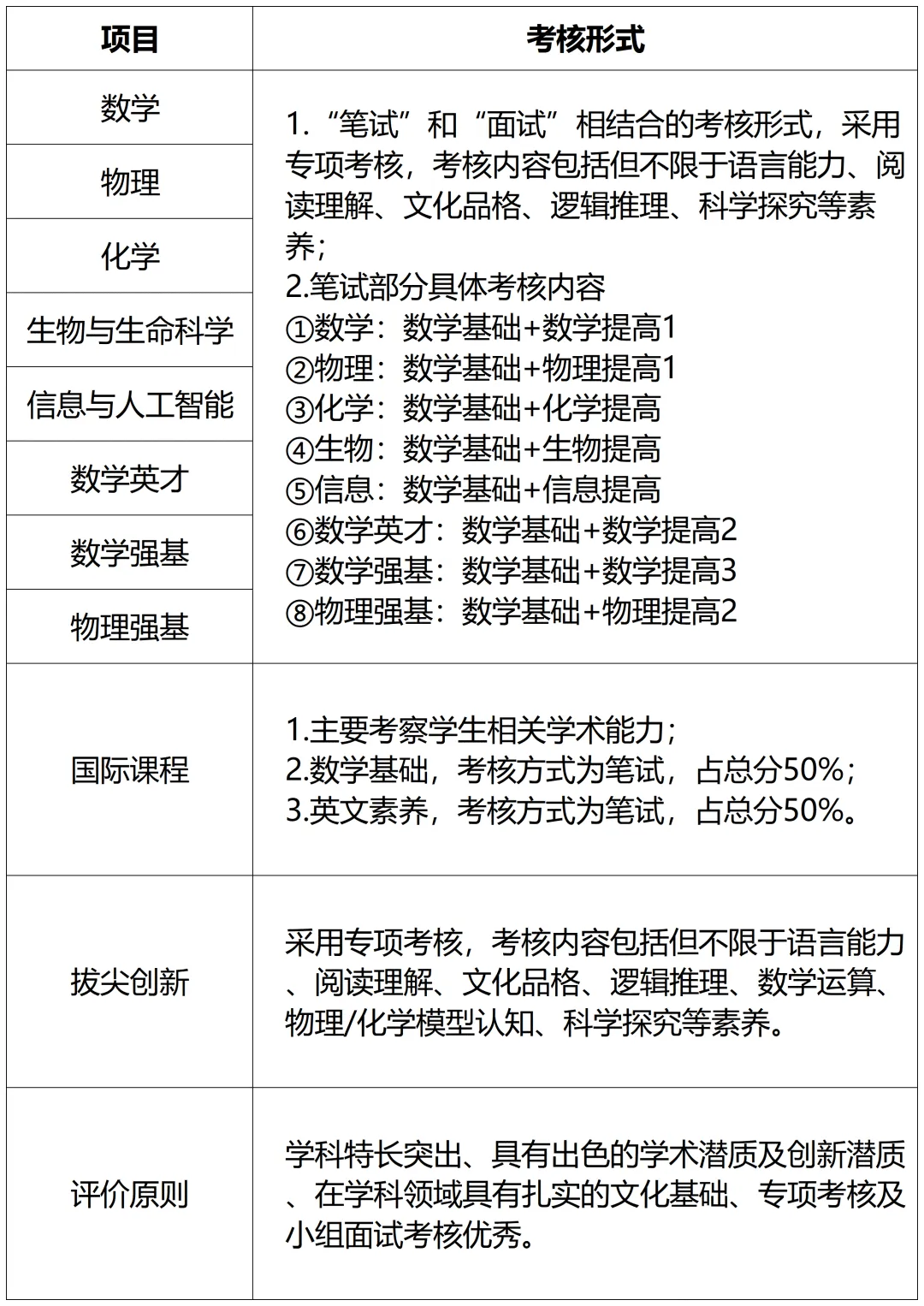
2025深圳中学一类自主招生考核形式及评价原则

2025深圳中学二类自主招生报名条件及标准
凡是符合深圳市中考划线录取条件的应届初中毕业生,且具有体育、艺术专长的,可报考深圳中学其中一个科目专项考核。报考自主招生的考生必须参加中招考试。
1.艺术类

2.体育类

2025深圳中学二类自主招生专项考核项目及方法
参照各专项考核方案(扫码查看)

*扫描二维码查看《2025年深圳中学高中自主招生二类招生考核方案》

一般自主招生报名在6月份,一类自主招生在网上报名,二类自主招生在学校现场报名
今年自主招生已确定的时间是:中考文化课考试时间、自主招生考核时间、中考成绩公布时间
深圳中考指南
长按下方二维码
进入【本地宝深圳升学】

回复【中考】获取深圳中考录取分数线
中考体育、志愿填报、指标生指南

-END-
小编有话说
往期阅读:
2023-2025深圳中考公办高中录取分数线(换算630分制)
功能推荐:
回复【积分】可获取深圳入学积分及积分计算器
回复【锁定】可获取深圳学位锁定查询入口
回复【学区】可查询深圳公办学校招生范围
回复【幼升小】可获取深圳小一报名攻略

▌说明:本文由本地宝深圳升学整理发布,未经允许请勿转载!
如涉及侵权或对版权有疑问,请邮件联系xiexingyu@bendibao.com删除处理
▌信息来源:深圳中学、深圳市招生考试办公室、本地宝深圳升学综合
▌编辑:小新(谢星宇)
▌商务合作:电话:4009999087 QQ:4009999087
点击查看:合作微信
注:手机QQ添加时,若无法找到,请选择“找公众号”即可添加

▼点击【阅读原文】获取深圳中考攻略