更新内参深更协×前海润禾联合发布
2026年第7期(3.23-4.5/No.321)
趋势纵览
住房城乡建设部办公厅 自然资源部办公厅关于印发《完善城市更新工程项目建设实施管理机制可复制经验做法清单》的通知
3月25日,经济日报发布《未来五年如何推进城市更新》专题文章
3月26日,广东:坚持“一张图”联动,全力做好“十五五”专项规划和重大项目的空间统筹保障深圳市规划和自然资源局、深圳市住房和建设局关于印发《深圳市既有非居住建筑物功能转换实施办法》的通知及深圳市既有非居住建筑物功能转换正面清单
市场情报
3月23日至4月5日,深圳城市更新项目发布合作开发项目交易公告1项、计划延期公告1项、计划有效期调整公告1项、计划调整公告2项、前期服务项目-A的采购结果公告1项、物业权利人核实结果公示1项、物业权利人核实结果(第六批)及更正公示1项、历史违建物业权利人(第一批)公示1项、变更搬迁补偿事项公示2项、计划有效期顺延3项、项目建设用地批复通告1项、总平面图公示1项
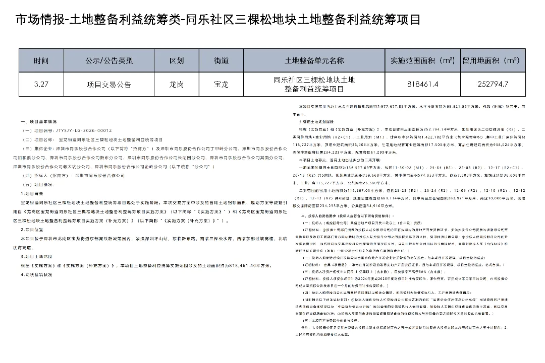
3月23日至4月5日,深圳土地整备利益统筹项目发布房地产权益人核实结果更正公告1项、协商谈判服务意向公开1项、测绘服务意向公开1项、评估服务(A包)意向公开1项、评估服务(B包)意向公开1项、开展工作公告1项、房屋征收补偿决定书(第二批次7份)1项、项目交易公告1项、合同终止公示1项、开展土地整备工作公告1项、历史违建物业权利人核实情况补充公示1项
3月23日至4月5日,深圳发布9宗土地出让信息
更新圈资讯
3月24日,《“好房子”建设指南(试行)(征求意见稿)》公开征求意见
3月30日,光明大捷达城市更新工改工01-01地块及在建工程再次上架司法变卖
3月20日,广州市规划和自然资源局关于印发《广州市支持高质量城市更新 促进精细化空间治理的规划用地管理若干措施》的通知(穗规划资源字〔2026〕4号)
3月27日,广州市规划和自然资源局关于公布实施《广州市低效用地再开发专项规划(2023-2035年)》的通告
3月25日,广州市住房和城乡建设局关于印发《关于加快推进模块化建筑发展的若干措施》的通知
3月26日,广州市规划和自然资源局 广州市住房和城乡建设局关于印发《关于支持高品质住宅建设的若干意见》的通知
3月26日,苏州公积金出台新政策《关于对青年人才实行住房公积金贷款利息补贴的通知》

住房城乡建设部办公厅 自然资源部办公厅关于印发《完善城市更新工程项目建设实施管理机制可复制经验做法清单》的通
背景:为贯彻落实党中央、国务院关于推动城市高质量发展、持续推进城市更新行动的决策部署,各地不断完善适应城市更新的工程建设实施管理制度机制,在加强城市更新项目前期策划、完善城市更新政策标准规范、分类优化城市更新项目审批流程、拓展城市更新“高效办成一件事”应用场景等方面取得积极成效。住房城乡建设部、自然资源部梳理总结各地经验做法,形成《完善城市更新工程项目建设实施管理机制可复制经验做法清单》政策机制:加强城市更新项目前期策划、完善城市更新政策标准规范、分类优化城市更新项目审批流程、拓展城市更新“高效办一件事”应用场景主要举措:1. 结合实际合理确定实施主体;2. 实行项目实施方案联合审查:按照政府牵头、部门协同的原则,由城市更新主管部门会同各相关部门,对项目实施方案进行联合审查,出具联合审查意见;高质量推进领导小组办公室牵头,组织有关部门对城市更新项目的实施方案进行联合审查,研究提出规划设计要求和部门协同事项,在提升审批效率的同时,降低方案反复修改风险;3. 创新规划土地政策,盘活利用存量土地和低效用地:危旧楼房改建中,利用腾退空间、闲置空间补充建设的区域经营性商业配套设施或经营性公共服务设施,按土地使用权市场价格的80%核定土地价款;4. 完善政策标准,推动消防审验提质增效:广东省广州市加强部门联动,优化既有建筑消防设计审查验收办理流程,对列入正面清单且符合相关要求的既有建筑改造项目,可以直接向住房城乡建设部门申请办理消防设计审查、消防验收或备案;对正面清单范围外的,由区人民政府组织发展改革、住房城乡建设、规划自然资源、消防、市场监管、行业主管等部门进行审查,出具可以调整使用功能的书面确认意见,凭意见申请办理消防设计审查、消防验收或备案;5.健全标准体系,优化历史建筑保护利用审批;6. 分类优化审批流程,提升办事便利度:广州市依托“市区联动、并联审批”机制提前介入指导,通过跨部门联合审查形成城中村改造方案联审决策意见,作为项目实施前期准备的参考依据,同步推进规划审批与改造方案批复;允许项目详细规划实行分片、分块、分段审批,对详细规划已稳定的项目,先行出具预规划条件,提前办理设计方案审查及工程报建手续;对项目成本估算、初步设计、概算与结算审核等事项,下放至区政府组织开展,市级相关部门依职责做好监管,充分调动各区及改造主体积极性;7. 拓展城市更新“高效办成一件事”应用场景:印发推行闲置厂房商铺等既有建筑盘活利用(功能调整)“一件事”实施方案,优化既有建筑盘活利用涉及企业投资项目备案、施工许可等5个事项办理流程
本次发布的《清单》从加强前期策划、完善政策标准、分类优化审批、拓展“高效办一件事”四大核心维度,总结具体举措与典型案例,系统梳理了全国各地在城市更新实操层面的成功探索,为破解城市更新 “落地难、推进慢” 提供全国统一的具有高度可操作性的政策工具箱
3月25日,经济日报发布未来五年如何推进城市更新专题文章
预计未来5年,我国城市更新行动将取得重要进展,城市更新体制机制不断完善,城市开发建设方式转型初见成效,安全发展基础更加牢固,服务效能不断提高,人居环境明显改善,经济业态更加丰富,文化遗产有效保护,风貌特色更加彰显,城市成为人民群众高品质生活的空间
我国城市发展正从大规模增量扩张阶段转向存量提质增效为主的新阶段。未来5年,城市更新如何推进?“十五五”规划纲要要求,高质量推进城市更新。城市更新是从老百姓实际需求出发的“民生工程”,是扩投资、促内需、稳增长的“发展工程”,更是补短板、强弱项、防风险的“安全工程”
“十五五”规划纲要明确了一些具体量化指标,让实现城市美好生活的目标更清晰
地下管网建设改造更注重城市发展的“里子”。“十五五”规划纲要明确,未来5年,我国将建设改造城镇燃气管网约20万公里、排水管网约17.5万公里、供水管网约17.5万公里、污水管网约10万公里、供热管网约12万公里,同步推进智慧化改造。因地制宜建设综合管廊。各类管网往往并不显露在表面,很多都是深藏在地下。这表明,城市更新正从老百姓实实在在的需求出发,避免“为更新而更新”的形象工程、面子工程,有望大大提升城市发展质量,提升居民获得感
推进城市更新将提升百姓的宜居安居水平。我国将以国有土地上C级、D级危险住房等为重点,改造城镇危旧房约50万套(间)。具体而言,将加快拆除改造D级危险住房,通过加固、改建、重建等多种方式,积极稳妥实施国有土地上C级危险住房和国有企事业单位非成套住房改造。分类分批对存在抗震安全隐患且具备加固价值的城镇房屋进行抗震加固。改造老旧小区约11.5万个,老旧小区改造将抓好“楼道革命”“环境革命”“管理革命”。在全面摸清需求的基础上,因地制宜多渠道发展保障性住房,包括有序发展公租房,加快发展保障性租赁住房,因地制宜发展配售型保障性住房。我国还将平稳有序推进城中村改造,各个改造项目都将制定征收补偿方案和资金平衡方案,切实保障群众合法权益,防止新增债务风险
老旧街区厂区改造有助于带动当地经济增长。我国将推动老旧街区功能转换、业态升级、活力提升,以市场化方式盘活利用闲置低效厂区、厂房和设施,更新改造约1500个老旧街区厂区。改造后的老旧街区厂区,沿街店铺招商率、开业率、人流量、客单价、租金水平等明显提升,很多都可以成为城市网红IP打卡点,能够释放巨大的促消费稳就业潜能
应明确,城市体检是城市更新的重要前提。“十五五”规划纲要提出,开展城市体检。“先体检、后更新”“无体检、不更新”,已经成为大家的共识。做好城市体检工作,应坚持问题导向,查找群众身边的急难愁盼问题。应坚持目标导向,查找影响城市竞争力、承载力和可持续发展的短弱项。将城市体检发现的问题作为城市更新的重点。目前,全国地级及以上城市都已经全面开展了城市体检工作
“十五五”规划纲要明确,加快建设完整社区。完整社区建设将完善社区基本公共服务设施、便民商业服务设施、公共活动场地等,建设安全健康、设施完善、管理有序的完整社区,构建城市一刻钟便民生活圈。开展城市社区嵌入式服务设施建设,因地制宜补齐公共服务设施短板,优化综合服务设施布局。引导居民、规划师、设计师等参与社区建设。完整社区建设对经济发展的带动作用明显。社区基础设施建设、适老化改造、智慧化升级等投资可直接带动建筑建材、信息技术等产业发展。一刻钟便民生活圈完善后释放的养老托育、健康消费等新需求,将有力拓展民生消费市场
预计未来5年,我国城市更新行动将取得重要进展,城市更新体制机制不断完善,城市开发建设方式转型初见成效,安全发展基础更加牢固,服务效能不断提高,人居环境明显改善,经济业态更加丰富,文化遗产有效保护,风貌特色更加彰显,城市成为人民群众高品质生活的空间
这篇报道提到城市更新是避免“为更新而更新”的形象工程、面子工程。未来五年,我国城市更新将聚焦存量提质增效,以 “民生、发展、安全工程” 为定位,按 “先体检、后更新” 原则推进。重点实施地下管网建设改造、城镇危旧房与老旧小区改造、城中村改造及老旧街区厂区盘活,完善完整社区与一刻钟便民生活圈建设。通过补齐设施短板、升级业态、保障群众权益,筑牢安全发展基础,改善人居环境,保护文化遗产,推动城市开发建设方式转型,完善体制机制,让城市成为人民高品质生活空间,同时释放促消费稳就业潜能、带动相关产业发展
3月26日,广东:坚持“一张图”联动,全力做好“十五五”专项规划和重大项目的空间统筹保障
为贯彻落实2026年全国自然资源工作会议关于提前对接“十五五”重点项目,提早介入项目前期工作,统筹协调重点项目空间布局,确保重点项目能落地、快落地、早开工的工作要求,在“十五五”开局之年,广东省自然资源厅联合省发展改革委印发《关于在自然资源管理和国土空间规划“一张图”上做好“十五五”专项规划和重大项目空间协调的通知》,进一步强化部门协同联动,为“十五五”发展规划和各类专项规划落地实施提供空间保障
建机制、搭平台 着力提升规划服务效能
广东省自然资源厅立足“部省联动、省级统筹、市县推动、部门融合”原则,以科学规范、衔接顺畅、运行高效为导向,积极构建适配“十五五”专项规划和重大项目的服务支撑体系,为进一步推动高质量发展、助力广东在落实国家重大发展战略上走在前做好空间保障。2026年1月,广东省自然资源厅联合广东省发展改革委印发《关于在自然资源管理和国土空间规划“一张图”上做好“十五五”专项规划和重大项目空间协调的通知》,并发送至省委组织部、宣传部及省交通、水利、能源等53个有关部门,明确促进规划基础数据资源共用共享、推动规划成果数据标准统一、推进规划成果动态精准上图、健全规划协同维护长效机制等内容,进一步提高重大项目落地投资效能,推动广东经济向新向强、社会全面进步
为抓紧对接“十五五”发展规划和涉及空间利用的专项规划、重大项目清单,2026年2月,广东省自然资源厅印发《关于收集“十五五”重大建设项目相关材料的函》,向省发展改革、教育、科技、工信、民政等16个相关部门收集“十五五”重大建设项目材料,对于已明确项目空间选址的重大建设项目按省国土空间相关专项规划通用数据规范提交项目空间矢量数据,纳入自然资源管理和国土空间规划“一张图”
加强资源配置“一张图”统筹“十五五”专项规划与重大项目空间需求
统一全省空间管理平台。广东省明确各部门在编制“十五五”发展规划和涉及空间利用的专项规划时,共用广东省自然资源厅“一张图”作为空间统筹安排平台。广东省自然资源厅通过国土空间规划“一张图”实施监督信息系统提供专项规划“编审通”、建设项目“慧选址”等场景工具,支持相关行业主管部门在专项规划编制过程中高效开展方案比选、用地合规审查、冲突识别等分析工作,辅助专项规划编制与项目选线选址,加强自然资源节约集约利用
明确专项规划内容标准。印发《广东省国土空间专项相关规划底图底数清单》《广东省国土空间相关专项规划通用数据规范》,明确专项规划编制使用底图底数、空间内容要点、与“一张图”衔接核对规则、成果入库上图通用数据规范等全过程技术标准,并成立规划对接技术服务专班,为相关行业主管部门提供空间信息查询、专项规划编制、空间衔接核对、项目策划选址、成果上图入库等技术服务
建立“无边界”的专项规划及重大项目清单。对涉及空间利用的专项规划均纳入“无边界清单”管理,按要求入库上图,并将发展规划和相关部门专项规划确定的重大项目清单全部纳入各级国土空间规划重点建设项目清单进行空间统筹协调并分类型、分阶段精准上图,支持重大项目落地
明确衔接核对要求。通过分层(省级、市县级)、分类(管控要素、资源要素、设施要素)、分级(I级冲突、Ⅱ级冲突)细化明确专项规划衔接核对审查内容,指导各部门及时开展专项规划空间性内容与国土空间总体规划及“一张图”的核对,实现专项规划的“多规合一”构建“整体汇交、分步上图”机制。对审查批复后的专项规划成果实施整体入库,并依据年度定期整合机制,对各行业部门精准落位的管控要素以及近期重点建设的空间需求形成专项规划年度整合方案,结合规划年度体检统筹落实至“一张图”
细化传导落地 加强“总-专-详”规划协同管理
在规划传导上,广东探索建立“总体规划—专项规划—详细规划”的联动机制。总体规划层面,将已明确选址的重点建设项目、市域重大基础设施和公共服务设施带位置精准上图,暂时无法明确精准位置的项目以“定点、定线”示意方式做好空间预留;专项规划层面,细化特定领域建设项目和配套设施布局,明确规划指标和建设标准,并以详细规划单元为载体,在专项规划中明确各单元需落实的刚性内容及可调整的弹性内容;详细规划层面,落实上层次总体规划和专项规划空间性内容,确定设施具体用地边界
同时,广东还构建了“一张图”联动维护机制。明确专项规划正向优化总体规划情形,在既有详细规划评估中,将详细规划与专项规划的衔接性作为重要评估内容,明确专项规划与详细规划“双向触发”修改情形及联动机制
下一步,广东省自然资源厅将联合省发展改革委依托“一张图”共同打造“粤规划”综合管理专题场景,数字化、多样化、全景化展示发展规划、国土空间规划以及各类专项规划的空间演变和愿景蓝图,更加清晰直观展示全部规划的实施成效。同时,加强数据汇聚与分析,在“一张图”上定期向各部门推送规划衔接协调分析数据,共同提升各类专项规划和重大项目落地实施的协同性、科学性和可操作性
广东省依托国土空间规划 “一张图” 监督信息系统,强化方案比选、用地审查、冲突识别等全流程分析,显著提升重大项目落地效率与投资效能,为全省经济高质量发展与社会全面进步提供坚实支撑。通过统一底图底数、规范技术标准、完善 “总 — 专 — 详” 三级联动机制,以详细规划单元为抓手统筹需求落实与弹性管控,实现用地边界精细化协同管理;同时打造省级 “粤规划” 平台,直观呈现规划实施成效,有利于构建权责清晰、运行高效、监管有力的空间治理体系,全面提升国土空间治理现代化水平
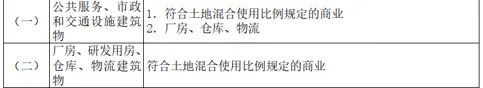
深圳市规划和自然资源局 深圳市住房和建设局关于印发《深圳市既有非居住建筑物功能转换实施办法》的通知背景:为盘活低效存量空间资源,促进城市高质量发展,依据相关法律法规及《自然资源部 住房城乡建设部关于进一步支持城市更新行动若干措施的通知》(自然资发〔2025〕226号)等规定,结合我市实际,制定本办法。本办法所称功能转换,是指在不改变原土地使用性质、土地使用年限、土地使用主体及已批规划许可文件的前提下,改变建筑物功能的行为;各区人民政府(含新区管委会,以下简称区政府)负责组织建筑物功能转换项目的联合审查、审定及监督管理等,可结合辖区实际情况制定实施细则
既有非居住建筑物,是指《深圳市既有非居住建筑物功能转换正面清单》(以下简称《正面清单》)中明确的建筑物功能,且具有不动产权属证书或由市、区人民政府及相关部门管理并通过竣工验收的建筑物
实施措施:市规划和自然资源局派出机构统一受理本辖区的建筑物功能转换项目申请区政府组织本辖区规划和自然资源、产业、生态环境、住房建设、城市更新、土地整备、交通、教育、民政、文体、卫健等有关部门以及相关执法机构和不动产登记机构进行联合审查和审定。涉及重大利益关系的,应当在联合审查前,依据相关规定开展公示;市规划和自然资源局派出机构根据审定结论向申请人出具审查意见,并抄送相关执法机构和嘱托不动产登记机构。建筑功能转换项目需同步签订补充协议或增补协议,其中《正面清单》内享受过渡期政策的项目,在 5 年有效期内无需签订协议;建筑功能转换项目有效期为 5 年,自完成竣工联合验收或完工注销之日起算;有效期届满后确需续期的,应当在符合结构安全、消防安全、抗震设防等要求的前提下,于有效期届满前 3 个月向市规划和自然资源局派出机构申请续期,经区政府批准后实施,续期时间不超过 10 年;确需长期使用的,应当在符合城市规划、产业发展方向和履约监管要求的前提下,在有效期或续期届满前 6 个月,按照转换后的功能向市规划和自然资源局派出机构申请完善土地用途变更手续。建筑功能转换项目需按深圳市地价测算规则补缴地价,其中《正面清单》内享受过渡期政策的项目 5 年有效期内不补缴地价;审查意见不作为改变土地用途或永久改变建筑物功能的依据。建筑物功能转换期间,依据申请人承诺不予办理建筑物产权转移、预告转移登记;确需拆除原建筑物的,仍按原建筑物功能和原土地使用条件处理
起始时期:本办法自 2026 年 3 月 26 日起施行,有效期 5 年



该《实施办法》遵循坚持把盘活的存量空间资源用于实体经济发展所需,优先发展国家支持的产业和行业,保障产业项目落地和转型升级的原则;核心是让闲置低效的厂房、办公、商业、研发用房合规改变用途用于低成本快速盘活,其政策红利有不用补缴地价、不用调整土地性质及审批流程简化,缩短落地周期,实施只租不售用于盘活存量的重磅工具
3月23日至4月5日,深圳城市更新项目发布合作开发项目交易公告1项、计划延期公告1项、计划有效期调整公告1项、计划调整公告2项、前期服务项目-A的采购结果公告1项、物业权利人核实结果公示1项、物业权利人核实结果(第六批)及更正公示1项、历史违建物业权利人(第一批)公示1项、变更搬迁补偿事项公示2项、计划有效期顺延3项、项目建设用地批复通告1项、总平面图公示1项
3月23日至4月5日,深圳土地整备利益统筹项目发布房地产权益人核实结果更正公告1项、协商谈判服务意向公开1项、测绘服务意向公开1项、评估服务(A包)意向公开1项、评估服务(B包)意向公开1项、开展工作公告1项、房屋征收补偿决定书(第二批次7份)1项、项目交易公告1项、合同终止公示1项、开展土地整备工作公告1项、历史违建物业权利人核实情况补充公示1项
3月24日,《“好房子”建设指南(试行)(征求意见稿)》公开征求意见
住房是人民群众美好生活的重要载体。习近平总书记指出,住房问题既是民生问题也是发展问题,关系千家万户切身利益,关系人民安居乐业,关系经济社会发展全局,关系社会和谐稳定。建设 “好房子” 是适应我国住房发展新阶段、满足人民群众对美好生活新期待的重大举措,也是构建房地产发展新模式,有效释放扩内需、促消费巨大潜能的重要抓手。为贯彻落实党中央、国务院决策部署,适应人民群众对高品质生活的新需要,住房城乡建设部组织有关单位编制了《“好房子” 建设指南(试行)》(以下简称《指南》)
《指南》包括 “好房子” 内涵与实施路径、安全耐久、健康舒适、绿色低碳、智慧便捷五章内容,旨在提升住房建设与管理水平,适用于住房项目的规划、设计、建设、管理、运维等全过程活动,可为各级住房城乡建设主管部门,以及建设、设计、施工、监理、物业等相关机构与从业人员提供工作指导与参考
《指南》主要起草单位包括:中国建筑集团有限公司 (中国中建设计研究院有限公司、中国建筑东北设计研究院有限公司、中国建筑西南设计研究院有限公司、中国建筑西北设计研究院有限公司、中国建筑上海设计研究院有限公司、香港华艺设计顾问(深圳)有限公司)、住房城乡建设部科技与产业化发展中心、中国工程建设标准化协会、中国建筑设计研究院有限公司、中国建筑科学研究院有限公司、中国建筑标准设计研究院有限公司
3月30日,光明大捷达城市更新工改工01-01地块及在建工程再次上架司法变卖
近日,深圳市光明区光明街道光侨路与光明大街交叉口东侧的土地使用权及在建工程上架阿里资产司法变卖
此前,该标的物于2025年10月10日第一次拍卖价格为5.3221亿元元因无人竞买流拍
该标的物于2025年12月2日第二次拍卖4.2577亿元因无人竞买再次流拍
光明区光明街道光侨路与光明大街交叉口东侧的土地使用权及在建工程关联城市更新项目为大捷达工业区城市更新单元01-01地块;这宗土地的证载用途是新型产业用地;项目于2016年12月1日发布规划公示,于2019年4月2日、2020年2月21日、2020年3月13日发布两次规划修改公示和一次规划修改公告。项目拟拆除用地面积40458.8㎡,开发建设用地36495.2㎡,计容积率总建筑面积203970㎡,规划容积率5.6
土地面积约2.3万㎡,本次拍卖起始价4.2577亿元(与第二次拍卖价格相同),已于2026年3月30日10:00开拍
2019年3月15日项目实施主体确认为深圳市新围房地产开发有限公司,该公司实为广州天誉集团关联项目公司
3月20日,广州市规划和自然资源局关于印发《广州市支持高质量城市更新 促进精细化空间治理的规划用地管理若干措施》的通知(穗规划资源字〔2026〕4号)
根据《措施》,广州形成规划资源五大政策“工具包”,为“十五五”期间广州高质量推进城市更新行动和低效用地再开发试点工作提供全方位支撑保障。
规划弹性“工具包”,旨在强引领、增弹性、锚定实施蓝图。在将城市更新纳入国土空间规划“一张图”管理的基础上,广州深化“单元+地块”刚弹结合的详细规划编制机制;支持同步推动用地报批组卷、规划条件核发、建筑工程设计方案、施工图设计文件并联审查,缩短审批时间,加速项目建设;制定土地混合开发和空间复合利用正面清单和管控要求,鼓励功能复合与设施共享,系统增强规划在实施中的适应性与引导力。
土地整备“工具包”,旨在破解用地碎片化、权属处置难题。广州市规划资源部门将强化城市更新与土地储备整备联动机制,推动成片连片改造;支持通过土地置换和整合周边“三地”(边角地、插花地、夹心地),促进空间规整;系统推进工业用地连片整合与“工改工”做地,保障优质产业空间;创新市区两级建设用地“指标池”机制,优先保障产业项目落地。
土地供应“工具包”,旨在激活存量空间价值。《措施》提出多元供地方式,涵盖公开出让、带方案出让、协议出让、长期租赁、先租后让、弹性年期出让等,支持市场主体灵活获取土地;允许符合条件的用地权属人签订变更协议自主改造,并探索工业、商服用地使用权续期机制,增强产权人改造积极性;优化工业用地与城镇危旧房改造项目出让金计收规则,可分期或缓缴,切实降低改造成本;支持危旧房拆除重建项目跨宗地成片更新,提升空间利用效率与功能活力。
规划许可“工具包”,旨在提升审批服务效能。广州市规划资源部门将实施深化精简审批,允许城市更新项目在不突破地块总建筑面积和住宅建筑面积、不减少公益设施等前提下,依正面清单对地块功能用途进行深化,精简审批流程,促进项目实施;支持利用存量土地、房产资源发展国家支持产业、行业的,可进行临时转换用途5年过渡,并明确具体审批流程,提供精准服务;支持城市更新项目增加公服设施,增加的建筑面积不计容。
不动产登记“工具包”,旨在保障权益流转顺畅。广州将创新推出城市更新预告登记服务,维护改造主体与被拆迁人权益;对危旧房拆除重建等项目提供按户首次登记服务;支持带建筑收储供应,简化保留建筑登记材料;允许分期办理产权证以便于项目融资,同步实行“多验合一”与“验收即发证”,大幅压缩办证周期。
3月27日,广州市规划和自然资源局关于公布实施《广州市低效用地再开发专项规划(2023-2035年)》的通告
3月27日,作为国家中心城市和全国首批低效用地再开发试点城市,广州正式发布《广州市低效用地再开发专项规划(2023-2035年)》(以下简称《专项规划》)。该《专项规划》以国土空间规划为统领,以城中村、低效工业用地盘活为重点,以政策创新为支撑,将科学有序引导全市项目实施,主要有以下亮点:
精准识别:先把城市“家底”摸清楚。《专项规划》创新采用分类评价、分区调节、逐宗校核的方式,从发展质量、经济产出、服务能力、配套设施、环境品质、综合安全六个维度,对每一块用地综合打分。同时不搞“一刀切”,差异化设定各片区评价标准。经过逐宗核实,全市共识别低效用地约622平方公里,并建立全市统一的资源数据库。
规划引领:多规合一,一张图管到底。《专项规划》紧扣广州“一带一轴、三核四极”空间结构,统筹城市更新、城中村改造,联动生态、历史、交通等各类规划。所有重点片区、近期项目,全部纳入国土空间规划“一张图”平台。让重点项目看得见、落得下、管得住。
精准施策:分区分类,有序开发。《专项规划》划定三大再开发分区,明确每一片区的改造方向、方式和重点。同时,布局六类共67个近期重点片区,包括先进制造、交通枢纽、综合功能、科创研发、现代商贸、文旅休闲等,推动连片开发、整体提升。项目库实行动态调整,让规划既是长远蓝图,也是可落地、可执行的行动清单。
融合提升:产、城、人、文、绿一起升级。低效用地再开发,不是简单“拆旧建新”。《专项规划》紧扣制造业立市,优先保障“12218”现代化产业体系空间,推动村镇工业集聚升级。同步补齐教育、医疗、养老、住房等公共服务短板,让市民生活更方便。《专项规划》坚持保护优先,用“微改造”活化历史建筑、工业遗产,留住城市记忆。同时增加绿地和开敞空间,让城市更宜居、更绿色、更有温度。
创新机制:政策更活,落地更快。规划编得好,关键要落地。《专项规划》支持依法征收、自主改造、合作改造等多种模式,鼓励连片开发,通过土地置换、产权归集等方式,把零散地块 “串起来”。同时,《专项规划》优化土地供应,依法实施带设计方案出让、带项目方案出让、综合评价出让等多元化土地供应方式。通过更灵活、更精准、更务实的政策,让“想改的能改、该改的快改、改好的见效”。
市区联动:全市一盘棋,合力抓落实。《专项规划》由全市统一部署,将目标、任务分解到11个区,明确清单、压实责任。支持因地制宜、分类指导,鼓励各区探索符合自身实际的差异化再开发策略与实施路径。
3月25日,广州市住房和城乡建设局关于印发《关于加快推进模块化建筑发展的若干措施》的通知
(六)扩大模块化建筑应用规模。自 2026 年起,新建安置房及配套公共建筑项目中模块化建筑计容建筑面积占比不低于 15%,并逐年提高;新建商品房出让地块中,模块化建筑计容建筑面积占比不少于 10%。保障性住房、宿舍以及危旧房 “原拆原建” 项目应优先采用模块化建筑;鼓励在学校、医院等公共服务设施项目中应用模块化建筑。自 2026 年起,各区人民政府每年应在社会投资项目中至少落实 1 个模块化建筑项目,并逐年增加
3月26日,广州市规划和自然资源局 广州市住房和城乡建设局关于印发《关于支持高品质住宅建设的若干意见》的通知
《若干意见》是覆盖高品质住宅建设全流程的政策指引,聚焦群众期盼与市场需求,对广州市现行法规、规范及“惠企利民”措施进行系统性归集,精准释放政策利好,主要提出四个部分共二十八条细化措施。一、加强规划引领,精准土地供给,塑造活力宜居的“好城区”二、完善公共服务,提升环境品质,构建全龄友好的“好社区”三、优化建筑设计,强化科技赋能,营造健康舒适的“好房子”四、强化协同监督,规范市场管理,维护营商环境公平公正公开
3月26日,苏州公积金出台新政策《关于对青年人才实行住房公积金贷款利息补贴的通知》
《通知》规定,补贴范围为 2026 年 4 月 1 日至 2027 年 3 月 31 日期间新申请的公积金贷款(不含 “商转公”),覆盖新房与二手房。补贴对象需满足全日制本科及以上学历、35 周岁以下或毕业 10 年内等条件。补贴标准为按照实际已偿还的公积金贷款利息(含组合贷款中公积金贷款利息,不含罚息)的 50% 予以补贴,自贷款发放次月开始计算,补贴期限 12 个月。总补贴金额最高不超过 5 万元
深圳市城市更新和土地整备政策文件汇编
(2025版)
▷全面梳理城市更新与土地整备政策体系100+项核心政策▷系统整合,精准索引,助力政府部门、企业及从业者高效掌握政策要点深圳市综合整治类城市更新政策文件汇编
(2025版)
▷横向“综合+专题”双板块,纵向“国家-区级”全贯通,政策解读一目了然▷聚焦老旧小区、城中村、旧工业区(产业园)、旧公共服务设施、旧商业区、不可移动文物和历史风貌历史建筑及绿色节能改造等
深圳前海润禾投资管理有限公司(以下简称“前海润禾”)是一家长期专注于粤港澳大湾区的不动产金融服务公司,注册资本2亿元,具有强大的股东背景、专业的金融服务团队和广泛的资源渠道;目前聚焦于以深圳、东莞、广州为核心的粤港澳大湾区城市更新的投融资及咨询服务。
前海润禾的大股东前海股交投资控股(深圳)有限公司(以下简称“前海股交”)是经深圳市委市政府批准设立的投资控股集团;股东包括国信证券股份有限公司、深圳市创新投资集团有限公司、深圳证券信息有限公司(深交所下属公司)、深圳市前海建设投资控股集团有限公司、深圳市资本运营集团有限公司(深圳市政府独资)等企业。
前海润禾对城市更新投融资的运作模式、产品设计、风险管控及后期管理等全流程管控具有丰富经验;业务类型包括以城市更新为主的融资类业务、投资类业务、咨询服务类业务等。截至2024年底,前海润禾累计管理资产规模约130亿元,且已有多个项目顺利实现退出;并为近百个项目提供了各种形式的咨询服务,得到了客户的高度认可。
前海润禾拥有一支高素质、专业化的管理团队,董事长由华润深国投信托有限公司原总裁路强先生担任,团队核心骨干均来自各大金融机构、知名房企及知名律所,平均从业年限超过十年,具有丰富的从业经验、深厚的人脉资源以及良好的职业操守;通过充分的资源整合,前海润禾具备为客户提供全方位的投融资及咨询服务的能力。