当前位置:首页>深圳>深圳现代化水平的指标建构研究

深圳现代化水平的指标建构研究

  • 2026-04-07 22:42:52
深圳现代化水平的指标建构研究

点击蓝字关注我们

摘要

深圳是中国特色社会主义先行示范区,在中国式现代化进程中扮演着极为重要的角色。文章立足坚持以人民为中心的发展思想,从主观感知出发,围绕“政府—市场—社会”框架,构建一套科学有效的测量深圳现代化水平的指标体系,包括22个二级指标和52个三级指标,并通过网络调查和电话调查获取一手数据。通过受访者对测量指标非负感知的占比计算,发现受访者对深圳的现代化水平感知良好,大致呈现出政府维度的现代化优于市场维度的现代化,市场维度的现代化优于社会维度的现代化的实践样态。在三级指标中,生活工作平衡、收入满意、住房成本、义务教育、社区参与、志愿服务等方面与受访者的期待仍有差距。未来应在进一步释放市场活力、有效回应民生诉求、持续保持政府服务水平等方面提供更多政策和资源支持,不断提升深圳的现代化水平。

关键词:深圳现代化;主观测量;政府—市场—社会;政策倡导

问题与文献

深圳是中国改革开放的缩影。在过去的40多年里,深圳从一个边陲小镇发展为国际化大都市,在经济、政治、科技、社会等领域都取得了显著的进步,现代化水平日益提高。党和国家对深圳始终寄予厚望,不断赋予深圳新的历史使命。在深圳经济特区成立40周年之际,《中共中央 国务院关于支持深圳建设中国特色社会主义先行示范区的意见》[1]发布,明确了深圳未来的发展目标,即国际化创新型城市、创新创意之都、现代化强国的城市典范、全球标杆城市等,意在通过先行示范引领全国范围内的中国式现代化进程。党的二十届四中全会强调,“十五五”时期经济社会发展必须坚持党的全面领导,人民至上,坚持高质量发展,坚持全面深化改革,坚持有效市场和有为政府相结合的原则,为深圳的现代化发展指明了前进的方向[2]。那么,深圳的现代化进程究竟发展到了什么程度?如何测量深圳的现代化?本文立足坚持以人民为中心的发展思想,融合国内外现代化指标体系,结合深圳实际情况,构建一套科学有效的指标体系测量深圳的现代化水平,为精准把握深圳的现代化进程提供参考,同时为实践层面提供政策参考。

现代化是指18世纪工业革命以来人类社会所发生的深刻变化,包括从传统经济向现代经济、传统社会向现代社会、传统政治向现代政治、传统文明向现代文明转变的历史过程及其变化。一般而言,现代化被视为一个社会在特定时点达到的一种高度发达的社会状态或水平,主要表现为经济增长、贫富差距缩小、民生服务质量提高等。此外,它还通过鼓励社会参与、促进文化交流来减少冲突与矛盾,维持社会稳定;通过建设公平的政府,以制度化的法律保障法治正义,提升行政效率;并以创新驱动、开放协作的精神推动可持续发展等。

作为人类社会文明进步标志,现代化在很大程度上被视为国家转型的重要目标。

为推动现代化转型,制定更加符合本国实际的发展战略,国际组织和各个国家或地区都试图制定发展指标以推进现代化进程。世界发展指标(WDI)是世界银行根据得到正式承认的国际来源数据编制而成的涵盖千余项指标的集合,其以发展经济学为理论基础,通过宏观量化的数据全面反映国家发展的基础水平,围绕经济增长、人口健康、教育普及、基础设施与环境可持续发展等核心领域展开,强调国际横向比较,为研究全球和区域发展问题提供了数据支持[3]联合国可持续发展目标(SDGs指标体系)涵盖经济、社会、环境、治理等多个主流维度,以联合国2030年可持续发展议程为核心框架,建构于“以人为本、包容共享、生态平衡”的全球发展共识上,注重发展绩效与发展价值的结合并使用基本统计数据进行评估[4]亚洲开发银行设计的中国现代化指标体系,以“政府—市场—社会”三大维度及三者的交叉互动为建构起点,设计了40个可操作化的客观指标,分别强调各主体在推动现代化进程中的分工与协同关系,在分析中采用了横向比较与纵向评估相结合的方法,兼顾国际比较性与本土适应性[5]世界现代化指标体系则涵盖经济、政治、社会、文化、生态的“五位一体”总体布局和个人生活维度,形成了包含15个主题与35个副主题的指标体系[6]

除了上述指标体系外,部分国际组织与研究团队也从治理、全球化、人类发展或更细化的角度对现代化测评展开了探索。比如世界银行全球治理指标(WGI)通过政治稳定、政府效能、监管质量、法治水平、腐败控制和公民话语权等六个维度度量国家政府综合治理的质量水平[7]OECD经济全球化指标体系立足服务市场完善、金融体系发展等国际化趋势,强调跨境投资、技术流动与贸易自由等维度对国家现代化水平的影响。联合国《中国人类发展报告特别版》从人类发展指数入手,分析了收入、健康、教育等领域水平的提高对中国发展的作用[8]世界经济论坛《首席经济学家展望:2024年 9月(Chief Economists Outlook: September 2024)》则基于最新的政策发展研究,调查了主要首席经济学家对增长预期、货币通胀、债务风险、政策平衡等的态度和看法[9]。总而言之,近年来现代化测评指标体系的构建不断迈向多元、精细,在设计上更加注重现代化的动态性和可持续性,强化了对新兴领域发展成效的衡量。

但不难发现,当前主流的现代化测评体系多以全球国家间的比较为导向,较少关注特定具体城市的现代化水平。深圳是中国改革开放以来的城市典范,评价深圳的现代化水平对于深圳综合试验改革具有重要意义。本文立足于“以人民为中心”的宗旨,通过对既有现代化指标的借鉴,从主观感知出发,建构深圳的现代化指标体系,以此测量深圳的现代化水平,并与既有研究开展对话。

深圳现代化的指标设计

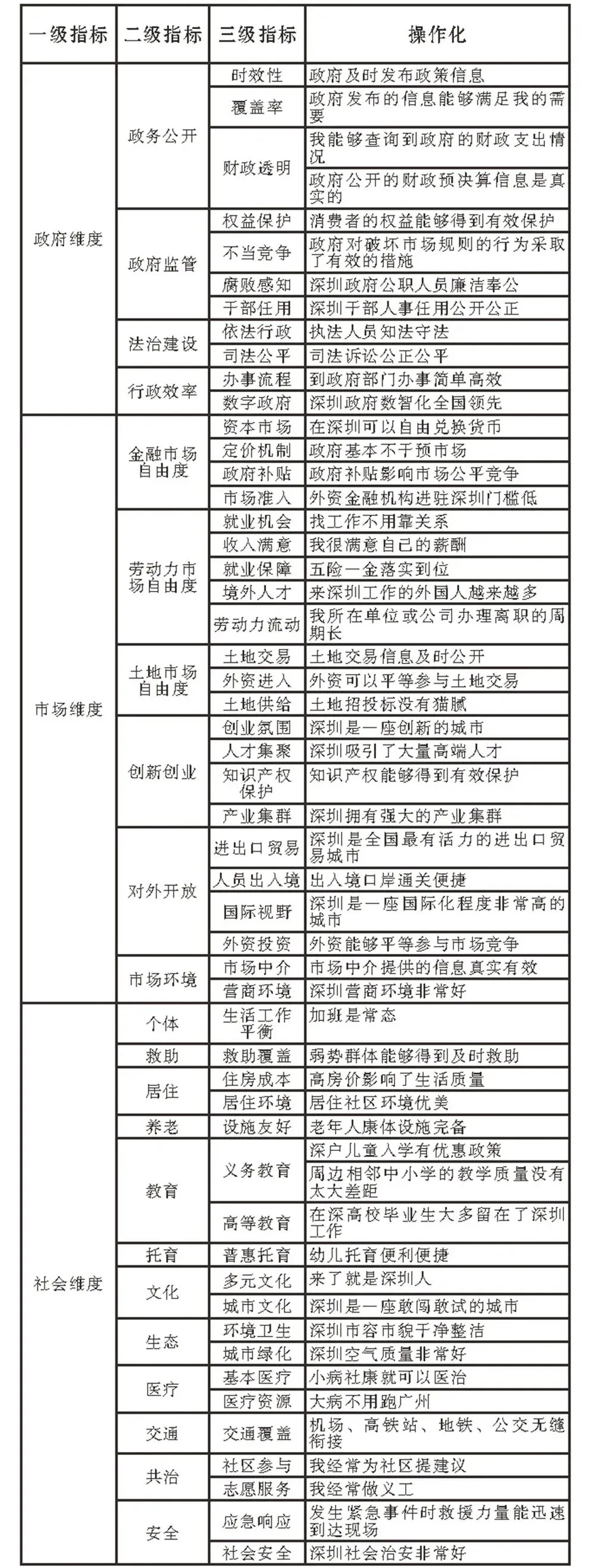
党的二十大报告指出,中国式现代化既有世界现代化的一般性,又有中国自身的特点。基于学术界广泛认同的“党政体制”概念[10],以及既有研究结论——政府、市场和社会自身的变革及协同直接影响到政治、经济、文化、社会和生态等各个领域的运行与发展[11]——本文在深圳现代化测量维度上选取了政府、市场和社会三个领域,借鉴世界通用的现代化指标,紧密结合深圳在治理实践和城市发展中的具体表现,从政府、市场和社会三个维度构建深圳现代化的指标体系,具体包括3个维度,22个二级指标和52个三级指标(见表1)。

表1

深圳现代化的指标体系

政府维度旨在系统反映受访者对深圳各级政府在提升行政效率、保障社会公正中的实际努力的感知。其中,“政务公开”作为政府运行透明度的重要体现,用于评估政府服务的响应速度、政策信息的公开广度及财政运行的透明水平,反映政府与公众之间的信任基础。“政府监管”重点测量政府保障市场公平、净化行政体系的能力,反映深圳在营造公正、廉洁、可信赖的政治环境方面的努力。“法治建设”是现代治理体系的制度保障,用于衡量政府部门行政行为的合规性与司法过程的公正性,是评估深圳法治化水平及其现代化程度的关键指标。“行政效率”用于测量政府在优化流程、提升服务智能化方面的能力与成效,是数字政府建设背景下衡量服务型政府建设程度的重要标准。

市场维度的现代化体现为市场机制在资源配置中的功能表现。围绕市场的自由度、创新能力与开放水平,设置了六个二级指标,系统评估深圳市场机制运行的效率与弹性。其中“金融市场自由度”旨在评估资本市场对价格机制的响应程度、政府干预情况以及投资渠道的丰富性,反映市场调节功能与制度环境的完善程度。“劳动力市场自由度”用于衡量劳动者的基本权益保障、劳动回报与市场流动性,体现深圳劳动市场的包容性、公平性与国际化水平。“土地市场自由度”反映土地资源配置的市场化程度、对外开放程度与产权制度的规范化,揭示城市发展空间与制度基础之间的关系。“创新创业”是经济增长的动力,是推动技术进步、改善城市形象的关键,可以综合评价深圳在制度激励、氛围培育方面对创新驱动的支撑力,体现敢闯敢试的深圳精神。“对外开放”衡量深圳跨境流动的便利性与国际融合程度,反映其作为全球节点城市的开放度。“市场环境”用于评价市场制度运行中的交易成本与营商环境。

社会维度关注民生品质。随着全面建成小康社会目标的实现,人民对美好生活的需求从“有”向“优”跃升,党的十九届四中全会首次提出将“民生七有”发展为“民生七优”,强调从保障“基本生存”转向追求“高品质生活”,目标上实现了从“基本覆盖”到“优质普惠”的迭代升级[12]深圳、浙江等地率先探索“民生七优”模式,通过制度创新、资源整合和数字化转型,形成了具有示范效应的实践经验。社会维度的现代化指标体系以“民生七优”为核心,结合个体生活、城市文化、生态环境、交通出行、社区共治与公共安全等关键领域,系统反映深圳在推进现代化过程中民生改善与社会治理的综合成效。

深圳现代化的主观测量结果

一般而言,测量现代化水平可以从主观测量和客观测量两个方面进行。前者主要是通过问卷调查,了解不同的人群 (专家、商业人士、普通民众等) 对某个国家或者地区现代化状况的主观评价。后者主要是通过官方公布的数据来衡量现代化状况。考虑到客观数据的可得性与可靠性的问题,本文采用主观测量方法,即市民对深圳现代化水平的主观感知,即强调公众的感知与体验在现代化测量中的关键作用,凸显“以人民为中心”的发展思想。

基于深圳现代化的指标体系,通过对三级指标的操作化,采用李克特量表设计调查问卷,受访者根据自身感知选择答案,答案设置为1—5分,分值越低,表示越不赞同或越不满意,分值越高,表示越赞同或越满意。在样本选择上,以行政区划进行分类抽样,通过网络调查和电话调查,总共获取有效答卷636份(见表2)。

表2

受访者基本信息

在测量操作上,统计在三级指标中选择非负感知(一般及以上,含处理后的逆向指标)的受访者占比,用各三级指标占比情况的均值计算二级指标,一级指标则使用二级指标占比情况的均值计算(以上均保留2位小数)。统计结果显示,受访者对政府、市场和社会现代化水平的非负感知占比分别为91.04%、87.25%和76.95%,可见,呈现出政府现代化水平优于市场现代化水平,市场现代化水平优于社会现代化水平的实践样态(见表3)。

表3

受访者对深圳

现代化水平的非负感知占比

统计结果显示,在22个二级指标中,表现较好(排名前25%)的指标共6个,分别为行政效率(95.76%)、创新创业(95.05%)、对外开放(95.64%)、生态(94.73%)、交通(94.03%)、安全(96.70%);表现中上(排名 26%-50%)的指标共5个,分别为政务公开、政府监管、法治建设、市场环境、文化;表现中下(排名51%-75%)的指标共5个,分别为金融市场自由度、劳动力市场自由度、救助、养老、医疗;表现较差(排名后 25%)的指标共6个,分别为土地市场自由度(80.29%)、个体(44.65%)、居住(55.74%)、教育(73.04%)、托育(78.14%)、共治(52.68%)。

在52个三级指标中,政务公开的时效性、依法行政、司法公平、办事流程、数字政府、就业保障、创业氛围、人才集聚、知识产权保护、产业集群、进出口贸易、人员出入境、国际视野、外资投资、营商环境、城市文化、环境卫生、城市绿化、基本医疗、交通覆盖、应急响应、社会安全等22个指标均有上佳表现,而生活工作平衡(44.65%)、收入满意(68.87%)、住房成本(23.27%)、义务教育(57.24%)、社区参与(51.89%)、志愿服务(53.46%)等6个指标表现欠佳,与受访者的期待有距离。

研究结论与拓展方向

基于政府—市场—社会框架下的指标体系和调查数据较为客观地反映了深圳的现代化水平,其不仅在总体上表现上佳,而且在政府、市场、社会三个维度中也分别有良好表现,并呈现出政府现代化水平高于市场现代化水平,市场现代化水平高于社会现代化水平的实践样态。深圳作为改革开放的最前沿,市场活力一直以来被视为最能代表深圳经济发展的风向标,但从测量结果看,市场维度的表现与过往的认知存在一定差距。与此同时,也存在个别指标与受访者期待存在较大差距的情况,尤其是生活工作平衡、收入满意和住房成本等方面较为明显。2025年是深圳经济特区建立45周年,党中央期待深圳站在更高起点续写春天的故事。为此,深圳未来应以此为契机,高度重视现代化程度较低的指标,通过全面深化改革,进一步激活市场,促进市场发展,提升政府监管效能,强化社会服务,改善民生福祉。

一是要同步推进政府、市场与社会的现代化水平。现代化是政府、市场与社会三位一体的现代化,但从测量结果来看,深圳政府的现代化水平明显优于市场和社会。众所周知,民营经济是深圳经济社会发展的重要引擎,而市场是深圳经济持续高速发展最为重要的因素。因此,未来深圳应更加聚焦市场,减少行政干预,全方位深层次打造一流营商环境,最大限度释放市场自身活力,建设更高水平开放型经济新体制[13]

二是要高度重视民生公共事务。2025年深圳市委七届十一次会议强调,要建设美丽深圳,落实以人民为中心的发展思想,完整准确全面贯彻新发展理念,用心用情用力做好民生社会事业和城市建设管理运行各项工作[14]。在发展中保障和改善民生,推动人口高质量发展,促进高质量充分就业,做好教育、医疗、养老、社会保障等领域工作,提升市民群众工作生活的便利性和高品质。基于测量结果,未来应重点关注民生诉求,强化社会服务,不断提升市民的安全感、获得感与幸福感。要出台一系列政策法规,保障劳动者权益,优化工作时间安排,提升职场福利保障;要提升义务教育公平度,进一步增加公办学校的数量,提高教育质量,缩小深户与非深户籍学生的入学门槛;要提供多元化的住房类型,降低住房成本;最后,要增强市民参与意愿,畅通民意反馈渠道,广泛收集诉求,关注不同群体的差异化需求,及时化解反映集中的问题,营造共建共治共享的社会氛围。

三是要进一步提升政府监管水平与公共服务质量。未来应进一步扩大政务信息公开的覆盖面,加大包括财政预决算、干部任免等重要信息的公开力度和真实性,打造廉洁政府。通过优化政务信息平台,完善信息披露制度,推动政务监管和政府服务数据的便捷化、可视化,为社会公众提供更加畅通的信息检索渠道和反馈渠道,平衡公共服务供求张力,实现政府监管与公共服务的精准化与可及性。

已有关于深圳现代化发展水平的测评研究多聚焦于客观指标体系的构建和量化评估。

施洁等基于“经济—治理—社会—文化—生态”五位一体维度构建城市现代化测评框架,参考主流客观统计性指标,强调系统性、数据公开与国际对标,通过和纽约、伦敦等城市的对比,系统评估了深圳的发展表现并预测其未来发展[15]。然而,客观测评多依据政府统计与结构性指标,偏重于对资源投入、产出数据等的评估,缺乏对民众日常生活的实际反馈。制度供给与公众感知之间的偏差难以通过客观数据及时捕捉,测评结果易使解读者陷入“数字陷阱”。本文所构建的主观感知指标体系,更多聚焦公众对政府工作、市场环境、公共服务的切身体验,进而测量受访者对深圳现代化建设各领域的真实体验与实际感知。从测评结果来看,主客观评价体系在部分领域或指标形成了相互印证。如客观测评认为深圳房价收入比过高,与本研究各指标得分结论呈现出较强的一致性。但也有部分指标测评结果呈现出相悖的结论。最突出的是在生态指标方面,尽管客观指标显示绿色空间总量仍需提升,但市民对“环境卫生”和“城市绿化”改善的认知相对积极,体现出在实际场景中的生态体验已有显著提升。总体而言,主观和客观测评是相辅相成的,前者更侧重于个体体验和价值感知,后者则更擅长于表现既定事实与发展趋势。在中国式现代化建设日益强调“以人民为中心”的背景下,通过主观感知测评有助于推动治理现代化体系更加精准化和人本化。

综上所述,本文以深圳现代化水平为研究对象,通过主观感知测量并评估了深圳的现代化水平。当然,本文的研究也存在一些不足。首先,作为一个尝试,本文缺乏对深圳现代化水平感知的国际比较和纵向比较;其次,深圳从改革开放至今已有45年,从一个边陲小镇发展为国际大都市,深圳经济特区也从传统的“关内”开展到整个深圳市,并形成了9个行政区和2个功能区,它们因发展的时间序列不同,也必然在现代化水平上存在差异。最后,人口特征,包括性别、年龄、教育背景、政治面貌等也显著影响人们对现代化水平的认知。这些问题正好是后续开展测评的重要研究方向。

基金项目:深圳大学三期高水平建设项目“深圳中国式现代化的测评与评估”阶段性成果。

参考文献

[1] 中共中央 国务院关于支持深圳建设中国特色社会主义先行示范区的意见[EB/OL]. 中华人民共和国中央人民政府, 

https://www.gov.cn/zhengce/2019-08/18/content_5422183.htm?eqid=cd 07b6b20009b90c0000000464789730, 

2019-08-18.

[2] 中国共产党第二十届中央委员会第四次全体会议公报[EB/OL]. 中华人民共和国中央人民政府,

https://www.gov.cn/yaowen/liebiao/202510/ content_7045444.htm,2025-10-23.

[3] World Development Indicators[DB/OL]. World Bank Group, https://databank.worldbank. org/home, 2026-02-24.

[4] Sustainable Development Goals[EB/OL]. United Nations, https://sdgs.un.org/goals, 2025-10-08.

[5] Lee,M., Kim,J-K., Park,M.H., Peng,L.,

Okazaki,T., & Ishii,S. Developing Modernization Indicators for the People’s Republic of China[R/OL]. https://www.adb.org/publications/developing- modernization-indicators-prc, 2020-12-01.

[6] 何传启,刘雷,赵西君 . 世界现代化指标体系研究[J]. 中国科学院院刊,2020,35(11).

[7] Worldwide Governance Indicators[DB/OL]. World Bank Group, https://www.worldbank. org/en/publication/worldwide-governance-indicators, 2025-12-15.

[8] National Human Development Report Special Edition[R/OL]. United Nations Development Programme,https://www.undp.org/china/publications/national-human-development-report-special-edition, 2019-12-19.

[9] Chief Economists Outlook: September 2024[R/OL]. World Economic Forum, https:// www.weforum.org/publications/chief-economists-outlook-september-2024/,2024-09-25.

[10] 景跃进,陈明明,肖滨 . 当代中国政府与政治[M]. 北京:中国人民大学出版社,2016:4-8,13-34.

[11] 胡宁生 . 国家治理现代化:政府、市场和社会新型协同互动[J]. 南京社会科学,2014,(1).

[12] 郭世英 . 新时代民生保障的制度内涵与实践进路[J]. 内蒙古社会科学,2021,42(2).

[13] 中共中央办公厅 国务院办公厅关于深入推进深圳综合改革试点深化改革创新扩大开放的意见[EB/OL]. 中华人民共和国中央人民政府,

https://www.gov.cn/zhengce/202506/content_7027178.htm,2025-06-10.

[14] 中共深圳市委七届十一次全会召开[N]. 深圳特区报,2025-11-29.

[15] 施洁,谢志岿,吴定海 . 深圳先行示范区建设进程的量化评价与预测[J]. 深圳社会科学,2020,(2).

作者

郑崇明

深圳大学政府管理学院特聘研究员

连玥

深圳大学政府管理学院公共管理专业硕士研究生

责任编辑:钟晓媚

本文刊发于《特区实践与理论》2026年第1期,如需下载引用,请上中国知网,或国家哲学社会科学文献中心(https://www.ncpssd.org/journal/details?gch=89350X&nav=1&langType=1),或《特区实践与理论》杂志社官网(http://www.szps.gov.cn/shenzhen/zzs/bkjj/index.html)下载。

微信公众号推文部分图片或来自于网络

如侵犯到您的权益,请及时联系我们删除

特区实践与理论

政治性 | 学术性 | 实践性 | 创新性

长按二维码关注我们

最新文章

随机文章

基本 文件 流程 错误 SQL 调试
  1. 请求信息 : 2026-04-10 06:38:25 HTTP/2.0 GET : https://c.460.net.cn/a/539738.html
  2. 运行时间 : 0.215546s [ 吞吐率:4.64req/s ] 内存消耗:4,541.84kb 文件加载:140
  3. 缓存信息 : 0 reads,0 writes
  4. 会话信息 : SESSION_ID=73edf21c0493cf912734530345e20b91
  1. /yingpanguazai/ssd/ssd1/www/c.460.net.cn/public/index.php ( 0.79 KB )
  2. /yingpanguazai/ssd/ssd1/www/c.460.net.cn/vendor/autoload.php ( 0.17 KB )
  3. /yingpanguazai/ssd/ssd1/www/c.460.net.cn/vendor/composer/autoload_real.php ( 2.49 KB )
  4. /yingpanguazai/ssd/ssd1/www/c.460.net.cn/vendor/composer/platform_check.php ( 0.90 KB )
  5. /yingpanguazai/ssd/ssd1/www/c.460.net.cn/vendor/composer/ClassLoader.php ( 14.03 KB )
  6. /yingpanguazai/ssd/ssd1/www/c.460.net.cn/vendor/composer/autoload_static.php ( 4.90 KB )
  7. /yingpanguazai/ssd/ssd1/www/c.460.net.cn/vendor/topthink/think-helper/src/helper.php ( 8.34 KB )
  8. /yingpanguazai/ssd/ssd1/www/c.460.net.cn/vendor/topthink/think-validate/src/helper.php ( 2.19 KB )
  9. /yingpanguazai/ssd/ssd1/www/c.460.net.cn/vendor/topthink/think-orm/src/helper.php ( 1.47 KB )
  10. /yingpanguazai/ssd/ssd1/www/c.460.net.cn/vendor/topthink/think-orm/stubs/load_stubs.php ( 0.16 KB )
  11. /yingpanguazai/ssd/ssd1/www/c.460.net.cn/vendor/topthink/framework/src/think/Exception.php ( 1.69 KB )
  12. /yingpanguazai/ssd/ssd1/www/c.460.net.cn/vendor/topthink/think-container/src/Facade.php ( 2.71 KB )
  13. /yingpanguazai/ssd/ssd1/www/c.460.net.cn/vendor/symfony/deprecation-contracts/function.php ( 0.99 KB )
  14. /yingpanguazai/ssd/ssd1/www/c.460.net.cn/vendor/symfony/polyfill-mbstring/bootstrap.php ( 8.26 KB )
  15. /yingpanguazai/ssd/ssd1/www/c.460.net.cn/vendor/symfony/polyfill-mbstring/bootstrap80.php ( 9.78 KB )
  16. /yingpanguazai/ssd/ssd1/www/c.460.net.cn/vendor/symfony/var-dumper/Resources/functions/dump.php ( 1.49 KB )
  17. /yingpanguazai/ssd/ssd1/www/c.460.net.cn/vendor/topthink/think-dumper/src/helper.php ( 0.18 KB )
  18. /yingpanguazai/ssd/ssd1/www/c.460.net.cn/vendor/symfony/var-dumper/VarDumper.php ( 4.30 KB )
  19. /yingpanguazai/ssd/ssd1/www/c.460.net.cn/vendor/topthink/framework/src/think/App.php ( 15.30 KB )
  20. /yingpanguazai/ssd/ssd1/www/c.460.net.cn/vendor/topthink/think-container/src/Container.php ( 15.76 KB )
  21. /yingpanguazai/ssd/ssd1/www/c.460.net.cn/vendor/psr/container/src/ContainerInterface.php ( 1.02 KB )
  22. /yingpanguazai/ssd/ssd1/www/c.460.net.cn/app/provider.php ( 0.19 KB )
  23. /yingpanguazai/ssd/ssd1/www/c.460.net.cn/vendor/topthink/framework/src/think/Http.php ( 6.04 KB )
  24. /yingpanguazai/ssd/ssd1/www/c.460.net.cn/vendor/topthink/think-helper/src/helper/Str.php ( 7.29 KB )
  25. /yingpanguazai/ssd/ssd1/www/c.460.net.cn/vendor/topthink/framework/src/think/Env.php ( 4.68 KB )
  26. /yingpanguazai/ssd/ssd1/www/c.460.net.cn/app/common.php ( 0.03 KB )
  27. /yingpanguazai/ssd/ssd1/www/c.460.net.cn/vendor/topthink/framework/src/helper.php ( 18.78 KB )
  28. /yingpanguazai/ssd/ssd1/www/c.460.net.cn/vendor/topthink/framework/src/think/Config.php ( 5.54 KB )
  29. /yingpanguazai/ssd/ssd1/www/c.460.net.cn/config/app.php ( 0.95 KB )
  30. /yingpanguazai/ssd/ssd1/www/c.460.net.cn/config/cache.php ( 0.78 KB )
  31. /yingpanguazai/ssd/ssd1/www/c.460.net.cn/config/console.php ( 0.23 KB )
  32. /yingpanguazai/ssd/ssd1/www/c.460.net.cn/config/cookie.php ( 0.56 KB )
  33. /yingpanguazai/ssd/ssd1/www/c.460.net.cn/config/database.php ( 2.47 KB )
  34. /yingpanguazai/ssd/ssd1/www/c.460.net.cn/vendor/topthink/framework/src/think/facade/Env.php ( 1.67 KB )
  35. /yingpanguazai/ssd/ssd1/www/c.460.net.cn/config/filesystem.php ( 0.61 KB )
  36. /yingpanguazai/ssd/ssd1/www/c.460.net.cn/config/lang.php ( 0.91 KB )
  37. /yingpanguazai/ssd/ssd1/www/c.460.net.cn/config/log.php ( 1.35 KB )
  38. /yingpanguazai/ssd/ssd1/www/c.460.net.cn/config/middleware.php ( 0.19 KB )
  39. /yingpanguazai/ssd/ssd1/www/c.460.net.cn/config/route.php ( 1.89 KB )
  40. /yingpanguazai/ssd/ssd1/www/c.460.net.cn/config/session.php ( 0.57 KB )
  41. /yingpanguazai/ssd/ssd1/www/c.460.net.cn/config/trace.php ( 0.34 KB )
  42. /yingpanguazai/ssd/ssd1/www/c.460.net.cn/config/view.php ( 0.82 KB )
  43. /yingpanguazai/ssd/ssd1/www/c.460.net.cn/app/event.php ( 0.25 KB )
  44. /yingpanguazai/ssd/ssd1/www/c.460.net.cn/vendor/topthink/framework/src/think/Event.php ( 7.67 KB )
  45. /yingpanguazai/ssd/ssd1/www/c.460.net.cn/app/service.php ( 0.13 KB )
  46. /yingpanguazai/ssd/ssd1/www/c.460.net.cn/app/AppService.php ( 0.26 KB )
  47. /yingpanguazai/ssd/ssd1/www/c.460.net.cn/vendor/topthink/framework/src/think/Service.php ( 1.64 KB )
  48. /yingpanguazai/ssd/ssd1/www/c.460.net.cn/vendor/topthink/framework/src/think/Lang.php ( 7.35 KB )
  49. /yingpanguazai/ssd/ssd1/www/c.460.net.cn/vendor/topthink/framework/src/lang/zh-cn.php ( 13.70 KB )
  50. /yingpanguazai/ssd/ssd1/www/c.460.net.cn/vendor/topthink/framework/src/think/initializer/Error.php ( 3.31 KB )
  51. /yingpanguazai/ssd/ssd1/www/c.460.net.cn/vendor/topthink/framework/src/think/initializer/RegisterService.php ( 1.33 KB )
  52. /yingpanguazai/ssd/ssd1/www/c.460.net.cn/vendor/services.php ( 0.14 KB )
  53. /yingpanguazai/ssd/ssd1/www/c.460.net.cn/vendor/topthink/framework/src/think/service/PaginatorService.php ( 1.52 KB )
  54. /yingpanguazai/ssd/ssd1/www/c.460.net.cn/vendor/topthink/framework/src/think/service/ValidateService.php ( 0.99 KB )
  55. /yingpanguazai/ssd/ssd1/www/c.460.net.cn/vendor/topthink/framework/src/think/service/ModelService.php ( 2.04 KB )
  56. /yingpanguazai/ssd/ssd1/www/c.460.net.cn/vendor/topthink/think-trace/src/Service.php ( 0.77 KB )
  57. /yingpanguazai/ssd/ssd1/www/c.460.net.cn/vendor/topthink/framework/src/think/Middleware.php ( 6.72 KB )
  58. /yingpanguazai/ssd/ssd1/www/c.460.net.cn/vendor/topthink/framework/src/think/initializer/BootService.php ( 0.77 KB )
  59. /yingpanguazai/ssd/ssd1/www/c.460.net.cn/vendor/topthink/think-orm/src/Paginator.php ( 11.86 KB )
  60. /yingpanguazai/ssd/ssd1/www/c.460.net.cn/vendor/topthink/think-validate/src/Validate.php ( 63.20 KB )
  61. /yingpanguazai/ssd/ssd1/www/c.460.net.cn/vendor/topthink/think-orm/src/Model.php ( 23.55 KB )
  62. /yingpanguazai/ssd/ssd1/www/c.460.net.cn/vendor/topthink/think-orm/src/model/concern/Attribute.php ( 21.05 KB )
  63. /yingpanguazai/ssd/ssd1/www/c.460.net.cn/vendor/topthink/think-orm/src/model/concern/AutoWriteData.php ( 4.21 KB )
  64. /yingpanguazai/ssd/ssd1/www/c.460.net.cn/vendor/topthink/think-orm/src/model/concern/Conversion.php ( 6.44 KB )
  65. /yingpanguazai/ssd/ssd1/www/c.460.net.cn/vendor/topthink/think-orm/src/model/concern/DbConnect.php ( 5.16 KB )
  66. /yingpanguazai/ssd/ssd1/www/c.460.net.cn/vendor/topthink/think-orm/src/model/concern/ModelEvent.php ( 2.33 KB )
  67. /yingpanguazai/ssd/ssd1/www/c.460.net.cn/vendor/topthink/think-orm/src/model/concern/RelationShip.php ( 28.29 KB )
  68. /yingpanguazai/ssd/ssd1/www/c.460.net.cn/vendor/topthink/think-helper/src/contract/Arrayable.php ( 0.09 KB )
  69. /yingpanguazai/ssd/ssd1/www/c.460.net.cn/vendor/topthink/think-helper/src/contract/Jsonable.php ( 0.13 KB )
  70. /yingpanguazai/ssd/ssd1/www/c.460.net.cn/vendor/topthink/think-orm/src/model/contract/Modelable.php ( 0.09 KB )
  71. /yingpanguazai/ssd/ssd1/www/c.460.net.cn/vendor/topthink/framework/src/think/Db.php ( 2.88 KB )
  72. /yingpanguazai/ssd/ssd1/www/c.460.net.cn/vendor/topthink/think-orm/src/DbManager.php ( 8.52 KB )
  73. /yingpanguazai/ssd/ssd1/www/c.460.net.cn/vendor/topthink/framework/src/think/Log.php ( 6.28 KB )
  74. /yingpanguazai/ssd/ssd1/www/c.460.net.cn/vendor/topthink/framework/src/think/Manager.php ( 3.92 KB )
  75. /yingpanguazai/ssd/ssd1/www/c.460.net.cn/vendor/psr/log/src/LoggerTrait.php ( 2.69 KB )
  76. /yingpanguazai/ssd/ssd1/www/c.460.net.cn/vendor/psr/log/src/LoggerInterface.php ( 2.71 KB )
  77. /yingpanguazai/ssd/ssd1/www/c.460.net.cn/vendor/topthink/framework/src/think/Cache.php ( 4.92 KB )
  78. /yingpanguazai/ssd/ssd1/www/c.460.net.cn/vendor/psr/simple-cache/src/CacheInterface.php ( 4.71 KB )
  79. /yingpanguazai/ssd/ssd1/www/c.460.net.cn/vendor/topthink/think-helper/src/helper/Arr.php ( 16.63 KB )
  80. /yingpanguazai/ssd/ssd1/www/c.460.net.cn/vendor/topthink/framework/src/think/cache/driver/File.php ( 7.84 KB )
  81. /yingpanguazai/ssd/ssd1/www/c.460.net.cn/vendor/topthink/framework/src/think/cache/Driver.php ( 9.03 KB )
  82. /yingpanguazai/ssd/ssd1/www/c.460.net.cn/vendor/topthink/framework/src/think/contract/CacheHandlerInterface.php ( 1.99 KB )
  83. /yingpanguazai/ssd/ssd1/www/c.460.net.cn/app/Request.php ( 0.09 KB )
  84. /yingpanguazai/ssd/ssd1/www/c.460.net.cn/vendor/topthink/framework/src/think/Request.php ( 55.78 KB )
  85. /yingpanguazai/ssd/ssd1/www/c.460.net.cn/app/middleware.php ( 0.25 KB )
  86. /yingpanguazai/ssd/ssd1/www/c.460.net.cn/vendor/topthink/framework/src/think/Pipeline.php ( 2.61 KB )
  87. /yingpanguazai/ssd/ssd1/www/c.460.net.cn/vendor/topthink/think-trace/src/TraceDebug.php ( 3.40 KB )
  88. /yingpanguazai/ssd/ssd1/www/c.460.net.cn/vendor/topthink/framework/src/think/middleware/SessionInit.php ( 1.94 KB )
  89. /yingpanguazai/ssd/ssd1/www/c.460.net.cn/vendor/topthink/framework/src/think/Session.php ( 1.80 KB )
  90. /yingpanguazai/ssd/ssd1/www/c.460.net.cn/vendor/topthink/framework/src/think/session/driver/File.php ( 6.27 KB )
  91. /yingpanguazai/ssd/ssd1/www/c.460.net.cn/vendor/topthink/framework/src/think/contract/SessionHandlerInterface.php ( 0.87 KB )
  92. /yingpanguazai/ssd/ssd1/www/c.460.net.cn/vendor/topthink/framework/src/think/session/Store.php ( 7.12 KB )
  93. /yingpanguazai/ssd/ssd1/www/c.460.net.cn/vendor/topthink/framework/src/think/Route.php ( 23.73 KB )
  94. /yingpanguazai/ssd/ssd1/www/c.460.net.cn/vendor/topthink/framework/src/think/route/RuleName.php ( 5.75 KB )
  95. /yingpanguazai/ssd/ssd1/www/c.460.net.cn/vendor/topthink/framework/src/think/route/Domain.php ( 2.53 KB )
  96. /yingpanguazai/ssd/ssd1/www/c.460.net.cn/vendor/topthink/framework/src/think/route/RuleGroup.php ( 22.43 KB )
  97. /yingpanguazai/ssd/ssd1/www/c.460.net.cn/vendor/topthink/framework/src/think/route/Rule.php ( 26.95 KB )
  98. /yingpanguazai/ssd/ssd1/www/c.460.net.cn/vendor/topthink/framework/src/think/route/RuleItem.php ( 9.78 KB )
  99. /yingpanguazai/ssd/ssd1/www/c.460.net.cn/route/app.php ( 1.72 KB )
  100. /yingpanguazai/ssd/ssd1/www/c.460.net.cn/vendor/topthink/framework/src/think/facade/Route.php ( 4.70 KB )
  101. /yingpanguazai/ssd/ssd1/www/c.460.net.cn/vendor/topthink/framework/src/think/route/dispatch/Controller.php ( 4.74 KB )
  102. /yingpanguazai/ssd/ssd1/www/c.460.net.cn/vendor/topthink/framework/src/think/route/Dispatch.php ( 10.44 KB )
  103. /yingpanguazai/ssd/ssd1/www/c.460.net.cn/app/controller/Index.php ( 4.81 KB )
  104. /yingpanguazai/ssd/ssd1/www/c.460.net.cn/app/BaseController.php ( 2.05 KB )
  105. /yingpanguazai/ssd/ssd1/www/c.460.net.cn/vendor/topthink/think-orm/src/facade/Db.php ( 0.93 KB )
  106. /yingpanguazai/ssd/ssd1/www/c.460.net.cn/vendor/topthink/think-orm/src/db/connector/Mysql.php ( 5.44 KB )
  107. /yingpanguazai/ssd/ssd1/www/c.460.net.cn/vendor/topthink/think-orm/src/db/PDOConnection.php ( 52.47 KB )
  108. /yingpanguazai/ssd/ssd1/www/c.460.net.cn/vendor/topthink/think-orm/src/db/Connection.php ( 8.39 KB )
  109. /yingpanguazai/ssd/ssd1/www/c.460.net.cn/vendor/topthink/think-orm/src/db/ConnectionInterface.php ( 4.57 KB )
  110. /yingpanguazai/ssd/ssd1/www/c.460.net.cn/vendor/topthink/think-orm/src/db/builder/Mysql.php ( 16.58 KB )
  111. /yingpanguazai/ssd/ssd1/www/c.460.net.cn/vendor/topthink/think-orm/src/db/Builder.php ( 24.06 KB )
  112. /yingpanguazai/ssd/ssd1/www/c.460.net.cn/vendor/topthink/think-orm/src/db/BaseBuilder.php ( 27.50 KB )
  113. /yingpanguazai/ssd/ssd1/www/c.460.net.cn/vendor/topthink/think-orm/src/db/Query.php ( 15.71 KB )
  114. /yingpanguazai/ssd/ssd1/www/c.460.net.cn/vendor/topthink/think-orm/src/db/BaseQuery.php ( 45.13 KB )
  115. /yingpanguazai/ssd/ssd1/www/c.460.net.cn/vendor/topthink/think-orm/src/db/concern/TimeFieldQuery.php ( 7.43 KB )
  116. /yingpanguazai/ssd/ssd1/www/c.460.net.cn/vendor/topthink/think-orm/src/db/concern/AggregateQuery.php ( 3.26 KB )
  117. /yingpanguazai/ssd/ssd1/www/c.460.net.cn/vendor/topthink/think-orm/src/db/concern/ModelRelationQuery.php ( 20.07 KB )
  118. /yingpanguazai/ssd/ssd1/www/c.460.net.cn/vendor/topthink/think-orm/src/db/concern/ParamsBind.php ( 3.66 KB )
  119. /yingpanguazai/ssd/ssd1/www/c.460.net.cn/vendor/topthink/think-orm/src/db/concern/ResultOperation.php ( 7.01 KB )
  120. /yingpanguazai/ssd/ssd1/www/c.460.net.cn/vendor/topthink/think-orm/src/db/concern/WhereQuery.php ( 19.37 KB )
  121. /yingpanguazai/ssd/ssd1/www/c.460.net.cn/vendor/topthink/think-orm/src/db/concern/JoinAndViewQuery.php ( 7.11 KB )
  122. /yingpanguazai/ssd/ssd1/www/c.460.net.cn/vendor/topthink/think-orm/src/db/concern/TableFieldInfo.php ( 2.63 KB )
  123. /yingpanguazai/ssd/ssd1/www/c.460.net.cn/vendor/topthink/think-orm/src/db/concern/Transaction.php ( 2.77 KB )
  124. /yingpanguazai/ssd/ssd1/www/c.460.net.cn/vendor/topthink/framework/src/think/log/driver/File.php ( 5.96 KB )
  125. /yingpanguazai/ssd/ssd1/www/c.460.net.cn/vendor/topthink/framework/src/think/contract/LogHandlerInterface.php ( 0.86 KB )
  126. /yingpanguazai/ssd/ssd1/www/c.460.net.cn/vendor/topthink/framework/src/think/log/Channel.php ( 3.89 KB )
  127. /yingpanguazai/ssd/ssd1/www/c.460.net.cn/vendor/topthink/framework/src/think/event/LogRecord.php ( 1.02 KB )
  128. /yingpanguazai/ssd/ssd1/www/c.460.net.cn/vendor/topthink/think-helper/src/Collection.php ( 16.47 KB )
  129. /yingpanguazai/ssd/ssd1/www/c.460.net.cn/vendor/topthink/framework/src/think/facade/View.php ( 1.70 KB )
  130. /yingpanguazai/ssd/ssd1/www/c.460.net.cn/vendor/topthink/framework/src/think/View.php ( 4.39 KB )
  131. /yingpanguazai/ssd/ssd1/www/c.460.net.cn/vendor/topthink/framework/src/think/Response.php ( 8.81 KB )
  132. /yingpanguazai/ssd/ssd1/www/c.460.net.cn/vendor/topthink/framework/src/think/response/View.php ( 3.29 KB )
  133. /yingpanguazai/ssd/ssd1/www/c.460.net.cn/vendor/topthink/framework/src/think/Cookie.php ( 6.06 KB )
  134. /yingpanguazai/ssd/ssd1/www/c.460.net.cn/vendor/topthink/think-view/src/Think.php ( 8.38 KB )
  135. /yingpanguazai/ssd/ssd1/www/c.460.net.cn/vendor/topthink/framework/src/think/contract/TemplateHandlerInterface.php ( 1.60 KB )
  136. /yingpanguazai/ssd/ssd1/www/c.460.net.cn/vendor/topthink/think-template/src/Template.php ( 46.61 KB )
  137. /yingpanguazai/ssd/ssd1/www/c.460.net.cn/vendor/topthink/think-template/src/template/driver/File.php ( 2.41 KB )
  138. /yingpanguazai/ssd/ssd1/www/c.460.net.cn/vendor/topthink/think-template/src/template/contract/DriverInterface.php ( 0.86 KB )
  139. /yingpanguazai/ssd/ssd1/www/c.460.net.cn/runtime/temp/a3df6b94aede6ebd0d2926ccdfcd20d5.php ( 11.98 KB )
  140. /yingpanguazai/ssd/ssd1/www/c.460.net.cn/vendor/topthink/think-trace/src/Html.php ( 4.42 KB )
  1. CONNECT:[ UseTime:0.001066s ] mysql:host=127.0.0.1;port=3306;dbname=c460;charset=utf8mb4
  2. SHOW FULL COLUMNS FROM `fenlei` [ RunTime:0.001699s ]
  3. SELECT * FROM `fenlei` WHERE `fid` = 0 [ RunTime:0.000714s ]
  4. SELECT * FROM `fenlei` WHERE `fid` = 63 [ RunTime:0.000713s ]
  5. SHOW FULL COLUMNS FROM `set` [ RunTime:0.001315s ]
  6. SELECT * FROM `set` [ RunTime:0.000594s ]
  7. SHOW FULL COLUMNS FROM `article` [ RunTime:0.001589s ]
  8. SELECT * FROM `article` WHERE `id` = 539738 LIMIT 1 [ RunTime:0.001074s ]
  9. UPDATE `article` SET `lasttime` = 1775774305 WHERE `id` = 539738 [ RunTime:0.023136s ]
  10. SELECT * FROM `fenlei` WHERE `id` = 64 LIMIT 1 [ RunTime:0.002834s ]
  11. SELECT * FROM `article` WHERE `id` < 539738 ORDER BY `id` DESC LIMIT 1 [ RunTime:0.001462s ]
  12. SELECT * FROM `article` WHERE `id` > 539738 ORDER BY `id` ASC LIMIT 1 [ RunTime:0.005233s ]
  13. SELECT * FROM `article` WHERE `id` < 539738 ORDER BY `id` DESC LIMIT 10 [ RunTime:0.002528s ]
  14. SELECT * FROM `article` WHERE `id` < 539738 ORDER BY `id` DESC LIMIT 10,10 [ RunTime:0.004247s ]
  15. SELECT * FROM `article` WHERE `id` < 539738 ORDER BY `id` DESC LIMIT 20,10 [ RunTime:0.006921s ]
0.219263s