
近日,深圳市倍测检测有限公司(BCTC)凭借领先的技术实力、严谨的检测流程与优质的服务体系,通过了亚马逊平台的审核,成功入选亚马逊“便携式电源”品类检测合规实验室!这不仅是一份认可,更是BCTC在检测认证领域综合实力的再次印证。

“亚马逊合规”公众号截图
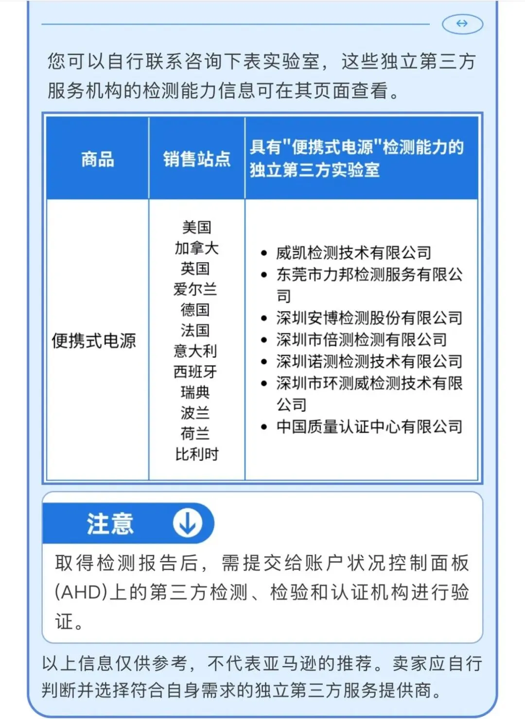
关于亚马逊便携式电源合规
便携式电源品类新规

为了不断提高商品合规性和安全性,自2026年3月10日起,亚马逊针对“便携式电源”品类实施了全新的合规政策:
卖家需通过亚马逊官方指定的TIC机构完成检测与审核
检测结果由机构直接提交至亚马逊平台,不再接受卖家自行上传报告
BCTC作为官方认可实验室,可为跨境卖家提供一站式检测与合规服务,确保产品顺利上架、合规销售。
适用法规、标准
| 品类 | 法规/标准要求 |
| 移动电源 | 以下三项之一: |
| 以下所有项: |
亚马逊合规性要求
产品详情页面
商品详情页面必须满足以下所有条件:
●商品属性
型号、部件编号或商品编号制造商或品牌名称。
●图片
| 美国站 | 加拿大站 |
| ● ●商品标签 ●合规标志 ●危险警告 ●商品说明书和手册 | ●型号、部件编号或商品编号 ●制造商或品牌名称 ●商品标签 ●合规标志 ●危险警告(英语和法语) ●商品说明书和手册(英语和 法语) |
合规信息
必须提交下列合规文件:
01. 由ISO17025认证实验室在过去12个月内出具的检测报告,证明商品符合以下适用要求:
移动电源(以下三项之一):UL 2056IEC/UL/CSA62368-1和IEC/UL/CSA 62133-2
IEC/UL/CSA62368-1和UL2054 便携式电源组:
UL2743
02.UN 38.3检测报告
03. BTS(电池测试一览),证明商品满足UN38.3中的相关要求
BCTC的服务

BCTC倍测检测作为国际权威的第三方检测认证机构,同时也是亚马逊认可TIC实验室,具有行业领先的的电池认证团队和测试设备,可为客户一站式解决全球电池认证需求(CCC认证、CB认证、UL认证、锂电池运输认证、电商合规报告等)。
- END -













申请入会、商务合作请扫码咨询

如需入会,请扫码或将您的“姓名+公司+手机”发送至此公众号,我们将第一时间联系您。

