当前位置:首页>东莞>广州中医药大学52.7分新研究:鸦胆子素 A 靶向稳定 NR4A1,为系膜增生性肾小球肾炎治疗开辟新路径

广州中医药大学52.7分新研究:鸦胆子素 A 靶向稳定 NR4A1,为系膜增生性肾小球肾炎治疗开辟新路径

  • 2026-05-09 00:43:59
广州中医药大学52.7分新研究:鸦胆子素 A 靶向稳定 NR4A1,为系膜增生性肾小球肾炎治疗开辟新路径

导  读

Introduction

系膜增生性肾小球肾炎(MsPGN)是原发性肾小球肾炎的主要病理亚型,也是终末期肾病的重要诱因,目前缺乏特异性治疗手段。核受体 4A1(NR4A1)在 MsPGN 患者肾组织中显著下调,其表达缺失会加剧系膜细胞炎症与增殖。本研究首次发现,来源于鸦胆子的天然化合物鸦胆子素 A(BA)可特异性结合 NR4A1 的配体结合域,通过抑制其 K48 位多聚泛素化降解来稳定蛋白水平,进而通过 NR4A1/NF-κB 信号轴发挥抗炎、抗增殖作用,为 MsPGN 提供了全新的靶向治疗策略。

一、研究背景解读

Background

1. 出疾病负担沉重且治疗手段匮乏
MsPGN 占原发性肾小球肾炎病例的 29.7%–59.5%,以系膜细胞异常增殖和细胞外基质沉积为核心病理特征,最终可导致肾小球硬化和肾功能衰竭。在中国,20%–40% 的 MsPGN 患者会进展为终末期肾病。当前治疗方案无法精准靶向系膜细胞的炎症与增殖核心机制,存在显著临床需求缺口。
2. NR4A1 的潜在调控价值
NR4A1 是核受体超家族成员,作为炎症与增殖的双重调控因子,被视为细胞稳态维持的 “关键开关”。与其他核受体不同,NR4A1 的配体结合域无典型口袋结构,属于孤儿受体,其在 MsPGN 中的功能及调控机制此前尚未被阐明。
3. BA 的研究基础与潜力
BA 是鸦胆子中提取的天然三萜类化合物,已被证实具有抗炎、抗病毒、抗肿瘤活性,在糖尿病肾病中展现出肾脏保护作用。但其对系膜细胞炎症和增殖的调控作用,以及是否靶向 NR4A1 发挥功效,此前尚无相关研究报道。

二、研究思路解析

Train of Though

该研究遵循 “临床现象→机制探索→药物筛选→验证转化” 的逻辑链条,分四步层层递进:

1. 明确 NR4A1 在 MsPGN 中的作用
通过临床样本测序、细胞功能实验和动物模型验证,确认 NR4A1 下调是 MsPGN 进展的驱动因素,而过表达 NR4A1 可逆转系膜细胞炎症与增殖。
2. 筛选靶向 NR4A1 的天然化合物
基于中药数据库筛选 20 余种肾保护化合物,通过分子对接发现 BA 与 NR4A1 配体结合域具有高亲和力,进一步通过 CETSA、DARTS、SPR 等实验验证二者直接结合。
3. 验证 BA 的体内外治疗效果
在细胞模型和抗 Thy1 肾炎大鼠模型中,评估 BA 对蛋白尿、肾组织病理损伤、炎症因子表达的改善作用,并设置 NR4A1 敲除组,明确 BA 的疗效依赖于 NR4A1。
4. 解析 BA 稳定 NR4A1 的分子机制
从蛋白降解通路入手,通过泛素化实验、点突变验证等手段,揭示 BA 通过抑制 NR4A1 的 K48 位泛素化、延长蛋白半衰期的作用机制,以及后续调控 NF-κB 信号的下游通路。

三、研究主要结果展示

ResultDemonstraion

NR4A1 是 MsPGN 的关键调控靶点

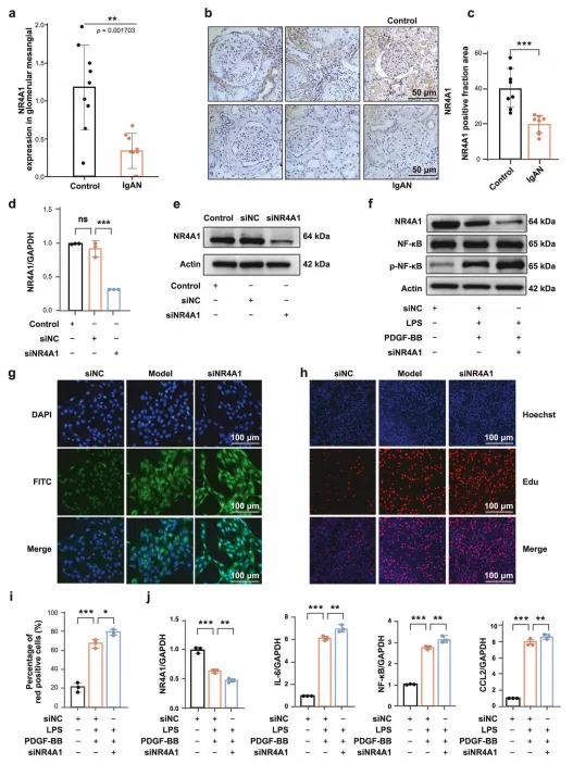
  • 临床样本分析显示,IgAN(MsPGN 最常见类型)患者肾组织中 NR4A1 mRNA 和蛋白水平显著降低,且与肾小球滤过率呈正相关。
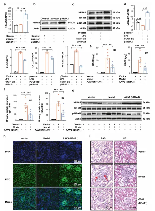
  • 细胞实验中,敲低 NR4A1 会促进 LPS/PDGF-BB 诱导的系膜细胞增殖,上调 NF-κB 磷酸化水平及 IL-6、CCL2 等炎症因子表达;过表达 NR4A1 则可抑制上述效应。
  • 动物实验中,AAV9 介导的 NR4A1 过表达可降低大鼠尿白蛋白 / 肌酐比值,减轻系膜细胞增殖和基质沉积,改善肾脏病理损伤。
BA 与 NR4A1 高亲和力结合
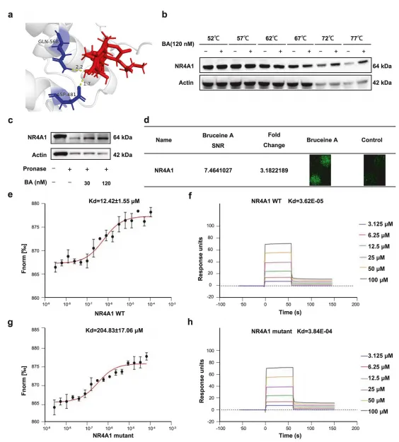
  • 分子对接结果显示,BA 与 NR4A1 配体结合域的 D481/Q568 位点形成 4 个氢键,结合亲和力达 - 8.00 kcal/mol,与已知 NR4A1 激动剂 CsnB 结合位点一致。
  • MST、SPR 实验证实,BA 与野生型 NR4A1 的解离常数(Kd)分别为 12.42 μM 和 3.62×10⁻⁵ M,而 D481A/Q568A 突变会显著降低结合亲和力。
BA 依赖 NR4A1 发挥肾脏保护作用
  • 体外实验中,BA 以剂量依赖方式抑制系膜细胞增殖,阻滞细胞周期于 G0/G1 期,下调炎症因子和纤维化相关基因表达。
  • 体内实验中,BA 可显著降低抗 Thy1 肾炎大鼠的 24 小时尿蛋白量,减轻肾小球肥大和系膜基质沉积;在 NR4A1 敲除大鼠中,BA 的治疗效果完全消失。
  • 对比实验显示,BA 的疗效优于 CsnB,且与 CsnB 联用存在竞争关系,提示 BA 是更优的 NR4A1 调控剂。
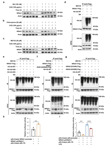
BA 通过抑制泛素化稳定 NR4A1 蛋白
  • CHX 追踪实验证实,BA 可延长 NR4A1 的蛋白半衰期,且该效应可被蛋白酶体抑制剂 MG132 模拟,说明 BA 靶向泛素 - 蛋白酶体通路。
  • 泛素化实验显示,BA 选择性抑制 NR4A1 的 K48 位多聚泛素化,对 K63 位泛素化无影响;点突变实验证实,NR4A1 的 K558 位点是关键泛素化位点,该位点突变会完全阻断 BA 的稳定作用。
  • 机制上,稳定的 NR4A1 可自激活自身启动子,增强对 NF-κB 信号的转录抑制,最终抑制炎症级联反应和系膜细胞增殖。
Fig. 1:NR4A1 下调通过调节小胶质细胞中的炎症和增殖反应来抑制 NRAI 的表达
该研究表明,下调 NR4A1 能够显著抑制狼疮肾炎模型中小胶质细胞内 NRAI 的表达,这一过程主要是通过抑制小胶质细胞的炎症反应和增殖活性来实现的。实验结果从分子和细胞层面证实了 NR4A1 在狼疮肾炎发病机制中的调控作用,提示 NR4A1 可能成为狼疮肾炎治疗的潜在靶点。
Fig. 2:NR4A1 过表达可通过调节炎症和增殖反应影响 NRAI 的表达
该研究表明,NR4A1 过表达会通过上调小胶质细胞中 NRAI 的表达,进而促进炎症相关因子的释放和细胞增殖,最终加重狼疮肾炎小鼠模型的肾脏组织损伤。这一结果揭示了 NR4A1 在狼疮肾炎病理进程中的促炎和促增殖作用,进一步支持了 NR4A1 作为狼疮肾炎潜在治疗靶点的价值。
Fig. 3:B8A 以高亲和力结合 NRAI 并发生直接的相互作用
该研究通过分子对接、DARTS、MST 及 SPR 等多种实验技术,从分子层面证实了化合物 B8A 能够以高亲和力直接结合 NRAI 蛋白,这一结果为后续探究 B8A 通过靶向 NRAI 调控狼疮肾炎病理进程的作用机制奠定了重要基础,也提示 B8A 有潜力成为狼疮肾炎的候选干预药物。
Fig. 4:B8A 对蛋白尿和病理改变的影响

该研究发现,化合物 B8A 能够通过靶向调控 NRAI 的表达与小胶质细胞的活化,显著降低狼疮肾炎模型小鼠的尿蛋白水平,抑制肾脏组织中炎症因子的释放,从而减轻肾脏的病理损伤。这一结果不仅验证了 B8A 在狼疮肾炎中的治疗潜力,也进一步阐明了 NRAI - 小胶质细胞轴在疾病进展中的关键作用,为狼疮肾炎的干预提供了新的候选药物和作用靶点。

Fig. 5:B8A 在体外抑制小胶质细胞的增殖与炎症反应

该研究证实,B8A 在体外能够通过靶向 NRAI 并抑制 NF-κB 通路的活化,直接抑制小胶质细胞的增殖和炎症因子的释放,从而发挥其抗炎和抗增殖作用。这一结果从细胞层面验证了 B8A 的作用机制,进一步支持了其作为狼疮肾炎潜在治疗药物的价值。

Fig. 6:B8A 在体内外以竞争性方式抑制 NRAI
该研究通过体内外实验证实,B8A 能够以竞争性方式抑制 NRAI 的活性,进而下调其下游炎症相关通路,减少小胶质细胞的活化与增殖,最终降低狼疮肾炎小鼠的尿蛋白水平并减轻肾脏病理损伤。这一结果不仅明确了 B8A 的作用机制,也进一步验证了 NRAI 作为狼疮肾炎治疗靶点的有效性,为 B8A 转化为临床候选药物提供了关键的实验依据。
Fig. 7:B8A 的治疗效果依赖于 NRAI 的表达
该研究证实,B8A 对狼疮肾炎的治疗效果完全依赖于 NRAI 的表达,在 NRAI 敲除的小鼠模型中,B8A 无法有效抑制炎症反应、减少肾脏损伤,这一结果从反向验证了 B8A 是通过靶向 NRAI 来发挥其抗炎和肾脏保护作用的,进一步明确了 NRAI 在 B8A 治疗狼疮肾炎中的核心介导地位。
Fig. 8:B8A 通过抑制 K63 多聚泛素化来下调 NRAI
该研究揭示了 B8A 下调 NRAI 的具体分子机制:B8A 通过促进去泛素化酶 UCH-L3 与 NRAI 的结合,抑制 NRAI 的 K63 多聚泛素化修饰,进而降低 NRAI 的蛋白稳定性与转录活性。这一发现从分子层面完整阐明了 B8A 的作用通路,进一步巩固了 NRAI 作为狼疮肾炎治疗靶点的核心地位,也为 B8A 的临床转化提供了更深入的理论依据。
Fig. 9:RA 通过抑制 K48 连接的多聚泛素化来稳定 NRAI,该泛素化发生在 K580 位点以促进其蛋白酶体降解

该研究揭示了 RA 在狼疮肾炎中的促病机制:它通过抑制 NRAI 的 K48 连接多聚泛素化与蛋白酶体降解,从而稳定 NRAI 蛋白,激活其下游炎症与增殖通路,并通过 NF-κB 的正反馈环路进一步放大炎症反应,最终加重肾脏损伤。这一发现不仅阐明了 RA 与 NRAI 在疾病中的相互作用,也为狼疮肾炎提供了从泛素化调控角度出发的新干预思路。

四、总  结

Summary

该研究首次阐明了NR4A1 下调在系膜增生性肾小球肾炎进展中的核心作用,并发现天然化合物鸦胆子素 A 可通过靶向结合 NR4A1 的 D481/Q568 位点,抑制其 K48 位泛素化降解,从而稳定蛋白水平。BA 介导的 NR4A1 稳定可通过抑制 NF-κB 信号通路,发挥抗炎、抗系膜细胞增殖的肾脏保护作用,且疗效依赖于 NR4A1 的表达。

该研究不仅揭示了 MsPGN 的全新发病机制,更提供了一种 “蛋白稳定” 的创新治疗策略,区别于传统核受体激动剂的瞬时激活模式,为开发下一代 MsPGN 靶向药物奠定了坚实基础。

#鸦胆子素 A#系膜增生性肾小球肾炎#核受体 4A1(NR4A1)#广州中医药大学
参考文献:

https://www.nature.com/articles/s41392-025-02495-2

*注:课题设计、培训,临床样本统计分析,医学专业润色翻译,生物医学前沿热点解读培训,成果转化推广

最新文章

随机文章

基本 文件 流程 错误 SQL 调试
  1. 请求信息 : 2026-05-16 11:26:07 HTTP/2.0 GET : https://c.460.net.cn/a/484788.html
  2. 运行时间 : 0.080383s [ 吞吐率:12.44req/s ] 内存消耗:4,677.79kb 文件加载:140
  3. 缓存信息 : 0 reads,0 writes
  4. 会话信息 : SESSION_ID=b1c8a520930d94aa10f74e0827f687ea
  1. /yingpanguazai/ssd/ssd1/www/c.460.net.cn/public/index.php ( 0.79 KB )
  2. /yingpanguazai/ssd/ssd1/www/c.460.net.cn/vendor/autoload.php ( 0.17 KB )
  3. /yingpanguazai/ssd/ssd1/www/c.460.net.cn/vendor/composer/autoload_real.php ( 2.49 KB )
  4. /yingpanguazai/ssd/ssd1/www/c.460.net.cn/vendor/composer/platform_check.php ( 0.90 KB )
  5. /yingpanguazai/ssd/ssd1/www/c.460.net.cn/vendor/composer/ClassLoader.php ( 14.03 KB )
  6. /yingpanguazai/ssd/ssd1/www/c.460.net.cn/vendor/composer/autoload_static.php ( 4.90 KB )
  7. /yingpanguazai/ssd/ssd1/www/c.460.net.cn/vendor/topthink/think-helper/src/helper.php ( 8.34 KB )
  8. /yingpanguazai/ssd/ssd1/www/c.460.net.cn/vendor/topthink/think-validate/src/helper.php ( 2.19 KB )
  9. /yingpanguazai/ssd/ssd1/www/c.460.net.cn/vendor/topthink/think-orm/src/helper.php ( 1.47 KB )
  10. /yingpanguazai/ssd/ssd1/www/c.460.net.cn/vendor/topthink/think-orm/stubs/load_stubs.php ( 0.16 KB )
  11. /yingpanguazai/ssd/ssd1/www/c.460.net.cn/vendor/topthink/framework/src/think/Exception.php ( 1.69 KB )
  12. /yingpanguazai/ssd/ssd1/www/c.460.net.cn/vendor/topthink/think-container/src/Facade.php ( 2.71 KB )
  13. /yingpanguazai/ssd/ssd1/www/c.460.net.cn/vendor/symfony/deprecation-contracts/function.php ( 0.99 KB )
  14. /yingpanguazai/ssd/ssd1/www/c.460.net.cn/vendor/symfony/polyfill-mbstring/bootstrap.php ( 8.26 KB )
  15. /yingpanguazai/ssd/ssd1/www/c.460.net.cn/vendor/symfony/polyfill-mbstring/bootstrap80.php ( 9.78 KB )
  16. /yingpanguazai/ssd/ssd1/www/c.460.net.cn/vendor/symfony/var-dumper/Resources/functions/dump.php ( 1.49 KB )
  17. /yingpanguazai/ssd/ssd1/www/c.460.net.cn/vendor/topthink/think-dumper/src/helper.php ( 0.18 KB )
  18. /yingpanguazai/ssd/ssd1/www/c.460.net.cn/vendor/symfony/var-dumper/VarDumper.php ( 4.30 KB )
  19. /yingpanguazai/ssd/ssd1/www/c.460.net.cn/vendor/topthink/framework/src/think/App.php ( 15.30 KB )
  20. /yingpanguazai/ssd/ssd1/www/c.460.net.cn/vendor/topthink/think-container/src/Container.php ( 15.76 KB )
  21. /yingpanguazai/ssd/ssd1/www/c.460.net.cn/vendor/psr/container/src/ContainerInterface.php ( 1.02 KB )
  22. /yingpanguazai/ssd/ssd1/www/c.460.net.cn/app/provider.php ( 0.19 KB )
  23. /yingpanguazai/ssd/ssd1/www/c.460.net.cn/vendor/topthink/framework/src/think/Http.php ( 6.04 KB )
  24. /yingpanguazai/ssd/ssd1/www/c.460.net.cn/vendor/topthink/think-helper/src/helper/Str.php ( 7.29 KB )
  25. /yingpanguazai/ssd/ssd1/www/c.460.net.cn/vendor/topthink/framework/src/think/Env.php ( 4.68 KB )
  26. /yingpanguazai/ssd/ssd1/www/c.460.net.cn/app/common.php ( 0.03 KB )
  27. /yingpanguazai/ssd/ssd1/www/c.460.net.cn/vendor/topthink/framework/src/helper.php ( 18.78 KB )
  28. /yingpanguazai/ssd/ssd1/www/c.460.net.cn/vendor/topthink/framework/src/think/Config.php ( 5.54 KB )
  29. /yingpanguazai/ssd/ssd1/www/c.460.net.cn/config/app.php ( 0.95 KB )
  30. /yingpanguazai/ssd/ssd1/www/c.460.net.cn/config/cache.php ( 0.78 KB )
  31. /yingpanguazai/ssd/ssd1/www/c.460.net.cn/config/console.php ( 0.23 KB )
  32. /yingpanguazai/ssd/ssd1/www/c.460.net.cn/config/cookie.php ( 0.56 KB )
  33. /yingpanguazai/ssd/ssd1/www/c.460.net.cn/config/database.php ( 2.47 KB )
  34. /yingpanguazai/ssd/ssd1/www/c.460.net.cn/vendor/topthink/framework/src/think/facade/Env.php ( 1.67 KB )
  35. /yingpanguazai/ssd/ssd1/www/c.460.net.cn/config/filesystem.php ( 0.61 KB )
  36. /yingpanguazai/ssd/ssd1/www/c.460.net.cn/config/lang.php ( 0.91 KB )
  37. /yingpanguazai/ssd/ssd1/www/c.460.net.cn/config/log.php ( 1.35 KB )
  38. /yingpanguazai/ssd/ssd1/www/c.460.net.cn/config/middleware.php ( 0.19 KB )
  39. /yingpanguazai/ssd/ssd1/www/c.460.net.cn/config/route.php ( 1.89 KB )
  40. /yingpanguazai/ssd/ssd1/www/c.460.net.cn/config/session.php ( 0.57 KB )
  41. /yingpanguazai/ssd/ssd1/www/c.460.net.cn/config/trace.php ( 0.34 KB )
  42. /yingpanguazai/ssd/ssd1/www/c.460.net.cn/config/view.php ( 0.82 KB )
  43. /yingpanguazai/ssd/ssd1/www/c.460.net.cn/app/event.php ( 0.25 KB )
  44. /yingpanguazai/ssd/ssd1/www/c.460.net.cn/vendor/topthink/framework/src/think/Event.php ( 7.67 KB )
  45. /yingpanguazai/ssd/ssd1/www/c.460.net.cn/app/service.php ( 0.13 KB )
  46. /yingpanguazai/ssd/ssd1/www/c.460.net.cn/app/AppService.php ( 0.26 KB )
  47. /yingpanguazai/ssd/ssd1/www/c.460.net.cn/vendor/topthink/framework/src/think/Service.php ( 1.64 KB )
  48. /yingpanguazai/ssd/ssd1/www/c.460.net.cn/vendor/topthink/framework/src/think/Lang.php ( 7.35 KB )
  49. /yingpanguazai/ssd/ssd1/www/c.460.net.cn/vendor/topthink/framework/src/lang/zh-cn.php ( 13.70 KB )
  50. /yingpanguazai/ssd/ssd1/www/c.460.net.cn/vendor/topthink/framework/src/think/initializer/Error.php ( 3.31 KB )
  51. /yingpanguazai/ssd/ssd1/www/c.460.net.cn/vendor/topthink/framework/src/think/initializer/RegisterService.php ( 1.33 KB )
  52. /yingpanguazai/ssd/ssd1/www/c.460.net.cn/vendor/services.php ( 0.14 KB )
  53. /yingpanguazai/ssd/ssd1/www/c.460.net.cn/vendor/topthink/framework/src/think/service/PaginatorService.php ( 1.52 KB )
  54. /yingpanguazai/ssd/ssd1/www/c.460.net.cn/vendor/topthink/framework/src/think/service/ValidateService.php ( 0.99 KB )
  55. /yingpanguazai/ssd/ssd1/www/c.460.net.cn/vendor/topthink/framework/src/think/service/ModelService.php ( 2.04 KB )
  56. /yingpanguazai/ssd/ssd1/www/c.460.net.cn/vendor/topthink/think-trace/src/Service.php ( 0.77 KB )
  57. /yingpanguazai/ssd/ssd1/www/c.460.net.cn/vendor/topthink/framework/src/think/Middleware.php ( 6.72 KB )
  58. /yingpanguazai/ssd/ssd1/www/c.460.net.cn/vendor/topthink/framework/src/think/initializer/BootService.php ( 0.77 KB )
  59. /yingpanguazai/ssd/ssd1/www/c.460.net.cn/vendor/topthink/think-orm/src/Paginator.php ( 11.86 KB )
  60. /yingpanguazai/ssd/ssd1/www/c.460.net.cn/vendor/topthink/think-validate/src/Validate.php ( 63.20 KB )
  61. /yingpanguazai/ssd/ssd1/www/c.460.net.cn/vendor/topthink/think-orm/src/Model.php ( 23.55 KB )
  62. /yingpanguazai/ssd/ssd1/www/c.460.net.cn/vendor/topthink/think-orm/src/model/concern/Attribute.php ( 21.05 KB )
  63. /yingpanguazai/ssd/ssd1/www/c.460.net.cn/vendor/topthink/think-orm/src/model/concern/AutoWriteData.php ( 4.21 KB )
  64. /yingpanguazai/ssd/ssd1/www/c.460.net.cn/vendor/topthink/think-orm/src/model/concern/Conversion.php ( 6.44 KB )
  65. /yingpanguazai/ssd/ssd1/www/c.460.net.cn/vendor/topthink/think-orm/src/model/concern/DbConnect.php ( 5.16 KB )
  66. /yingpanguazai/ssd/ssd1/www/c.460.net.cn/vendor/topthink/think-orm/src/model/concern/ModelEvent.php ( 2.33 KB )
  67. /yingpanguazai/ssd/ssd1/www/c.460.net.cn/vendor/topthink/think-orm/src/model/concern/RelationShip.php ( 28.29 KB )
  68. /yingpanguazai/ssd/ssd1/www/c.460.net.cn/vendor/topthink/think-helper/src/contract/Arrayable.php ( 0.09 KB )
  69. /yingpanguazai/ssd/ssd1/www/c.460.net.cn/vendor/topthink/think-helper/src/contract/Jsonable.php ( 0.13 KB )
  70. /yingpanguazai/ssd/ssd1/www/c.460.net.cn/vendor/topthink/think-orm/src/model/contract/Modelable.php ( 0.09 KB )
  71. /yingpanguazai/ssd/ssd1/www/c.460.net.cn/vendor/topthink/framework/src/think/Db.php ( 2.88 KB )
  72. /yingpanguazai/ssd/ssd1/www/c.460.net.cn/vendor/topthink/think-orm/src/DbManager.php ( 8.52 KB )
  73. /yingpanguazai/ssd/ssd1/www/c.460.net.cn/vendor/topthink/framework/src/think/Log.php ( 6.28 KB )
  74. /yingpanguazai/ssd/ssd1/www/c.460.net.cn/vendor/topthink/framework/src/think/Manager.php ( 3.92 KB )
  75. /yingpanguazai/ssd/ssd1/www/c.460.net.cn/vendor/psr/log/src/LoggerTrait.php ( 2.69 KB )
  76. /yingpanguazai/ssd/ssd1/www/c.460.net.cn/vendor/psr/log/src/LoggerInterface.php ( 2.71 KB )
  77. /yingpanguazai/ssd/ssd1/www/c.460.net.cn/vendor/topthink/framework/src/think/Cache.php ( 4.92 KB )
  78. /yingpanguazai/ssd/ssd1/www/c.460.net.cn/vendor/psr/simple-cache/src/CacheInterface.php ( 4.71 KB )
  79. /yingpanguazai/ssd/ssd1/www/c.460.net.cn/vendor/topthink/think-helper/src/helper/Arr.php ( 16.63 KB )
  80. /yingpanguazai/ssd/ssd1/www/c.460.net.cn/vendor/topthink/framework/src/think/cache/driver/File.php ( 7.84 KB )
  81. /yingpanguazai/ssd/ssd1/www/c.460.net.cn/vendor/topthink/framework/src/think/cache/Driver.php ( 9.03 KB )
  82. /yingpanguazai/ssd/ssd1/www/c.460.net.cn/vendor/topthink/framework/src/think/contract/CacheHandlerInterface.php ( 1.99 KB )
  83. /yingpanguazai/ssd/ssd1/www/c.460.net.cn/app/Request.php ( 0.09 KB )
  84. /yingpanguazai/ssd/ssd1/www/c.460.net.cn/vendor/topthink/framework/src/think/Request.php ( 55.78 KB )
  85. /yingpanguazai/ssd/ssd1/www/c.460.net.cn/app/middleware.php ( 0.25 KB )
  86. /yingpanguazai/ssd/ssd1/www/c.460.net.cn/vendor/topthink/framework/src/think/Pipeline.php ( 2.61 KB )
  87. /yingpanguazai/ssd/ssd1/www/c.460.net.cn/vendor/topthink/think-trace/src/TraceDebug.php ( 3.40 KB )
  88. /yingpanguazai/ssd/ssd1/www/c.460.net.cn/vendor/topthink/framework/src/think/middleware/SessionInit.php ( 1.94 KB )
  89. /yingpanguazai/ssd/ssd1/www/c.460.net.cn/vendor/topthink/framework/src/think/Session.php ( 1.80 KB )
  90. /yingpanguazai/ssd/ssd1/www/c.460.net.cn/vendor/topthink/framework/src/think/session/driver/File.php ( 6.27 KB )
  91. /yingpanguazai/ssd/ssd1/www/c.460.net.cn/vendor/topthink/framework/src/think/contract/SessionHandlerInterface.php ( 0.87 KB )
  92. /yingpanguazai/ssd/ssd1/www/c.460.net.cn/vendor/topthink/framework/src/think/session/Store.php ( 7.12 KB )
  93. /yingpanguazai/ssd/ssd1/www/c.460.net.cn/vendor/topthink/framework/src/think/Route.php ( 23.73 KB )
  94. /yingpanguazai/ssd/ssd1/www/c.460.net.cn/vendor/topthink/framework/src/think/route/RuleName.php ( 5.75 KB )
  95. /yingpanguazai/ssd/ssd1/www/c.460.net.cn/vendor/topthink/framework/src/think/route/Domain.php ( 2.53 KB )
  96. /yingpanguazai/ssd/ssd1/www/c.460.net.cn/vendor/topthink/framework/src/think/route/RuleGroup.php ( 22.43 KB )
  97. /yingpanguazai/ssd/ssd1/www/c.460.net.cn/vendor/topthink/framework/src/think/route/Rule.php ( 26.95 KB )
  98. /yingpanguazai/ssd/ssd1/www/c.460.net.cn/vendor/topthink/framework/src/think/route/RuleItem.php ( 9.78 KB )
  99. /yingpanguazai/ssd/ssd1/www/c.460.net.cn/route/app.php ( 1.72 KB )
  100. /yingpanguazai/ssd/ssd1/www/c.460.net.cn/vendor/topthink/framework/src/think/facade/Route.php ( 4.70 KB )
  101. /yingpanguazai/ssd/ssd1/www/c.460.net.cn/vendor/topthink/framework/src/think/route/dispatch/Controller.php ( 4.74 KB )
  102. /yingpanguazai/ssd/ssd1/www/c.460.net.cn/vendor/topthink/framework/src/think/route/Dispatch.php ( 10.44 KB )
  103. /yingpanguazai/ssd/ssd1/www/c.460.net.cn/app/controller/Index.php ( 4.81 KB )
  104. /yingpanguazai/ssd/ssd1/www/c.460.net.cn/app/BaseController.php ( 2.05 KB )
  105. /yingpanguazai/ssd/ssd1/www/c.460.net.cn/vendor/topthink/think-orm/src/facade/Db.php ( 0.93 KB )
  106. /yingpanguazai/ssd/ssd1/www/c.460.net.cn/vendor/topthink/think-orm/src/db/connector/Mysql.php ( 5.44 KB )
  107. /yingpanguazai/ssd/ssd1/www/c.460.net.cn/vendor/topthink/think-orm/src/db/PDOConnection.php ( 52.47 KB )
  108. /yingpanguazai/ssd/ssd1/www/c.460.net.cn/vendor/topthink/think-orm/src/db/Connection.php ( 8.39 KB )
  109. /yingpanguazai/ssd/ssd1/www/c.460.net.cn/vendor/topthink/think-orm/src/db/ConnectionInterface.php ( 4.57 KB )
  110. /yingpanguazai/ssd/ssd1/www/c.460.net.cn/vendor/topthink/think-orm/src/db/builder/Mysql.php ( 16.58 KB )
  111. /yingpanguazai/ssd/ssd1/www/c.460.net.cn/vendor/topthink/think-orm/src/db/Builder.php ( 24.06 KB )
  112. /yingpanguazai/ssd/ssd1/www/c.460.net.cn/vendor/topthink/think-orm/src/db/BaseBuilder.php ( 27.50 KB )
  113. /yingpanguazai/ssd/ssd1/www/c.460.net.cn/vendor/topthink/think-orm/src/db/Query.php ( 15.71 KB )
  114. /yingpanguazai/ssd/ssd1/www/c.460.net.cn/vendor/topthink/think-orm/src/db/BaseQuery.php ( 45.13 KB )
  115. /yingpanguazai/ssd/ssd1/www/c.460.net.cn/vendor/topthink/think-orm/src/db/concern/TimeFieldQuery.php ( 7.43 KB )
  116. /yingpanguazai/ssd/ssd1/www/c.460.net.cn/vendor/topthink/think-orm/src/db/concern/AggregateQuery.php ( 3.26 KB )
  117. /yingpanguazai/ssd/ssd1/www/c.460.net.cn/vendor/topthink/think-orm/src/db/concern/ModelRelationQuery.php ( 20.07 KB )
  118. /yingpanguazai/ssd/ssd1/www/c.460.net.cn/vendor/topthink/think-orm/src/db/concern/ParamsBind.php ( 3.66 KB )
  119. /yingpanguazai/ssd/ssd1/www/c.460.net.cn/vendor/topthink/think-orm/src/db/concern/ResultOperation.php ( 7.01 KB )
  120. /yingpanguazai/ssd/ssd1/www/c.460.net.cn/vendor/topthink/think-orm/src/db/concern/WhereQuery.php ( 19.37 KB )
  121. /yingpanguazai/ssd/ssd1/www/c.460.net.cn/vendor/topthink/think-orm/src/db/concern/JoinAndViewQuery.php ( 7.11 KB )
  122. /yingpanguazai/ssd/ssd1/www/c.460.net.cn/vendor/topthink/think-orm/src/db/concern/TableFieldInfo.php ( 2.63 KB )
  123. /yingpanguazai/ssd/ssd1/www/c.460.net.cn/vendor/topthink/think-orm/src/db/concern/Transaction.php ( 2.77 KB )
  124. /yingpanguazai/ssd/ssd1/www/c.460.net.cn/vendor/topthink/framework/src/think/log/driver/File.php ( 5.96 KB )
  125. /yingpanguazai/ssd/ssd1/www/c.460.net.cn/vendor/topthink/framework/src/think/contract/LogHandlerInterface.php ( 0.86 KB )
  126. /yingpanguazai/ssd/ssd1/www/c.460.net.cn/vendor/topthink/framework/src/think/log/Channel.php ( 3.89 KB )
  127. /yingpanguazai/ssd/ssd1/www/c.460.net.cn/vendor/topthink/framework/src/think/event/LogRecord.php ( 1.02 KB )
  128. /yingpanguazai/ssd/ssd1/www/c.460.net.cn/vendor/topthink/think-helper/src/Collection.php ( 16.47 KB )
  129. /yingpanguazai/ssd/ssd1/www/c.460.net.cn/vendor/topthink/framework/src/think/facade/View.php ( 1.70 KB )
  130. /yingpanguazai/ssd/ssd1/www/c.460.net.cn/vendor/topthink/framework/src/think/View.php ( 4.39 KB )
  131. /yingpanguazai/ssd/ssd1/www/c.460.net.cn/vendor/topthink/framework/src/think/Response.php ( 8.81 KB )
  132. /yingpanguazai/ssd/ssd1/www/c.460.net.cn/vendor/topthink/framework/src/think/response/View.php ( 3.29 KB )
  133. /yingpanguazai/ssd/ssd1/www/c.460.net.cn/vendor/topthink/framework/src/think/Cookie.php ( 6.06 KB )
  134. /yingpanguazai/ssd/ssd1/www/c.460.net.cn/vendor/topthink/think-view/src/Think.php ( 8.38 KB )
  135. /yingpanguazai/ssd/ssd1/www/c.460.net.cn/vendor/topthink/framework/src/think/contract/TemplateHandlerInterface.php ( 1.60 KB )
  136. /yingpanguazai/ssd/ssd1/www/c.460.net.cn/vendor/topthink/think-template/src/Template.php ( 46.61 KB )
  137. /yingpanguazai/ssd/ssd1/www/c.460.net.cn/vendor/topthink/think-template/src/template/driver/File.php ( 2.41 KB )
  138. /yingpanguazai/ssd/ssd1/www/c.460.net.cn/vendor/topthink/think-template/src/template/contract/DriverInterface.php ( 0.86 KB )
  139. /yingpanguazai/ssd/ssd1/www/c.460.net.cn/runtime/temp/a3df6b94aede6ebd0d2926ccdfcd20d5.php ( 11.98 KB )
  140. /yingpanguazai/ssd/ssd1/www/c.460.net.cn/vendor/topthink/think-trace/src/Html.php ( 4.42 KB )
  1. CONNECT:[ UseTime:0.000534s ] mysql:host=127.0.0.1;port=3306;dbname=c460;charset=utf8mb4
  2. SHOW FULL COLUMNS FROM `fenlei` [ RunTime:0.000776s ]
  3. SELECT * FROM `fenlei` WHERE `fid` = 0 [ RunTime:0.000366s ]
  4. SELECT * FROM `fenlei` WHERE `fid` = 63 [ RunTime:0.000277s ]
  5. SHOW FULL COLUMNS FROM `set` [ RunTime:0.000487s ]
  6. SELECT * FROM `set` [ RunTime:0.000193s ]
  7. SHOW FULL COLUMNS FROM `article` [ RunTime:0.000649s ]
  8. SELECT * FROM `article` WHERE `id` = 484788 LIMIT 1 [ RunTime:0.000534s ]
  9. UPDATE `article` SET `lasttime` = 1778901967 WHERE `id` = 484788 [ RunTime:0.000710s ]
  10. SELECT * FROM `fenlei` WHERE `id` = 65 LIMIT 1 [ RunTime:0.000231s ]
  11. SELECT * FROM `article` WHERE `id` < 484788 ORDER BY `id` DESC LIMIT 1 [ RunTime:0.000393s ]
  12. SELECT * FROM `article` WHERE `id` > 484788 ORDER BY `id` ASC LIMIT 1 [ RunTime:0.000380s ]
  13. SELECT * FROM `article` WHERE `id` < 484788 ORDER BY `id` DESC LIMIT 10 [ RunTime:0.000812s ]
  14. SELECT * FROM `article` WHERE `id` < 484788 ORDER BY `id` DESC LIMIT 10,10 [ RunTime:0.000805s ]
  15. SELECT * FROM `article` WHERE `id` < 484788 ORDER BY `id` DESC LIMIT 20,10 [ RunTime:0.004406s ]
0.081939s