广州天省实验学校(原省实附属天河学校)是广州一所顶尖的民办完全中学。学校以“让每一个生命都充满活力与智慧”为理念,推行“一生一案”个性化培养,其“黄旭华班”、“南山班”等特色项目在拔尖创新人才培养方面尤为突出。凭借优秀的中高考成绩(如中考高比例学生升入示范性高中、高考高优率约80%)和丰富的实践课程,学校在广州家长中享有很高的声誉。以上展示只是部分内容,更多密考MK真题详见知识星球“广州小升初大本营”
https://t.zsxq.com/GqqjM

广州小升初密考MK&新初一分班测真题·星球目录
广附系
(大学城/大奥/DA、黄华路HHL、白云广附/金广附、黄埔广附、南沙广附/小奥、南沙朝阳、增城广附、荔广、花都广附、黄埔军中、白云京师)
大学城广附DA班
广附系2025年7月小升初测试题目
广州小升初密考MK真题:26届DA最新第一轮题目
广州小升初密考MK真题:26届DA最新第一轮题目解析
广大附中大奥DA数学真题真题和答案
广附DA密考数学真题①
广附DA密考数学真题②
广附DA密考数学真题集
广附GDF系MK数学题型训练(含参考答案)
广附GF白皮书(含参考答案)
广州市荔湾区荔广实验学校(荔广、荔广实验、荔湾广附、LGSY、LWGF)
2021年广州荔广实验学校入学数学真卷和答案
2022年广州荔广实验学校入学数学真卷和答案
2023年广州荔广实验学校入学英语真卷和答案
荔湾广附LWGF小升初密考往年试卷和答案
广州市白云区广大附中实验中学(白云广附BYGF、金广附JGF、金种子、景观房)
2024届金广附JGF小升初密考决赛卷(第二轮)详析2025届金广附JGF小升初密考MK一轮试题和答案
2025届金广附JGF小升初密考测试题和答案
2026届金广附JGF小升初密考MK数学真题和答案
2026年小升初密考MK真题:金广附JGF初赛试题和答案
2024年广州白云区金广实验学校分班数学真卷
2024年广州金广实验学校入学数学真卷和答案①
2025年白云广附实验学校初一入学分班摸底语文卷
广州金广实验学校2023年入学英语真卷和答案①
广大附中增城实验中学(ZCGF、增城广附、增广、增广附,广州市增城区实验中学)2019年广大附中增城实验中学入学数学真卷和答案
2019年广大附中增城实验中学入学英语真卷和答案
2020年广大附中增城实验中学入学数学真卷
2020年广大附中增城实验中学入学英语真卷和答案
2020年广大附中增城实验中学入学语文真卷和答案
2021年广大附中增城实验中学入学语文真卷和答案
2022年广大附中增城实验中学入学数学真卷和答案①
2022年广大附中增城实验中学入学语文真卷和答案
2023年广大附中增城实验中学入学数学真卷和答案①
2023年广大附中增城实验中学入学英语真卷和答案①
2023年广大附中增城实验中学入学语文真卷和答案①
2024年广大附中增城实验中学入学数学真卷和答案①
2024年广大附中增城实验中学入学英语真卷和答案
广州市南沙区朝阳学校(朝阳、NSCY、NSZY、南沙广附朝阳、广附朝阳
南沙朝阳NSCY密考数学真题①②
南沙朝阳NSCY密考英语真题①②
南沙朝阳NSCY密考语文真题①②
南沙朝阳NSCY密考真题123+abc
广州大学附属中学南沙实验学校(南沙广附/NSGF、小奥/XA、广附南实/南实、灵山岛)广大附中南沙实验学校(南沙广附)密考数学真题
广大附中南沙实验学校(南沙广附)密考英语真题
广大附中南沙实验学校(南沙广附)密考语文真题
南沙广附小升初MK密考2025年8月数学模拟试卷答案
南沙广附小升初MK密考2025年8月数学模拟试卷
南沙广附小升初MK密考2025年8月英语模拟试卷
南沙广附小升初MK密考2025年8月英语模拟试卷答案
南沙广附2023年新生入学数学真卷和答案①
南沙广附2023年新生入学英语真卷和答案①
广大附中黄埔实验学校(HPGF、黄广附、黄埔广附)
黄埔广附HPGF2023届MK决赛数学真题
黄埔广附HPGF2023届MK决赛英语真题
黄埔广附HPGF2023届MK决赛语文真题
2022年广大附中黄埔实验学校入学语文真卷和答案
2023年广大附中黄埔实验学校入学数学真卷和答案①
2023年广大附中黄埔实验学校入学英语真卷和答案①
2023年广大附中黄埔实验学校入学语文真卷和答案①
2024年广大附中黄埔实验学校入学数学真卷和答案①
2024年广大附中黄埔实验学校入学英语真卷和答案
广州市黄埔军校中学
黄埔军校中学HPJX小升初2025年8月锦绣园1期 数学综合素质评估模拟题和答案
黄埔军校中学HPJX小升初小六数学思维定位评估卷和答案①
黄埔军校中学PHJX2024年入学数学真卷和答案①
黄埔军校中学HPJX小升初小六英语定位评估卷和答案①
广大附中花都学校(花都广附紫兰学校)
花都广附紫兰学校MK数学真题①
花都广附紫兰学校MK数学真题②
花都广附紫兰学校MK英语真题
广州市白云区京师实验学校(京师、京师实验、JSSY、白云JS)广州小升初mkMK真题:白云京师英语真题
华附&华师系
(华师附中/广东奥校、白云华赋/太和烧鸡、增城华附、番禺华附/南方学院番禺附中、黄埔华附/华外同文、天河华实、华万学校、华海双语、黄埔实验、华新/华附新世界、黄埔华初)
天河区华实学校(原华南师范大学附属天河实验学校)
天河区华实学校2025年小升初考试数学试题
天河区华实学校2025年小升初考试英语试题
天河区华实学校2025年小升初考试语文试题
天河华实2025年密考MK数学真题
天河华实2025年密考MK英语真题
天河华实2025年密考MK语文真题
华海双语学校(原“华南师范大学附属中学海珠双语学校”,华海双语、HHSY)
华海双语学校2024 年入学数学真卷和答案
广州华万学校
华万学校2024年入学英语真卷和答案
华万学校2024年入学数学真卷和答案
华外同文外国语学校(原华南师范大学附属外国语学校,华外、华师外校、原“黄埔华附”)
2024年广州华外同文外国语学校入学数学真卷和答案
2024年广州华外同文外国语学校入学英语真卷和答案
华外同文外国语学校英语真题和答案
黄埔华附2020年摸底数学真卷和答案
黄埔华附2020年摸底英语真卷和答案
黄埔华附2020年摸底语文真卷和答案
华南师范大学附属黄埔实验学校(黄埔华附)
2025年华南师范大学附属黄埔实验学校(黄埔华附)小升初MK数学试题和答案
HPHF大壮往年MK数学真题和答案
华南师范大学附属中学增城学校(增城华附、ZCHF)
华师附中增城学校2024年入学数学真卷和答案
华师附中增城学校2024年入学英语真卷和答案①②
广州南方学院番禺附属中学(华师附中番禺学校,PYHF、番禺华附、番附、南方学院)
2020年番禺华附入学英语真卷和答案①
2020年番禺华附入学语文真题和答案
2022年番禺华附入学数学真卷和答案①
2022年番禺华附入学英语真卷和答案①
2022年番禺华附入学语文真题和答案①
2023年广州南方学院番禺附属中学入学语文真题和答案2023年广州南方学院番禺附属中学入学数学真卷和答案2023年广州南方学院番禺附属中学入学英语真卷和答案
2024年广州南方学院番禺附属中学入学数学真卷和答案
广州市白云区华赋学校(华南师范大学附属太和实验学校,白云华赋、太和华赋、烧鸡)
白云华赋2024年新生入学考试数学真卷和答案
白云华赋2024年新生入学学情测试英语真卷和答案
白云华赋2024年新生入学考试数学真卷和答案
白云华赋(太和华附)2023年数学测试卷和答案
白云华赋(太和华附)2021年数学测试卷和答案
白云华赋(太和华附)2021年英语测试卷和答案
白云华赋(太和华附)2021年语文测试卷和答案
白云华附小升初密考数学卷
白云华附小升初密考英语卷
广州市黄埔区华实初级中学(广州市黄埔华南师范大学附属初级中学)
黄埔华实初级中学密考数学真题
黄埔华实初级中学密考英语真题
二中系
(本部、二中应元、二中苏元、黄埔会元、黄埔开元、增城应元、南沙天元)
二中EZYY小升初分班测数学真卷和答案
二中EZYY小升初分班测英语真题和答案
二中增城应元学校2023入学数学真卷和答案
二中增城应元学校2023入学语文真卷和答案
执信系
(执信本部、天执/天河执信、增城执信、琶洲执信、番禺星执)
小升初名校巡礼:执信系 https://t.zsxq.com/TvbMn
2024年广州执信中学增城实验学校入学数学真卷和答案2024年广州执信中学增城实验学校入学英语真卷和答案
执信中学2023年入学英语真卷和答案①
天河执信TZ2023年进校考(回忆版)
天河执信中学20230928入校考123部分回忆题目
星执(番禺执信)全真模拟训练试题集
执信中学2025年数学试题
执信中学本部2019年小升初招生考试数学试卷和答案
2023年执信中学入学语文真卷和答
中山大学附属中学(ZDF、金店、周大福)
广州小升初密考MK真题:中大附ZDF数学真题
广州小升初密考MK真题:中大附ZDF英语真题①②
2023年广州中大附中入学英语真卷和答案
中大附中ZDFZ周大福2021年入学英语真卷和答案①②
中大附中2020年入学数学真卷和答案
中大附中2021年入学数学真卷和答案①
中大附中2023年入学数学真卷和答案
中大附中ZDFZ周大福2021年入学语文真卷和答案①②
中大附中小升初数学科考前必练113题
中大附中2012年入学语文真卷和答案
中大附中2013年入学语文真卷和答案
中大附中2014年入学语文真卷和答案
中大附中ZDFZ2008年初一入学测评数学试题和详解
中大附中ZDFZ2009年初一入学测评数学试题和详解
中大附中ZDF2010年初一入学测评数学试题和详解
中大附中ZDFZ2011年初一入学测评数学试题和详解
中大附中ZDFZ2012年初一入学测评数学试题和详解
中大附中ZDFZ2013年初一入学测评数学试题和详解
育才系
(育才中学、育才实验、香江中学、香江实验)
广州市育才中学
番禺香江实验学校2022年入学考试语文试题和答案
番禺香江实验学校2023年新初一素质测试语文真卷和答案
育才实验中学增城学校(香江中学)2022入学数学真卷和答案①
育才实验中学增城学校(香江中学)2022入学英语真卷和答案①
越秀区育才实验学校2022年入学数学真卷和答案①
越秀区育才实验学校2022年入学英语真卷和答案①②
越秀区育才实验学校2022年入学语文真卷和答案①
越秀区育才实验学校2025年入学分班摸底语文卷
广州外校系
(广州外国语学校、广外校附属学校、滨海实验、增城外国语实验)
广州外国语学校(广外、广州外校、副帮主)
2023年广州外国语学校附属学校分班英语真卷和答案
2024年广州增城外国语实验中学入学数学真卷和答案
2024年广州增城外国语实验中学入学英语真卷和答案
广州外国语学校新初一分班测英语真卷
广州外国语学校2011年招生数学真卷和答案
广州外国语学校2012年招生数学真卷和答案
广州外国语学校2015年招生英语真卷和答案
广州外国语学校2017年招生数学真卷和答案
广州外国语学校秋季招生小学升初中综合面试题目
广外系
(广外外校/广实外校、广外实验/广二外)
广州市实验外语学校(广外外校,原广州市广外附设外语学校)
2018年广州白云广外外校招生语文真卷和答案
2019年广州白云广外外校招生数学真卷和答案①②
2020年广州白云广外外校入学数学真卷和答案
广东外语外贸大学实验中学(原广二外,广外实验中学)
2024年广东外语外贸大学实验中学入学数学真卷和答案
2024年广东外语外贸大学实验中学入学英语真卷和答案
广州市白云中学
白云中学2023年分班数学真卷和答案
白云中学2023年分班英语真卷和答案
白云中学2023年分班语文真卷
广州大同中学
白云区景泰中学(大同中学初中部)
白云区大同中学&景泰中学数学真题
白云区大同中学&景泰中学英语真题
白云区大同中学&景泰中学语文真题
广雅系
(雅初、花雅、云雅/白雅、荔雅/西雅/东风西/南岸路/大坦沙)
广东广雅中学(YC/鸭子/张府/张家大少/张之洞/洞爷)
2026年广州小升初密考MK真题:广雅MK语数英真题
荔湾广雅LWGY数学真卷和答案
荔湾广雅LWGY英语真卷和答案
荔湾广雅LWGY语文真卷和答案
广雅系英语分班考套训练卷和答案
广雅中学2016年招生数学真卷和答案
广雅中学2016年招生语文真卷和答案
广雅中学2017年定位考数学卷和答案①
广雅中学2023年分班英语真卷和答案
广雅中学2024年入学数学真卷和答案
广雅中学花都校区(花雅、HY、花无邪、花鸭)
花都广雅MK数学真题
花都广雅2022年密考数学真题
西关广雅实验学校(XY、XGGY、西雅图、张家二少、西雅)
荔湾广雅2017年招生数学真题和答案①
荔湾广雅LY英语综合测试真题和答案
荔湾广雅实验学校2017年招生英语真卷和答案
荔湾广雅实验学校2017年招生语文真卷和答案①
荔湾广雅实验学校2019年招生数学真卷和答案
荔湾广雅实验学校2022年入学数学真卷和答案①②
西关广雅实验东风西路校区2022年入学英语真卷和答案
西关广雅实验东风西路校区2024年入学数学真卷和答案
广州市白云区云雅实验学校(云雅、白雅、白鸭、BY,原广州白云广雅实验学校)
白云广雅2016年招生语文真卷和答案①
白云广雅2017年招生语文真卷和答案①
白云广雅小升初语文模拟题和答案(十套)
白云广雅小升初英语模拟题和答案
白云广雅2021年英语入学分班卷
白云广雅BYGY(白云云雅)数学真题和答案①
白云广雅小升初数学模拟题和答案(四套)
白云广雅2021年入学数学真卷和答案
白云广雅招生数学真卷和答案
六中系
(从化六中、花都六中、六中珠江、珠江实验/白六、黄埔军纪)
广州市白云区珠江实验学校(广州市白云区六中珠江学校,白云六中)
广州小升初密考MK真题:白六BL往年数学真题
广州小升初密考MK真题:白六BL往年英语真题
广州小升初密考MK真题:白六BL往年语文真题
广州珠江实验学校2024年入学英语真卷和答案
广州市海珠区六中珠江中学(LG、龙哥、海白龙、芝麻鸡、六改)
广州六中入学2022年数学真卷和答案②
广州六中入学2022年英语真卷和答案①
广州六中入学2022年语文真卷和答案①
广州六中入学2023年数学真卷和答案①
广州市第六中学(花都校区,六花、HDLZ、六中花都、花都母亲河)
六中花都HDLZ小升初密考2024年数学真题
六中花都HDLZ小升初密考2024年英语真题
六中花都HDLZ小升初密考2024年语文真题
省实系
(广东实验中学、荔湾省实、 越秀省实、天河省实、白云省实、天省/天省实验、白省/白云实验)
广东实验中学荔湾学校
广钢LWSS密考语文真题
广钢LWSS密考英语真题
广钢LWSS密考数学真题
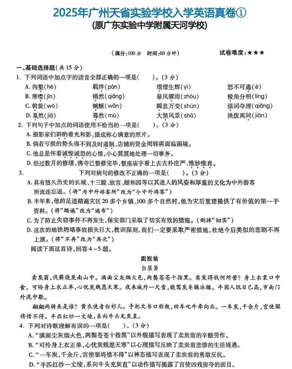
广州天省实验学校(原广东实验中学附属天河学校、天省、TS、趣跑)
天省实验趣跑小学科普知识题库
天省实验趣跑材料-2023年广州市科普知识竞赛初赛
天省实验学校2023年入学英语真卷和答案①②
天省实验2023年入学语文真卷和答案①②
天省实验2024年入学数学真卷和答案①②③
相关链接:
①天省趣跑:什么时候有趣跑HD?具体考察什么内容?
https://t.zsxq.com/veLZ5
②小升初业主介绍:天省实验-关于趣跑
https://articles.zsxq.com/id_nwjhww1oeev1.html
广州市白云区实验学校(BS、白省、白云省实)
白云省实BS 2022年密考语文真题
白云省实BS 2022年密考英语真题
2022年广州市白云区实验学校入学语文真卷和答案
2023年广州市白云区实验学校入学语文真卷和答案
2024年广州市白云区实验学校入学英语真卷和答案①②
2024年广州市白云区实验学校入学数学真卷和答案①②
七中系
(七中、海印实验)
广州海印实验学校,前身为广州七中培道实验学校
2024年广州海印实验学校入学数学真卷和答案
2024年广州海印实验学校入学英语真卷和答案
海印实验2024年密考数学真题
海印实验2024年密考语文真题
广州市第七中学东山学校新初一招生数学试卷
五中系
(五中、海珠外国语实验、绿翠现代)
广州市第五中学
广州小升初密考MK真题:5z密考数学真题
广州小升初密考MK真题:5z密考英语真题
广州小升初密考MK真题:5z密考语文真题
广州小升初密考MK真题:5z能力测评123+abc
绿翠现代实验学校
绿翠现代实验学校2022年入学数学真卷和答案
铁一系
(越铁、亚铁、白铁、黄埔铁英)
广州市铁一中学
铁一中学TY小升初密考英语试题和答案
铁一中学TY小升初密考数学试卷
铁一中学TY小升初密考往年RJ数学真题和答案
广州市番禺区恒润实验学校
番禺恒润小升初123+abc+aeo测试题和答案①②③
黄广教育集团(花都黄冈、黄广、黄冈广州、HG,黄冈中学广州学校)
黄广中学2022年入学数学真卷和答案
黄广中学2022年入学英语真卷和答案
黄广中学2023年入学数学真卷和答案
黄广中学2024年入学数学真卷和答案
黄广中学2024年入学英语真卷和答案
广州市第六十五中学(私立庸伯中学)
65中2024年决赛密考真题abc+aeo+123
65中2024年密考数学真题
65中2024年密考英语真题
65中2024年密考语文真题
65中2024年入学数学真卷和答案
广州中学(广中、GZ、小创)
广州小升初密考MK真题:广州中学小创XC密考真题123+abc
广州市培英中学
培英中学PYZX语文真卷
白云培英BYPY小升初MK数学真题
培英云城MK真题(部分)
云城培英2024年入学数学真卷
2024年培英实验PYSY密考数学卷
2024年培英实验PYSY密考英语卷
2024年培英实验PYSY密考数学答案
2024年培英实验PYSY密考英语答案
广州奥林匹克中学
广州奥林匹克中学2024年入学数学真卷和答案①
广州奥林匹克中学2024年入学数学真卷和答案②
广州实验中学
广州实验中学密考MK数学真题
广州实验中学密考MK数学真题带答案
广州东江外语实验学校
2024年广州东江外语实验学校入学英语真卷和答案2024年广州东江外语实验学校入学数学真卷和答案
暨南大学附属中学(暨大附中)
暨大附中JDF小升初密考2025届数学真题①②
暨大附中JDF小升初密考2025届英语真题
广州市越秀区名德实验学校(三中明德、名德实验、MDSY)广州小升初密考MK真题:明德实验MK英语真题
广州小升初密考MK真题:明德实验MK语文真题
广州小升初密考MK真题:三中明德SZMD数学真题精选
广州小升初密考MK真题:三中明德SZMD真题精选答案
广州市番禺区金海岸实验学校(原番禺仲元实验学校,仲元实验、ZYSY)
金海岸实验学校2022-2023学年新生入学分班考语文试题和答
清华附中湾区学校(湾区学校、清湾)
2025年广州小升初密考MK真题:清湾附中数学
祈福英语实验学校(祈福英校、祈福实验、QFSY、QFYX)
祈福英语实验学校2023年新生开学考试英语试题和答案
祈福英语实验学校2024年入学数学真卷和答案
2024年广州培文外国语学校入学英语真卷和答案①②③④⑤三中
广州三中2021年分班测数学真卷和答案
广州三中2021年分班测语文真卷和答案
广州三中2021年分班测英语真卷和答案
广州市第三中学2021-2022学年新初一开学摸底数学答案
广州市第三中学2021-2022学年新初一开学摸底数学试卷
2021年广州市越秀区第三中学小升初招生数学试卷
其他
为明BDWM2024年小升初数学英语真题
祈福新村XJL小金龙往年小升初MK数学英语真题
广州市天河外国语学校新初一招生数学检测卷
南海实验七年级数学招生考
广东番禺中学附属学校2022-2023学年新初一入学分班英语答案
广东番禺中学附属学校2022-2023学年新初一入学分班英语卷