✅招聘岗位
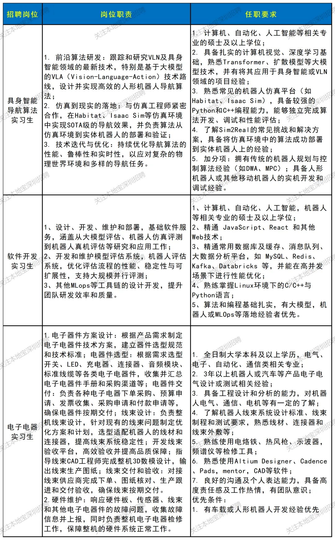
招聘实习生,具体要求如下图所示

(点击图片,查看大图)
✅聘用说明
福利待遇:周末双休、享受法定节假日;享有实习补贴每日100元;提供实习证明。
工作地址:深圳市龙华区龙华街道清龙路8号港之龙C栋公寓103室龙华区慈善会
✅报名详情
报名时间:应该是招满即止,公告是1月28日晚发布的
报名方式:简历投递至邮箱,邮件格式:姓名+岗位
报名邮箱:baichuyuan@lhcharity.com
公告原文+咨询电话:点此查看
⭐推荐服务:扫描下方二维码,关注【本地宝深圳招聘】公众号,回复【5a】,即可持续获取深圳5A级组织最新招聘公告、报名入口,还可以查看5A级组织方式、查询官网哦
