
今年广州高三一模考试于3月17-19日进行,这是对高考估分、填志愿有更加准确的参考价值!
所以给大家准备了“2025年广州高考一模真题及参考答案”,帮孩子提前摸清一模命题规律,实现精准模拟测试!
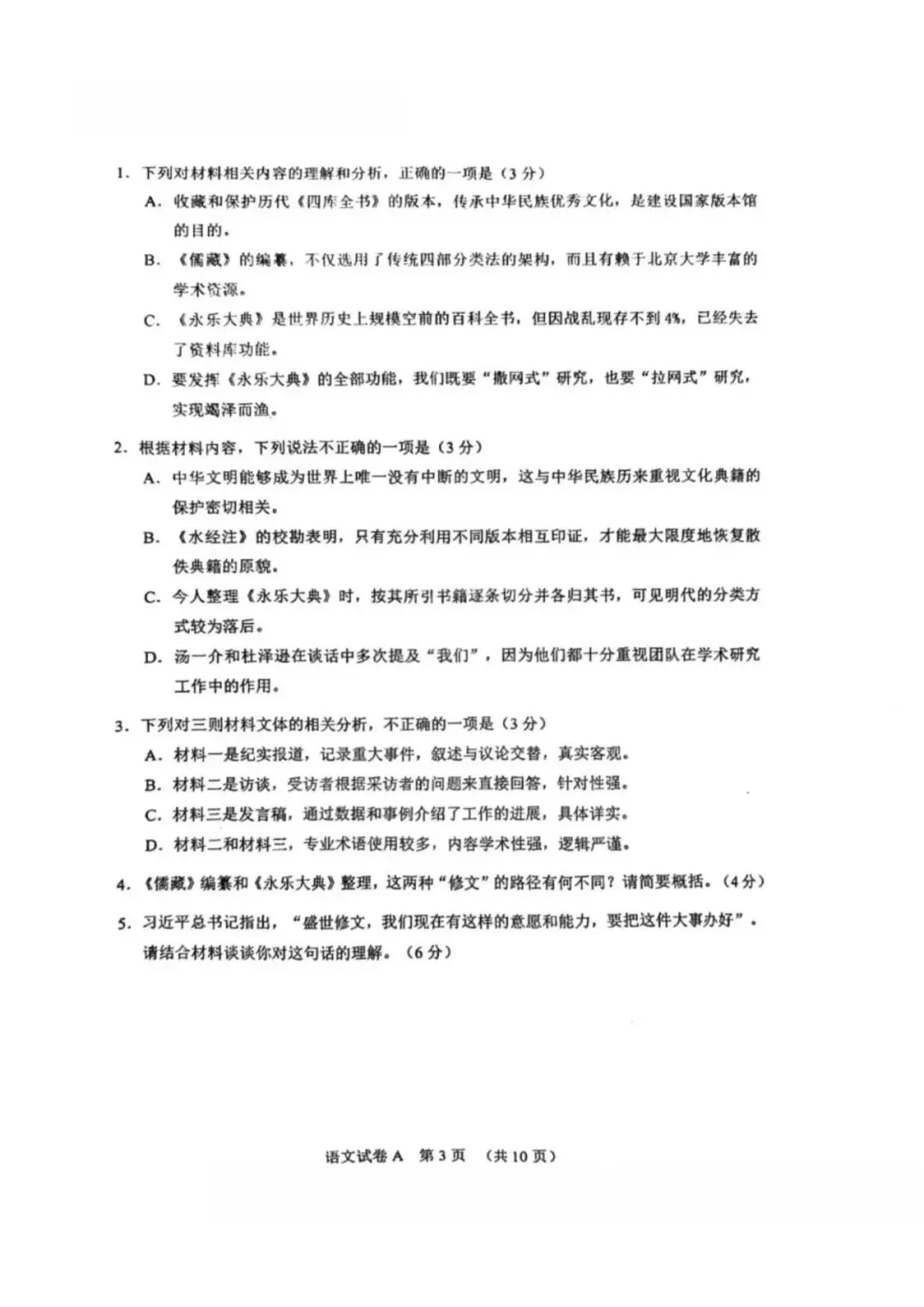
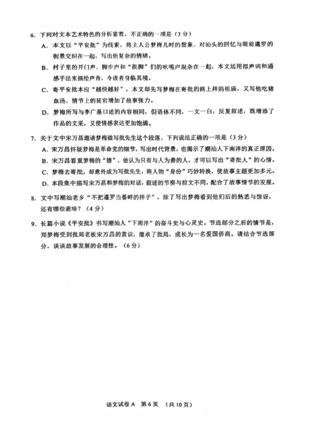
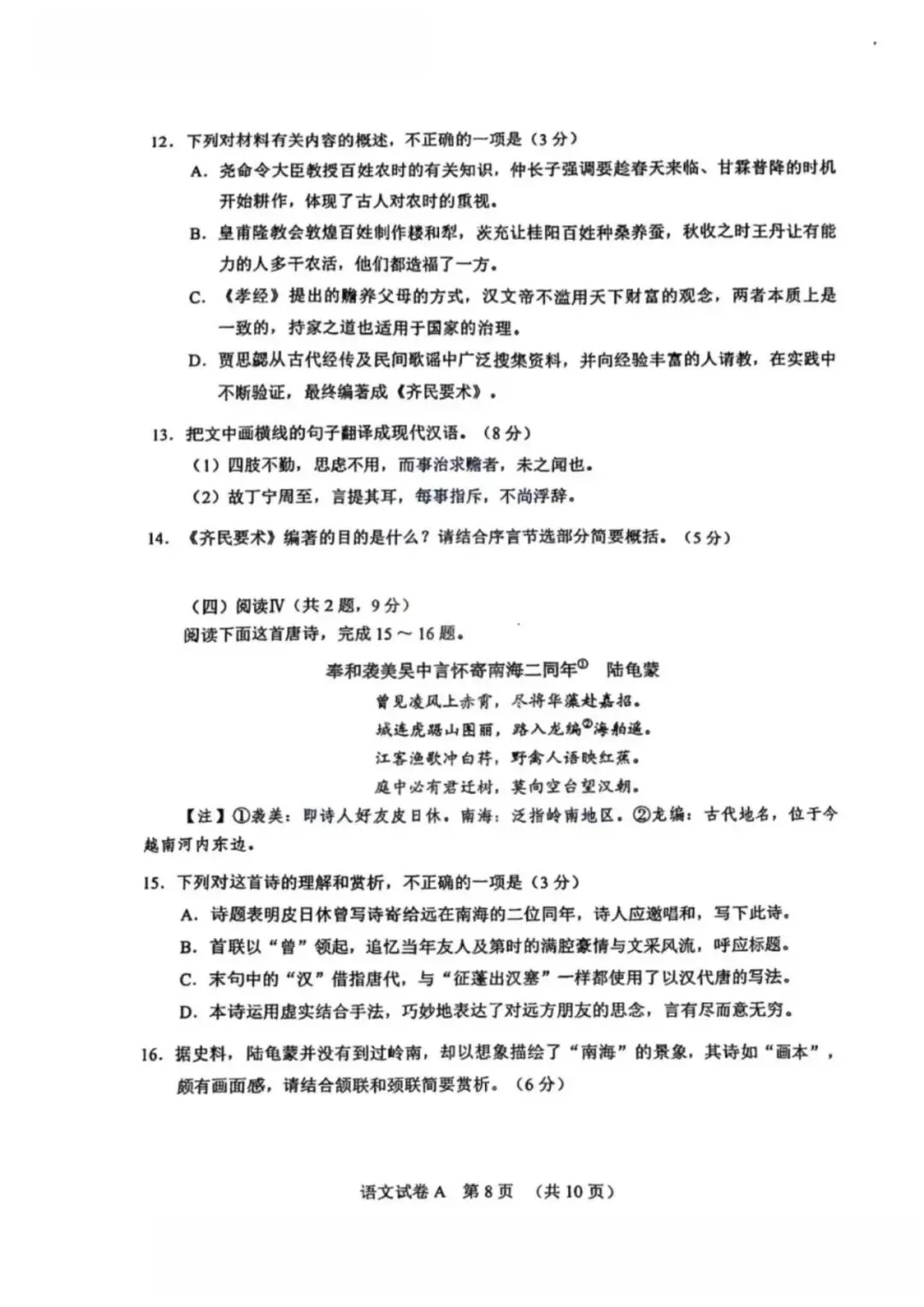
语文
向上滑动阅览










数学
向上滑动阅览





英语
向上滑动阅览










物理
向上滑动阅览






化学
向上滑动阅览








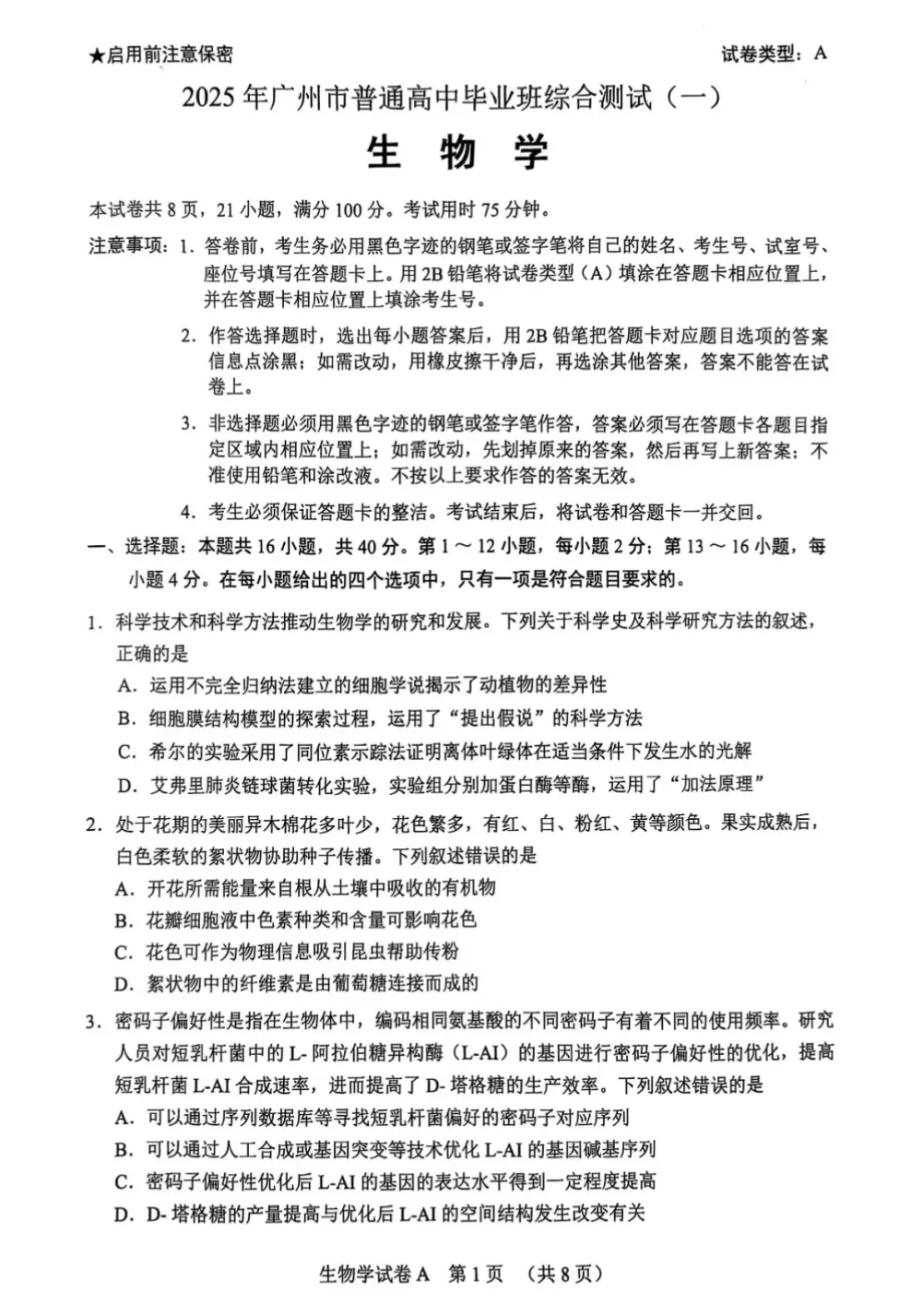
生物
向上滑动阅览








历史
向上滑动阅览






地理
向上滑动阅览








政治
向上滑动阅览








添加老师微信领取
“2025广州高三一模真题参考答案”
END

关于我们

中/高考文化课不理想?
离心仪的院校距离差一点?
侨升教育中高考复读学校
助你圆梦理想大学

重点提升中高考文化课成绩
侨升教育中高考复读学校
↓↓扫码关注联系可报名试读↓↓
👇欢迎咨询报名,让侨升陪你写下逆袭新篇!👇
【广州侨升教育学校】

招生热线:17620087535 徐老师
往期推荐