

特别推荐


培训课程:3月15日·北京不敢下针,记性不好,但又想学针灸丨来看看针灸基础速成班 小班授课 手把手教学 永久免费复学←点击查看
培训时间:3月15日-3月25日
培训地址:北京
培训报道:176 8478 3255 赵老师(微信同号)
(国家级Ⅰ类继续教育项目)
关于举办“全国微创穴位埋线技术综合班暨微创穴位埋线治百病”的通知
各级有关医疗机构及从业医师:
为进一步推广卫生部十年百项推广项目——穴位埋线疗法,更好地推动和发展中医针灸的诊疗技术,加强全国各地区中医针灸医疗单位及其从业医师的交流与合作,特面向全国推广举办“全国微创穴位埋线治百病技术综合班”。全国第183期微创穴位埋线班定于2026年4月30日在广东·广州举办,现将有关事项通知如下:

授课内容
一、【授课内容】
1、微创穴位埋线技术原理、操作方法及针对临床常见病症的治疗原则、辨证分型和处方配穴;
2、穴位埋线疗法在肥胖病、美容方面的诊断及治疗(痤疮、黄褐斑、除皱);
3、穴位埋线对常见疼痛病的治疗(颈椎病、肩周炎、腰肌劳损、腰椎间盘突出症),发病原理和治疗方法;
4、穴位埋线在内科病中的应用(呼吸系统疾患:过敏性哮喘、过敏性鼻炎;消化系统疾患:胃炎、胃溃疡;治疗高血压、脑血栓后遗症、失眠、干眼症、便秘、癫痫、振颤麻痹等);
5、穴位埋线调理与治疗妇科病、更年期综合症、亚健康及保健养生等方面的应用;
6、穴位埋线常用穴位的定位,埋线特点,注意事项;
7、穴位埋线治疗呼吸系统、消化系统、泌尿生殖系统、精神神经系统、运动系统、心脑血管系统等;
8、穴位埋线疗法临床应用、指导、现场操作演示(发放埋线针具,学员亲手操作)。




本次培训特色
二、【本次培训班特色】
1、突出新技术!在原课程(美容、疼痛、减肥)的基础上,突出了“内科、妇科,儿科”等相关病种的教学,即真正做到穴位埋线治百病,所有新技术,均倾囊相授。
2、全国唯一将埋线医疗、埋线美容、穴位注射技术融为“三位一体”的教学模式,学员只参加一个学习班,就可以学到三种实用技术。
3、本班为精英教学模式,人数控制在30人左右,确保让每个学员都可以学会,由全国最著名埋线专家亲自授课,专家和学员同台操作,“手把手”互动教学,直到学会为止,结业后即可独立开展工作。

培训对象
三、【培训对象】
各级医院针灸科、中医科、骨伤科、理疗科、疼痛科、康复科、从事推拿、软组织损伤、脊椎病、理疗、骨伤、康复、针刀、内科、外科、妇科、儿科等科室医师、理疗师和从事针灸技术、教学、科研机构,以及从事针灸保健、个人门诊医生、养生馆,减肥、美容行业从业人员等。各级军休,老干(疗养)院所及企事业医务室等相关单位人员。
专家介绍
四、【授课专家简介】
赵喜新教授

是中国针灸学会穴位埋线专业委员会主任委员、河南省针灸学会穴位埋线专业委员会主任委员、河南省中医药学会中医及中西医结合美容专业委员会副主任委员、中国中医药研究促进会灸疗技术产业合作共同体副理事长。郑州兹度堂中医研究所所长、河南中医药大学针灸推拿学院教授、研究生导师、河南中医药大学第三附属医院主任医师、全国知名埋线专家,河南省五一劳动奖章获得者。
从事中医针灸埋线临床、教学、科研工作近40年,博古通今,涉猎广泛,理论精通,经验丰富。创立分层透刺埋线疗法,综合应用穴位埋线、针灸、贴敷、中西药物等进行减肥,塑身,美容,少儿益智增高。采用常规与各种奇特疗法,治疗各种痛症、风湿、气管炎、鼻炎、哮喘、高血压、糖尿病、心脏病、胃肠病,小儿厌食,脑瘫、偏瘫、面瘫、癫痫、牛皮癣及妇科病症等。教学中荣获河南中医药大学课堂教学大奖赛第一名。获医学科研成果13项,其中省部级二等奖1项、三等奖3项,厅级一等奖3项、二等奖2项,其他4项。获国家发明专利1项,国家实用新型专利3项。发表论文60余篇,出版专著9部。
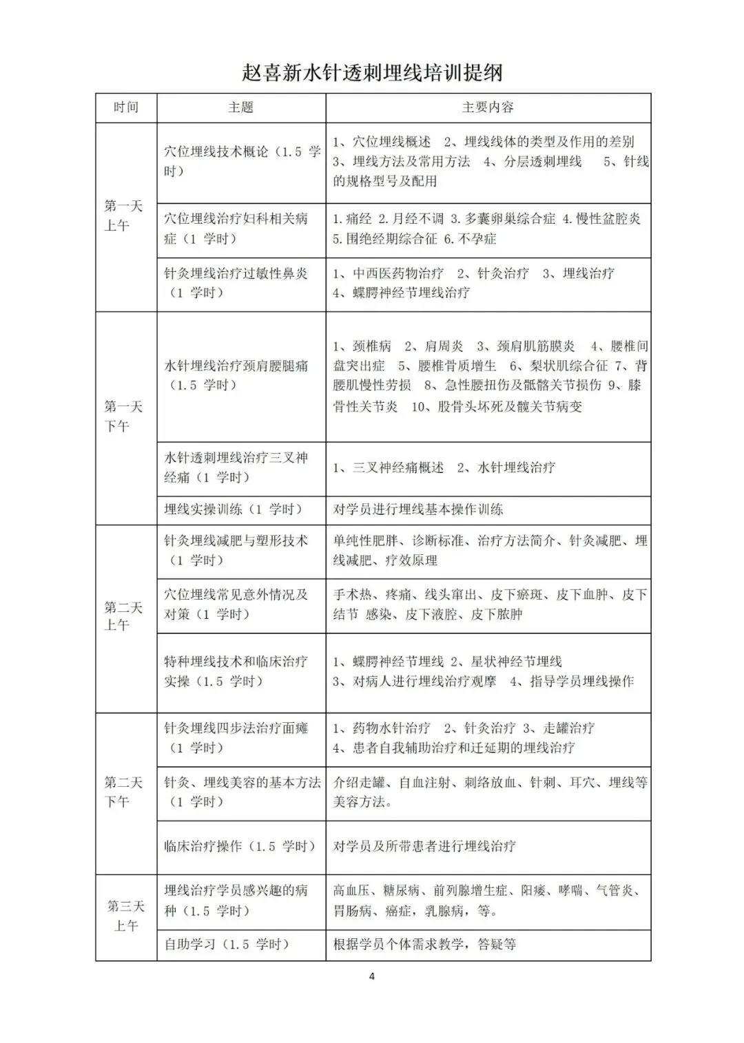
赵喜新透刺埋线培训提纲

【授课专家简介】

唐治安,1951年6月生于中医家,河南省长葛市人,自幼承家传习医,毕业于南阳仲景医学院,并拜山西省针灸研究所所长新九针创始人师怀堂教授为师,副主任医师。现任河南省针灸学会埋线专业委员会副主任委员,世界针灸学会联合会北京传统医学会培训中心客座教授,中国经络诊疗研究专业委员会埋线专业委员会副会长,河南省长葛市纺织医院‘九针埋线科科室主任’,新九针创始人师怀堂教授亲传弟子,临床治疗以埋线为主配合新九针创立了九针埋线疗法,此疗比单纯埋线单纯针灸效果更好,经中华经络学术委员会埋线医学会专家组评审:授予‘埋线医学专家’称号,临床治疗以埋线为主结合运用怀堂新九针疗法,治疗各种病症时重治脾胃,对中风后遗症,偏瘫,肢体麻木,口眼歪斜,颈肩腰腿痛,腰椎间盘突出,风湿,类风湿,各种胃病,哮喘,慢性鼻炎,妇科病,三高症,埋线保健,减肥,美容有独特疗效疗效。先后发表论文二十余篇,撰写的(穴位埋线配合火针治类风湿性关节30例)经中华名医学会学术部评审荣获优秀论文奖。2005年4月20日在北京人民大会堂参加第五届中国名医论坛代表大会特邀嘉宾。曾被(中国社会报)长葛报多次报道,在当地颇有声誉为当代名医













【授课专家简介】

姜军作,中医针灸学博士,中西医结合博士后。主任中医师,硕士研究生导师,先后师从于南京中医药大学刘志诚教授,大连大学附属中山医院于铁教授. 现任世界中医药学会联合会外治法分会常务理事、中国针灸学会经筋分会常务委员、中国针灸学会临床分会常务委员、中华中西医结合学会美容分会青年委员,辽宁省针灸学会经筋分会副主任委员。 曾工作于大连大学附属新华医院,针灸科主任,主任中医师;大连医科大学中西医结合学院副教授 专业擅长:五运六气在临床中的诊断与治疗、眼针治疗各种疼痛性疾病、宫氏脑针治疗复杂疑难性疾病、脐针治疗内科疾病、脐灸治疗妇科不孕不育性疾病、以及穴位埋线治疗内分泌代谢性疾病等的调理。 临床中一直追求中医针灸的各种疗法应用于不同的疾病治疗,力求达到身心同治的目的和急则治其标,缓则治其本的原则,使中医针灸技术得到最大化的应用。
培训时间及地点
五、【培训时间及地点】
五、【培训时间及地点
乘车路线
六、【乘车路线】
开课前微信或电话通知
七、【郑重承诺】
凡参加我院举办的微创穴位埋线班学员,均可享受一次交费终身免费复训的待遇!
八、【培训证书}
颁发证书:请带2寸彩照2张,身份证复印件及职称证、学历证、执业医师证复印件各1份(注册学员档案信息、颁发结业证、学分证及上网认证用)。
九、【培训费及报名办法】
1、培训费每人4000元(包括:资料费、证书费、合影以及终身免费复训的费用,复训交200元场地费)提前预交报名费优惠200元。食宿由会务组统一安排,费用自理,也可自行安排。
2、参加学习的学员必须以电话、短信、邮箱或其他方式报名注册。
3、提前注册缴费者,开班前需提前联系,带好缴费单据,报到时直接扣除。
4、为保证培训质量,本班有名额限制(30人),以报名先后顺序安排席位,敬请谅解。
十、【报名及咨询方式】
全国统一报名及咨询电话:176 8478 3255 赵老师(微信同号)
报名咨询
全国统一免费咨询报名热线:
176 8478 3255 (微信同步)赵老师

扫码添加老师微信
学员反馈







