近日
深圳发布
《深圳市既有非居住建筑物
功能转换实施办法》(下称《实施办法》)
为闲置的商业、办公、厂房等
非居住建筑打开了
功能转换的大门
👇
《实施办法》由深圳市规划和自然资源局、市住房和建设局联合发布,允许符合条件的非居住建筑在不改变土地性质、不补缴地价的前提下,享受为期5年的过渡期政策,转换为市场急需的公共服务、产业空间等功能。《实施办法》自3月26日起施行,有效期5年。

针对“改什么”和“改多久”,《实施办法》推出了“正面清单管理制度”和“5年过渡期”的政策红利,入选正面清单的项目,在5年的过渡期内无需补缴土地价款。
5年期满后,项目可以选择续期(最长10年)或按新功能申请完善土地用途变更手续,届时再按规定补缴地价。
《实施办法》的出台,是深圳主动对接国家战略、破解城市发展瓶颈、满足群众民生关注的系统性制度回应。
从城市发展需求看,深圳是全国所有超大城市里最早迈入“存量发展”时代的城市,2012年,深圳市存量开发建设的规模历史性地超过了新增规模。
深圳土地开发强度高,部分工业、商业、办公等非居住建筑物因产业迭代和消费转型导致低效空置,新增公共服务设施用地极为紧缺,“有空间没有用”与“有需求没空间”的结构性矛盾日益突出。
哪些建筑能进行功能性转换?
《实施办法》创新建立“正面清单+分档管控”的转换范围体系,明确了存量建筑往哪个方向走,同时“正面清单”采用滚动式的、动态修订的模式,根据城市发展需要适时进行修订,实现精准引导。目前包括三大类:
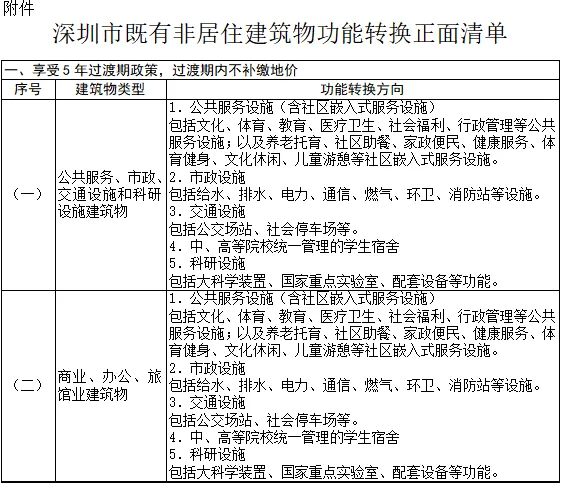
第一,明确“鼓励做”的转换方向——纳入正面清单,享受5年过渡期免补缴地价。
包括:①公共服务设施(文化、体育、教育、医疗卫生、社会福利、行政管理等)及社区嵌入式服务设施(养老托育、社区助餐、家政便民、健康服务、体育健身、文化休闲、儿童游憩等);
②市政设施(给水、排水、电力、通信、燃气、环卫、消防站等);
③交通设施(公交场站、社会停车场等);
④中、高等院校统一管理的学生宿舍;
⑤科研设施(大科学装置、国家重点实验室等);
⑥商业、办公、旅馆业建筑物相互转换;
⑦厂房、研发用房、仓库、物流建筑物相互转换;
⑧发展生产性服务业、文化产业和旅游业。
第二,明确“有条件做”的转换方向——市场有需求,但应按规定补缴地价。
包括:①公共服务、市政和交通设施建筑物,在符合土地混合使用比例规定的前提下,可转换为商业或厂房、仓库、物流;
②厂房、研发用房、仓库、物流建筑物,在符合土地混合使用比例规定的前提下,可转换为商业。这类转换虽需补缴地价,但相比传统土地用途变更路径,仍大幅简化了审批流程。
第三,明确“不能做”的底线约束。转换范围并非无禁区。
政策明确:功能转换不得改变原土地使用性质、年限及主体;不得影响剩余建筑物的正常使用;工业用地和存放危险品的仓储用地,若转换后会对公共环境产生严重干扰、污染或安全隐患,则不得申请转换。
通过“正面清单+分档管控”,《实施办法》既为市场划定了清晰可预期的转换路径——想做民生设施、产业配套、科研教育,政策敞开怀抱;想做商业经营,有条件放行;触碰安全底线、民生底线,坚决禁止。
深圳市规划和自然资源局城市和建筑设计处三级调研员陈贞表示,《实施办法》既为公益性、准公益性转换项目提供了低成本试水期;又通过地价杠杆引导市场资源精准流向民生短板和产业升级领域,实现了政策精准性、财政可持续性、市场可操作性的有机统一。


信息来源:深圳卫视深视新闻 罗湖发布