深圳大厂集结|腾讯、百度、蚂蚁 160 + 社招岗位开放.
✅招聘岗位(部分展示)
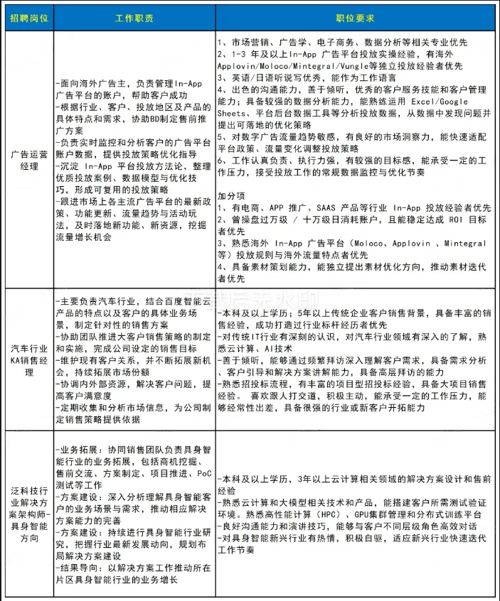
招聘招聘产品经理、工程师、架构师、设计师、运营、导演、研发专家、策划、招聘经理、等129个岗位(仅统计4月1日及之后发布的岗位数量),部分岗位展示具体如下
(点击图片,查看大图)
✅部分岗位要求如下
✅投递入口
👉电脑端:
https://careers.tencent.com/search.html?query=at_1
(进入后,城市那里选择深圳,即可看到深圳的岗位)
👉手机端:扫描下方二维码,即可进入投递
⭐推荐服务:如果你想了解更多事业单位招聘,
扫描下方二维码,关注【新校企】公众号,回复【国央企】,即可获跟多国企,央企,事业单位招聘社招+校招入口✅招聘岗位(部分展示)
招聘研究员、销售经理、产品经理、运营经理、架构师等7个岗位(仅计算3月23日及之后发布的岗位数量),部分岗位展示如下
(点击图片,查看大图)
✅部分岗位要求如下
✅投递入口
👉电脑端:https://talent.baidu.com/jobs/social-list
(进入后,职位地点选择深圳,即可看到)
👉手机端:扫描下方二维码,即可进入

⭐推荐服务:如果你想了解更多事业单位招聘,
扫描下方二维码,关注【新校企】公众号,回复【国央企】,即可获跟多国企,央企,事业单位招聘社招+校招入口✅招聘岗位
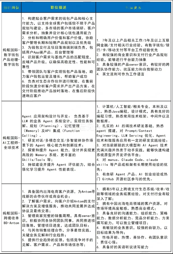
招聘工程师、跨境收单BD主管、产品经理、交付技术经理、业务拓展专家、架构师等29个岗位(仅统计3月31日及之后发布的岗位),部分岗位展示如下
(点击图片,查看大图)
✅部分岗位要求如下图所示
✅投递入口
👉电脑端:
https://talent.antgroup.com/off-campus?search=
(进入后,地点选择深圳,即可看到所有岗位)
👉手机端:扫描下方二维码,即可进行投递
扫描下方二维码,关注【新校企】公众号,回复【国央企】,即可获跟多国企,央企,事业单位招聘社招+校招入口